Triamp con GU50 e KT88
- Kagliostro
- Amministratore

- Messaggi: 9948
- Iscritto il: 03/12/2007, 0:16
- Località: Prov. di Treviso
Re: Triamp con GU50 e KT88
Tutte soluzioni praticabili, ognuna con i suoi vantaggi
Stante che usi due TU diversi anche lo standby delle finali può andare
in fin dei conti non cambia nulla alle altre valvole che restano "accese" perchè essendo i TU separati, non c'è variazione di carico
a titolo di informazione, se fai andare le valvole al massimo con il carico resistivo si invecchiano come con la cassa collegata, ma se le metti in mute l'invecchiamento dovrebbe essere più o meno lo stesso che averle in standby
certo che se da due vuoi passare a quattro via footswitch, vedo meglio disinserire un mute che non disinserire uno standby
ma dipende molto da come intendi usare la testata
Per il discorso canale SE e canale PP, potresti predisporre lo spazio per una PI ed i suoi componenti, senza montare nulla e poi, se te ne venisse voglia, basterebbe cambiare un TU, aggiungere una valvola ed una manciata di componenti
Ciao
K
Stante che usi due TU diversi anche lo standby delle finali può andare
in fin dei conti non cambia nulla alle altre valvole che restano "accese" perchè essendo i TU separati, non c'è variazione di carico
a titolo di informazione, se fai andare le valvole al massimo con il carico resistivo si invecchiano come con la cassa collegata, ma se le metti in mute l'invecchiamento dovrebbe essere più o meno lo stesso che averle in standby
certo che se da due vuoi passare a quattro via footswitch, vedo meglio disinserire un mute che non disinserire uno standby
ma dipende molto da come intendi usare la testata
Per il discorso canale SE e canale PP, potresti predisporre lo spazio per una PI ed i suoi componenti, senza montare nulla e poi, se te ne venisse voglia, basterebbe cambiare un TU, aggiungere una valvola ed una manciata di componenti
Ciao
K
Re: Triamp con GU50 e KT88
...Esattevolmente, K.! Forse potremmo anche metterci uno zoccolo noval già cablato per sicurezza dopo il send e return. A questo punto, quindi, forse è meglio lasciare al pre le tensioni anodiche alte così da potersi interagire con una P.I. nel caso si facesse questa mod futura e prelevare il segnale che va ai / al single ended prima della Phase inverter.DOM ha scritto:.... Tuttavia la struttura dello chassis l'ho impostata in un modo volutamente AMBIGUO: si può notare che per come sono disposte le valvole di pre e quelle di finale, è possibile ( se se ne fanno due. Una volta che fai il progetto per una macchina taglio laser almeno fattene fare 2 !) mettere al posto degli zoccoli delle GU50 altre due octal, e aggiungere anche un foro per una settima 12ax7 sulla destra.
Facilmente intuibile il perchè.
Una volta completato questo mostriciattolo sarebbe bello provare a fare la stessa testata con lo stesso chassis e gli stessi pre MA con il finale in push pull. Inutile dire che riguadagnerebbe tutto lo spreco di corrente e tensione che il single ended limita nel caso in questione.
Corregetemi se sbaglio: si lascia al pre una tensione anodica alta ( circa 370 V. Come da progetto per push pull ). Meglio così anche per il dimensionamento del PSU che risulta più semplice. Prima dei finali in Single Ended, bisongna calcolare un'opportuna resistenza di grid stopper che va alle griglie delle finali ( 4,7 K è un valore messo provvisorio nello schema ). Nel caso di un voluto MIX di tipologie di finale, si toglie il T.U. relativo, se ne mette uno Push pull, e si calblano le relative uscite.
-
MapleMarco
- Roger Mayer Jr.

- Messaggi: 2658
- Iscritto il: 02/06/2012, 14:22
- Località: Mirano (VE)
Re: Triamp con GU50 e KT88
Intendevo...
2 valvole su un TU o 4 su 2, fa lo stesso
se paralleli i primari e dopo ci metti il doppio delle valvole, ogni valvola legge la stessa impedenza che avrebbe letto in partenza...
sostanzialmente dimezzi l'impedenza, ma raddoppi le valvole.....quindi il rapporto è mantenuto uguale!
Comunque io fossi in te prevederei uno switch che fa passare il finale da stereo a mono...non tanto per una questione di casse (quella è una versatile conseguenza) più per una questione di suono...
suonare in stereo con due finali diversi è una cosa, suonare in mono con un finale con valvole diverse è un altra!!
2 valvole su un TU o 4 su 2, fa lo stesso
se paralleli i primari e dopo ci metti il doppio delle valvole, ogni valvola legge la stessa impedenza che avrebbe letto in partenza...
sostanzialmente dimezzi l'impedenza, ma raddoppi le valvole.....quindi il rapporto è mantenuto uguale!
Comunque io fossi in te prevederei uno switch che fa passare il finale da stereo a mono...non tanto per una questione di casse (quella è una versatile conseguenza) più per una questione di suono...
suonare in stereo con due finali diversi è una cosa, suonare in mono con un finale con valvole diverse è un altra!!
CHE DIO B'ASSISTA!
- Kagliostro
- Amministratore

- Messaggi: 9948
- Iscritto il: 03/12/2007, 0:16
- Località: Prov. di Treviso
Re: Triamp con GU50 e KT88
Ciao DOM
Oggi a Marzaglia c'erano queste a 10 € valvola + zoccolo
K
Oggi a Marzaglia c'erano queste a 10 € valvola + zoccolo
K
Re: Triamp con GU50 e KT88
...Mi rimane un pochettino lontano da dove sto, K.
e mi rode parecchio il fatto che quando ci sono fiere e mercatini dell'elettronica in zone limitrofe a dove sto io, trovare uno zoccolo octal belton è il massimo a cui si può aspirare! Figuriamoci delle GU50 con tanto di zoccoli!
...Ma voi fi fidate di comprare valvole alle fiere ? Io personalmente non ho mai voluto comprare neanche una ecc83.
Oltretutto, si potrebbe piazzarli sulla face plate eliminando lo stand by presente.
@ MappleMarco
Fare uno switch mono/stereo, anche se è un'ottima idea, credo che comporterebbe un notevole cambio del progetto. Penso di sapere come intenderesti fare questo switch, ma dovrei stravolgere un pò di cose sul finale e i trafo di uscita ormai li ho ordinati con solo 2 secondari ( 4 e 8 ohm ).
...Ma voi fi fidate di comprare valvole alle fiere ? Io personalmente non ho mai voluto comprare neanche una ecc83.
Non sapevo sta cosa. Mi pare ovvio allora che la scelta dei mute singoli sia elettricamente quella più indolore e sicura. Da quì viene spontanea una domanda: non sarebbe, quindi, ancora meglio adottare soltanto i mute singoli ed eliminare lo stand by? Certo quì non c'è una valvola retificatrice che soffre delle botte dello stand by, ma avendo letto dei tread sull'argomento credo che male non faccia di sicuro all'ampli una soluzione con soltanto i mute switch.kagliostro ha scritto: a titolo di informazione, se fai andare le valvole al massimo con il carico resistivo si invecchiano come con la cassa collegata, ma se le metti in mute l'invecchiamento dovrebbe essere più o meno lo stesso che averle in standby
K
Oltretutto, si potrebbe piazzarli sulla face plate eliminando lo stand by presente.
@ MappleMarco
Fare uno switch mono/stereo, anche se è un'ottima idea, credo che comporterebbe un notevole cambio del progetto. Penso di sapere come intenderesti fare questo switch, ma dovrei stravolgere un pò di cose sul finale e i trafo di uscita ormai li ho ordinati con solo 2 secondari ( 4 e 8 ohm ).
-
MapleMarco
- Roger Mayer Jr.

- Messaggi: 2658
- Iscritto il: 02/06/2012, 14:22
- Località: Mirano (VE)
Re: Triamp con GU50 e KT88
beh, mettendo in parallelo i due da 8 otterresti 4, e mettendo in serie i due da 4, otterresti 8, ....
quindi potresti ancora ottenere 4 e 8 ohm...
solo che ti servirebbe uno switch DPDT per il primario, e un'altro switch 3PDT (credo, forse anche 4PDT) per il secondario...in effetti...non facile!!
quindi potresti ancora ottenere 4 e 8 ohm...
solo che ti servirebbe uno switch DPDT per il primario, e un'altro switch 3PDT (credo, forse anche 4PDT) per il secondario...in effetti...non facile!!
CHE DIO B'ASSISTA!
Re: Triamp con GU50 e KT88
...Ne vale la pena?
Vediamo se così potrebbe essere accettabile:
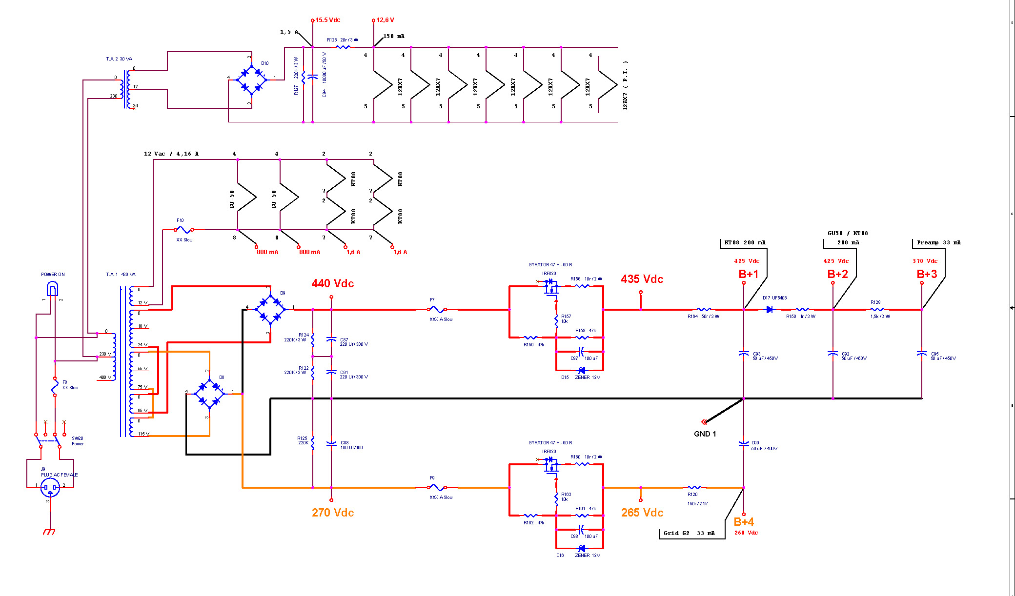
Il PSU l'ho ridisegnato tenendo conto della possibilità di mettere un T.U. PP. Ho mantenuto le anodiche alte anche nel preamp per questo motivo.
Per le GU50, esse possono essere cablate tranquillamente all'anodica dedicata ad un un'ipotetico ramo stereo del finale ( rami doppi con 420V di anodica ) senza resistenze aggiuntive.
Ragionandoci bene, mentre rifacevo altri dimensionamenti possibili, ho notato che se le stesse vengono polarizzate con la stessa anodica di una coppia di KT88 risulta un bel vantaggio:
Se si stabilisce che la tensione anodica è di 400V ( come nel mio caso ) e il punto di lavoro corrisponde a circa - 18 V / -20 V di griglia G1, nel PSU bisogna prevedere un ramo che fornisca una tensione di 400 V + 20 V. Questo perchè è riferito a massa. Ma nel calcolo del dimensionamento nonchè nei grafici dove si prova a disegnare il tutto, la tensione è rappresentata con 400 V!
Nel caso delle GU50, ho provato a dimensionare il tutto con 390 V, 90 mA e - 30 V di Vg1. Facendo in questo modo la valvola ringrazia perchè la si fa lavorare un pochino al di sotto di come l'avevo dimensionata all'inizio, e può essere cablata in parallelo agli zoccoli octal senza nessuna resistenza anodica aggiunta ( 390 + 30 = 420 V ). Il tutto, cmq, mi da fuori un 14 W a valvola che non mi dispiace. Parliamo sempre di stime calcolate, intendiamoci.
Potrebbe andare così ?
Vediamo se così potrebbe essere accettabile:
Il PSU l'ho ridisegnato tenendo conto della possibilità di mettere un T.U. PP. Ho mantenuto le anodiche alte anche nel preamp per questo motivo.
Per le GU50, esse possono essere cablate tranquillamente all'anodica dedicata ad un un'ipotetico ramo stereo del finale ( rami doppi con 420V di anodica ) senza resistenze aggiuntive.
Ragionandoci bene, mentre rifacevo altri dimensionamenti possibili, ho notato che se le stesse vengono polarizzate con la stessa anodica di una coppia di KT88 risulta un bel vantaggio:
Se si stabilisce che la tensione anodica è di 400V ( come nel mio caso ) e il punto di lavoro corrisponde a circa - 18 V / -20 V di griglia G1, nel PSU bisogna prevedere un ramo che fornisca una tensione di 400 V + 20 V. Questo perchè è riferito a massa. Ma nel calcolo del dimensionamento nonchè nei grafici dove si prova a disegnare il tutto, la tensione è rappresentata con 400 V!
Nel caso delle GU50, ho provato a dimensionare il tutto con 390 V, 90 mA e - 30 V di Vg1. Facendo in questo modo la valvola ringrazia perchè la si fa lavorare un pochino al di sotto di come l'avevo dimensionata all'inizio, e può essere cablata in parallelo agli zoccoli octal senza nessuna resistenza anodica aggiunta ( 390 + 30 = 420 V ). Il tutto, cmq, mi da fuori un 14 W a valvola che non mi dispiace. Parliamo sempre di stime calcolate, intendiamoci.
Potrebbe andare così ?
-
MapleMarco
- Roger Mayer Jr.

- Messaggi: 2658
- Iscritto il: 02/06/2012, 14:22
- Località: Mirano (VE)
Re: Triamp con GU50 e KT88
Non credo ne valga la pena
più che altro devi vedere se preferisci lavorare sempre in stereo o sempre in mono a sto punto,
Intendiamoci: sono due ipotesi intercambiabili anche ad ampli montato, senza cambiare nulla ne aggiungere fori o altro....quindi due soluzioni totalmente reversibili!!
Io personalmente, per dei vecchi lavori, ho sperimentato più volte soluzioni stereo...pre stereo su finale mono, pre mono su finale stereo...
alla fine sono tornato alla soluzione mono e basta perchè con lo stereo si ha troppa, troppa tridimensionalità per i miei gusti....ed al meno che uno non suoni da solista senza nemmeno accompagnamento....risulta un caos!
però è una mia opinione...e sono convinto (come lo fu per me) che se non sperimenti ti resterebbe sempre il pallino dello stereo
quindi....tanto più che poi se ti accorgi che non ti serve puoi tranquillamente riconfigurare tutto in mono....provaci!!
---
Ho letto male o il gyrator simula 47H?
è tantino......5 o 10 è più che sufficiente!!
più che altro devi vedere se preferisci lavorare sempre in stereo o sempre in mono a sto punto,
Intendiamoci: sono due ipotesi intercambiabili anche ad ampli montato, senza cambiare nulla ne aggiungere fori o altro....quindi due soluzioni totalmente reversibili!!
Io personalmente, per dei vecchi lavori, ho sperimentato più volte soluzioni stereo...pre stereo su finale mono, pre mono su finale stereo...
alla fine sono tornato alla soluzione mono e basta perchè con lo stereo si ha troppa, troppa tridimensionalità per i miei gusti....ed al meno che uno non suoni da solista senza nemmeno accompagnamento....risulta un caos!
però è una mia opinione...e sono convinto (come lo fu per me) che se non sperimenti ti resterebbe sempre il pallino dello stereo
quindi....tanto più che poi se ti accorgi che non ti serve puoi tranquillamente riconfigurare tutto in mono....provaci!!
---
Ho letto male o il gyrator simula 47H?
CHE DIO B'ASSISTA!
Re: Triamp con GU50 e KT88
...Guarda, sul gyrator ho semplicemente copiato pari pari lo schemino che mi ha postato K.. Non ne so praticamente nulla di come si dimensiona una choke e, in questo caso, un gyrator.
Per il discorso dello stereo, io sono perfettamente daccordo con te. Per me l'utilità vera , in ambito chitarristico, è solo negli effetti d'ambienza. Ma su un palco, a meno che uno non abbia a disposizione 3 canali xlr su un mixer di sala soltanto per una chitarra, non ne vedo proprio il motivo.
Nel mio caso, invece, credo che possa risultare sfizioso perchè puoi andare su una 4 X 12 stereo con due finali diversi ( valvole diverse ), oppure avere semplicemente più potenza mettendo 4 valvole uguali. Anche la mia è un'opinione personale, ma penso che sia più versatile così perchè puoi anche dosare meglio i volumi indipendenti creando varie sfumature sonore.
Il tutto è nato come una sorta di compromesso perchè non potevo far andare 2 coppie di valvole diverse insieme su un solo T.U. ( anche per ragioni di stabilità e corrente ), lo sappiamo, però riconfigurando tutto in questo modo a me è sembrato che si aprisse una nuova moltitudine di possibilità che prima non era possibile avere.
La chitarra è mono, c'è poco da fare. Chorus, delay e riverbero gli danno tanto in + nello stereo.
Quì si tratta solo di opportunità timbriche e versatilità.
Per il discorso dello stereo, io sono perfettamente daccordo con te. Per me l'utilità vera , in ambito chitarristico, è solo negli effetti d'ambienza. Ma su un palco, a meno che uno non abbia a disposizione 3 canali xlr su un mixer di sala soltanto per una chitarra, non ne vedo proprio il motivo.
Nel mio caso, invece, credo che possa risultare sfizioso perchè puoi andare su una 4 X 12 stereo con due finali diversi ( valvole diverse ), oppure avere semplicemente più potenza mettendo 4 valvole uguali. Anche la mia è un'opinione personale, ma penso che sia più versatile così perchè puoi anche dosare meglio i volumi indipendenti creando varie sfumature sonore.
Il tutto è nato come una sorta di compromesso perchè non potevo far andare 2 coppie di valvole diverse insieme su un solo T.U. ( anche per ragioni di stabilità e corrente ), lo sappiamo, però riconfigurando tutto in questo modo a me è sembrato che si aprisse una nuova moltitudine di possibilità che prima non era possibile avere.
La chitarra è mono, c'è poco da fare. Chorus, delay e riverbero gli danno tanto in + nello stereo.
Quì si tratta solo di opportunità timbriche e versatilità.
- Kagliostro
- Amministratore

- Messaggi: 9948
- Iscritto il: 03/12/2007, 0:16
- Località: Prov. di Treviso
Re: Triamp con GU50 e KT88
Per i gyrator ho copiato anch'io una configurazione che avevo a disposizione, ma dovrei avere le indicazioni per ricalcolarli
Per lo schema del PS sposta il diodo UF più avanti, dopo il nodo che alimenta le GU
adesso scappo, ma poi ti spiego il discorso del diodo
K
Per lo schema del PS sposta il diodo UF più avanti, dopo il nodo che alimenta le GU
adesso scappo, ma poi ti spiego il discorso del diodo
K
Re: Triamp con GU50 e KT88
Ok. Così ?
- Kagliostro
- Amministratore

- Messaggi: 9948
- Iscritto il: 03/12/2007, 0:16
- Località: Prov. di Treviso
Re: Triamp con GU50 e KT88
Sì, così
in pratica il diodo consente all'anodica di caricare il cap dopo di lui, ma non consente che quel cap si scarichi per caricare i cap che lo precedono, quando i picchi di assorbimento delle finali li scaricano
in questo modo la tensione del pre risulta più stabile
se ne metti uno anche dove era prima, i picchi di assorbimento delle KT non vanno a scaricare il cap del nodo delle GU (però i picchi delle GU in ogni caso, possono scaricare quello delle KT a meno che non si cambi lo schema)
K
in pratica il diodo consente all'anodica di caricare il cap dopo di lui, ma non consente che quel cap si scarichi per caricare i cap che lo precedono, quando i picchi di assorbimento delle finali li scaricano
in questo modo la tensione del pre risulta più stabile
se ne metti uno anche dove era prima, i picchi di assorbimento delle KT non vanno a scaricare il cap del nodo delle GU (però i picchi delle GU in ogni caso, possono scaricare quello delle KT a meno che non si cambi lo schema)
K
Re: Triamp con GU50 e KT88
Intendevi una cosa del genere quando dicevi di cambiare lo schema ?
Sono arrivati i gemellini!!!
Ho avuto solo il tempo di scartarli e di fargli due foto al volo. Sono bellissimi:
Forse ruoterò tutti e 4 i trafo di 90° ( come da disegno fatto ).
Sabato e domenica comincio a trapanare ed allestire lo chassis di prova così vedrò "realmente" come stanno le cose fin'ora ipotizzate.
3 parole per descrivere InMadOut : Professionalità. Competenza. Disponibilità.
Sono arrivati i gemellini!!!
Ho avuto solo il tempo di scartarli e di fargli due foto al volo. Sono bellissimi:
Forse ruoterò tutti e 4 i trafo di 90° ( come da disegno fatto ).
Sabato e domenica comincio a trapanare ed allestire lo chassis di prova così vedrò "realmente" come stanno le cose fin'ora ipotizzate.
3 parole per descrivere InMadOut : Professionalità. Competenza. Disponibilità.
-
MapleMarco
- Roger Mayer Jr.

- Messaggi: 2658
- Iscritto il: 02/06/2012, 14:22
- Località: Mirano (VE)
Re: Triamp con GU50 e KT88
SPETTACOLARI!
l'unica cosa che non rende è la coppia di morsettiere sul TA......
non c'è modo di incalottarlo? sempre se è quello definitivo...
esteticamente...ha delle potenzialità pazzesche!
---
Si, non badarmi, io avvolgerei e riavvolgerei, cambierei schemi e configurazioni a gogo pur di ottenere dei risultati estetici appaganti...
eh, l'indole da architetto/designer non te la togli nemmeno con la forza
l'unica cosa che non rende è la coppia di morsettiere sul TA......
esteticamente...ha delle potenzialità pazzesche!
---
Si, non badarmi, io avvolgerei e riavvolgerei, cambierei schemi e configurazioni a gogo pur di ottenere dei risultati estetici appaganti...
eh, l'indole da architetto/designer non te la togli nemmeno con la forza
CHE DIO B'ASSISTA!
Re: Triamp con GU50 e KT88
...Purtroppo è sempre lui. Il T.A. definitivo / colpevole / risorsa di un così perverso progetto!
Hai ragione.
In confronto ai 2 siamesi gli altri trafo sono bruttissimi!
Non credo di riuscire ad incalottarli, ma forse potrei metterci sopra un bel carter in acciaio.
No, eh ? Non rende. Penserò ad un possibile modo.

Eventualmente riuscissi ad incalottarli entrambi, i 2 T.A. possono essere orientati nello stesso senso ( lamierini dallo stesso verso ) o è meglio di no ? Sono entrambi trasformatori di alimentazione e non di uscita per cui presumo non vi siano grosse controindicazioni.
Hai ragione.
In confronto ai 2 siamesi gli altri trafo sono bruttissimi!
Non credo di riuscire ad incalottarli, ma forse potrei metterci sopra un bel carter in acciaio.
...Chiamasi deformazione professionale ??? ...In questo caso è più che appropriata dato che le due coppie di trasformatori ( T.U. e T.A. ) sembrano Jekyll e Hide!MapleMarco ha scritto:...eh, l'indole da architetto/designer non te la togli nemmeno con la forza
Eventualmente riuscissi ad incalottarli entrambi, i 2 T.A. possono essere orientati nello stesso senso ( lamierini dallo stesso verso ) o è meglio di no ? Sono entrambi trasformatori di alimentazione e non di uscita per cui presumo non vi siano grosse controindicazioni.
