Tube Buffer / Boost con filtri
Re: Tube Buffer / Boost con filtri
Ciao,
ti consiglierei di non focalizzarti a voler ottenere una tensione di -4 V sempre, perchè il punto di lavoro cambia da caso a caso.
Per esempio con 300 V e 47 k, per avere -4V avrai a dir tanto 50 uA.
Se invece lavori a -2,5 V hai già circa 600 uA ed una resistenza di catodo di... 4k2.
Puoi mettere 2k7 + 1k5 oppure direttamente 3k9 o 4k7.
Per la cronaca, 47k 4k7 è uno stadio che ho usato in passato, con tensioni dai 280 ai 350 V, e non è male.
Però ha bisogno di più segnale in ingresso per "dire la sua" come potrebbe.
ti consiglierei di non focalizzarti a voler ottenere una tensione di -4 V sempre, perchè il punto di lavoro cambia da caso a caso.
Per esempio con 300 V e 47 k, per avere -4V avrai a dir tanto 50 uA.
Se invece lavori a -2,5 V hai già circa 600 uA ed una resistenza di catodo di... 4k2.
Puoi mettere 2k7 + 1k5 oppure direttamente 3k9 o 4k7.
Per la cronaca, 47k 4k7 è uno stadio che ho usato in passato, con tensioni dai 280 ai 350 V, e non è male.
Però ha bisogno di più segnale in ingresso per "dire la sua" come potrebbe.
Re: Tube Buffer / Boost con filtri
Credimi, non lo sto facendo. Ero partito dal voler avere una miglior risposta lineare possibile, mentre ora sto provando ad aumentare l'asimmetria del segnale in uscita. Stare a -4V o a -3.5V non è fondamentale.
Il voler insistere "verso il basso" è solo relativo allo scopo timbrico che sto provando ad ottenere. Per esempio, in alcune configurazioni che ho provato, schiacciare parecchio con un punto di lavoro a -4V , non è migliorativo. E' semplicemente troppo. In più hai anche meno segnale in uscita.
Il fine ultimo rimane sempre la pasta sonora che si viene a creare quando boosti l'ampli in ingresso (...si parla sempre del canale distorto).
Alla fine, anche con un segnale bello ampio, se vai verso la curva zero schiacci un pò il segnale dal lato positivo. Quindi pure con in punto di lavoro a -2V ci si può stare. Sto solo cercando di trovare un buon compromesso tra "spinta" e definizione.
Assolutamente si. Infatti nel primo caso a cui fai riferimento non avevo una buona risposta. Ho provato anche a bassa tensione (...si fa per dire) del tipo 250V prima della resistenza anodica, con punti di lavoro che variavano da -4V a -1.5V. Per quanto siano interessanti le risposte sonore, continua a non piacermi. Cioè: preferisco la risposta che da una 12ax7 quando lavora a voltaggi belli alti. E' soggettiva la cosa, ma per me respira di più il suono.
Avendo provato questa soluzione da 280V a 350V, posso dirti che nel mio caso specifico non rende abbastanza. Magari sarà legato proprio al fatto che ha bisogno di più segnale in ingresso. Forse messo come secondo stadio e avendo un primo stadio non molto spinto, potrebbe essere una buona soluzione.
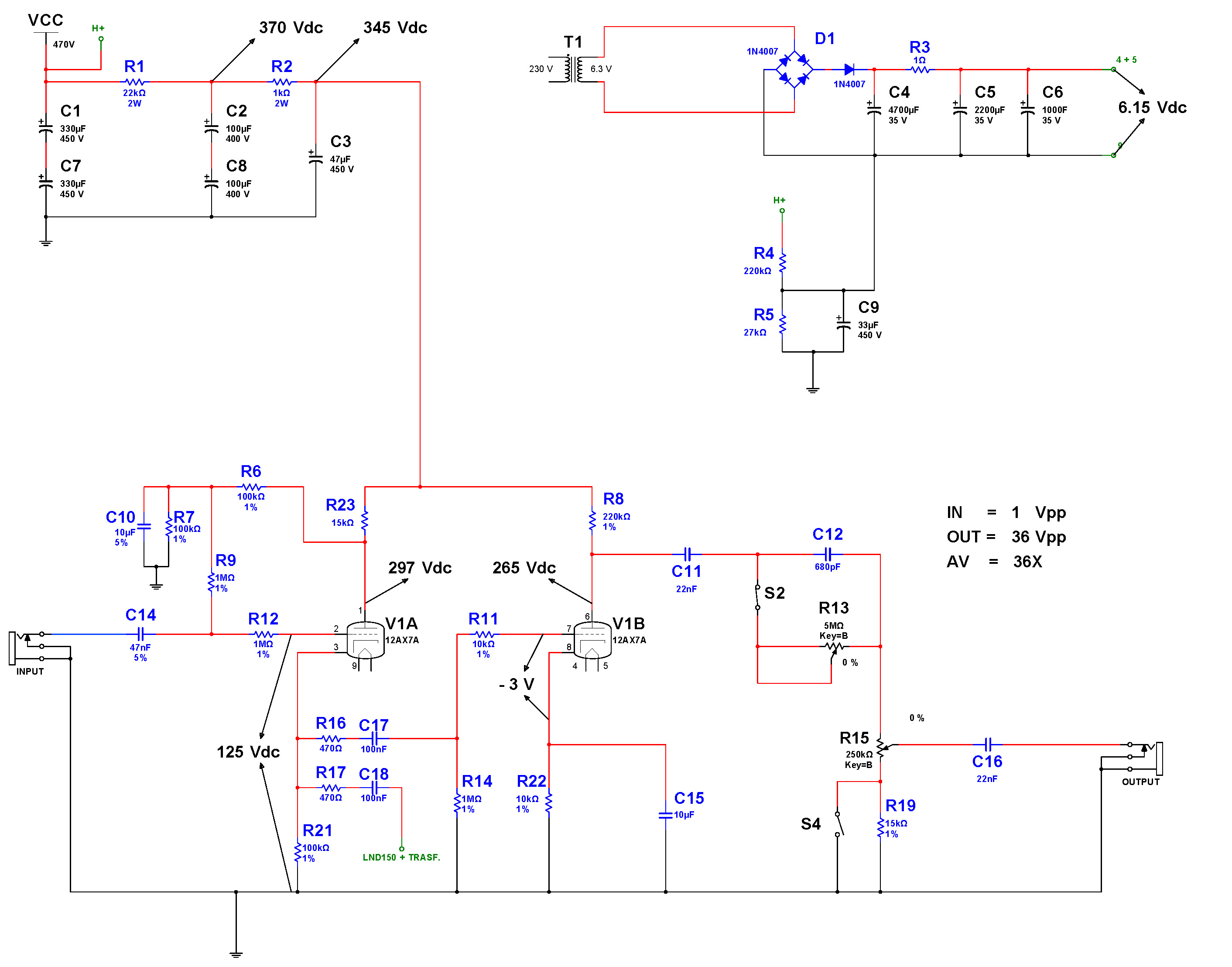
Attualmente credo di essere vicino ad un buon compromesso. Sto effettuando prove con 320V di anodica e 220k / 10k.
Ho un guadagno di 36X ( più che sufficiente per i miei scopi ) e il suono mi piace abbastanza quando "spinge" l'ampli.
La tensione anodica del cathode follower la ho portata a 280V. Fra griglia e massa ho 116Vdc. Ascoltando con attenzione SOLO il segnale in bassa impedenza sul canale pulito dell'ampli ( secondo triodo bypassato ), non ho notato grosse differenze timbriche.
Il suono è bello definito e caldo. Ma rimane abbastanza neutro rispetto al segnale puro totalmente passivo. Di certo non è uguale! Ma mi piace davvero molto.
Re: Tube Buffer / Boost con filtri
Ok, credo proprio che ci siamo.
Suona molto bene il tutto. Per i distorti, tramite sempre il giusto utilizzo del filtro, secondo me è ottimo.
Si riescono ad avere ritmiche ultradefinite e non slabbrate. Sugli assoli, alzando una tacchetta di più il gain dell'accrocchio, tutto diventa "liquido".
Un gran vantaggio che fin'ora non ho ancora menzionato ( aspettavo di arrivare alla giusta configurazione prima di parlarne) è che non mi aspettavo di avere un così basso livello di rumore con distorsioni hi gain. Con diversi pedali non ho mai avuto un risultato simile. Francamente mi aspettavo l'esatto opposto. Il tutto è sicuramente dovuto alla corretta divisione dei gain nei primi due stadi.
Cioè il secondo triodo dell'accrocchio e il primo triodo dell'ampli.
Sui crunch si comporta molto bene e li arricchisce in definizione. Giocando un pò con i settaggi si possono avere suoni interessanti.
Sui puliti non piace. Ma non mi aspettavo che andasse diversamente. Il mio scopo era quello di migliorare la pasta sonora delle distorsioni pesanti, quindi va bene così.
Proverò a fare dei samples dimostrativi senza stare a perdere molto tempo con missaggi e quant'altro. Suono nudo e crudo senza nessuna alterazione. Eviterò di mettere anche dei gate, così si potrà sentire il basso livello di rumore.
Suona molto bene il tutto. Per i distorti, tramite sempre il giusto utilizzo del filtro, secondo me è ottimo.
Si riescono ad avere ritmiche ultradefinite e non slabbrate. Sugli assoli, alzando una tacchetta di più il gain dell'accrocchio, tutto diventa "liquido".
Un gran vantaggio che fin'ora non ho ancora menzionato ( aspettavo di arrivare alla giusta configurazione prima di parlarne) è che non mi aspettavo di avere un così basso livello di rumore con distorsioni hi gain. Con diversi pedali non ho mai avuto un risultato simile. Francamente mi aspettavo l'esatto opposto. Il tutto è sicuramente dovuto alla corretta divisione dei gain nei primi due stadi.
Cioè il secondo triodo dell'accrocchio e il primo triodo dell'ampli.
Sui crunch si comporta molto bene e li arricchisce in definizione. Giocando un pò con i settaggi si possono avere suoni interessanti.
Sui puliti non piace. Ma non mi aspettavo che andasse diversamente. Il mio scopo era quello di migliorare la pasta sonora delle distorsioni pesanti, quindi va bene così.
Proverò a fare dei samples dimostrativi senza stare a perdere molto tempo con missaggi e quant'altro. Suono nudo e crudo senza nessuna alterazione. Eviterò di mettere anche dei gate, così si potrà sentire il basso livello di rumore.
Re: Tube Buffer / Boost con filtri
Io lo usavo come terzo stadio, con il secondo 100k e 4k7 non bypassato, oppure 68k e 5k6||680n.
Potresti pensare ad un sistema che metta a massa l'uscita e ti cambi polarizzazione (massa - cambi - togli massa), così da polarizzare centrale per i puliti e via via diversamente per i diversi canali.
Potresti pensare ad un sistema che metta a massa l'uscita e ti cambi polarizzazione (massa - cambi - togli massa), così da polarizzare centrale per i puliti e via via diversamente per i diversi canali.
Re: Tube Buffer / Boost con filtri
L'idea è buona, ma si può fare di meglio. Il circuito che ho testato fino ad ora è pensato per essere integrato come "pezzo" aggiuntivo dentro un ampli.
Se lo si realizza in versione rack, il cathode follower non ha piú senso che stia lí dove si trova ora. Quindi quel triodo può essere impiegato come uno stadio polarizzato in modo tale da saturare di poco un clean, per esempio.
A sto punto dotiamolo anche di un sistema di switching che permetta il cambio fra i due stadi e stiamo a posto. Cosí hai la libertá di scegliere anche su un clean.
... Se proprio lo vogliamo fare bene bene, mettiamoci due valvole sane e dotiamo ogni stadio preamplificatore di relativo cathode follower (in uscita stavolta) accoppiato in dc e ci siamo.
Guarda caso ho anche un rack che potrei "cannibalizzare" a tal scopo, anche se non sono ancora sicuro di farlo perchè... È praticamente quasi introvabile. Forse tra qualche anno potrebbe valere qualcosa, chi lo sa?
Si tratta del Brunetti Tubox.
Se lo si realizza in versione rack, il cathode follower non ha piú senso che stia lí dove si trova ora. Quindi quel triodo può essere impiegato come uno stadio polarizzato in modo tale da saturare di poco un clean, per esempio.
A sto punto dotiamolo anche di un sistema di switching che permetta il cambio fra i due stadi e stiamo a posto. Cosí hai la libertá di scegliere anche su un clean.
... Se proprio lo vogliamo fare bene bene, mettiamoci due valvole sane e dotiamo ogni stadio preamplificatore di relativo cathode follower (in uscita stavolta) accoppiato in dc e ci siamo.
Guarda caso ho anche un rack che potrei "cannibalizzare" a tal scopo, anche se non sono ancora sicuro di farlo perchè... È praticamente quasi introvabile. Forse tra qualche anno potrebbe valere qualcosa, chi lo sa?
Si tratta del Brunetti Tubox.
- Kagliostro
- Amministratore

- Messaggi: 9913
- Iscritto il: 03/12/2007, 0:16
- Località: Prov. di Treviso
Re: Tube Buffer / Boost con filtri
Ciao Domenico
Anche io non sarei molto propenso a canibalizzare il tubox
Non riesci a trovare un vecchio switch rack da computer ?
tempo fa ne ho recuperato un paio a poco prezzo, visto che come velocità erano obsoleti
Franco
Anche io non sarei molto propenso a canibalizzare il tubox
Non riesci a trovare un vecchio switch rack da computer ?
tempo fa ne ho recuperato un paio a poco prezzo, visto che come velocità erano obsoleti
Franco
Re: Tube Buffer / Boost con filtri
Ciao Franco,
Per il rack non è un problema. Ne ho uno immacolato che aspetta solo di essere allestito e forato.
Del "Tubox" era interessante prelevare i pezzi oltre che di usufruire dei vari switch, connettori jack e pot. Hai già pronta la sezione del psu per l'anodica e i filamenti bella schermata e lontana dalle valvole di pre. Poi hai anche un bel trasformatore per il segnale bilanciato con comprensiva presa XLR sul retro... Insomma, mi alletta molto il prelevare da lì.
Lo comprai tempo fa perchè il prezzo era buono ( solo 100 euro ) e mi incuriosiva molto.
Provandolo, purtroppo, non mi ha entusiasmato più di tanto.
Con tutto il rispetto verso Brunetti, per me ci sono delle piccole accortezze da modificare. Per esempio le 4 uscite bufferizzate che non hanno un relativo trasformatore di isolamento. Se attacchi 2 uscite a 2 testate, hai ground loop e ronza. Nulla vieta di aggiungerli e di modificarlo quindi.
Ma se devo comprare certi trasformatori li impiego per questo progetto o per un altro progetto che sta in cantiere da tempo.
Dici che conviene lasciarlo in pace in attesa di un possibile investimento futuro?
Per il rack non è un problema. Ne ho uno immacolato che aspetta solo di essere allestito e forato.
Del "Tubox" era interessante prelevare i pezzi oltre che di usufruire dei vari switch, connettori jack e pot. Hai già pronta la sezione del psu per l'anodica e i filamenti bella schermata e lontana dalle valvole di pre. Poi hai anche un bel trasformatore per il segnale bilanciato con comprensiva presa XLR sul retro... Insomma, mi alletta molto il prelevare da lì.
Lo comprai tempo fa perchè il prezzo era buono ( solo 100 euro ) e mi incuriosiva molto.
Provandolo, purtroppo, non mi ha entusiasmato più di tanto.
Con tutto il rispetto verso Brunetti, per me ci sono delle piccole accortezze da modificare. Per esempio le 4 uscite bufferizzate che non hanno un relativo trasformatore di isolamento. Se attacchi 2 uscite a 2 testate, hai ground loop e ronza. Nulla vieta di aggiungerli e di modificarlo quindi.
Ma se devo comprare certi trasformatori li impiego per questo progetto o per un altro progetto che sta in cantiere da tempo.
Dici che conviene lasciarlo in pace in attesa di un possibile investimento futuro?
Re: Tube Buffer / Boost con filtri
Ciao, in alternativa puoi dare feedback locale allo stadio (come sul mio ampli da basso) per linearizzarlo per i puliti (ma non solo).
Con una sola valvola hai tutto quel che ti serve.
Con una sola valvola hai tutto quel che ti serve.
Re: Tube Buffer / Boost con filtri
Questo è molto interessante. Non avevo pensato al feedback. Ci dovrò ragionare un attimo per bene.
Per feedback locale tu non intendi la classica resistenza da un mega che prende il segnale dopo il cap di disaccoppiamento e lo riporta sulla griglia, vero?
Nel frattempo posto due samples registrati alla maniera "buona la prima!". Cioè... unica e sola esecuzione!
Niente compressori di frequenza, Niente eq, niente gate. Quindi suonaccio da presa diretta allo stato brado.
Ho preferito postare sia la risposta con un vecchio shure SM57 ( gli attuali suonano diversi. Fidatevi ) sia del Sennheiser MD421
Sono un paio di riff semplici che vengono ripetuti per far sentire la differenza. Quando attivo l'accrocchio lo sentirete dal piccolo "pop" del true bypass non curato per evitarlo. Ho usato volutamente distorsioni abbastanza pesanti per far capire cosa intendevo nei post precedenti.
In una scala da 1 a 11 tacche : Il gain utilizzato non arriva a 3. Il filtro lo ho volutamente alzato a 4 ma basta molto meno.
Fatemi sapere cosa ne pensate.
Per feedback locale tu non intendi la classica resistenza da un mega che prende il segnale dopo il cap di disaccoppiamento e lo riporta sulla griglia, vero?
Nel frattempo posto due samples registrati alla maniera "buona la prima!". Cioè... unica e sola esecuzione!
Niente compressori di frequenza, Niente eq, niente gate. Quindi suonaccio da presa diretta allo stato brado.
Ho preferito postare sia la risposta con un vecchio shure SM57 ( gli attuali suonano diversi. Fidatevi ) sia del Sennheiser MD421
Sono un paio di riff semplici che vengono ripetuti per far sentire la differenza. Quando attivo l'accrocchio lo sentirete dal piccolo "pop" del true bypass non curato per evitarlo. Ho usato volutamente distorsioni abbastanza pesanti per far capire cosa intendevo nei post precedenti.
In una scala da 1 a 11 tacche : Il gain utilizzato non arriva a 3. Il filtro lo ho volutamente alzato a 4 ma basta molto meno.
Fatemi sapere cosa ne pensate.
Re: Tube Buffer / Boost con filtri
Allora.... Novitá e lavori in corso.
Ho volutamente aggiornato H. & H. Con il nuovo boost in questione (.... Il filtro era giá presente).
Ho sfruttato un triodo che prima stava messo in parallelo. Devo dire che aveva anche il suo perchè!
... Cmq, il risultato è stato ottimo. Per me. Ho dovuto architettarmi qualcosa a livello di layout strutturale ma è andata meglio delle mie pessimistiche previsioni.
Il pannello frontale è cambiato di poco.
Purtroppo non posso aggiungere una piccola scritta su uno chassis giá serigrafato e piegato,
Ma quel pot messo lí come.... Mister X (.... Per non dire altro....) , ha il suo fascino.
Aggiorno il thread in questione con le nuove foto della modifica, se può interessare.
... Continuo a ripetere che quel filtro fa miracoli per le distorsioni pesanti.
Forse i samples che ho postato non rendono abbastanza giustizia e merito al fatto, ma vi assicuro che su una 4X12 ad un metro di distanza fa il suo lavoro.
... Piccola postilla: durante le registrazioni la valvola impiegata come phase inverter ( una Ruby 12at7) aveva dei problemi. Ho scoperto in fase di modifica cose strane.... Ma non mi sto a dilungare su questo. È stata sostituita e ora va meglio.
Ho volutamente aggiornato H. & H. Con il nuovo boost in questione (.... Il filtro era giá presente).
Ho sfruttato un triodo che prima stava messo in parallelo. Devo dire che aveva anche il suo perchè!
... Cmq, il risultato è stato ottimo. Per me. Ho dovuto architettarmi qualcosa a livello di layout strutturale ma è andata meglio delle mie pessimistiche previsioni.
Il pannello frontale è cambiato di poco.
Purtroppo non posso aggiungere una piccola scritta su uno chassis giá serigrafato e piegato,
Ma quel pot messo lí come.... Mister X (.... Per non dire altro....) , ha il suo fascino.
Aggiorno il thread in questione con le nuove foto della modifica, se può interessare.
... Continuo a ripetere che quel filtro fa miracoli per le distorsioni pesanti.
Forse i samples che ho postato non rendono abbastanza giustizia e merito al fatto, ma vi assicuro che su una 4X12 ad un metro di distanza fa il suo lavoro.
... Piccola postilla: durante le registrazioni la valvola impiegata come phase inverter ( una Ruby 12at7) aveva dei problemi. Ho scoperto in fase di modifica cose strane.... Ma non mi sto a dilungare su questo. È stata sostituita e ora va meglio.
- Kagliostro
- Amministratore

- Messaggi: 9913
- Iscritto il: 03/12/2007, 0:16
- Località: Prov. di Treviso

