Parto gemellare: EVIL TWINS
Re: Parto gemellare: EVIL TWINS
... Ragazzi, non prendete per buono lo schema del preamp!
Ci sono degli errori.
Primo fra tutti: rischiate di giocarvi la valvola dedicata al buffer del primo stadio!
Piano piano sto mettendo a posto e risolvendo varie sviste.
Ci sono degli errori.
Primo fra tutti: rischiate di giocarvi la valvola dedicata al buffer del primo stadio!
Piano piano sto mettendo a posto e risolvendo varie sviste.
Re: Parto gemellare: EVIL TWINS
Rieccoci di nuovo su questo progetto che mi sta facendo dannare!
Allora, sono successe un pò di cose che mi hanno fatto cambiare diverse cose per risolvere problemi su problemi.
Non mi dilungo nelle vicissitudini.
Attualmente le cose stanno così e ora ho un PSE silenziosissimo:
Il posizionamento del T.A. è stato testato ad ampli acceso e ruotandolo e spostandolo sul telaio.
A differenza di quanto potrebbe sembrare, i due trafo non danno fastidio.
La foto mostra le valvole di pre schermate, ma era stato fatto solo per escludere alcuni problemi che poi si sono rivelati completamente estranei alla schermatura delle valvole.
Per stare tranquilli, terrò schermate solo la V1 e la V5. Quelle che stanno più vicine ai nuclei. Ma, ad orecchio, non ho sentito differenze con e senza schermo.
Allora, sono successe un pò di cose che mi hanno fatto cambiare diverse cose per risolvere problemi su problemi.
Non mi dilungo nelle vicissitudini.
Attualmente le cose stanno così e ora ho un PSE silenziosissimo:
Il posizionamento del T.A. è stato testato ad ampli acceso e ruotandolo e spostandolo sul telaio.
A differenza di quanto potrebbe sembrare, i due trafo non danno fastidio.
La foto mostra le valvole di pre schermate, ma era stato fatto solo per escludere alcuni problemi che poi si sono rivelati completamente estranei alla schermatura delle valvole.
Per stare tranquilli, terrò schermate solo la V1 e la V5. Quelle che stanno più vicine ai nuclei. Ma, ad orecchio, non ho sentito differenze con e senza schermo.
Re: Parto gemellare: EVIL TWINS
Le board del PSU sono state rifatte di nuovo per risparmiare spazi e cercare di escludere dei problemi di interferenza tra la vicinanza della board sottostante e il nucleo del T.A. che prima attraversava il telaio.
Adesso è presente una sola choke. Purtroppo anche se ero riuscita a farcela entrare, la ho dovuta togliere perchè stava sotto il T.U. e dava fastidio.
Gli spazi sono quelli che sono in questo ampli, quindi mi sono dovuto adeguare:
Adesso è presente una sola choke. Purtroppo anche se ero riuscita a farcela entrare, la ho dovuta togliere perchè stava sotto il T.U. e dava fastidio.
Gli spazi sono quelli che sono in questo ampli, quindi mi sono dovuto adeguare:
Re: Parto gemellare: EVIL TWINS
Le nuove board realizzate:
Alimentatore aggiuntivo per i filamenti delle GU50 :
Alimentatore aggiuntivo per i filamenti delle GU50 :
Re: Parto gemellare: EVIL TWINS
Vorrei condividere la risoluzione di un problema che potrebbe avere anche qualcuno che magari vuole cimentarsi su un PSE.
Cerco di farla breve:
Problema sempre presente nonostante tantissime prove: Hum molto strano e appena udibile.
Siamo in single ended. Quindi questo ampli non gode della cancellazione di fase dei rumori che può avere un push pull.
Di conseguenza ho cercato di curare meglio che potevo l'alimentazione anodica e quella dei filamenti al punto tale da provare 3 tipi diversi di induttanze, e 2 alimentatori con regolatore separati.
....L'induttanza simulata funzionava. Ma aveva un effetto collaterale che non mi piaceva. Ho voluto provare induttanze reali per essere sicuro che il problema non provenisse da quel circuito per una serie di ragioni. Ma non era il gyrator, cmq, il problema .
...Dopo svariate prove effettuate e calendario arrivato al 2026, ero arrivato al punto tale da isolare completamente solo le valvole finali cortocircuitando le griglie ingresso a massa! Il problema c'era sempre , a parte l'alimentazione anodica o dei filamenti, non mi veniva in mente nient'altro come causa.
Ho provato a cambiare altre coppie di GU50, ho provato ad invertire gli alimentatori dei filamenti, ho provato addirittura in cathode bias pensando che fosse il circuito del fixed bias a dare problemi. Infine ho provato anche a levare fisicamente l'induttanza piazzata vicino agli zoccoli delle finali. Niente da fare!
...Esasperato, mi viene in mente di provare una cosa abbastanza folle e quasi priva di senso: lasciare una valvola finale soltanto!
RUmore eliminato! Ho bisogno di valvole matchate? No. Non in PSE. Ha senso nei push pull, ma non quì.
In base a questa prova in particolare, ho voluto invertire la polarità dei filamenti perchè avevo letto da qualche parte che poteva essere un buon rimedio al rumore dei single ended in parallelo. Nulla era cambiato! Il maledetto hum anche se lieve ci stava sempre!
....Allora mi è venuta in mente un'altra prova folle:
Era palese che le due valvole si disturbavano a vicenda in una qualche maniera a me tutt'ora sconosciuta. Avendo i telai finiti e definitivi, di sicuro non potevo allontanarle l'una dall'altra. Quindi l'idea malsana:
Ruotare le valvole affinchè la posizione attuale dei pin non fosse esattamente l'opposta
Mi spiego meglio:
I pin degli anodi a destra e a sinistra il più lontano possibile.
I pin dei catodi, delle griglie schermo e dei filamenti sopra e sotto sempre lontani rispetto a come stavano prima.
I pin delle griglie ingresso il più vicino possibile per 2 ragioni:
1 - circoscrivere il possibile problema se era li.
2 - calbaggio più ordinato
L'immagine chiarirà meglio quanto detto:
Non ho la minima idea di quale tipo di irradiamento o accoppiamento capacitativo potesse dare questo problema, ma sta di fatto che posizionando le valvole in questo modo il rumore è scomparso definitivamente. Anche con le valvole precedentemente cambiate.
Posizionamento precedente:
Posizionamento attuale:
Spero possa essere utile a qualcuno questo rimedio se si verificano problemi di questo tipo.
Cerco di farla breve:
Problema sempre presente nonostante tantissime prove: Hum molto strano e appena udibile.
Siamo in single ended. Quindi questo ampli non gode della cancellazione di fase dei rumori che può avere un push pull.
Di conseguenza ho cercato di curare meglio che potevo l'alimentazione anodica e quella dei filamenti al punto tale da provare 3 tipi diversi di induttanze, e 2 alimentatori con regolatore separati.
....L'induttanza simulata funzionava. Ma aveva un effetto collaterale che non mi piaceva. Ho voluto provare induttanze reali per essere sicuro che il problema non provenisse da quel circuito per una serie di ragioni. Ma non era il gyrator, cmq, il problema .
...Dopo svariate prove effettuate e calendario arrivato al 2026, ero arrivato al punto tale da isolare completamente solo le valvole finali cortocircuitando le griglie ingresso a massa! Il problema c'era sempre , a parte l'alimentazione anodica o dei filamenti, non mi veniva in mente nient'altro come causa.
Ho provato a cambiare altre coppie di GU50, ho provato ad invertire gli alimentatori dei filamenti, ho provato addirittura in cathode bias pensando che fosse il circuito del fixed bias a dare problemi. Infine ho provato anche a levare fisicamente l'induttanza piazzata vicino agli zoccoli delle finali. Niente da fare!
...Esasperato, mi viene in mente di provare una cosa abbastanza folle e quasi priva di senso: lasciare una valvola finale soltanto!
RUmore eliminato! Ho bisogno di valvole matchate? No. Non in PSE. Ha senso nei push pull, ma non quì.
In base a questa prova in particolare, ho voluto invertire la polarità dei filamenti perchè avevo letto da qualche parte che poteva essere un buon rimedio al rumore dei single ended in parallelo. Nulla era cambiato! Il maledetto hum anche se lieve ci stava sempre!
....Allora mi è venuta in mente un'altra prova folle:
Era palese che le due valvole si disturbavano a vicenda in una qualche maniera a me tutt'ora sconosciuta. Avendo i telai finiti e definitivi, di sicuro non potevo allontanarle l'una dall'altra. Quindi l'idea malsana:
Ruotare le valvole affinchè la posizione attuale dei pin non fosse esattamente l'opposta
Mi spiego meglio:
I pin degli anodi a destra e a sinistra il più lontano possibile.
I pin dei catodi, delle griglie schermo e dei filamenti sopra e sotto sempre lontani rispetto a come stavano prima.
I pin delle griglie ingresso il più vicino possibile per 2 ragioni:
1 - circoscrivere il possibile problema se era li.
2 - calbaggio più ordinato
L'immagine chiarirà meglio quanto detto:
Non ho la minima idea di quale tipo di irradiamento o accoppiamento capacitativo potesse dare questo problema, ma sta di fatto che posizionando le valvole in questo modo il rumore è scomparso definitivamente. Anche con le valvole precedentemente cambiate.
Posizionamento precedente:
Posizionamento attuale:
Spero possa essere utile a qualcuno questo rimedio se si verificano problemi di questo tipo.
- Kagliostro
- Amministratore

- Messaggi: 9938
- Iscritto il: 03/12/2007, 0:16
- Località: Prov. di Treviso
Re: Parto gemellare: EVIL TWINS
Ciao Domenico
Molto interessante .... BENISSIMO che hai risolto

e complimenti per la tenacia nell'arrivare a trovare una soluzione
Mi sarebbe piaciuto vedere che effetto avrebbe fatto uno schermo metallico tra le due valvole ma ormai che hai risolto mi resterà la curiosità
Molto interessante .... BENISSIMO che hai risolto
e complimenti per la tenacia nell'arrivare a trovare una soluzione
Mi sarebbe piaciuto vedere che effetto avrebbe fatto uno schermo metallico tra le due valvole ma ormai che hai risolto mi resterà la curiosità
FrancoEDIT: Osservando le due foto che hai postato con le due diverse configurazioni mi sono accorto di un particolare
(magari non centra per nulla con il problema che ti affliggeva)
nei tuoi zoccoli manca uno schermetto di lamierino, vedi qui sotto
![]()
Re: Parto gemellare: EVIL TWINS
Ciao Franco,
Anche a me sarebbe piaciuto sentire / provare la differenza se avessi avuto quegli zoccoli.
...Guarda caso il metallo scherma l'anodo dai filamenti e dalle griglie! Ci sarà un motivo se hanno fatto quello zoccolo in quel modo.
Peccato non averne avuti un paio disponibili per fare una prova. Cmq sto provvedendo a prenderli quei socket. Spero che per Natale arrivino.
Anche a me sarebbe piaciuto sentire / provare la differenza se avessi avuto quegli zoccoli.
...Guarda caso il metallo scherma l'anodo dai filamenti e dalle griglie! Ci sarà un motivo se hanno fatto quello zoccolo in quel modo.
Peccato non averne avuti un paio disponibili per fare una prova. Cmq sto provvedendo a prenderli quei socket. Spero che per Natale arrivino.
- Kagliostro
- Amministratore

- Messaggi: 9938
- Iscritto il: 03/12/2007, 0:16
- Località: Prov. di Treviso
Re: Parto gemellare: EVIL TWINS
Se hai ancora zoccoli senza lo schermetto e vuoi completarli
credo che non ti sia difficile tagliare un lamierino da qualche scatoletta o lattina, lo schema da seguire pare piuttosto semplice e bastano due pieghe
dei due zoccoli ovviamente è al primo che faccio riferimento
Mi pare strano che ancora nessuno si sia fatto vivo per dire qualcosa sull'avanzamento del progetto ma probabilmente saranno impegnati con il lavoro
Franco
credo che non ti sia difficile tagliare un lamierino da qualche scatoletta o lattina, lo schema da seguire pare piuttosto semplice e bastano due pieghe
dei due zoccoli ovviamente è al primo che faccio riferimento
Mi pare strano che ancora nessuno si sia fatto vivo per dire qualcosa sull'avanzamento del progetto ma probabilmente saranno impegnati con il lavoro
Franco
Re: Parto gemellare: EVIL TWINS
... Infatti ci avevo pensato a fare una cosa del genere. Anche se non posso collegarlo alle viti dello zoccolo come nella foto da te postata, posso sempre ancorarlo al telaio e connettere la lamiera schermo con un cavo che va alla vite di ancoraggio del telaio.
...ora, però, devo concentrarmi sul preamp e in particolare sul distorto. Devo modellare il suono e sentire come interagisce con il boost e il filtro.
... Una domanda:
In questo ampli ho deciso di usufruire di un mute switch anzichè lo standby. Avevo progettato e cablato 2 bleed resistor da mettere per ciascun ramo dedicato ( anodica e griglia G2).
Ora, lasciando gli anodi e le griglie attaccate sempre all'alimentazione, le due resistenze in pratica non servirebbero a nulla. Nel senso che i cap si scaricano velocemente e senza problemi.
... Anche se ho notato che senza bleed resistor, il cap di filtro della griglia conserva sempre 5 o 7 volts anche dopo un'ora che l'ampli è stato spento. Ma non è che sia grave.
La domanda è: ha senso secondo voi, lasciare cmq le bleed resistor come sicurezza?
... Mi pongo il problema nel caso in cui uno va ad "operare", dissalda i cavi dagli anodi per fare qualche miglioria, magari e non si ricorda di averlo fatto.. Ci si ritrova con circa 430v senza carico ancora immagazzinata dai cap.
Io sarei propenso a lasciarle cmq quelle resistenze.
...ora, però, devo concentrarmi sul preamp e in particolare sul distorto. Devo modellare il suono e sentire come interagisce con il boost e il filtro.
... Una domanda:
In questo ampli ho deciso di usufruire di un mute switch anzichè lo standby. Avevo progettato e cablato 2 bleed resistor da mettere per ciascun ramo dedicato ( anodica e griglia G2).
Ora, lasciando gli anodi e le griglie attaccate sempre all'alimentazione, le due resistenze in pratica non servirebbero a nulla. Nel senso che i cap si scaricano velocemente e senza problemi.
... Anche se ho notato che senza bleed resistor, il cap di filtro della griglia conserva sempre 5 o 7 volts anche dopo un'ora che l'ampli è stato spento. Ma non è che sia grave.
La domanda è: ha senso secondo voi, lasciare cmq le bleed resistor come sicurezza?
... Mi pongo il problema nel caso in cui uno va ad "operare", dissalda i cavi dagli anodi per fare qualche miglioria, magari e non si ricorda di averlo fatto.. Ci si ritrova con circa 430v senza carico ancora immagazzinata dai cap.
Io sarei propenso a lasciarle cmq quelle resistenze.
- Kagliostro
- Amministratore

- Messaggi: 9938
- Iscritto il: 03/12/2007, 0:16
- Località: Prov. di Treviso
Re: Parto gemellare: EVIL TWINS
Io le lascerei e forse se non ci fossero le aggiungerei
Franco
Franco
Re: Parto gemellare: EVIL TWINS
Concordo Franco.
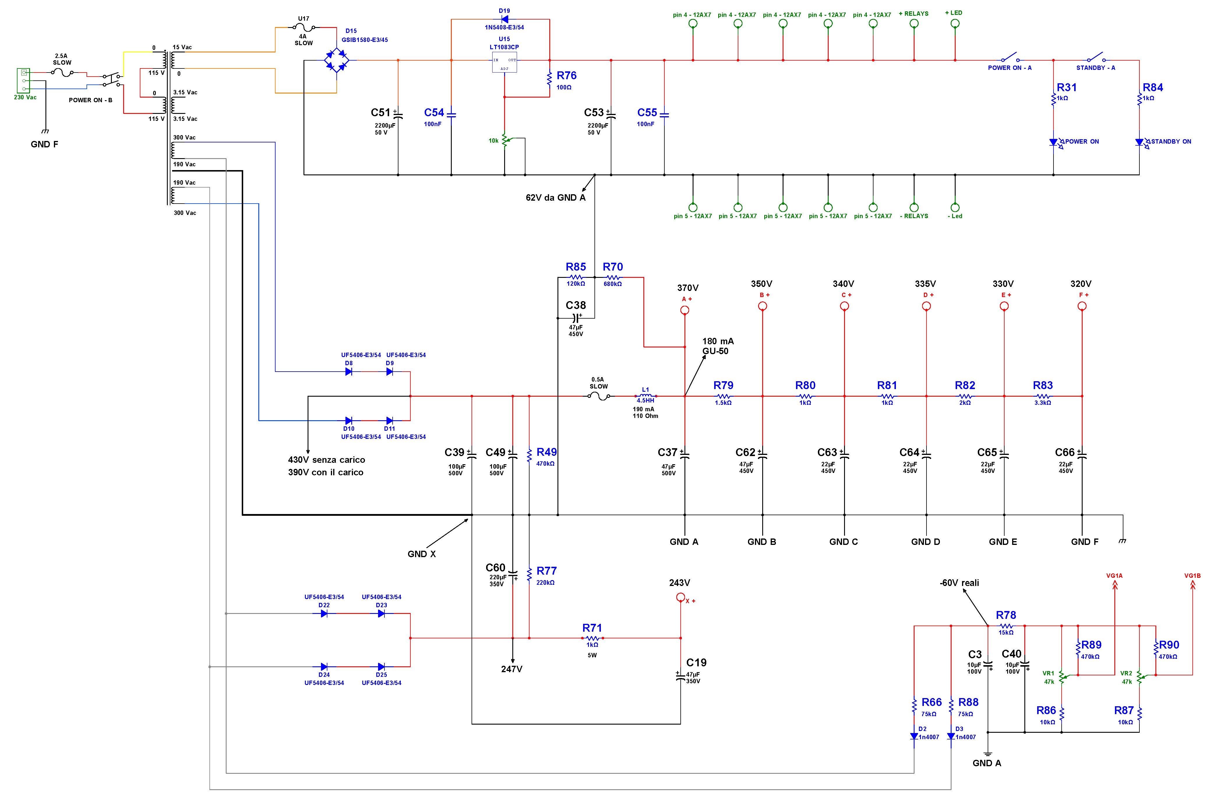
Vorrei ragionare un attimo con voi sull'effettivo posizionamento di una bleed resistor in questo caso specifico. Parlo di R49 da 470k.
Prima avevo 4 cap da 220uF / 350 V messi in serie/parallelo e le bleed resistor erano 2 messe esattamente tra i cap in serie anche per bilanciare i cap. Non solo quindi per farli scaricare.
In questo ampli, sempre per ragioni di spazi ridotti, ho rifatto la board sottostante mettendo 2 cap da 100uF / 500V in parallelo sfruttando il resto della board per altro.
Ora, il posizionamento della R49 è esattamente quella che vedete nella rappresentazione grafica fatta con Visio.
Cioè sta esattamente in mezzo ai 2 cap in parallelo. Sarebbe forse più indicato spostarla dopo il secondo cap in parallelo?
Vorrei ragionare un attimo con voi sull'effettivo posizionamento di una bleed resistor in questo caso specifico. Parlo di R49 da 470k.
Prima avevo 4 cap da 220uF / 350 V messi in serie/parallelo e le bleed resistor erano 2 messe esattamente tra i cap in serie anche per bilanciare i cap. Non solo quindi per farli scaricare.
In questo ampli, sempre per ragioni di spazi ridotti, ho rifatto la board sottostante mettendo 2 cap da 100uF / 500V in parallelo sfruttando il resto della board per altro.
Ora, il posizionamento della R49 è esattamente quella che vedete nella rappresentazione grafica fatta con Visio.
Cioè sta esattamente in mezzo ai 2 cap in parallelo. Sarebbe forse più indicato spostarla dopo il secondo cap in parallelo?
- Kagliostro
- Amministratore

- Messaggi: 9938
- Iscritto il: 03/12/2007, 0:16
- Località: Prov. di Treviso
Re: Parto gemellare: EVIL TWINS
Ciao Domenico
Quella resistenza non dovrebbe dissipare un calore tale da poter danneggiare (neanche nel lungo termine) i condensatori, quindi per me potrebbe anche restarsene lì
Per inciso, nel disegno con Visio la resistenza è da 470K, ma nella foto dell'alimentatore vedo una resistenza da 180K


Franco
Quella resistenza non dovrebbe dissipare un calore tale da poter danneggiare (neanche nel lungo termine) i condensatori, quindi per me potrebbe anche restarsene lì
Per inciso, nel disegno con Visio la resistenza è da 470K, ma nella foto dell'alimentatore vedo una resistenza da 180K
Franco
Re: Parto gemellare: EVIL TWINS
Ciao Franco.
Si, bravo. All'inizio ci stava quella da 180k perchè era l'unica che avevo con i gambi abbastanza lunghi da poterci mettere!
Poi sono riuscito a trovare in fiera delle belle 470k con i gambi lunghi e ci ho messo una di quelle.
180k è troppo poco come valore per una bleed resistor. Inoltre, meno resistenza omnica ci metti per questo scopo, più volts perdi a quanto ne so.
La mia domanda non era proprio dovuta al possibile riscaldamento che poteva generare la resistenza, ma al fatto che sta in mezzo a 2 cap in parallelo e non in serie. Quindi non serve metterla proprio lì, ma sarebbe più sensato metterla subito dopo quei 2 cap.
Mi chiedevo se anche lasciandola lì in mezzo potesse avere qualche effetto negativo che al momento ignoro.
Si, bravo. All'inizio ci stava quella da 180k perchè era l'unica che avevo con i gambi abbastanza lunghi da poterci mettere!
Poi sono riuscito a trovare in fiera delle belle 470k con i gambi lunghi e ci ho messo una di quelle.
180k è troppo poco come valore per una bleed resistor. Inoltre, meno resistenza omnica ci metti per questo scopo, più volts perdi a quanto ne so.
La mia domanda non era proprio dovuta al possibile riscaldamento che poteva generare la resistenza, ma al fatto che sta in mezzo a 2 cap in parallelo e non in serie. Quindi non serve metterla proprio lì, ma sarebbe più sensato metterla subito dopo quei 2 cap.
Mi chiedevo se anche lasciandola lì in mezzo potesse avere qualche effetto negativo che al momento ignoro.
- Kagliostro
- Amministratore

- Messaggi: 9938
- Iscritto il: 03/12/2007, 0:16
- Località: Prov. di Treviso
Re: Parto gemellare: EVIL TWINS
Mah, non credo possa indurre ronzio nei cap o altri problemi
Ci vorrebbe il parere di Robi
Franco
Ci vorrebbe il parere di Robi
Franco
Re: Parto gemellare: EVIL TWINS
.... Guarda, di ronze e hum ne ho abbastanza con QUEST'AMPLI!
Per ora non ho piú problemi, quindi non credo che possa indurre questo quella bleed resistor. Sta bene lì dove sta a sto punto.
... Continuo a sviluppare il preamp che sembra nascere bene.
Ho escluso tutto il circuito del loop fx che fa anche da master volume per ora. Ho problemi anche lì, ma una cosa per volta. Intanto si va avanti con i test e le modifiche.
... Quel bel cablaggio iniziale possiamo dirgli addio!
Ho martoriato le board con continue dissaldare e saldature.
.... Ma c'è lo avevo messo in conto. Alla fine è un prototipo.
.... Nota particolare: Con queste valvole finali sembra che in single ended io abbia poche basse.
È vero che ormai lo ho trasformato in un un fixed bias totale. Ma non credo sia per quello.
Per ora non ho piú problemi, quindi non credo che possa indurre questo quella bleed resistor. Sta bene lì dove sta a sto punto.
... Continuo a sviluppare il preamp che sembra nascere bene.
Ho escluso tutto il circuito del loop fx che fa anche da master volume per ora. Ho problemi anche lì, ma una cosa per volta. Intanto si va avanti con i test e le modifiche.
... Quel bel cablaggio iniziale possiamo dirgli addio!
Ho martoriato le board con continue dissaldare e saldature.
.... Ma c'è lo avevo messo in conto. Alla fine è un prototipo.
.... Nota particolare: Con queste valvole finali sembra che in single ended io abbia poche basse.
È vero che ormai lo ho trasformato in un un fixed bias totale. Ma non credo sia per quello.

