MESA MARK INSPIRED
-
MapleMarco
- Roger Mayer Jr.

- Messaggi: 2658
- Iscritto il: 02/06/2012, 14:22
- Località: Mirano (VE)
Re: MESA MARK INSPIRED
no, intendo un pot aggiuntivo che permette, se attivato, di avere un boost sul volume....un aumento regolabile di volume insomma,....
CHE DIO B'ASSISTA!
- Kagliostro
- Amministratore

- Messaggi: 9958
- Iscritto il: 03/12/2007, 0:16
- Località: Prov. di Treviso
Re: MESA MARK INSPIRED
Cioè ?
K
K
-
MapleMarco
- Roger Mayer Jr.

- Messaggi: 2658
- Iscritto il: 02/06/2012, 14:22
- Località: Mirano (VE)
Re: MESA MARK INSPIRED
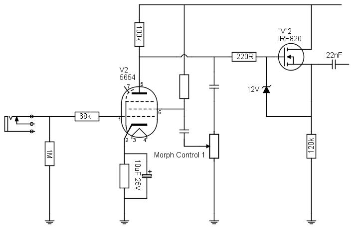
ecco qui, questo è lo schema del controllo SOLO sulla mesa mark V!!
CHE DIO B'ASSISTA!
- Kagliostro
- Amministratore

- Messaggi: 9958
- Iscritto il: 03/12/2007, 0:16
- Località: Prov. di Treviso
Re: MESA MARK INSPIRED
Ah, adesso ho capito
beh è semplice, regolando quel pot in pratica aggiungi resistenza verso massa al pot del volume
con l'interruttore in parallelo a quel pot azioni l'inserimento o meno della resistenza aggiuntiva
quindi il pot da aggiungere dovrebbe stare tra il punto in cui i due pot del PPIMV raggiungono la massa e la massa, con un interruttore in parallelo al pot aggiunto
se lo provi fammi sapere, non ci avevo mai pensato prima
Ciao
K
beh è semplice, regolando quel pot in pratica aggiungi resistenza verso massa al pot del volume
con l'interruttore in parallelo a quel pot azioni l'inserimento o meno della resistenza aggiuntiva
quindi il pot da aggiungere dovrebbe stare tra il punto in cui i due pot del PPIMV raggiungono la massa e la massa, con un interruttore in parallelo al pot aggiunto
se lo provi fammi sapere, non ci avevo mai pensato prima
Ciao
K
-
MapleMarco
- Roger Mayer Jr.

- Messaggi: 2658
- Iscritto il: 02/06/2012, 14:22
- Località: Mirano (VE)
Re: MESA MARK INSPIRED
quindi, stesso identico schema solo che realizzato in "stereo" sotto al pot "stereo" del PPIMV?
stavo pensando semplicemente che è un ipotesi poco raffinata, dato che cambia la resistenza a massa degli anodi della PI!!
solo che non mi viene in mente una soluzione alternativa...
stavo pensando semplicemente che è un ipotesi poco raffinata, dato che cambia la resistenza a massa degli anodi della PI!!
solo che non mi viene in mente una soluzione alternativa...
CHE DIO B'ASSISTA!
- Kagliostro
- Amministratore

- Messaggi: 9958
- Iscritto il: 03/12/2007, 0:16
- Località: Prov. di Treviso
Re: MESA MARK INSPIRED
In "stereo", no, non direi che serva, un pot unico tra la congiunzione dei due pot del PPIMV e massa dovrebbe andar bene
K
K
-
MapleMarco
- Roger Mayer Jr.

- Messaggi: 2658
- Iscritto il: 02/06/2012, 14:22
- Località: Mirano (VE)
Re: MESA MARK INSPIRED
piccola anticipazione...
sto prototipando una cosuccia intanto
sto prototipando una cosuccia intanto
CHE DIO B'ASSISTA!
- Kagliostro
- Amministratore

- Messaggi: 9958
- Iscritto il: 03/12/2007, 0:16
- Località: Prov. di Treviso
Re: MESA MARK INSPIRED
Ti sei fatto fare da qualcuno il frontalino metallico ?
Ciao
K
-
MapleMarco
- Roger Mayer Jr.

- Messaggi: 2658
- Iscritto il: 02/06/2012, 14:22
- Località: Mirano (VE)
Re: MESA MARK INSPIRED
assolutamente no...
tanti fori vicini dopo tirati a mano di lima
questo si che è DIY

tanti fori vicini dopo tirati a mano di lima
questo si che è DIY
CHE DIO B'ASSISTA!
- Kagliostro
- Amministratore

- Messaggi: 9958
- Iscritto il: 03/12/2007, 0:16
- Località: Prov. di Treviso
Re: MESA MARK INSPIRED
E la piegatura ?
K
K
-
MapleMarco
- Roger Mayer Jr.

- Messaggi: 2658
- Iscritto il: 02/06/2012, 14:22
- Località: Mirano (VE)
Re: MESA MARK INSPIRED
due angolari di ottone con il pezzo in mezzo, in morsa, e un pò di pazienza e martello di gomma 
CHE DIO B'ASSISTA!
- Kagliostro
- Amministratore

- Messaggi: 9958
- Iscritto il: 03/12/2007, 0:16
- Località: Prov. di Treviso
Re: MESA MARK INSPIRED
Beh allora devo dirti proprio BRAVO
i fori asolati un po' si vede che sono stati limati
le due pieghe nella foto risultano pressochè perfette
Ciao
K
i fori asolati un po' si vede che sono stati limati
le due pieghe nella foto risultano pressochè perfette
Ciao
K
-
MapleMarco
- Roger Mayer Jr.

- Messaggi: 2658
- Iscritto il: 02/06/2012, 14:22
- Località: Mirano (VE)
Re: MESA MARK INSPIRED
grazie
(è alluminio, e l'alluminio quando lo pieghi va giù perfetto da solo...)
allora, finito e testato sul pre mark IIc+...(mi riferisco all'eq)
silenziosissimo, cristallino. attivandolo o disattivandolo nessun bop (e fin qui tutto bene)
con tutti gli slider a palla elimina solo un pò gli estremisssimissimi di banda
effetto che si nota sul pulito con il basso perchè effettivamente gli taglia la pancia (dicasi botta sulle basse),
con la chitarra invece fa il suo lavoro...
ha un unico difetto...tronca il volume!!
non dico che lo dimezza, ma poco ci manca...
mi spiego:
con tutti gli slider a palla no, ovvero il volume è pressochè quello
con l'eq a V classica....seriamente...dimezza il volume!!! D:
oltretutto l'effetto lo fa si, però molto lieve...sufficiente per dio...ma influisce molto meno dell'eq MXR che usavo prima..
risultato?
Mi ha un pò deluso...
(non è che gli arriva troppa poca corrente ai transistor? uhm....33V sono troppi pochi? o forse la resistenza da 10K a massa in uscita è troppo piccola? ho provato a metterla da 39K ma cambia poco.....gli cacciamo una 100k?)
allora, finito e testato sul pre mark IIc+...(mi riferisco all'eq)
silenziosissimo, cristallino. attivandolo o disattivandolo nessun bop (e fin qui tutto bene)
con tutti gli slider a palla elimina solo un pò gli estremisssimissimi di banda
effetto che si nota sul pulito con il basso perchè effettivamente gli taglia la pancia (dicasi botta sulle basse),
con la chitarra invece fa il suo lavoro...
ha un unico difetto...tronca il volume!!
non dico che lo dimezza, ma poco ci manca...
mi spiego:
con tutti gli slider a palla no, ovvero il volume è pressochè quello
con l'eq a V classica....seriamente...dimezza il volume!!! D:
oltretutto l'effetto lo fa si, però molto lieve...sufficiente per dio...ma influisce molto meno dell'eq MXR che usavo prima..
risultato?
Mi ha un pò deluso...
(non è che gli arriva troppa poca corrente ai transistor? uhm....33V sono troppi pochi? o forse la resistenza da 10K a massa in uscita è troppo piccola? ho provato a metterla da 39K ma cambia poco.....gli cacciamo una 100k?)
CHE DIO B'ASSISTA!
-
MapleMarco
- Roger Mayer Jr.

- Messaggi: 2658
- Iscritto il: 02/06/2012, 14:22
- Località: Mirano (VE)
- Kagliostro
- Amministratore

- Messaggi: 9958
- Iscritto il: 03/12/2007, 0:16
- Località: Prov. di Treviso
Re: MESA MARK INSPIRED
Ciao Marco
Scusa ma non mi ricordo più con cosa piloti l'equalizzatore, vai di CF o di Anodo ?
Se vai di Anodo potresti provare a precedere il circuitino dell'equalizzatore con
un buffer, un IRF820 usato come CF, dovrebbe risolverti i problemi di calo del segnale
K
Scusa ma non mi ricordo più con cosa piloti l'equalizzatore, vai di CF o di Anodo ?
Se vai di Anodo potresti provare a precedere il circuitino dell'equalizzatore con
un buffer, un IRF820 usato come CF, dovrebbe risolverti i problemi di calo del segnale
K
