Sostieni il forum con una donazione! Il tuo contributo ci aiuterà a rimanere online!
Immagine

Parto gemellare: EVIL TWINS

Discussioni di carattere generale sugli amplificatori valvolari...
Avatar utente
Dom
Roger Mayer Jr.
Roger Mayer Jr.
Messaggi: 2034
Iscritto il: 07/09/2013, 15:38
Località: Abruzzo (Te)

Re: Parto gemellare: EVIL TWINS

Messaggio da Dom » 09/02/2022, 22:12

robi ha scritto:
07/02/2022, 23:46
Al prossimo step vogliamo i led RGB ed il pwm sui tre led per scegliere la nuance di colore, sappilo! :face_green:
:funn: :funn: :funn:

Va bene. Mettiamoci pure un controllo "touch" per la gradazione del colore e anche un integrato che ci permette di salvare le memorie per ogni colore scelto, e stiamo a posto!

... Grazie ragazzi.

Domani provo anche il loop fx dopo le modifiche effettuate. Speriamo bene.

Avatar utente
Dom
Roger Mayer Jr.
Roger Mayer Jr.
Messaggi: 2034
Iscritto il: 07/09/2013, 15:38
Località: Abruzzo (Te)

Re: Parto gemellare: EVIL TWINS

Messaggio da Dom » 13/02/2022, 19:23

Ciao ragazzi.
prove positive per il LOOP FX. Ma c'è sempre qualcosina da mettere a punto. Almeno i disturbi che avevo prima li ho eliminati definitivamente!

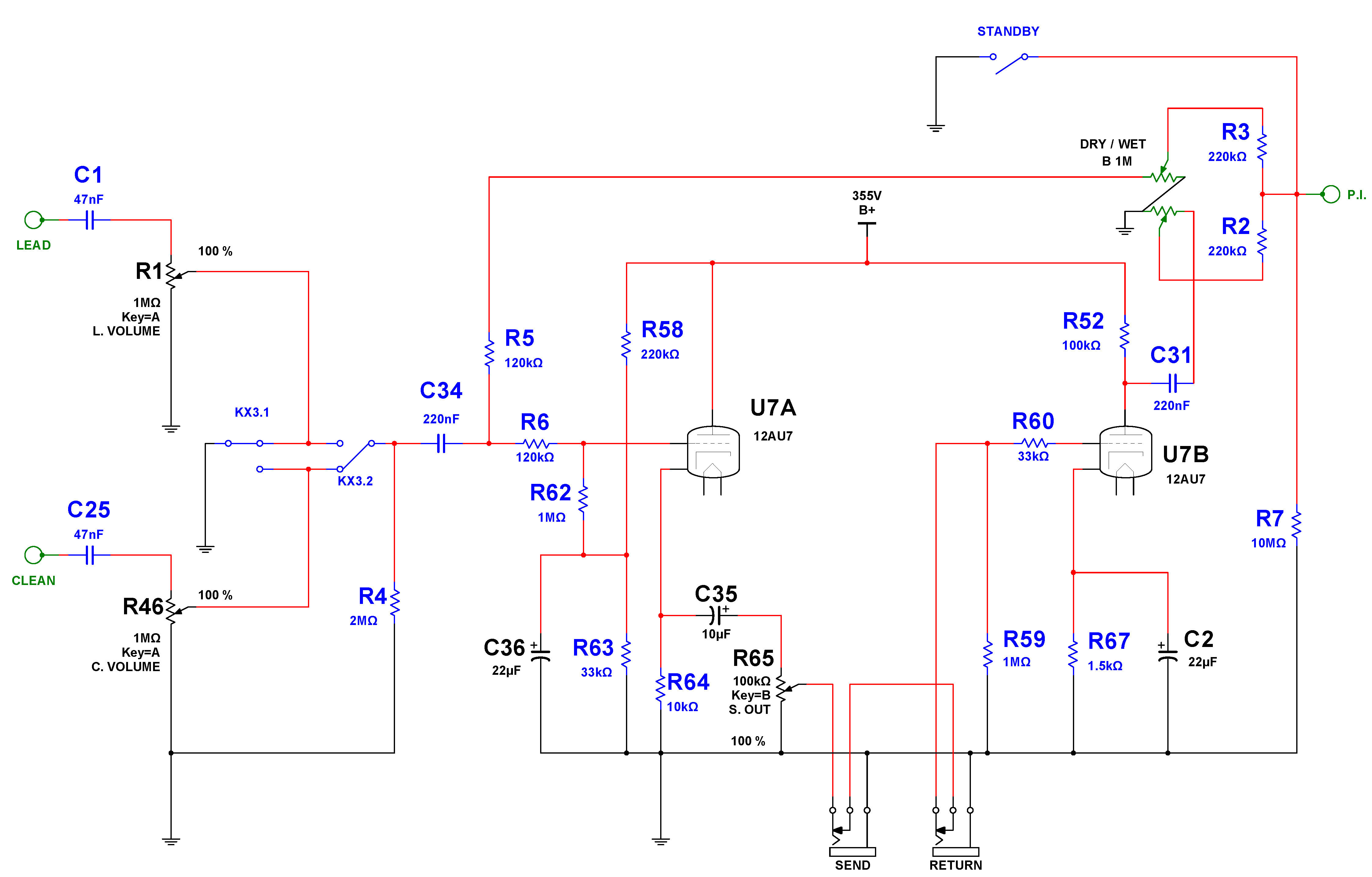
Intanto vi posto lo schema aggiornato del loop ad oggi:
EVIL TWIN - PROVA LOOP FX 4.jpg
L'idea che mi piaceva realizzare era questa: anzichè mettere un singolo pot che miscela la quantità di WET e di DRY, ho voluto dedicargli un bel doppio pot che fa proprio da BLEND e mette a massa i rispettivi segnali.
La vedo molto meglio come soluzione rispetto ad una resistenza variabile tra un ramo e l'altro.

Il doppio pot è volutamente messo prima del recovery perchè, essendo un single ended, ho bisogno sempre di quello stadio attivo per via del FEEDBACK ( che ancora non aggiungo. Sto cercando di perfezionarlo al massimo senza retroazione ).

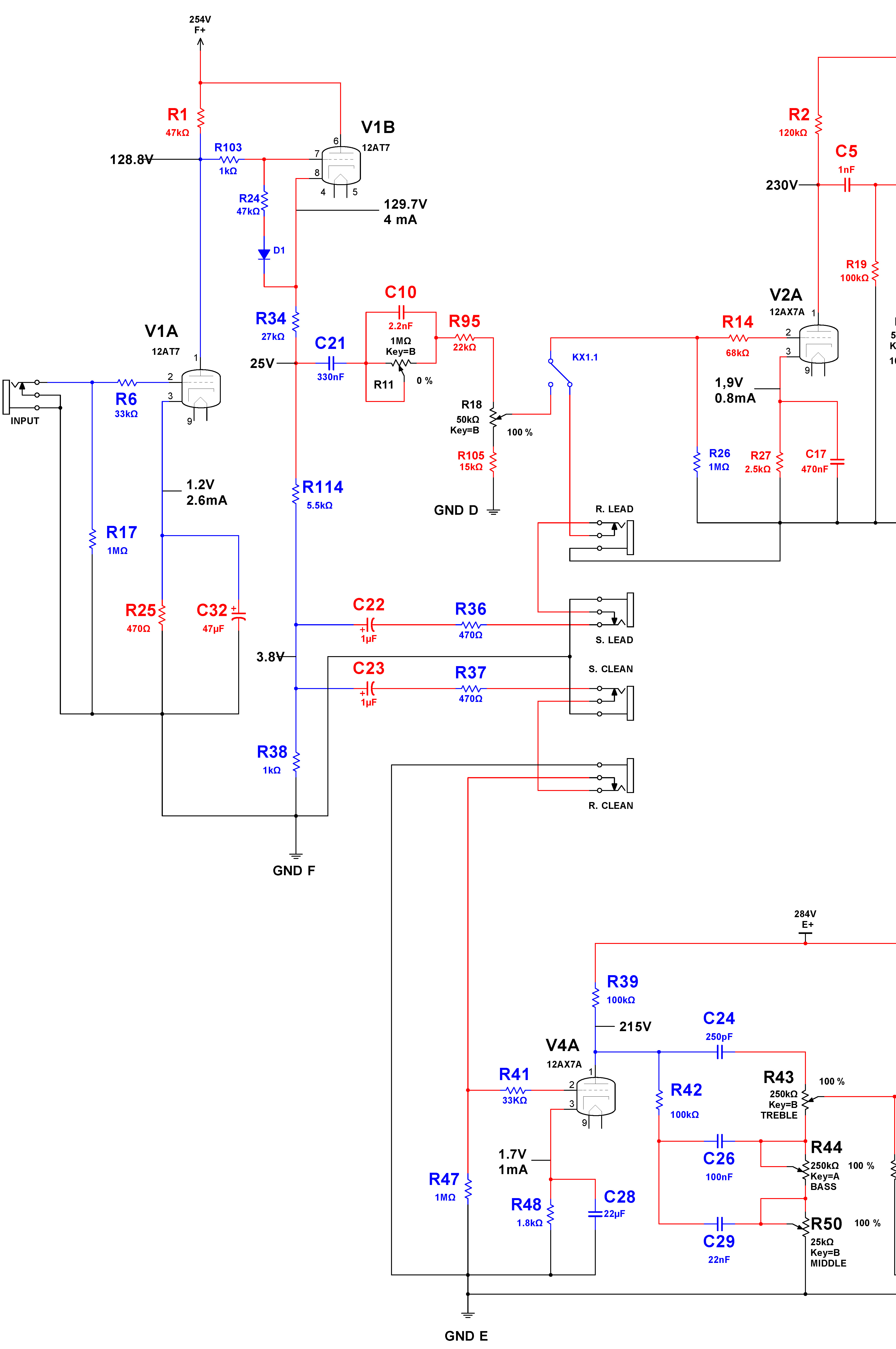
Detto ciò, vi spiego perchè ho optato per una ECC82 anzichè una ECC81, e mi piacerebbe molto se qualcuno mi dicesse la sua in merito:

Abbiamo 355V di anodica e i filamenti sono elevati di circa 62V. La ECC81 ha 90v massimi di "heater to cathode".
La ECC82, invece, arriva ad un massimo di 180V. Come una 12AX7 se non ricordo male. Inoltre, può portare molta più corrente. Dalle simulazioni, infatti, quello stadio eroga circa 5mA. Questa valvola arriva ad un massimo di 15mA, quindi...

Provato tutto, non mi dispiace affatto come suona per ora. Scurisce un pelo, ma va bene.

Ora vi espongo i problemi che ho:

1 - Leggerissimo POP quando commuto tra Clean e Lead. Davvero leggerissimo, ma è strano. Avendo provato direttamente le commutazioni fra i canali bypassando gli stadi del loop fx ( ...quindi andando diretti sulle griglie delle finali ), era tutto silenziosissimo. Potrei agginungere una res da almeno 2.2 Mega sul comune di "KX 3.2" che va a massa, dato che cmq le due entrate hanno sempre il riferimento a massa tramite i rispettivi pot.

2 - Il BLEND fra WET e DRY non è abbastanza performante. Mi spiego meglio: l'attenuazione funziona abbastanza bene, ma c'è una sostanziale perdita di basse frequenze quando si attenuano i due rami. Forse dovrei mettere 2 resistenze in serie ai 2 wiper del doppio pot?

Fatemi sapere le vostre opinioni e i vostri consigli ( che sono sempre ben accetti ), per favore.


Ora vi posto anche l'idea che avrei in mente di provare sul loop fx della versione Push Pull:
prova LOOP FX P.P..jpg
Che sicuramente sarà a stato solido, dato che non ho più spazio per le valvole!
...E speriamo che nonostante sarà a stato solido ce lo riesco a far entrare cmq nel telaio. Ho qualche dubbio in merito.

Nella versione push pull, la P.I. si occuperà del feedback. Quindi mi piacerebbe avere la possibilità di escludere totalmente il loop fx.
Potrei farlo anche con dei relays in true bypass, ma facendo in questo modo ( quello dello schema ), il circuito si semplifica molto.

In pratica il loop rimane sempre SERIALE e il BLEND agisce come modo parallelo fra il segnale del preamp vero e proprio e i possibili effetti.
...Da notare che in questo schema ho lasciato volutamente i jack del SEND e del RETURN "attivi" fra loro quando non vi è attaccato nulla.

Potrebbe essere interessante farlo lavorare in questo modo perchè si ha la possibilità di boostare semplicemente ruotando il pot DRY / WET.

Anche quì, in questa possibile soluzione, fatemi sapere come la pensate. Mi farebbe piacere.

Avatar utente
robi
Amministratore
Amministratore
Messaggi: 9761
Iscritto il: 17/12/2006, 13:57
Località: Alba

Re: Parto gemellare: EVIL TWINS

Messaggio da robi » 13/02/2022, 23:40

Ciao Dom,

serve una resistenza sui wiper dei due pot per evitare il problema sui bassi.

Avatar utente
Dom
Roger Mayer Jr.
Roger Mayer Jr.
Messaggi: 2034
Iscritto il: 07/09/2013, 15:38
Località: Abruzzo (Te)

Re: Parto gemellare: EVIL TWINS

Messaggio da Dom » 14/02/2022, 11:04

Ciaso Robi. Ok, provo 2 res da 10k e metto anche una res da 2.2. Mega sul comune del relay. Grazie.

Avatar utente
Dom
Roger Mayer Jr.
Roger Mayer Jr.
Messaggi: 2034
Iscritto il: 07/09/2013, 15:38
Località: Abruzzo (Te)

Re: Parto gemellare: EVIL TWINS

Messaggio da Dom » 20/02/2022, 13:01

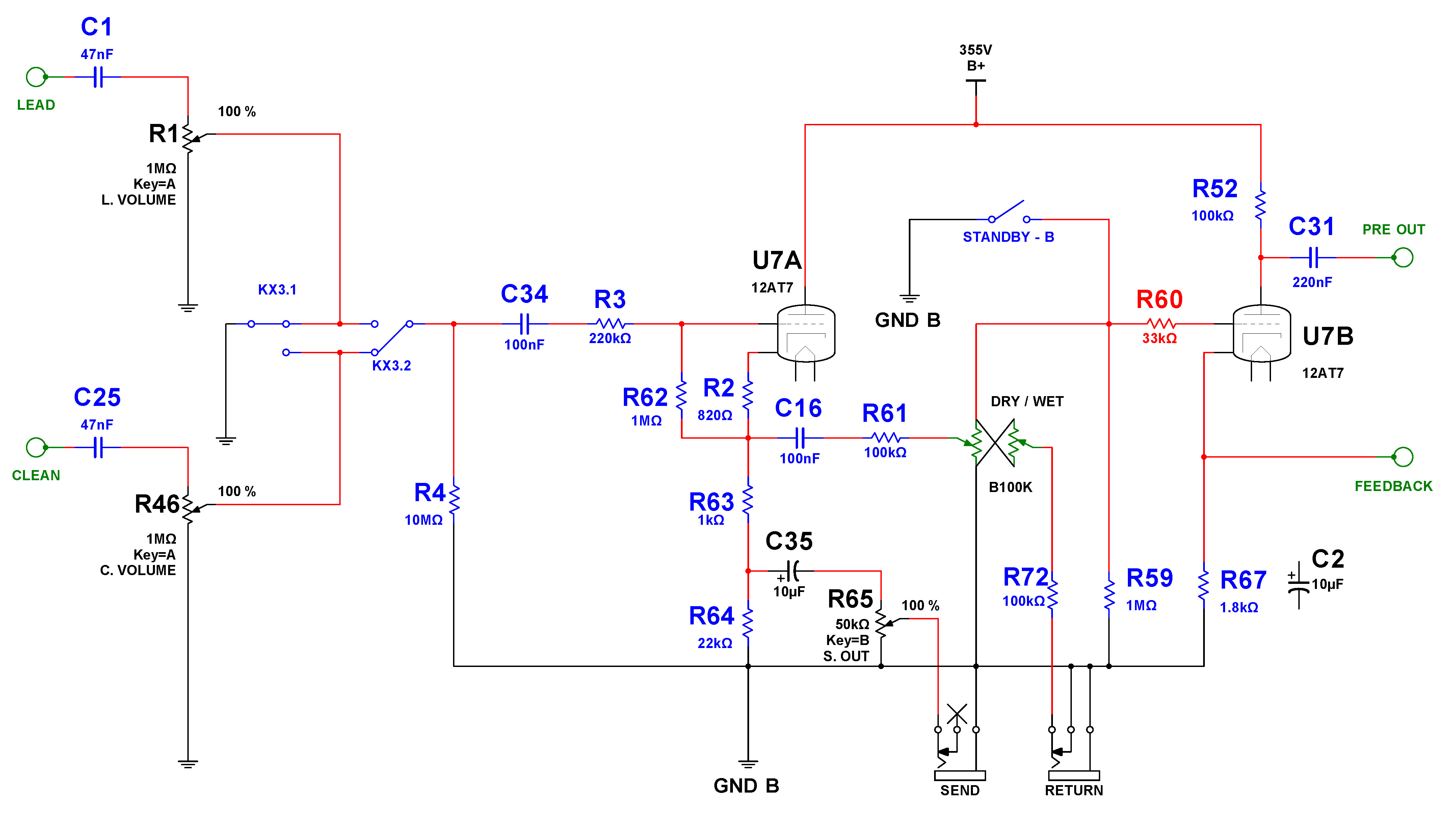
Purtroppo mi trovo costretto a modificare radicalmente il circuito del loop per via di questi leggeri pop di commutazione che ho.

Lo stadio dedicato al SEND è un ottimo circuito spiegato e suggerito dal buon Kevin O'Connor ed è in grado di far transitare circa 80Vpp di segnale!
Proprio per come è costituito il circuito in questione, abbiamo una griglia a 46V. Quindi presumo sia molto difficile attutire del tutto le commutazioni.
Io, almeno, ci ho provato in molti modi e non ci sono riuscito.

Dato che per un ampli da chitarra non è necessario avere tutto quello swing di tensione, credo di poter usufruire di uno stadio come quello che posto senza sacrificare la qualità della resa sonora:
E.T. - LOOP FX - 3.jpg
Il dubbio che ho è se posso lasciare il doppio pot BLEND da 100k o se metterne uno doppio da un mega. Voi che mi consigliate?

P.S.: il cap C2 è invertito per una svista.

Avatar utente
Kagliostro
Amministratore
Amministratore
Messaggi: 9958
Iscritto il: 03/12/2007, 0:16
Località: Prov. di Treviso

Re: Parto gemellare: EVIL TWINS

Messaggio da Kagliostro » 20/02/2022, 16:40

Meglio che tu abbia conferma da qualcun altro, per me 100K vanno bene (vedi Engl Fireball)

Franco

Avatar utente
robi
Amministratore
Amministratore
Messaggi: 9761
Iscritto il: 17/12/2006, 13:57
Località: Alba

Re: Parto gemellare: EVIL TWINS

Messaggio da robi » 20/02/2022, 18:12

Ciao 1 MOhm é troppo alto, secondo me sulle mie avevo 50k lin con 10k sul wiper.

Avatar utente
Dom
Roger Mayer Jr.
Roger Mayer Jr.
Messaggi: 2034
Iscritto il: 07/09/2013, 15:38
Località: Abruzzo (Te)

Re: Parto gemellare: EVIL TWINS

Messaggio da Dom » 20/02/2022, 21:23

Bene. Meno male, almeno non dovrò togliere quel pot con tutti i cablaggi fatti.
Grazie ragazzi.

Avatar utente
Dom
Roger Mayer Jr.
Roger Mayer Jr.
Messaggi: 2034
Iscritto il: 07/09/2013, 15:38
Località: Abruzzo (Te)

Re: Parto gemellare: EVIL TWINS

Messaggio da Dom » 21/02/2022, 18:33

....Forse c'era qualcosa che non andava proprio bene bene nello schema precedente!
E.T. - LOOP FX - 3.jpg
Il pop è stato completamente eliminato.

Avatar utente
Dom
Roger Mayer Jr.
Roger Mayer Jr.
Messaggi: 2034
Iscritto il: 07/09/2013, 15:38
Località: Abruzzo (Te)

Re: Parto gemellare: EVIL TWINS

Messaggio da Dom » 07/03/2022, 20:27

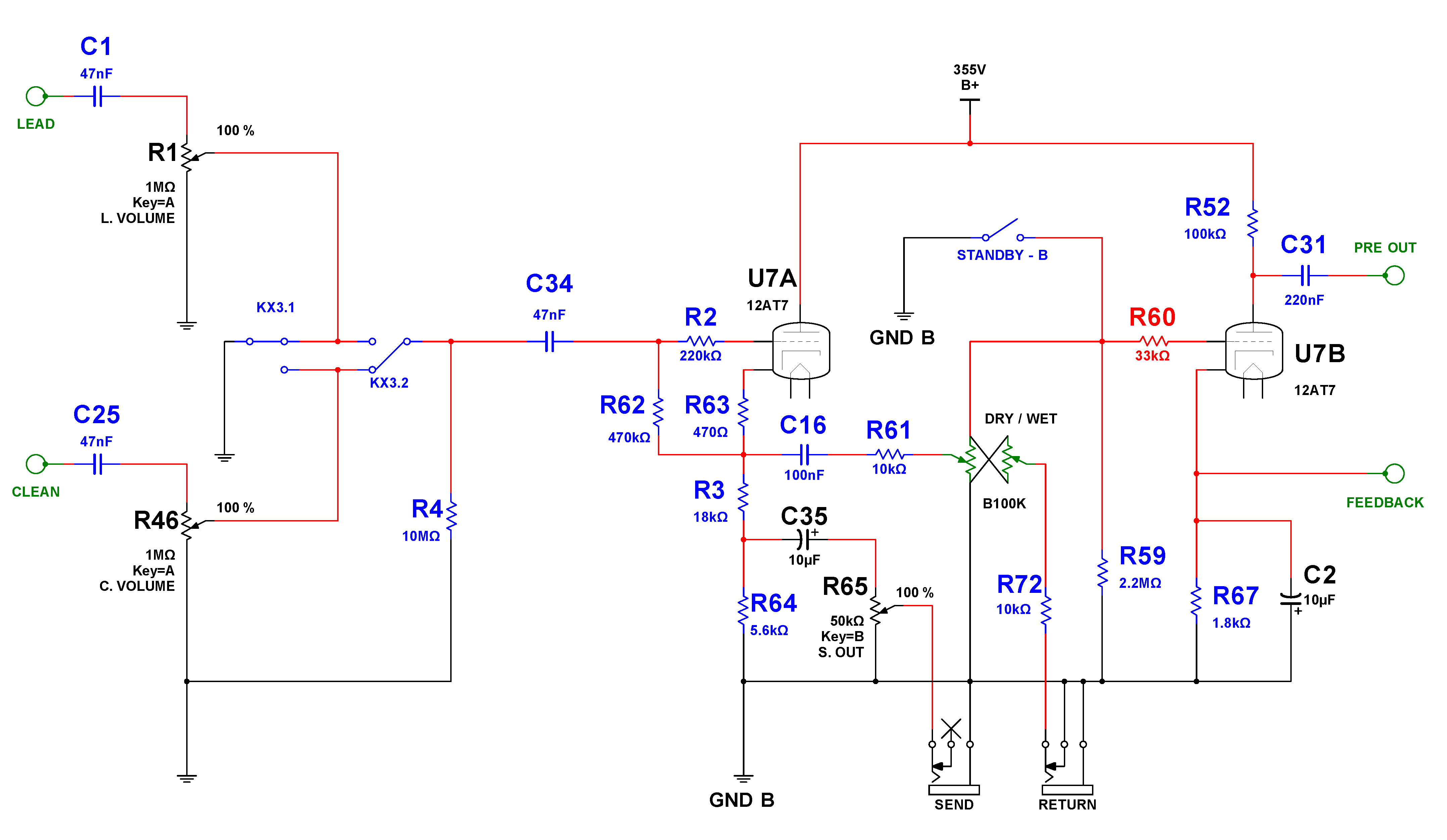
Devo correggere lo schema di nuovo.

IL POP NON ERA STATO COMPLETAMENTE ELIMINATO. Non avevo provato entrambe le soluzioni. Per farla breve:

- Se si lasciava passare il segnale dal jack di uscita SEND cablato in serie al jack di entrata RETURN, il pop di commutazione era ( E' ) attutito tantissimo. Si riesce a sentirlo solo con entrambi i master volume dei 2 canali a 0. Ma è davvero più che tollerabile.

- Se si lasciava passare il segnale escludendo totalmente il loop seriale ( tutto il BLEND su DRY ), avevo delle mazzate allucinanti anche se entrambi i canali dei preamp erano chiusi a massa.

Ora per non ammorbare troppo con le spiegazioni che mi hanno fatto arrivare alla soluzione, vi dico semplicemente che il problema era dovuto ad un discorso di impedenze parallele che si veniva a creare ( sulla griglia dello stadio recovery ) quando si ruotava il blend da un estremo all'altro.

Posto lo schema corretto:
E.T. - LOOP FX - MOD 4.jpg
Da notare ora R61 ed R72. Il problema era sopratutto R72.

Avatar utente
Kagliostro
Amministratore
Amministratore
Messaggi: 9958
Iscritto il: 03/12/2007, 0:16
Località: Prov. di Treviso

Re: Parto gemellare: EVIL TWINS

Messaggio da Kagliostro » 07/03/2022, 22:18

Ciao Domenico

:cool1:

Franco

Avatar utente
Dom
Roger Mayer Jr.
Roger Mayer Jr.
Messaggi: 2034
Iscritto il: 07/09/2013, 15:38
Località: Abruzzo (Te)

Re: Parto gemellare: EVIL TWINS

Messaggio da Dom » 19/03/2022, 13:55

Ciao Franco.
...sto ancora sperimentando per trovare il risultato più soddisfacente. :Gra_1:

Avatar utente
Dom
Roger Mayer Jr.
Roger Mayer Jr.
Messaggi: 2034
Iscritto il: 07/09/2013, 15:38
Località: Abruzzo (Te)

Re: Parto gemellare: EVIL TWINS

Messaggio da Dom » 19/03/2022, 14:22

Siamo finalmente arrivati a sperimentare il feedback.
Ma prima di parlare di questo, vi dico che il doppio pot del blend dedicato alla miscelazione WET / DRY è il caso di portarlo ad 1 Mega.
Le simulazioni mi hanno fatto capire ciò.

Cominciamo con il feedback. Vi illustro le idee che avrei avuto ( grazie anche ai consigli di Robi vecchi e nuovi ) per provare ea realizzarlo:
Lo stadio recovery deve fornire un guadagno adatto per lo scopo che ha ma anche per l'integrazione del feedback.
Ma allo stesso tempo dovrebbe dare la possibilità ai segnali che entrano ( preamp out ) di non essere troppo "schiacciati".

Mi spiego meglio: sia dal clean che dal lead, arrivano segnali con notevole ampiezza in Vpp. Lo stadio recovery, se polarizzato come classico stadio di guadagno, andrebbe a tosare molta parte del segnale che poi andrà nelle griglie del finale. Cosa che vorrei evitare almeno in parte.

In sostanza sto cercando di realizzare uno stadio recovery che abbia si il giusto guadagno ( devo pilotare 50 Vpp perle finali ), ma che permetta ad una moderata quantità di segnale in ingresso di non venire alterata troppo.

Ovviamente, dalle uscite del preamp, sto provvedendo ad abbassarne l'output adeguatamente.

Detto tutto sto preambolo, sto provando a polarizzare lo stadio avvalendomi del metodo detto "virtual earth".


Prova con Virtual Earth:

LOOP FX 5 - V.E..png
GRAFICO V.E..png

Prova senza VIrtual Earth ( semplicemente si leva la res da 4.7 Mega ):
GRAFICO NO V.E..png
Verde = 1Vp in entrata
Blu = 5Vp in entrata
Rosso = 10Vp
Azzurro = 15Vp
Viola = 20Vp
BIanco = 25Vp

Come si può osservare dai grafici, tramite la controreazione dovrebbe essere possibile avere un segnale in ingresso che comincia ad essere schiacciato a circa 15 Vp / 30 Vpp. Questo sacrificando un pò di gain.

Nel primo metodo invece il segnale comincia a schiacciare già a 10 Vp.

Avatar utente
Dom
Roger Mayer Jr.
Roger Mayer Jr.
Messaggi: 2034
Iscritto il: 07/09/2013, 15:38
Località: Abruzzo (Te)

Re: Parto gemellare: EVIL TWINS

Messaggio da Dom » 19/03/2022, 14:25

Andando a provare il feedback:
PROVA FEEDBACK 3.png
dovrei avere circa 6 / 7 db di perdita quando il pot variabile da 250k è a 0. DI sicuro le curve della simulazione non saranno mai vere al 100%.
Ma aiutano a trovare la giusta resistenza di feedback da tenere fissa: 6.8k.
GRAFICO FEEDBACK 3.png
Mi dite cosa ne pensate ?

Avatar utente
Dom
Roger Mayer Jr.
Roger Mayer Jr.
Messaggi: 2034
Iscritto il: 07/09/2013, 15:38
Località: Abruzzo (Te)

Re: Parto gemellare: EVIL TWINS

Messaggio da Dom » 20/09/2022, 19:53

Rieccoci con le novità.

...Allora... Sto bambinello finirà per diventare la mia nemesi!
Cercherò di essere breve e di raccontarvi l'essenziale sui "perchè" e "percome".

1- BUFFER BOOST cambiato:
BUFFER BOOST NUOVO - LTSPICE.png
EVIL TWIN - SETTEMBRE- 2022 -MOD 17 - buuffer boost.jpg
Il perchè èmolto semplice da spiegare:

Ho passato tutto questo tempo a cercare di eliminare tutte le cose che potessero generare rumore, disturbi, ronze.
Ebbene, partiamo con la polarizzazione del mio tanto amato buffer ad inizio stadio come era prima. Bisogna riconoscere che dopo aver fatto le prove entrando dal return ( ....seriale ad inizio stadio. In pratica bypasso tutto il buffer volutamente ) sia del CLEAN che del LEAD, riscontravo problemi di HISS notevoli. Non ronze, attenzione. Quelle vengono dopo.

SUl libro del buon Merlin, c'è una nota in cui avvisa che questo tipo di polarizzazione ( quella presente sul buffer vecchio ) è consigliata su stadi come send e return a fine catena. In quanto il segnale è molto forte da quelle parti. Senza stare ad addentrarci tanto in merito, il risultato di questa modifica è stata una manna:

1 - niente più HISS.
2 - Filtro passa alto notevolmente migliorato.
3- Buffer migliorato.

Rispondi