Mark III Clone
Re: Mark III Clone
Ciao Marco, non ho trovato PCB e schemi,saresti così gentile da postare il tutto?ho in mente un 36 watt con questo pre...
-
MapleMarco
- Roger Mayer Jr.

- Messaggi: 2658
- Iscritto il: 02/06/2012, 14:22
- Località: Mirano (VE)
Re: Mark III Clone
in questo link trovi tutto! schema e pcb sia di questo pre sia di quello mark V (ma ti consiglio questo)
http://www.diyitalia.eu/forum/viewtopic ... 22&start=0
P.S. dopo alcuni esperimenti fatti sia da me sia con Pasqua, abbiamo appurato che due resistenze meritano di essere cambiate!!
quando partirai con la realizzazione contattami così ti spiego quali sono!!
http://www.diyitalia.eu/forum/viewtopic ... 22&start=0
P.S. dopo alcuni esperimenti fatti sia da me sia con Pasqua, abbiamo appurato che due resistenze meritano di essere cambiate!!
quando partirai con la realizzazione contattami così ti spiego quali sono!!
CHE DIO B'ASSISTA!
-
MapleMarco
- Roger Mayer Jr.

- Messaggi: 2658
- Iscritto il: 02/06/2012, 14:22
- Località: Mirano (VE)
Re: Mark III Clone
pian piano sto risolvendo molti dei problemi...
per i 12.6V ho messo due 7812 in parallelo ed ora come voltaggio siamo corretti e non si surriscaldano
per i relay sto usando questi 12.6 con una resistenza di caduta che li porta a 10 circa e quindi anche qui ci siamo
il bias sembra tarato corretto a 30mA per vavlola (sono alimentate a 650V in placca e 480V in griglia)
ora, c'è un solo problema fastidiosissimo dato dal presence.
non riesco a risolverlo....
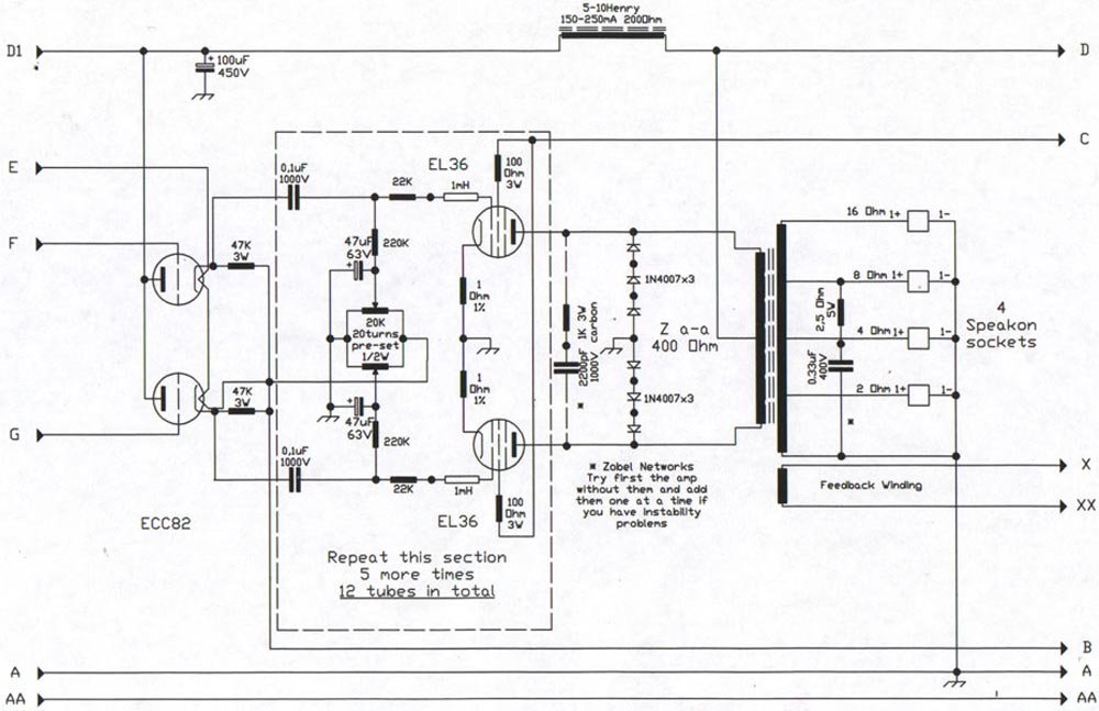
lo schema di riferimento è il seguente: e sostanzialmente abbassando il presence parte un oscillazione allucinante...in pratica l'ampli funziona solo col NFB tagliato...
non capisco il perchè, avrebbe più senso il contrario!!!
avete qualche idea!!
per i 12.6V ho messo due 7812 in parallelo ed ora come voltaggio siamo corretti e non si surriscaldano
per i relay sto usando questi 12.6 con una resistenza di caduta che li porta a 10 circa e quindi anche qui ci siamo
il bias sembra tarato corretto a 30mA per vavlola (sono alimentate a 650V in placca e 480V in griglia)
ora, c'è un solo problema fastidiosissimo dato dal presence.
non riesco a risolverlo....
lo schema di riferimento è il seguente: e sostanzialmente abbassando il presence parte un oscillazione allucinante...in pratica l'ampli funziona solo col NFB tagliato...
non capisco il perchè, avrebbe più senso il contrario!!!
avete qualche idea!!
CHE DIO B'ASSISTA!
- Kagliostro
- Amministratore

- Messaggi: 9930
- Iscritto il: 03/12/2007, 0:16
- Località: Prov. di Treviso
Re: Mark III Clone
Prova con una Zobel Network sul primario e se non basta anche sul secondario
K
K
Re: Mark III Clone
Solitamente invertendo i capi della PI si risolve.
- Kagliostro
- Amministratore

- Messaggi: 9930
- Iscritto il: 03/12/2007, 0:16
- Località: Prov. di Treviso
Re: Mark III Clone
Che stupido a non averci pensato
K
-
MapleMarco
- Roger Mayer Jr.

- Messaggi: 2658
- Iscritto il: 02/06/2012, 14:22
- Località: Mirano (VE)
Re: Mark III Clone
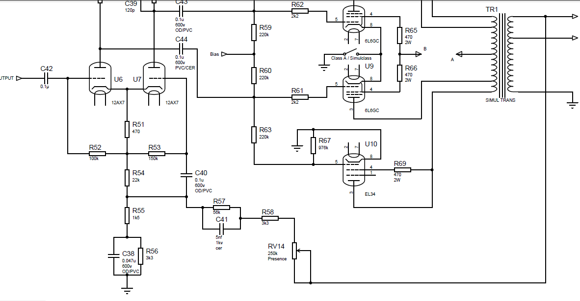
fermi tutti, in sostanza giro le uscite dagli anodi della PI e giro di conseguenza il TU?
CHE DIO B'ASSISTA!
- Kagliostro
- Amministratore

- Messaggi: 9930
- Iscritto il: 03/12/2007, 0:16
- Località: Prov. di Treviso
Re: Mark III Clone
Devi semplicemente, come dice Robi, invertire i due fili del TU che vanno alle placche
e quasi certamente il problema si risolverà
K
e quasi certamente il problema si risolverà
K
-
MapleMarco
- Roger Mayer Jr.

- Messaggi: 2658
- Iscritto il: 02/06/2012, 14:22
- Località: Mirano (VE)
Re: Mark III Clone
Perfetto!!! problema risolto!!!
grazie mille!
P.S.
io credevo che se il TU fosse invertito, ci fosse sempre quell'oscillazione...ad ogni settaggio...che non dipendesse dal NFB...e invece, ragionando....è quello il legame tra la polarizzazione della PI e quella del TU!!
grazie mille!
P.S.
io credevo che se il TU fosse invertito, ci fosse sempre quell'oscillazione...ad ogni settaggio...che non dipendesse dal NFB...e invece, ragionando....è quello il legame tra la polarizzazione della PI e quella del TU!!
CHE DIO B'ASSISTA!
- Kagliostro
- Amministratore

- Messaggi: 9930
- Iscritto il: 03/12/2007, 0:16
- Località: Prov. di Treviso
Re: Mark III Clone
In sostanza come Robi ha subito identificato, il tuo collegamento portava ad avere un PFB (Positive Feed Back) per cui si innescava un effetto simile al larsen
K
K
-
MapleMarco
- Roger Mayer Jr.

- Messaggi: 2658
- Iscritto il: 02/06/2012, 14:22
- Località: Mirano (VE)
Re: Mark III Clone
ad ogni modo ora i conti tornano ed anche quest'ampli suona benissimo!
c'è da sottolineare (e spero Pasqua legga) che questo circuito con gli orange drop è più rumoroso rispetto allo stesso fatto con i wima...
insomma, con gli OD è impensabile riuscire a farlo muto come una tomba a meno di non ricorrere ai due diodini in ingresso al lead....soluzione che però come tutti sappiamo...detesto!
c'è da sottolineare (e spero Pasqua legga) che questo circuito con gli orange drop è più rumoroso rispetto allo stesso fatto con i wima...
insomma, con gli OD è impensabile riuscire a farlo muto come una tomba a meno di non ricorrere ai due diodini in ingresso al lead....soluzione che però come tutti sappiamo...detesto!
CHE DIO B'ASSISTA!
Re: Mark III Clone
Leggo leggo
Si l'ho notato anc'io questo, c'è sempre un minimo di humm che non ne vuole sapere di andarsene, tuttavia non pensavo dipendesse dagli OD.
spiegami però qualcosa di più sui due diodini...tipo dove vanno, e a cosa servono effettivamente?
Si l'ho notato anc'io questo, c'è sempre un minimo di humm che non ne vuole sapere di andarsene, tuttavia non pensavo dipendesse dagli OD.
spiegami però qualcosa di più sui due diodini...tipo dove vanno, e a cosa servono effettivamente?
Ultima modifica di pasqua86 il 28/03/2015, 21:59, modificato 1 volta in totale.
- Kagliostro
- Amministratore

- Messaggi: 9930
- Iscritto il: 03/12/2007, 0:16
- Località: Prov. di Treviso
Re: Mark III Clone
Ma avete fatto esperimenti con il "foil orientation"
è una palla star li a verificare i cap uno per uno e segnarli, ma dicono che funziona
http://el34world.com/Forum/index.php?to ... #msg158386
Comunque non serve attrezzatura speciale, guardate il filmato che ho linkato io in quel tread
---
I diodi formano un filtro, il segnale che come livello non supera il valore di voltaggio reverse, non passa
K
è una palla star li a verificare i cap uno per uno e segnarli, ma dicono che funziona
http://el34world.com/Forum/index.php?to ... #msg158386
Comunque non serve attrezzatura speciale, guardate il filmato che ho linkato io in quel tread
---
I diodi formano un filtro, il segnale che come livello non supera il valore di voltaggio reverse, non passa
K
Re: Mark III Clone
Non ho visto il video, io uso l'oscilloscopio.
Sostanzialmente la fine del rotolo di carta igienica
si mette al punto di impedenza minore verso massa.
Sostanzialmente la fine del rotolo di carta igienica
-
MapleMarco
- Roger Mayer Jr.

- Messaggi: 2658
- Iscritto il: 02/06/2012, 14:22
- Località: Mirano (VE)
Re: Mark III Clone
i due diodini li ho messi dal pin2 del lead driva verso il ritorno alla PCB.
e vabbe, fanno il loro lavoro effettivamente.
comunque sia, il ronzio sarebbe accettabile...a livelli delle vecchie mark effettivamente (che silenziose non sono...per nulla!)
ma a me personalmente da fastidio...quindi stringo i denti e mi tengo quei due diodini!
e vabbe, fanno il loro lavoro effettivamente.
comunque sia, il ronzio sarebbe accettabile...a livelli delle vecchie mark effettivamente (che silenziose non sono...per nulla!)
ma a me personalmente da fastidio...quindi stringo i denti e mi tengo quei due diodini!
CHE DIO B'ASSISTA!
