Parto gemellare: EVIL TWINS
- Kagliostro
- Amministratore

- Messaggi: 9949
- Iscritto il: 03/12/2007, 0:16
- Località: Prov. di Treviso
Re: Parto gemellare: EVIL TWINS
Che secondari hai su quel trasformatore ?
Re: Parto gemellare: EVIL TWINS
330 - 190 - 0 - 190 - 300 = anodica e griglie.
3,15 - 0 - 3,15 / 4A = pensato erroneamente per i filamenti delle finali.
0 - 15 / 2A = per circuito regolatore che alimenta filamenti valvole di pre + led + relays.
3,15 - 0 - 3,15 / 4A = pensato erroneamente per i filamenti delle finali.
0 - 15 / 2A = per circuito regolatore che alimenta filamenti valvole di pre + led + relays.
- Kagliostro
- Amministratore

- Messaggi: 9949
- Iscritto il: 03/12/2007, 0:16
- Località: Prov. di Treviso
Re: Parto gemellare: EVIL TWINS
Ciao Domenico, Buon Sabato
330 o 300 ?
Le GU50 assorbono da 0.6 a 0.85 mA A per i filamenti
Con 6.3V a 4A ed un duplicatore dovresti starci dentro (ed anche avanzare un po' di corrente)
Tra l'altro, credo che su questo datasheet la tensione per i filamenti sia indicata da 10.8 a 14.5 v e la corrente da 0.64 a 0.77 A
Quindi anche se non fossero esattamente 12.6v la cosa divrebbe essere ammissibile e con una corrente massima di 0.77A x 2 anche con quella dovresti esserci
Non ricordo, hai provato con un duplicatore ? Crapella ne ha disegnato uno ad onda intera, hai presente lo schema ?
Certo gli elettrolitici sono a bassa tensione ma devono essere (vado a memoria) da 1000uf per ogni A prelevato
Franco
330 o 300 ?
Le GU50 assorbono da 0.6 a 0.85 mA A per i filamenti
Con 6.3V a 4A ed un duplicatore dovresti starci dentro (ed anche avanzare un po' di corrente)
Tra l'altro, credo che su questo datasheet la tensione per i filamenti sia indicata da 10.8 a 14.5 v e la corrente da 0.64 a 0.77 A
Quindi anche se non fossero esattamente 12.6v la cosa divrebbe essere ammissibile e con una corrente massima di 0.77A x 2 anche con quella dovresti esserci
Non ricordo, hai provato con un duplicatore ? Crapella ne ha disegnato uno ad onda intera, hai presente lo schema ?
Certo gli elettrolitici sono a bassa tensione ma devono essere (vado a memoria) da 1000uf per ogni A prelevato
Franco
Re: Parto gemellare: EVIL TWINS
Buongiorno e buon sabato, Franco.
300 - 190 - 0 - 190 - 300. Errori di battitura.
Si, ci ho provato. Avevo fatto un duplicatore di tensione con quel secondario senza connettere il C.T..
Quindi da 6,3v passavo a 12,6v. A vuoto funzionava. Sotto carico no. Ci volevano, per l'appunto, dei cap con almeno 10.000uF.
Per ragioni di spazio utile non sono riuscito a far coesistere i 2 circuiti su una singola board.
300 - 190 - 0 - 190 - 300. Errori di battitura.
Si, ci ho provato. Avevo fatto un duplicatore di tensione con quel secondario senza connettere il C.T..
Quindi da 6,3v passavo a 12,6v. A vuoto funzionava. Sotto carico no. Ci volevano, per l'appunto, dei cap con almeno 10.000uF.
Per ragioni di spazio utile non sono riuscito a far coesistere i 2 circuiti su una singola board.
- Kagliostro
- Amministratore

- Messaggi: 9949
- Iscritto il: 03/12/2007, 0:16
- Località: Prov. di Treviso
Re: Parto gemellare: EVIL TWINS
No, non 10.000uf, bastavano da 2.000uf, almeno stando a quello che dice Crapella
(mi riferisco ad alimentare solo le finali)
Avevi usato il suo schema ad onda piena ?
Franco
(mi riferisco ad alimentare solo le finali)
Avevi usato il suo schema ad onda piena ?
Franco
- Kagliostro
- Amministratore

- Messaggi: 9949
- Iscritto il: 03/12/2007, 0:16
- Località: Prov. di Treviso
Re: Parto gemellare: EVIL TWINS
Mi sarebbe venuta un'idea ..... che a te non piacerà molto
Alimenti le finali ed i relè con l'avvolgimento da 15V e .... alimenti il pre a 6.3V (3.15V + 3.15V)
mica è detto che per forza a 6.3V ci devono essere problemi ...
Franco
EDIT:
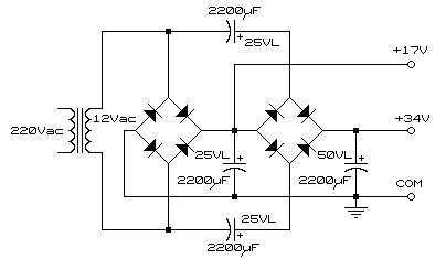
Guarda l'alimentazione dei filamenti di questa radio Graetz, particolare no ?

Alimenti le finali ed i relè con l'avvolgimento da 15V e .... alimenti il pre a 6.3V (3.15V + 3.15V)
mica è detto che per forza a 6.3V ci devono essere problemi ...
Franco
EDIT:
Guarda l'alimentazione dei filamenti di questa radio Graetz, particolare no ?

Re: Parto gemellare: EVIL TWINS
Dom ha scritto: ↑21/09/2022, 7:03
...Esiste la possibilitá di sfruttare anche quel secondario che ho a 3.15 - 0 3.15. Ma ho parecchi dubbi a riguardo.
Si potrebbero alimentare solo le valvole di pre con 6.3v in continua non collegando il c.t. e sfruttare la 12vdc per lefinali e i relays + led.
So che non è consigliabile non collegare il C. t. per diverse ragioni. Ma è un'ipotesi.
.... Prendere quest strada comporterebbe lo smontaggio di tutte le boards delle valvole di preamp per ricablare i pin 4,5 e 9.
....cosa che sinceramente non vorrei fare.
Re: Parto gemellare: EVIL TWINS
Grazie di aver postato sta cosa. E' molto interessante.
Come ti dicevo nei post precedenti vorrei evitare di scablare tutte le boards delle valvole di pre per alimentarle a 6,3Vdc.
Forse ho trovato un buon rimedio sia per l'alimentazione delle sole valvole finali, sia per l'evarmi anche il dubbio del ripple sulle griglie.
Vi posto piu tardi le immagini dello schema e della board sottostante ( ...quella al piano terra
) riarrangiata. Ci sto ancaora lavorando.
In pratica proverò a portare tensione alle griglie direttamente dopo il gyrator e il T.U.. Sfrutterò una bella caduta di tensione filtrando un bel pò con una 10k su un 47uF. Le simulazioni con ltspice mi danno solo 3mV di ripple su quel ramo.
Come ti dicevo nei post precedenti vorrei evitare di scablare tutte le boards delle valvole di pre per alimentarle a 6,3Vdc.
Forse ho trovato un buon rimedio sia per l'alimentazione delle sole valvole finali, sia per l'evarmi anche il dubbio del ripple sulle griglie.
Vi posto piu tardi le immagini dello schema e della board sottostante ( ...quella al piano terra
In pratica proverò a portare tensione alle griglie direttamente dopo il gyrator e il T.U.. Sfrutterò una bella caduta di tensione filtrando un bel pò con una 10k su un 47uF. Le simulazioni con ltspice mi danno solo 3mV di ripple su quel ramo.
Re: Parto gemellare: EVIL TWINS
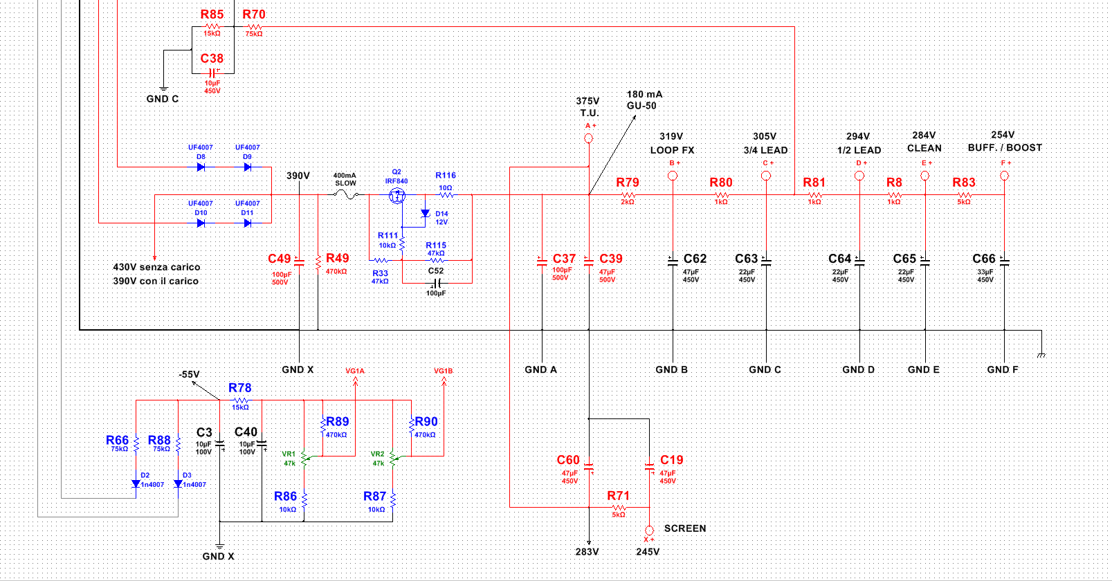
Schemi:
Re: Parto gemellare: EVIL TWINS
Boards da rifare / modificare:
Le dimensioni sono tutte reali. I cap li devo ordinare su Mouser. purtroppo oltre al diametro dei condensatori devo anche tenere conto dell'altezza in quanto la seconda board è sopra la prima. Quindi i condensatori possono uscire fuori dal piano dove si andrebbe ad appoggiare il telaio.
Lo switching "IRM-20-12" fornisce 12 Vdc regolati con 1.8A di corrente e solo 200mVpp di ripple.
...E dovrebbe essere abbastanza corazzato per le interferenze elettromagnetiche.
...Si spera!
Le dimensioni sono tutte reali. I cap li devo ordinare su Mouser. purtroppo oltre al diametro dei condensatori devo anche tenere conto dell'altezza in quanto la seconda board è sopra la prima. Quindi i condensatori possono uscire fuori dal piano dove si andrebbe ad appoggiare il telaio.
Lo switching "IRM-20-12" fornisce 12 Vdc regolati con 1.8A di corrente e solo 200mVpp di ripple.
...E dovrebbe essere abbastanza corazzato per le interferenze elettromagnetiche.
...Si spera!
Re: Parto gemellare: EVIL TWINS
Ciao Dom,
ho visto il datasheet del modulino: https://www.meanwellusa.com/productPdf.aspx?i=682
Tieni presente che il modulo non può superare i 70°C (occhio d'estate!) e che a quella temperatura può erogare metà della corrente necessaria.
Tieni anche conto dell'efficienza, che all'84% significa che se assorbi 20W dissiperà 4W circa.
Forse un leggero filtro in uscita potrebbe servire, 0,2Vpp su 12V potresti sentirli sui primi stadi.
ho visto il datasheet del modulino: https://www.meanwellusa.com/productPdf.aspx?i=682
Tieni presente che il modulo non può superare i 70°C (occhio d'estate!) e che a quella temperatura può erogare metà della corrente necessaria.
Tieni anche conto dell'efficienza, che all'84% significa che se assorbi 20W dissiperà 4W circa.
Forse un leggero filtro in uscita potrebbe servire, 0,2Vpp su 12V potresti sentirli sui primi stadi.
Re: Parto gemellare: EVIL TWINS
Ciao Robi. In effetti pensavo di mettercelo un cap di filtro all'uscita. Il problema è dove riesco a metterlo!
Devo riguardare meglio la board e vedere che posso fare.
Quello che mi dici riguardo all'efficienza è la temperatura era proprio uno dei dubbi che avevo.
... L'intenzione è quella di usarlo solo ed esclusivamente per le finali che assorbono al massimo 1.6A.
Ma sarebbe possibile anche fare il contrario. Ovvero i piegarlo per le valvole di preamp + led + relays.
Solo le valvole assorbirebbero 750mA. I relays 40mA l'uno, e siamo a 900 ma circa.
... Mettici una striscia led RGB di 45 cm... Ho calcolato almeno 1,3A per stare largo.
Quindi se proprio dovessi avere problemi con la temperatura, potrei stare piú tranquillo con questo assorbimento di massima. Presumo.
È possibile?
... Ovviamente, se arriviamo a 70 gradi, neanche questo assorbimento ce la farebbe.
Il che significa che per stare proprio tranquilli, questo switching dovrei i piegarlo solo alle valvole di pre e basta. Il resto dell'assorbimento dovrei farlo digerire dal ramo del secondario che di nominale porta 2A.
...stiamo un pò stretti anche cosí, ma potrei fidarmi della bontà del T. A. e sperare che ce la faccia.
Devo riguardare meglio la board e vedere che posso fare.
Quello che mi dici riguardo all'efficienza è la temperatura era proprio uno dei dubbi che avevo.
... L'intenzione è quella di usarlo solo ed esclusivamente per le finali che assorbono al massimo 1.6A.
Ma sarebbe possibile anche fare il contrario. Ovvero i piegarlo per le valvole di preamp + led + relays.
Solo le valvole assorbirebbero 750mA. I relays 40mA l'uno, e siamo a 900 ma circa.
... Mettici una striscia led RGB di 45 cm... Ho calcolato almeno 1,3A per stare largo.
Quindi se proprio dovessi avere problemi con la temperatura, potrei stare piú tranquillo con questo assorbimento di massima. Presumo.
È possibile?
... Ovviamente, se arriviamo a 70 gradi, neanche questo assorbimento ce la farebbe.
Il che significa che per stare proprio tranquilli, questo switching dovrei i piegarlo solo alle valvole di pre e basta. Il resto dell'assorbimento dovrei farlo digerire dal ramo del secondario che di nominale porta 2A.
...stiamo un pò stretti anche cosí, ma potrei fidarmi della bontà del T. A. e sperare che ce la faccia.
- Kagliostro
- Amministratore

- Messaggi: 9949
- Iscritto il: 03/12/2007, 0:16
- Località: Prov. di Treviso
Re: Parto gemellare: EVIL TWINS
Se ce ne stanno due hai risolto
Franco
Franco
Re: Parto gemellare: EVIL TWINS
Ciao, hai previsto una grigliatura di aerazione sullo chassis?
Per far sì che sia il calore stesso a spostare l'aria e quindi tenere fresco l'interno chassis.
Puoi mettere il condensatore di filtro direttamente sullo zoccolo di una valvola, a cavallo dei filamenti.
Io metterei i led ed i relè insieme, ed i filamenti insieme. A volte (leggasi spesso) i led inducono rumore.
Pensa che spesso capitava, i primi tempi, che i led buttassero fuori talmente tanta ronza, che RaiUno in alcune case si vedesse solo di giorno... a luci spente!
Per far sì che sia il calore stesso a spostare l'aria e quindi tenere fresco l'interno chassis.
Puoi mettere il condensatore di filtro direttamente sullo zoccolo di una valvola, a cavallo dei filamenti.
Io metterei i led ed i relè insieme, ed i filamenti insieme. A volte (leggasi spesso) i led inducono rumore.
Pensa che spesso capitava, i primi tempi, che i led buttassero fuori talmente tanta ronza, che RaiUno in alcune case si vedesse solo di giorno... a luci spente!
Re: Parto gemellare: EVIL TWINS
Ciao ragazzi.
Si, assolutamente. Il case in legno avrá una griglia di areazione sopra, una griglia di areazione dietro che va a chiudere la parte posteriore completamente e davanti ci sarà la mascherina in metallo con i disegni tagliati al laser che permetteranno di vedere la luce interna e di far entrare aria.
Sotto questo ambito progettuale credo che il piccoletto respirerá molto bene.
Sui led... Ci penserò e terrò conto del tuo consiglio.
Evidentemente con H. H. sono stato fortunato perchè ha lo stesso sistema:
Filamenti di 7 valvole di preamp alimentate in continua con a seguire led RGB e 8 relays omron.
Si, assolutamente. Il case in legno avrá una griglia di areazione sopra, una griglia di areazione dietro che va a chiudere la parte posteriore completamente e davanti ci sarà la mascherina in metallo con i disegni tagliati al laser che permetteranno di vedere la luce interna e di far entrare aria.
Sotto questo ambito progettuale credo che il piccoletto respirerá molto bene.
Sui led... Ci penserò e terrò conto del tuo consiglio.
Evidentemente con H. H. sono stato fortunato perchè ha lo stesso sistema:
Filamenti di 7 valvole di preamp alimentate in continua con a seguire led RGB e 8 relays omron.

