Parto gemellare: EVIL TWINS
- Kagliostro
- Amministratore

- Messaggi: 9876
- Iscritto il: 03/12/2007, 0:16
- Località: Prov. di Treviso
Re: Parto gemellare: EVIL TWINS
Vi sto seguendo con interesse
Franco
Franco
Re: Parto gemellare: EVIL TWINS
Grazie ragazzi. Speriamo che dal vivo venga meglio.
Si, Robi, hai ragione. Il trafo infatti sarà proprio girato con le calotte visibili davanti e dietro.
Sto provvedendo a fare i fori sul telaio in 3d con le misure finite dei trafo e ho avuto il tuo stesso pensiero.
Sul bias misto, cosa intendi di preciso?
P. S., nessuno si è accorto di un errore molto stupido sul pannello posteriore?
La presa IEC va sul largo sinistro. In pratica tutti i fori e le scritte le devo rifare al contrario.

Si, Robi, hai ragione. Il trafo infatti sarà proprio girato con le calotte visibili davanti e dietro.
Sto provvedendo a fare i fori sul telaio in 3d con le misure finite dei trafo e ho avuto il tuo stesso pensiero.
Sul bias misto, cosa intendi di preciso?
P. S., nessuno si è accorto di un errore molto stupido sul pannello posteriore?
La presa IEC va sul largo sinistro. In pratica tutti i fori e le scritte le devo rifare al contrario.
Re: Parto gemellare: EVIL TWINS
Ora ci siamo:
Adesso anche i trasformatori sono a dimensioni reali.
Adesso anche i trasformatori sono a dimensioni reali.
Re: Parto gemellare: EVIL TWINS
Confermo, molto bello! 

Re: Parto gemellare: EVIL TWINS
Questa roba l'ho fatta anche io sul mio ampli con laute imprecazioni perchè sono dovuto riandare in tipografia a farmi ristampare la dima posteriore...
Comunque è fighissimo
Re: Parto gemellare: EVIL TWINS
.... Per fortuna a me è successo solo virtualmente e me ne sono accorto in tempo!
Immagina il telaio tagliato e forato con il laser e con tutte le scritte incise!

Lo potrei quasi buttare il telaio in una simile circostanza.
Immagina il telaio tagliato e forato con il laser e con tutte le scritte incise!
Lo potrei quasi buttare il telaio in una simile circostanza.
Re: Parto gemellare: EVIL TWINS
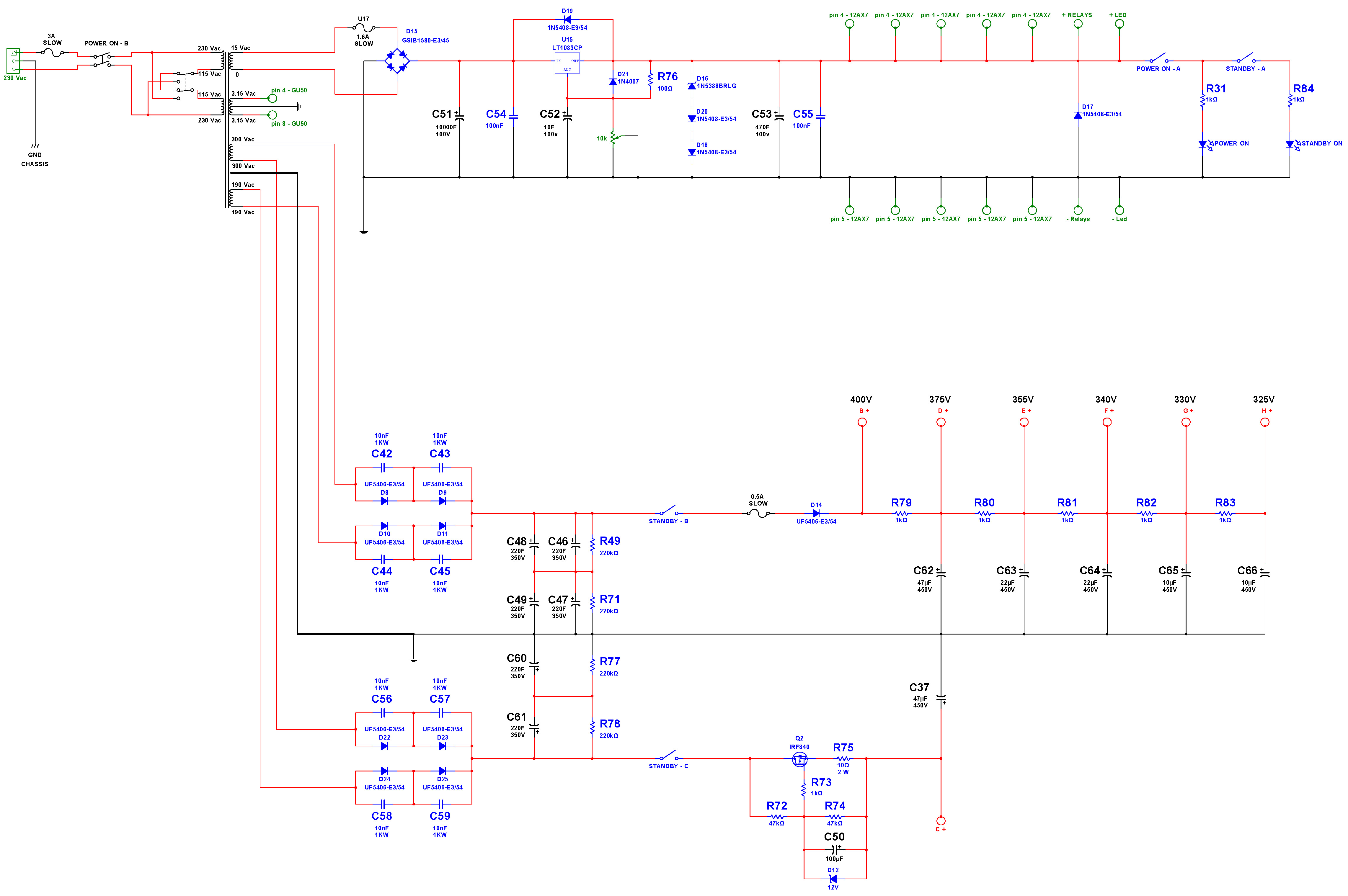
Sto progettando il PSU. Pensavo ad una situazione del genere:
Lo STANDBY Mi garba averlo. Lo ritengo comodo in alcune situazioni. Potrei semplificarmi la vita mettendolo sul center tap che chiude a massa.
Ma è molto probabile che porti questo single ended in Fixed Bias e non in Cathode Bias, quindi è meglio evitare di mettere lo standby sul centrale che commuta a massa in questo caso. Pena: un innalzamento spropositato del bias quando il centrale non è connesso a massa.
Come si può vedere da schema, sia lo standby che il power on sono composti da 2 toggle switch massicci 3PDT. Questo perchè non usufruisco delle classiche lamapde a 220V o a 6.3V. Preferisco i led ad alta luminosità che entrano bene nei "jewel" colorati. Quindi un terzo contatto mi serve in ogni caso sullo switch del POWER ON.
Purtroppo quì ho voluto 2 rami distinti. Uno per le placche e uno per le griglie.
Di conseguenza non è possibile mettere lo standby prima del classico ramo "B+" che va prima alle placche e poi alle griglie in modo tale che stacchi tutta l'anodica.
Mi stavo chiedendo, per curiosità, se potevano esserci effetti negativi se utilizzassi un normale DPDT : un contatto da il positivo al led mentre l'altro fornisce l'anodica SOLO alle placche. Il secondario dedicato alle griglie schermo lo lascerei attaccato. Che problema potrebbe dare una soluzione del genere?
Ci sarebbe l'alternativa di trasformare lo standby in un semplice "MUTE SWITCH". Un solo contatto mette a massa il segnale che va alle griglie delle finali.
Problemi di "POP" non dovrebbero esserci, spero.
Con questa soluzione forse andrei a finire sul libro nero dei puristi delle valvole, perchè in effetti non avrei uno standby ma un semplice MUTE.
Ma se è vero che il "Cathode Stripping" si verifica solo con valvole tipo tubo catodico ( cathode ray tubes ) e il "Cathode Poisoning" pare non verificarsi mai a detta di gente tipo DR. Z, non vedo quale possa essere il problema.
Voi cosa ne pensate ?
Lo STANDBY Mi garba averlo. Lo ritengo comodo in alcune situazioni. Potrei semplificarmi la vita mettendolo sul center tap che chiude a massa.
Ma è molto probabile che porti questo single ended in Fixed Bias e non in Cathode Bias, quindi è meglio evitare di mettere lo standby sul centrale che commuta a massa in questo caso. Pena: un innalzamento spropositato del bias quando il centrale non è connesso a massa.
Come si può vedere da schema, sia lo standby che il power on sono composti da 2 toggle switch massicci 3PDT. Questo perchè non usufruisco delle classiche lamapde a 220V o a 6.3V. Preferisco i led ad alta luminosità che entrano bene nei "jewel" colorati. Quindi un terzo contatto mi serve in ogni caso sullo switch del POWER ON.
Purtroppo quì ho voluto 2 rami distinti. Uno per le placche e uno per le griglie.
Di conseguenza non è possibile mettere lo standby prima del classico ramo "B+" che va prima alle placche e poi alle griglie in modo tale che stacchi tutta l'anodica.
Mi stavo chiedendo, per curiosità, se potevano esserci effetti negativi se utilizzassi un normale DPDT : un contatto da il positivo al led mentre l'altro fornisce l'anodica SOLO alle placche. Il secondario dedicato alle griglie schermo lo lascerei attaccato. Che problema potrebbe dare una soluzione del genere?
Ci sarebbe l'alternativa di trasformare lo standby in un semplice "MUTE SWITCH". Un solo contatto mette a massa il segnale che va alle griglie delle finali.
Problemi di "POP" non dovrebbero esserci, spero.
Con questa soluzione forse andrei a finire sul libro nero dei puristi delle valvole, perchè in effetti non avrei uno standby ma un semplice MUTE.
Ma se è vero che il "Cathode Stripping" si verifica solo con valvole tipo tubo catodico ( cathode ray tubes ) e il "Cathode Poisoning" pare non verificarsi mai a detta di gente tipo DR. Z, non vedo quale possa essere il problema.
Voi cosa ne pensate ?
Re: Parto gemellare: EVIL TWINS
Se lasci la G2 collegata in tensione mentre l'anodo è scollegato, la G2 funziona da anodo quindi in base alla corrente che riesce a passare rischi di romperla e nel caso di ultralineare avresti comunque una debole uscita di un watt o qualcosa di meno.
Vedo che hai predisposto gli snubber, con i diodi UF servono a poco ma se proprio vuoi metterli devi metterci anche una resistenza tra i 10 ed i 100 ohm altrimenti l'energia non viene dissipata e si verifica una oscillazione ad alta frequenza che può rimodularsi in banda audio creando note fantasma o altre zozzerie.
Il catode stripping succede se sovralimenti o sottoalimenti i filamenti, il catode poisoning non so cosa sia
Vedo che hai predisposto gli snubber, con i diodi UF servono a poco ma se proprio vuoi metterli devi metterci anche una resistenza tra i 10 ed i 100 ohm altrimenti l'energia non viene dissipata e si verifica una oscillazione ad alta frequenza che può rimodularsi in banda audio creando note fantasma o altre zozzerie.
Il catode stripping succede se sovralimenti o sottoalimenti i filamenti, il catode poisoning non so cosa sia
Re: Parto gemellare: EVIL TWINS
Grazie Luix.
Immaginavo questo possibile effetto. Volevo averne la conferma. Mi sa tanto che monterò 2 switch 3PDT come da schema.
Ottimo a saperlo! Quindi se utilizzassi dei classici 1N4007 basterebbero solo dei condensatori, ma con questi UF ultraveloci ho bisogno anche di resistenze. Ma se lascio solo gli UF5406 e basta mi sa tanto che sto cmq tranquillo, no?luix ha scritto: ↑28/09/2020, 20:10Vedo che hai predisposto gli snubber, con i diodi UF servono a poco ma se proprio vuoi metterli devi metterci anche una resistenza tra i 10 ed i 100 ohm altrimenti l'energia non viene dissipata e si verifica una oscillazione ad alta frequenza che può rimodularsi in banda audio creando note fantasma o altre zozzerie.
Re: Parto gemellare: EVIL TWINS
Tenendo presente il consiglio di Robi, avrei pensato a questa soluzione:
Mi sembra possa funzionare per entrambe le esigenze e in questo modo è possibile sentire la reale differenza.
Mi sembra possa funzionare per entrambe le esigenze e in questo modo è possibile sentire la reale differenza.
Re: Parto gemellare: EVIL TWINS
Ciao, collegato così hai il 91% di UL, come ti dicevo nell'altro thread.
A quel punto fai uno switch pentodo/triodo.
A quel punto fai uno switch pentodo/triodo.
Re: Parto gemellare: EVIL TWINS
Ciao,
No, grazie. Non mi è piaciuto molto il finale in triodi con delle prove che feci tempo fa.
Fammi rifare qualche grafico con un RL di 5k e vediamo se riesco ad ottenere dei risultati accettabili.
Non mi dispiacerebbe sentire anche l'ultralineare su questi 2 ampli.
Il metodo dello switch a 12 poli non mi pare malaccio da adottare. Per come è strutturata la disposizione dei componenti, hai quasi tutto lí vicino. Inoltre ho intenzione di schermare tutto il blocco che contiene T. A. e pcboard di alimentazione all'interno dello chassis
No, grazie. Non mi è piaciuto molto il finale in triodi con delle prove che feci tempo fa.
Fammi rifare qualche grafico con un RL di 5k e vediamo se riesco ad ottenere dei risultati accettabili.
Non mi dispiacerebbe sentire anche l'ultralineare su questi 2 ampli.
Il metodo dello switch a 12 poli non mi pare malaccio da adottare. Per come è strutturata la disposizione dei componenti, hai quasi tutto lí vicino. Inoltre ho intenzione di schermare tutto il blocco che contiene T. A. e pcboard di alimentazione all'interno dello chassis
Re: Parto gemellare: EVIL TWINS
Gli snubber si fanno sempre RC perchè la resistenza è un elemento dissipativo, le oscillazioni avvengono quando ci sono circuiti LC che si scambiano amorevolmente l'energia, la resistenza fa da terzo incomodo perchè l'energia la dissipa su se stessa
Quando vedi snubber fatti solo con un condensatore è un errore, in pratica sposti solo la frequenza di risonanza dell'oscillazione verso il basso, perchè stai aggiungendo capacità.
Re: Parto gemellare: EVIL TWINS
Ciao Luix,
Grazie per avermi fatto capire questa storia. Quindi quando vedo sia sui libri di Merlin sia in rete dei cap aggiunti in parallelo a dei diodi, se non ci piazzi una resistenza di opportuno valore, si va a rischiare qualche oscillazione. Ok.
Ma se lascio semplicemente dei diodi ultraveloci e basta (senza niente in parallelo) , può essere accettabile a livello di possibili interferenze/oscillazioni, oppure conviene aggiungere gli snubber cap + resistenze in parallelo su ogni diodo?
Grazie per avermi fatto capire questa storia. Quindi quando vedo sia sui libri di Merlin sia in rete dei cap aggiunti in parallelo a dei diodi, se non ci piazzi una resistenza di opportuno valore, si va a rischiare qualche oscillazione. Ok.
Ma se lascio semplicemente dei diodi ultraveloci e basta (senza niente in parallelo) , può essere accettabile a livello di possibili interferenze/oscillazioni, oppure conviene aggiungere gli snubber cap + resistenze in parallelo su ogni diodo?
Re: Parto gemellare: EVIL TWINS
Solo con i diodi veloci non hai problemi, se poi usi i miei amati SiC i problemi sono allo zero assoluto, ce li puoi avere solo e soltanto se il trafo che ti hanno avvolto ha una grossa induttanza di dispersione ma in quel caso la rettifica c'entra poco.

