Re:Ampli 50W con preamp DIYItalia
Re:Ampli 50W con preamp DIYItalia
Allora...Se ho capito bene devo prendere la tensione dal primo condensatore dopo la choke, creare un partitore e stabilizzare tutto...
Comunque ho 320VAC... DC saranno 430/440V...C'e' una formula per calcolare i partitori?
La mia ignoranza non ha limite!!!
Comunque ho 320VAC... DC saranno 430/440V...C'e' una formula per calcolare i partitori?
La mia ignoranza non ha limite!!!
Live another day, climb a little higher, find another reason to stay...
Re:Ampli 50W con preamp DIYItalia
prendi la prima tensione livellata che hai.
la formula è quella classica dei partitori:
Vout = Vin * [ Rdown / ( Rup + Rdown) ]
con Rup = resistenza superiore del partitore ; Rdown = resistenza inferiore del partitore.
la formula è quella classica dei partitori:
Vout = Vin * [ Rdown / ( Rup + Rdown) ]
con Rup = resistenza superiore del partitore ; Rdown = resistenza inferiore del partitore.
Adoro le donne con un passato, e gli uomini con un futuro.
Re:Ampli 50W con preamp DIYItalia
Ok, siamo quasi in dirittura d'arrivo... Manca soltanto la parte di switching (completamente a relay, a differenza del mio progetto iniziale che comprendeva gli optoisolatori) e un loop effetti decente.
Che soluzione posso adottare per il loop? C'e' qualcosa di abbastanza trasparente da poter utilizzare? Anche solid state...
Che soluzione posso adottare per il loop? C'e' qualcosa di abbastanza trasparente da poter utilizzare? Anche solid state...
Live another day, climb a little higher, find another reason to stay...
Re:Ampli 50W con preamp DIYItalia
Era stato postato qualcosa poco tempo fa. Cerca nel topic "loop effettio brutale" o qualcosa del genere.
Erano state proposte alcune soluzioni con le relative opinioni a riguardo.

Erano state proposte alcune soluzioni con le relative opinioni a riguardo.
Re:Ampli 50W con preamp DIYItalia
Non so come suoni (o, più auspicabilmente, "non suoni") di preciso... però ha sicuramente una quantità invidiabile di mojo dalla sua... 
http://www.schematicheaven.com/dumbleamps/loop.pdf
http://www.schematicheaven.com/dumbleamps/loop.pdf
[align=center][url=http://www.diyitalia.eu/forum/index.php?action=search][img]http://www.diyitalia.eu/forum/Themes/igoh114/images/italian/search.gif[/img][/url] [img]http://img523.imageshack.us/img523/1523/senzatitolo1hj2.gif[/img][/align]
Re:Ampli 50W con preamp DIYItalia
Ri-uppo per l'ennesima volta il post... FINALMENTE SONO ENTRATO NELLA FASE DI DEBUG!!!
Per ora funzionano bene il finale e il loop effetti.
Entrambi i due pre hanno dei grossi problemi: il DIYItalia per ora e' muto (devo smontare la PCB ma probabilmente e' un filo scollegato) e il preamp clean suona, ma in sottofondo ha un effetto larsen (fischio acuto) spaventoso, pari al livello del volume della chitarra.
Appena risolvo sicuramente faro' mille foto della creatura, che purtroppo non ha ancora un guscio (cabinet), ma presto lo avra' e anche bellissimo!
Per ora funzionano bene il finale e il loop effetti.
Entrambi i due pre hanno dei grossi problemi: il DIYItalia per ora e' muto (devo smontare la PCB ma probabilmente e' un filo scollegato) e il preamp clean suona, ma in sottofondo ha un effetto larsen (fischio acuto) spaventoso, pari al livello del volume della chitarra.
Appena risolvo sicuramente faro' mille foto della creatura, che purtroppo non ha ancora un guscio (cabinet), ma presto lo avra' e anche bellissimo!
Live another day, climb a little higher, find another reason to stay...
Re:Ampli 50W con preamp DIYItalia
Ha qualche oscillazione ad altissima frequenza.. schermature e masse sono a posto?
Anche se non sono udibili, ti tirano via una valanga di suono.
Anche se non sono udibili, ti tirano via una valanga di suono.
Adoro le donne con un passato, e gli uomini con un futuro.
Re:Ampli 50W con preamp DIYItalia
Scoperto il motivo dell'oscillazione... Il pot del volume del pre era farlocco!!!
Sostituito il pot e' andato tutto a posto...
Sostituito il pot e' andato tutto a posto...
Live another day, climb a little higher, find another reason to stay...
Re:Ampli 50W con preamp DIYItalia
Ora ho una ulteriore oscillazione che sembra un larsen, questa volta sul preamp DIYItalia.
Stavolta gli zoccoli delle due valvole non li ho montati su PCB, ma sullo chassis e collegati al pre con fili lunghi circa 3cm. Ovviamente i collegamenti alle griglie li ho fatti tutti con cavo schermato mandato a star ground.
Sul preamp precedente avevo notato che collegando gli zoccoli con i fili partivano dei fischi incontrollabili, che purtroppo ho risolto soltanto mettendo gli zoccoli sulla PCB.
In questo caso non lo posso fare... Ci sono degli accorgimenti da adottare in questi casi?
Inoltre, non so se per colpa dei fischi che si accumulano o altro, aprendo tutto il pot del gain o degli alti il volume praticamente si azzera e passano solo pochissime frequenze alte, come se tutto finisse in un filtro passa-alto... A cosa puo' essere dovuto cio'?
Se servono foto o schemi basta chiedere.
Stavolta gli zoccoli delle due valvole non li ho montati su PCB, ma sullo chassis e collegati al pre con fili lunghi circa 3cm. Ovviamente i collegamenti alle griglie li ho fatti tutti con cavo schermato mandato a star ground.
Sul preamp precedente avevo notato che collegando gli zoccoli con i fili partivano dei fischi incontrollabili, che purtroppo ho risolto soltanto mettendo gli zoccoli sulla PCB.
In questo caso non lo posso fare... Ci sono degli accorgimenti da adottare in questi casi?
Inoltre, non so se per colpa dei fischi che si accumulano o altro, aprendo tutto il pot del gain o degli alti il volume praticamente si azzera e passano solo pochissime frequenze alte, come se tutto finisse in un filtro passa-alto... A cosa puo' essere dovuto cio'?
Se servono foto o schemi basta chiedere.
Live another day, climb a little higher, find another reason to stay...
Re:Ampli 50W con preamp DIYItalia
Sono le oscillazioni che ti tolgono potenza, come ti ho scritto nel post precedente.
Non mettere a massa tutti i cavetti insieme, ma ognuno al proprio cap di alimentazione.
Non mettere a massa tutti i cavetti insieme, ma ognuno al proprio cap di alimentazione.
Adoro le donne con un passato, e gli uomini con un futuro.
Re:Ampli 50W con preamp DIYItalia
Sembra che sia riuscito ad isolare il problema delle oscillazioni, ma non del tutto.
Innanzitutto, non ho ben capito per quale motivo, ma a seconda del punto in cui mando a massa la calza del cavo schermato sulla griglia ho piu' o meno oscillazioni. Probabilmente ne avevo una marea perche' la massa scorreva parallela ai cavetti intrecciati dei filamenti. Spostandoli perpendicolarmente il problema si e' quasi risolto, ho oscillazioni molto pesanti soltanto a volumi sostenuti di pre e finale tipo pre a 9 e finale a 7.
Gia' abbassando il finale a 5 le oscillazioni spariscono.
Mi chiedevo: non e' che l'anodica induce un a leggera oscillazione rientrando in griglia? i cavetti sono vicinissimi a tal punto quasi da finire a contatto...
HELP!!!
Innanzitutto, non ho ben capito per quale motivo, ma a seconda del punto in cui mando a massa la calza del cavo schermato sulla griglia ho piu' o meno oscillazioni. Probabilmente ne avevo una marea perche' la massa scorreva parallela ai cavetti intrecciati dei filamenti. Spostandoli perpendicolarmente il problema si e' quasi risolto, ho oscillazioni molto pesanti soltanto a volumi sostenuti di pre e finale tipo pre a 9 e finale a 7.
Gia' abbassando il finale a 5 le oscillazioni spariscono.
Mi chiedevo: non e' che l'anodica induce un a leggera oscillazione rientrando in griglia? i cavetti sono vicinissimi a tal punto quasi da finire a contatto...
HELP!!!
Live another day, climb a little higher, find another reason to stay...
Re:Ampli 50W con preamp DIYItalia
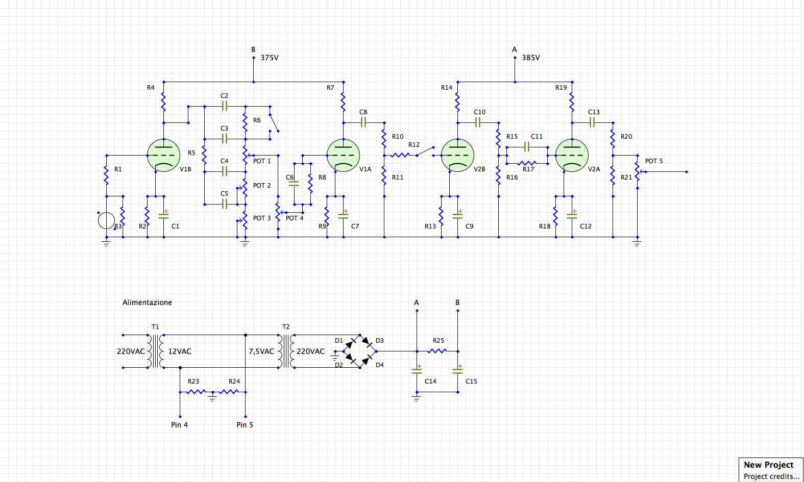
Allora... Ho notato una cosa molto strana: Dopo il partitore fra il terzo e quarto stadio, prima della griglia sul condensatore e la resistenza ho un voltaggio di -2 Volts... E' normale o c'e' qualcosa che non va?? Perche' le oscillazioni le ho solo quando attivo lo switch che collega il secondo al terzo stadio...
Allego schema per essere piu' chiaro, purtroppo e' senza valori, ma al fine del funzionamento poco importa se i valori sono esattamente quelli giusti...
Allego schema per essere piu' chiaro, purtroppo e' senza valori, ma al fine del funzionamento poco importa se i valori sono esattamente quelli giusti...
Live another day, climb a little higher, find another reason to stay...
Re:Ampli 50W con preamp DIYItalia
Punto della situazione:
oscillazioni ancora presenti.
Collegando l'input direttamente (senza passare per lo switching) al pre DIYItalia e il pre direttamente al finale, in entrambe le modalita' (clean/drive) non ho la benche' minima oscillazione, posso tranquillamente tenere TUTTI i pot a 10 che e' silenzioso e soprattutto non ho oscillazioni.
Collegando nella stessa maniera il pre clean, ho una fastidiosissima oscillazione che non riesco a capire da dove rientri, ma soltanto che viene innescata quando attivo lo switch drive sul pre DIYItalia, che pero' ha input e output completamente scollegati!!!
Quando sono entrambi collegati al relay invece, se non attivo lo switch drive non c'e' nessunissima oscillazione su nessuno dei due pre, ma se lo attivo l'oscillazione compare in entrambi i pre, di piu' sul pre DIYItalia (il chemi sembra normale, dato che ha molto piu' guadagno).
Manca soltanto questo particolare e la belva e' pronta...
oscillazioni ancora presenti.
Collegando l'input direttamente (senza passare per lo switching) al pre DIYItalia e il pre direttamente al finale, in entrambe le modalita' (clean/drive) non ho la benche' minima oscillazione, posso tranquillamente tenere TUTTI i pot a 10 che e' silenzioso e soprattutto non ho oscillazioni.
Collegando nella stessa maniera il pre clean, ho una fastidiosissima oscillazione che non riesco a capire da dove rientri, ma soltanto che viene innescata quando attivo lo switch drive sul pre DIYItalia, che pero' ha input e output completamente scollegati!!!
Quando sono entrambi collegati al relay invece, se non attivo lo switch drive non c'e' nessunissima oscillazione su nessuno dei due pre, ma se lo attivo l'oscillazione compare in entrambi i pre, di piu' sul pre DIYItalia (il chemi sembra normale, dato che ha molto piu' guadagno).
Manca soltanto questo particolare e la belva e' pronta...
Live another day, climb a little higher, find another reason to stay...
Re:Ampli 50W con preamp DIYItalia
Ho deciso di rifare le PCB di entrambi i preamp.
Ne ho fatta una unica che comprendesse entrambi sia per comodita', che per comprendere lo switching onboard e non su una board separata (quindi fili di segnale volanti).
Valvole sullo chassis e non su pcb, switch a relay e il passaggio fra clean e crunch sul preamp DIYItalia con un LDR (VTL5C1 come sui vecchi ampli Mesa e Soldano) per evitare che il segnale transitasse dalla PCB allo switch a pannello come avviene sulla pcb fatta da Paolo (dove non c'e' spazio per l'LDR che non era stato previsto).
Speriamo di risolvere tutti sti fischi...
Ne ho fatta una unica che comprendesse entrambi sia per comodita', che per comprendere lo switching onboard e non su una board separata (quindi fili di segnale volanti).
Valvole sullo chassis e non su pcb, switch a relay e il passaggio fra clean e crunch sul preamp DIYItalia con un LDR (VTL5C1 come sui vecchi ampli Mesa e Soldano) per evitare che il segnale transitasse dalla PCB allo switch a pannello come avviene sulla pcb fatta da Paolo (dove non c'e' spazio per l'LDR che non era stato previsto).
Speriamo di risolvere tutti sti fischi...
Live another day, climb a little higher, find another reason to stay...
Re:Ampli 50W con preamp DIYItalia
Un semplice consiglio da portafoglio:
usa i tesla 3wk 163 40. Costano un quinto.

usa i tesla 3wk 163 40. Costano un quinto.
Adoro le donne con un passato, e gli uomini con un futuro.


