PCB MESA!!!!!!
Re: PCB MESA!!!!!!
MEMENTO trimmer Humdinger :lol1:
Re: PCB MESA!!!!!!
MEMENTO trimmer Humdinger :lol1:
Re: PCB MESA!!!!!!
L'alimentatore http://www.diyitalia.com/public/alim.zip
MEMENTO trimmer Humdinger :lol1:
Re: PCB MESA!!!!!!
La scheda di controllo http://www.diyitalia.com/public/control%20board.zip
MEMENTO trimmer Humdinger :lol1:
Re: PCB MESA!!!!!!
ottimo lavoro luix...appena ho 1 pò di tempo e risorse finanziarie
ti meriti un +1 di karma
God bless you
Re: PCB MESA!!!!!!
ehi ciao Luix!
come va? po nn mi hai piu fatto sapere nulla del chorus, ti è tornato si? maledetto pc, avevo fatto 8 sample del tuo chorus, poi è andato tutto a puttane insieme all'hard disk...maledizione...
senti, stavo guardando lo schema dell'alimentatore di questo preamp, misa che 300+300 sono pochini...la recto in particolare opera con tensioni rettificate ben superiori a quelle ottenibili con 300v.
come va? po nn mi hai piu fatto sapere nulla del chorus, ti è tornato si? maledetto pc, avevo fatto 8 sample del tuo chorus, poi è andato tutto a puttane insieme all'hard disk...maledizione...
senti, stavo guardando lo schema dell'alimentatore di questo preamp, misa che 300+300 sono pochini...la recto in particolare opera con tensioni rettificate ben superiori a quelle ottenibili con 300v.
Re: PCB MESA!!!!!!
Non fa nulla, si il chorus è tornato...
CMQ 300*1.41=423V che poi con l'alimentatore porto a 400V, non andrei di più per non stressare troppo le 12AX7 che già le danno per 300V max...
CMQ non è una copia esatta del mesa e del soldano ma una specie di riedizione, se ci fai caso c'è anche uno stadio di guadagno in più.... insomma na cosa sperimentale...
Poi ho dovuto aggiungere dei condensatori xchè usando per V1 due stadi al massimo del guadagno (la slo in V1 ha un triodo del distorto ed uno del pulito che volpe che è soldano!!!) si innescano delle oscillazioni.
Addirirttura tra V1 e V2 va messa una piastra di metallo collegata a massa... se qualcuno lo costruisce se ne accorgerà...
CMQ 300*1.41=423V che poi con l'alimentatore porto a 400V, non andrei di più per non stressare troppo le 12AX7 che già le danno per 300V max...
CMQ non è una copia esatta del mesa e del soldano ma una specie di riedizione, se ci fai caso c'è anche uno stadio di guadagno in più.... insomma na cosa sperimentale...
Poi ho dovuto aggiungere dei condensatori xchè usando per V1 due stadi al massimo del guadagno (la slo in V1 ha un triodo del distorto ed uno del pulito che volpe che è soldano!!!) si innescano delle oscillazioni.
Addirirttura tra V1 e V2 va messa una piastra di metallo collegata a massa... se qualcuno lo costruisce se ne accorgerà...
MEMENTO trimmer Humdinger :lol1:
-
kuba
Re: PCB MESA!!!!!!
mha.....
.Luix... nn sei umano....
sei un idolo.......
forse d +..
progetto perfetto!!!
.Luix... nn sei umano....
sei un idolo.......
forse d +..
progetto perfetto!!!
-
kuba
Re: PCB MESA!!!!!!
Ma in questo progetto...
E' possibile inserire un footswitch per passare dal distorto al clean????
E' possibile inserire un footswitch per passare dal distorto al clean????
Re: PCB MESA!!!!!!
Lo so che osservare è una rottura di scatole ma la scheda di controllo serve proprio a quello, hai un bottone per ON/OFF del pre, uno per MESA/SLO ed uno per il CLEAN/DIST del mesa, con il bottone CLEAN/DIST controlli anche il tonestack, a seconda di come li colleghi al relè (l'ultimo a dx del pcb mesa) puoi avere ORANGE con il clean e RED con il DIST e viceversa, se vuoi puoi usare al posto del relè un doppio deviatore a levetta e scegliere il tonestack indipendentemente dal canale.
CMQ non risponderò ad altre domande insensate, se non ci capite una mazza e non volete neanche studiare questo progetto non fa per voi, iniziate con quelli di tonepad, poi si vedrà....
PS il progetto non è a risparmio, il costo totale si aggira sulle 300euro...
CMQ non risponderò ad altre domande insensate, se non ci capite una mazza e non volete neanche studiare questo progetto non fa per voi, iniziate con quelli di tonepad, poi si vedrà....
PS il progetto non è a risparmio, il costo totale si aggira sulle 300euro...
MEMENTO trimmer Humdinger :lol1:
Re: PCB MESA!!!!!!
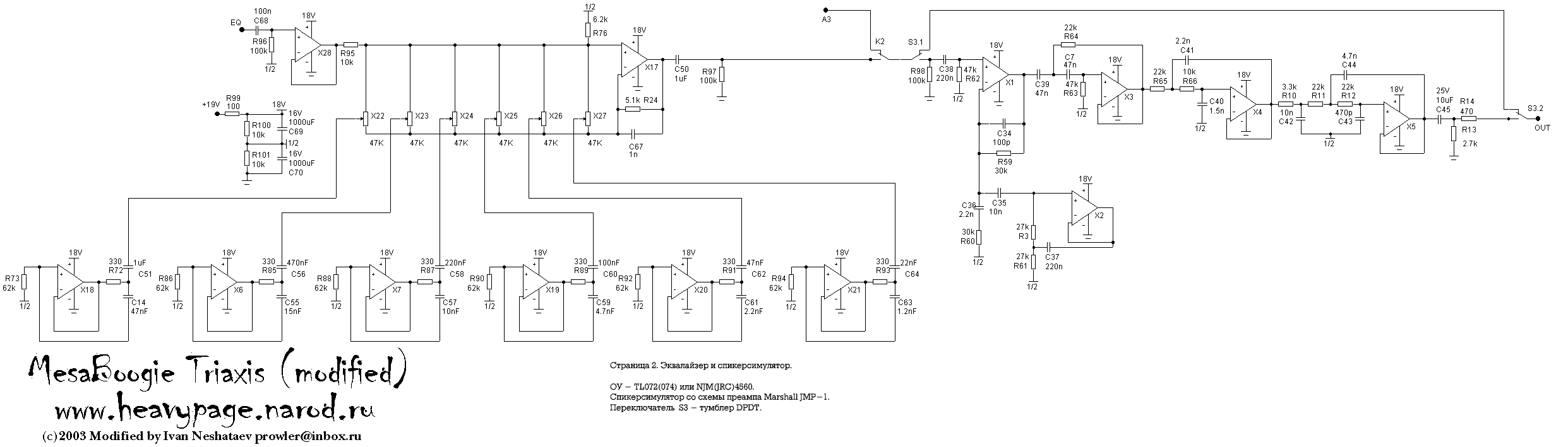
scusate che ne pensate di questo progetto, tanto per rimanere in tema mesa
....
Una triaxis modificato...
ma con solo tre valvole, eliminata quella del loop, e poi da come ho viso sullo schema originale del triaxis con una sola valvola gli stadi di v1 e v2, correggetemi se sbaglio.
Ma nel triaxis lavora solo un triodo sulle valvole v1 e v2?
se si perché?
Ciao e grazie
....
Una triaxis modificato...
ma con solo tre valvole, eliminata quella del loop, e poi da come ho viso sullo schema originale del triaxis con una sola valvola gli stadi di v1 e v2, correggetemi se sbaglio.
Ma nel triaxis lavora solo un triodo sulle valvole v1 e v2?
se si perché?
Ciao e grazie
Re: PCB MESA!!!!!!
Si il triaxis è solo un preamp, infatti io parlo degli stadi del preamp ..
in più ha dei controlli di dynamic voice.
A proposito qui ci sono gli schemi originali del triaxis, che però ha un controllo digitale e il midi.
http://www.freeinfosociety.com/electron ... php?id=298
Da questo schema sembra che v1 venga utilizzata metà, e così anche v3.
Boo...
Ciao emiliano
in più ha dei controlli di dynamic voice.
A proposito qui ci sono gli schemi originali del triaxis, che però ha un controllo digitale e il midi.
http://www.freeinfosociety.com/electron ... php?id=298
Da questo schema sembra che v1 venga utilizzata metà, e così anche v3.
Boo...
Ciao emiliano
-
kuba
Re: PCB MESA!!!!!!
Si potrebbe anke fare...
tipo un pream mesa triaxis e un poweramp hughes and kettner....
se qualkuno li konosce batta un kolpo....

tipo un pream mesa triaxis e un poweramp hughes and kettner....
se qualkuno li konosce batta un kolpo....
Re: PCB MESA!!!!!!
Ho letto il thread e ho guardato gli schemi del "pre-luix" e ... devo dire ragazzi che il progetto NON è per niente semplice da realizzare. Ci vuole attenzione e pazienza per ottenere dei risultati validi inoltre .... non ho potuto NON quotare la frase di luix:luix ha scritto: ......................................................
CMQ non risponderò ad altre domande insensate, se non ci capite una mazza e non volete neanche studiare questo progetto non fa per voi, iniziate con quelli di tonepad, poi si vedrà....
PS il progetto non è a risparmio, il costo totale si aggira sulle 300euro...
Ragà ... PRIMA di costruire certi apparecchi BISOGNA STUDIARE, volenti o nolenti !!
Farsi le PCB 'pronte', comprare i pezzi e montarli pedissequamente NON vi risparmierà i successivi debug .... e per scovare la fonte di eventuali problemi successivi alla realizzazione significa ... SAPERE cosa e come l'avete costruita !
Inoltre ........ ricordatevi sempre che se fate un ampli o pre valvolare BENE il risparmio VE LO SCORDATE
Detto questo ...... rabboccatevi le mani, decidete COSA costruire e .
COSTRUITELO& BASTA

Ciaoooo e tutti
Antonello
www.antonellocatanese.net
www.myspace.com/virutrio
****************************************
Tom Hess
www.antonellocatanese.net
www.myspace.com/virutrio
****************************************
Tom Hess



