Progetto diyitalia old-school 15w combo
Re:Progetto diyitalia old-school 15w combo
Come ha detto Jaxx, dai un'occhiata al finale 50W su ax84 dove il circuito di bias e' preso dall'anodica...
Live another day, climb a little higher, find another reason to stay...
Re:Progetto diyitalia old-school 15w combo
il circuito di bias non succhia una cippa io sui 50watt con el34 ho 100mA 50V e va benissimo beppe adirittura mi aveva detto che 50mA erano più che sufficientimeritil ha scritto: si ma dei 120ma quanti ne succhia il bias?
d'accordo che la soluzione la trovo vorrei capire e dimensionare con criterio
per sapere quanta corrente ti serve basta che conti quanto è il carico resistivo del circuito (cioè ila risultante verso terra delle resistenze del circuito)
più la corrente che assorbirebbero le valvole (la corrente di griglia) che ti ricavi dai datasheet...è un calcolo molto approssimato ma ti serve per farti una idea
Un esperto è un uomo che ha fatto tutti gli errori che si possono fare in un campo molto ristretto - Niels Bohr
Re:Progetto diyitalia old-school 15w combo
uhmm ok chiaro che prendere il bias dal secondario HT è molto semplice senza stare a spippolarci, però mi pare più pulito fare un secondario a parte e/o comunque capire come fare a dimensionare un eventuale secondario bias... ossia dal datasheet delle finali che mi vado a cercare?
@kruka: 100ma me la chiami cippa? praticamente è come l'anodica, da datasheet mi occorrono 114ma per 2 x el84 + 3 x ecc83, quindi dovrei portare il secondario da 120 che avevo preventivato ad almeno 214ma secondo i tuoi conti... ma sei sicuro krù?
per la cronaca ho effetuato l'ordine di un pò di roba, zoccoli potenziometri e trafo di alimentazione (ho preso un toroidale generico però mi preme cmqe dare delle indicazioni precise al progetto e all'eventuale trafo da farsi fare o da adattare, come per esempio la choke dove ho scelto una classica fender)
m.
ps: il trafo che ho preso è questo: http://www.tube-town.net/ttstore/produc ... Power.html
@kruka: 100ma me la chiami cippa? praticamente è come l'anodica, da datasheet mi occorrono 114ma per 2 x el84 + 3 x ecc83, quindi dovrei portare il secondario da 120 che avevo preventivato ad almeno 214ma secondo i tuoi conti... ma sei sicuro krù?
per la cronaca ho effetuato l'ordine di un pò di roba, zoccoli potenziometri e trafo di alimentazione (ho preso un toroidale generico però mi preme cmqe dare delle indicazioni precise al progetto e all'eventuale trafo da farsi fare o da adattare, come per esempio la choke dove ho scelto una classica fender)
m.
ps: il trafo che ho preso è questo: http://www.tube-town.net/ttstore/produc ... Power.html
Ultima modifica di meritil il 29/01/2010, 2:26, modificato 1 volta in totale.
Re:Progetto diyitalia old-school 15w combo
giusto,
valuta però che Vbias delle el84 è basso rispetto alle el34, quando sarai intorno ai -25/-35V sarai a cavallo, forse anche meno, dipende dalla Va e dalla Vg2.
ad occhio e croce un qualcosa del genere dovrebbe andare bene, prendendolo sempre dall'anodo della rett..
valuta però che Vbias delle el84 è basso rispetto alle el34, quando sarai intorno ai -25/-35V sarai a cavallo, forse anche meno, dipende dalla Va e dalla Vg2.
ad occhio e croce un qualcosa del genere dovrebbe andare bene, prendendolo sempre dall'anodo della rett..
Re:Progetto diyitalia old-school 15w combo
dovrebbero bastare una dozzina di volt, -11 di solito in amlpi simili
ps: scusami jaxx ho fatto delle mod al post precedente mentre tu postavi
ps: scusami jaxx ho fatto delle mod al post precedente mentre tu postavi
Re:Progetto diyitalia old-school 15w combo
lo so, sono stato largo, non ricordando l'alimentazione data in questo progetto.meritil ha scritto: dovrebbero bastare una dozzina di volt, -11 di solito in amlpi simili
ps: scusami jaxx ho fatto delle mod al post precedente mentre tu postavi
metti una res da 330k e sarà perfetto
Re:Progetto diyitalia old-school 15w combo
mi sa che non ci siamo capiti.... io intendevo che io uso per le EL34! un secondario da 50volts 100mA non che queste se li assorbono tutti, anzi ti ripetomeritil ha scritto:
@kruka: 100ma me la chiami cippa? praticamente è come l'anodica, da datasheet mi occorrono 114ma per 2 x el84 + 3 x ecc83, quindi dovrei portare il secondario da 120 che avevo preventivato ad almeno 214ma secondo i tuoi conti... ma sei sicuro krù?
Beppe mi aveva detto che un 50mA era più che sufficiente per questo tipo di valvole
per le EL84 te ne servono molti, molti meno, io non ho mai fatto il conto...
sui datasheet non trovo quanto assorbe la griglia (la g1 per capirci) ma scommetto che non si va sopra ad 1 mA, per le 12ax7 siamo sull'ordine dei microA (uA)...
volendo fare la prova basta accendere un ampli mattere gain e volume a zero, misurare la caduta di tensione ai capi della res su g1 e calcolare la corrente !!
uso un secondario dedicato al bias perchè preferisco il ponte diodi alla rettifica con mezza onda e perchè me ne sbatto delle valvole
matchate visto che uso sempre un doppio bias


per le el84 un secondario 50mA 25V e stai più che sicuro
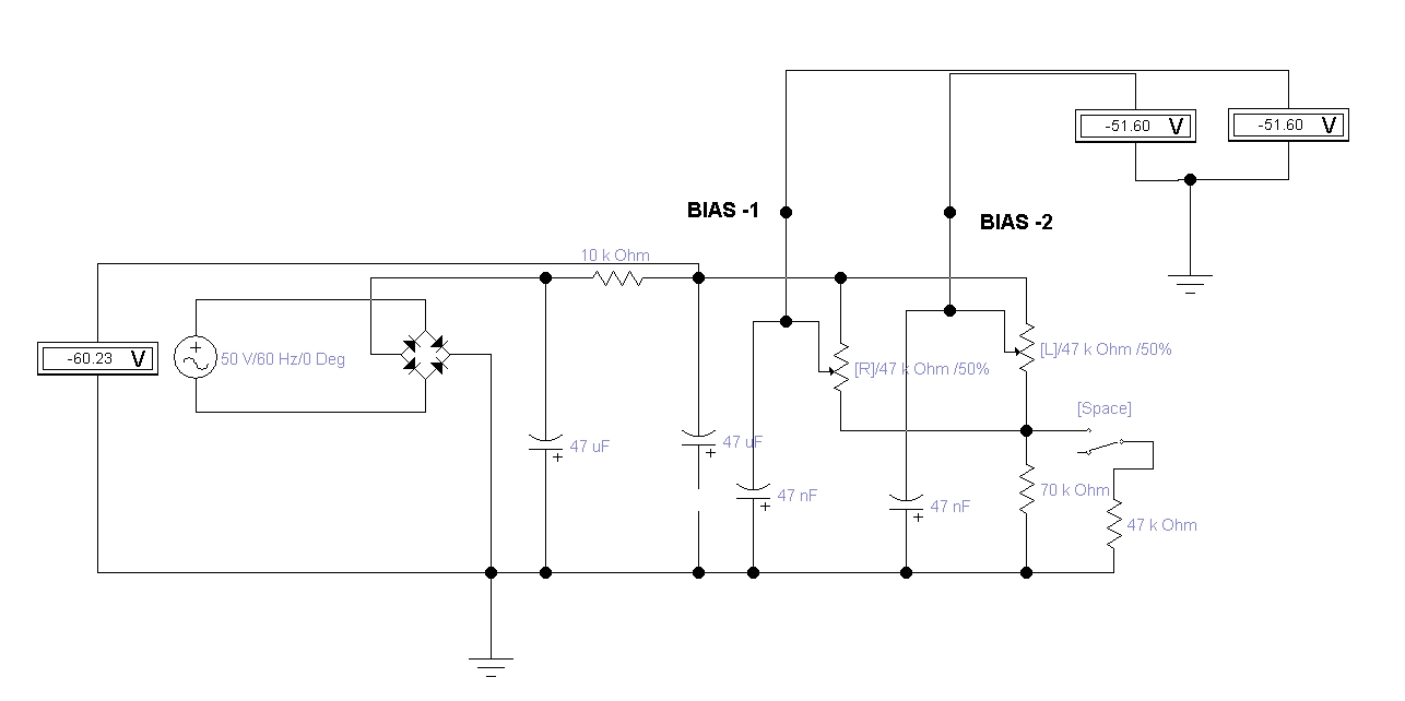
tiè te allego ilmio circuito funzionante e testato dal vivo ... adè è tardi e non c'ho voglia di ricalcolare i valori per adattarlo alle el84/6v6
Ultima modifica di kruka il 29/01/2010, 4:14, modificato 1 volta in totale.
Un esperto è un uomo che ha fatto tutti gli errori che si possono fare in un campo molto ristretto - Niels Bohr
Re:Progetto diyitalia old-school 15w combo
me lo ricordo bene lo schemino... lo abbiamo partorito insieme se non erro... sai che a me ha dato problemi... ossia se al posto di questo metto il normale singolo ho più botta
c'è da dire che il secondario in questione è fatto per il singolo probabilmente il doppio gli sbraga l'assorbimento... io non sò rispondere, ho solo risolto ripristinando
cmqe ho appena ordinato tutto compreso TU hammond 125e che probabilmente è una ciofeca però è duttilissimo ci posso attaccare quello che voglio e provare sia 6k che 8k sul primario

cmqe ho appena ordinato tutto compreso TU hammond 125e che probabilmente è una ciofeca però è duttilissimo ci posso attaccare quello che voglio e provare sia 6k che 8k sul primario

Re:Progetto diyitalia old-school 15w combo
ma 150 - 0 - 150 non sono un po pochini per un classe AB ???
Un esperto è un uomo che ha fatto tutti gli errori che si possono fare in un campo molto ristretto - Niels Bohr
Re:Progetto diyitalia old-school 15w combo
li rettifico con un ponte krù, dovrei arrivare intorno ai 400vdc di anodica non mi pare pochino...
Re:Progetto diyitalia old-school 15w combo
ho buttato giù una bozza del layout se qualcuno butta un occhio ne sarei grato 
ps: mi è venuto un orrendo dubbio, ho progettato il trafo per avere il secondario dei filamenti unico per tutte le valvole compresa la EZ81... si può fare? cioè credo che a farsi si faccia ma innesco qualche sorta di problema? please help!!!

ps: mi è venuto un orrendo dubbio, ho progettato il trafo per avere il secondario dei filamenti unico per tutte le valvole compresa la EZ81... si può fare? cioè credo che a farsi si faccia ma innesco qualche sorta di problema? please help!!!
Re:Progetto diyitalia old-school 15w combo
allora ho trovato in giro alcuni schemi di ampli (hi-fi) dove il secondario dei filamenti è unico e ciò mi rincuora non poco... cmqe commenti sono sempre ben accetti
il layout qualcuno l'ha controllato?
mi comincio a sentire solo :'(

il layout qualcuno l'ha controllato?
mi comincio a sentire solo :'(

Re:Progetto diyitalia old-school 15w combo
ma dovrebbe essere ok.. però non è molto intuitivo..
tra l'altro devi esserti fatto uno sbatti incxredibile con paint...
io dato che sono un pò ''old school'' me li disegno a mano... per lo più perchè non ho programmi ecc ecc..
prova a farlo completo a mano, con tutto e poi si verifica e si fanno mod se opportuno
tra l'altro devi esserti fatto uno sbatti incxredibile con paint...
io dato che sono un pò ''old school'' me li disegno a mano... per lo più perchè non ho programmi ecc ecc..
prova a farlo completo a mano, con tutto e poi si verifica e si fanno mod se opportuno
