Sostieni il forum con una donazione! Il tuo contributo ci aiuterà a rimanere online!
Immagine

Restauro vintage italiano - Gem Venus G20

Discussioni di carattere generale sugli amplificatori valvolari...
Avatar utente
Kagliostro
Amministratore
Amministratore
Messaggi: 9949
Iscritto il: 03/12/2007, 0:16
Località: Prov. di Treviso

Re: Restauro vintage italiano - Gem Venus G20

Messaggio da Kagliostro » 17/04/2013, 10:56

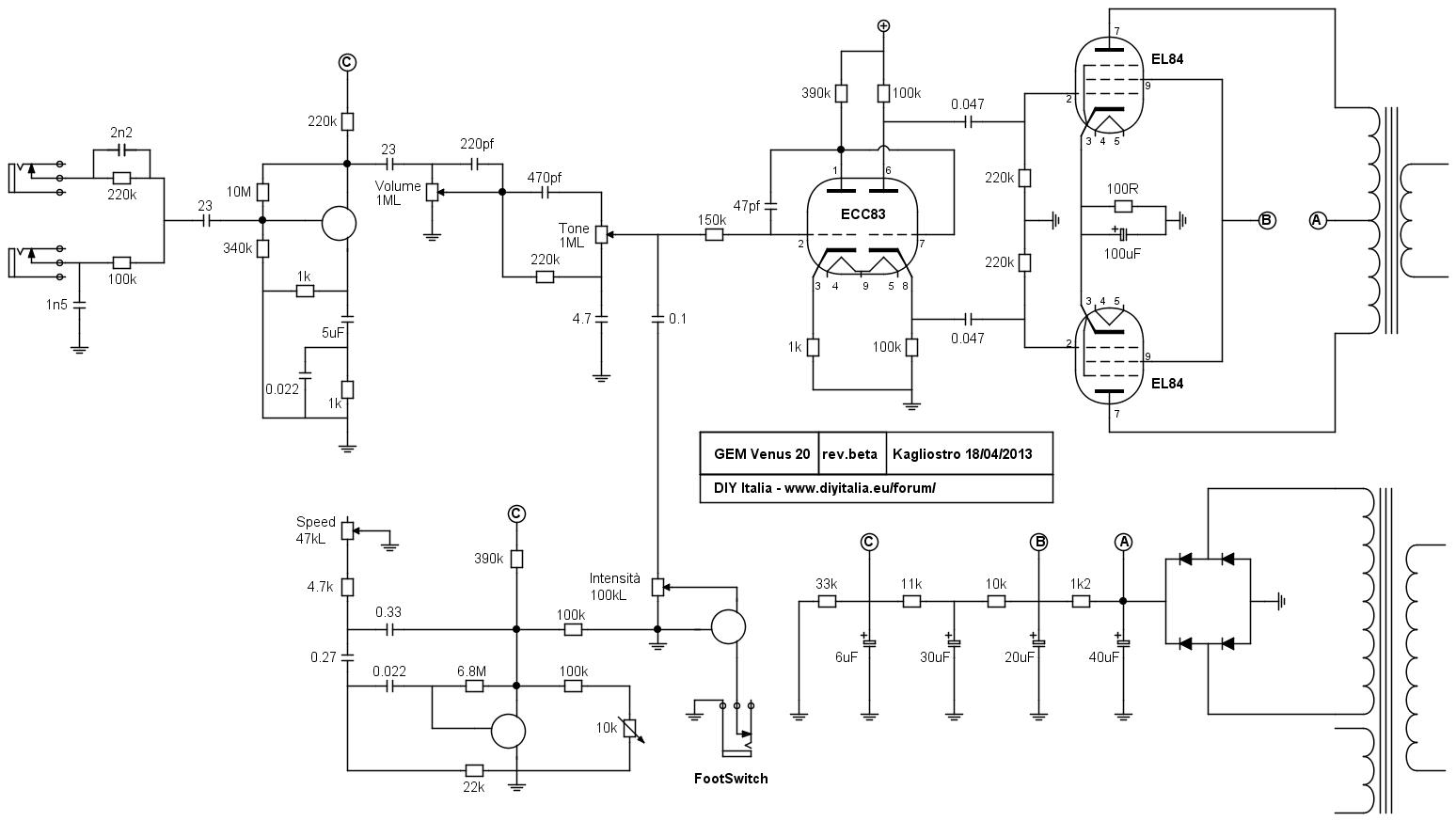
Intanto posto quello che ho disegnato (non c'è ancora quanto hai indicato negli ultimi post)
GEM Venus 20.jpg
adesso devo sospendere per un impegno, più tardi riprendo

A parte il fatto che per adesso i moduli sono disgiunti, anche la disposizione dei componenti rispecchia una situazione abbozzata che poi migliorerò (spero :face_green:)

Ho usato FidocadJ per la sua semplicità d'uso

se interessa posso postare anche il file .fcd

Correggi le immagini postate aggiungendo le correzioni e le integrazioni (metti per cortesia le sigle dei transistor)

per le connessioni tra i vari moduli mettici un cerchietto con un numero in maniera che si capisca da un modulo all'altro quali sono esattamente i collegamenti esistenti

Ciao, a più tardi

K

p.s.: Per i condensatori faccio sempre confusione con i valori, per adesso manterrei i valori come li hai trovati e scritti, a schema ultimato, magari li uniformiamo come tipologia di scrittura della capacità in modo che siano dello stesso "tipo"

Naturalmente NON escludo ci siano errori, dagli una controllata ;)

johnnyl
Diyer
Diyer
Messaggi: 202
Iscritto il: 20/02/2008, 14:12

Re: Restauro vintage italiano - Gem Venus G20

Messaggio da johnnyl » 17/04/2013, 23:23

Grande Kagliostro, grazie per il lavoro che stai facendo! :numb1:

Purtroppo oggi non ho avuto il tempo di fare niente, nemmeno du tirare giù i codici dei transistor!
Conto di riuscire a combinare qualcosa domani...

Avatar utente
Kagliostro
Amministratore
Amministratore
Messaggi: 9949
Iscritto il: 03/12/2007, 0:16
Località: Prov. di Treviso

Re: Restauro vintage italiano - Gem Venus G20

Messaggio da Kagliostro » 18/04/2013, 0:45

Ricontrolla, in generale, anche la parte delle finali, oltre all'alimentazione

nella parte delle finali mi manca una resistenza da 220k sul layout che hai disegnaro

e non credo che manchi anche nella realtà ;)

Sono andato un po' avanti e mi pare che non manchi poi moltissimo

Ciao

K

johnnyl
Diyer
Diyer
Messaggi: 202
Iscritto il: 20/02/2008, 14:12

Re: Restauro vintage italiano - Gem Venus G20

Messaggio da johnnyl » 18/04/2013, 9:49

Ciao,
ti confermo subito che ovviamente la resistenza da 220k a terra è presente su entrambe le finali, tra l'altro era l'unica porzione di schema su cui ero un po' sicuro! :face_green:

Comunque durante il weekend ricontrollo tutto per bene...

johnnyl
Diyer
Diyer
Messaggi: 202
Iscritto il: 20/02/2008, 14:12

Re: Restauro vintage italiano - Gem Venus G20

Messaggio da johnnyl » 18/04/2013, 15:10

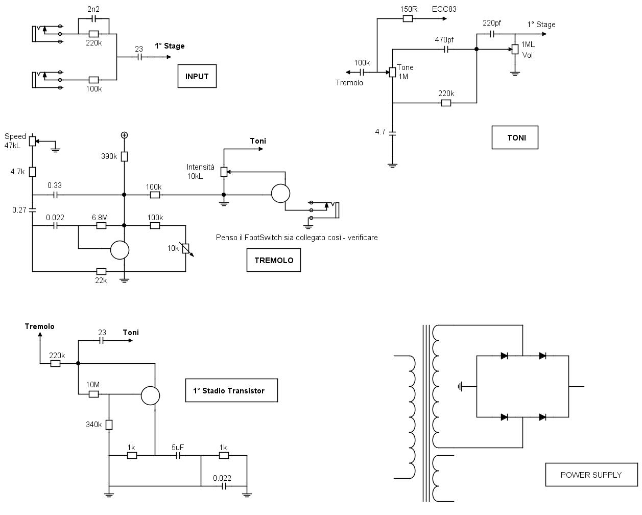
Ok, ecco i layout rivisti & corretti in base a quanto detto finora - anche stavolta ho dovuto fare in gran fretta quindi adesso li controllo pian piano e segnalo eventuali errori...
Allegati
Input.jpg
PrimoStage.jpg
Toni.jpg

johnnyl
Diyer
Diyer
Messaggi: 202
Iscritto il: 20/02/2008, 14:12

Re: Restauro vintage italiano - Gem Venus G20

Messaggio da johnnyl » 18/04/2013, 15:11

Gli altri tre:
Allegati
Tremolo.jpg
Valvole.jpg
Alimentazione.jpg

johnnyl
Diyer
Diyer
Messaggi: 202
Iscritto il: 20/02/2008, 14:12

Re: Restauro vintage italiano - Gem Venus G20

Messaggio da johnnyl » 18/04/2013, 15:17

Ok, c'è qualcosa che non mi torna lungo la B+... :hummm_1:

Allora: il primo cap da 40uF è giustamente tra i diodi e la choke res da 1k2, dopodichè viene quello da 20uF collegato alle finali, quindi dopo una resistenza da 10k quello da 30uF, che però sembra non essere collegato direttamente a nulla, e dopo una resistenza (su cui ho ancora qualche dubbio ma credo da 11k) arriviamo al condensatore da 6uF, collegato a tremolo e 1. stadio.

Immagino che con ogni probabilità in realtà il condensatore da 30uF sia collegato alla ECC83...

Avatar utente
Kagliostro
Amministratore
Amministratore
Messaggi: 9949
Iscritto il: 03/12/2007, 0:16
Località: Prov. di Treviso

Re: Restauro vintage italiano - Gem Venus G20

Messaggio da Kagliostro » 18/04/2013, 15:23

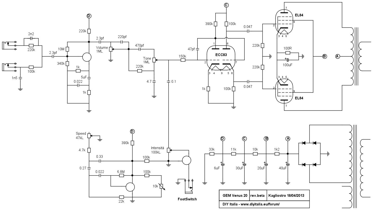
In allegato lo stato attuale dell'avanzamento lavori

ho cercato di aggiungere le ultime info che hai postato
GEM Venus 20 rev.beta 02.jpg
Dagli una controllata anche tu, mica escludo di aver fatto qualche erroraccio :mang:

non ho capito dove prendere l'alimentazione nel Power Supply per la ecc83

Stampa lo schema, correggi e posta il risultato

Ciao

K

johnnyl
Diyer
Diyer
Messaggi: 202
Iscritto il: 20/02/2008, 14:12

Re: Restauro vintage italiano - Gem Venus G20

Messaggio da johnnyl » 18/04/2013, 16:44

Sarà fatto - e grazie ancora, sta venendo fuori veramente bene! :numb1:

Per quel che riguarda l'alimentazione della ECC83, è a quello che mi riferivo nel mio ultimo post: credo proprio che con ogni probabilità in realtà sia alimentata dal condensatore da 30uF... Comunque appena ho un attimo controllo.

Avatar utente
Kagliostro
Amministratore
Amministratore
Messaggi: 9949
Iscritto il: 03/12/2007, 0:16
Località: Prov. di Treviso

Re: Restauro vintage italiano - Gem Venus G20

Messaggio da Kagliostro » 18/04/2013, 23:47

Sembra anche a me che l'alimentazione della ECC83 sia collegata al 30uF

ecco l'ultima versione dello schema

attendo sempre che tu lo riveda e completi dei dati mancanti per ultimarlo
GEM Venus 20 rev.beta 03.jpg
Sarebbe anche molto interessante segnare le varie tensioni presenti nel circuito

Ciao

K

johnnyl
Diyer
Diyer
Messaggi: 202
Iscritto il: 20/02/2008, 14:12

Re: Restauro vintage italiano - Gem Venus G20

Messaggio da johnnyl » 19/04/2013, 18:16

Grazie, conto di riuscire completare e rivedere il tutto entro domani. ;)

Per quel che riguarda le tensioni preferisco aspettare di averlo restaurato prima di riaccenderlo...

A proposito di restauro, a me verrebbe naturare pensare di aggiungere alle finali grid resistors e screen resistors e di alzare il valore della resistenza al catodo da 100R a 150R per proteggere le valvole, che dici? Userei i valori dell'attuale schema di riferimento del 18 Watt Lite, che metto in allegato...
Allegati
18wattLite2b.gif

Avatar utente
Kagliostro
Amministratore
Amministratore
Messaggi: 9949
Iscritto il: 03/12/2007, 0:16
Località: Prov. di Treviso

Re: Restauro vintage italiano - Gem Venus G20

Messaggio da Kagliostro » 19/04/2013, 19:04

Screen e grid resistor ci stanno molto bene

il valore della resistenza da 100R al catodo delle finali pare mutuato dai Vox AC30

che per 4 el84 usano (nei modelli più vecchi e cattivi 50R ed anche fino a 47R)

Per i valori di screen e grid o ti rifai a quelli dello schema che hai postato o almeno a quelli del Vox

Screen 1k5 - grid 100R (ma potresti mettere anche 470R)

Come intenzioni come sei messo riguardo l'ampli, vai tranquillo di mod anche sostanziose o vuoi conservarlo, almeno esteticamente (parlo di buchi nel pannello frontale) ?

Se vuoi potresti fare una piccola mod come nel Vox AC30CC e mettere uno switch che fa in modo di avere due diversi livelli di bias delle finali

in pratica metti una resistenza da 180R e con uno switch ne metti in parallelo una da 220R

in questo caso passi da 180R a 99R di resistenza di catodo e vari la risposta dell'ampli

ho usato valori di resistenze standard, ma se lavori di parallelo e serie puoi fare in modo da crearti i due distinti punti di lavoro come a te più aggrada

altra mod potrebbe essere un PPIMV alla LarMarr che se implementato con due pot anzichè con un pot doppio ti potrebbe dare la possibilità di avere un simil SE come nel Soma

Ma questo comporterebbe di fare dei buchi sulla faceplate ............. o forse no, potresti farli sul piano interno dello chassis dove sono montate le valvole ed azionarli dal retro (se accessibile)


K

johnnyl
Diyer
Diyer
Messaggi: 202
Iscritto il: 20/02/2008, 14:12

Re: Restauro vintage italiano - Gem Venus G20

Messaggio da johnnyl » 21/04/2013, 23:31

Dunque, finalmente ho avuto un po' di tempo per dare un'ulteriore occhiata all'ampli...

Innanzitutto confermo che l'alimentazione della ECC83 è collegata al condensatore da 30uF.

Poi i transistor sembrano essere dei "BC209", che non avevo mai sentito nominare, ma su cui ho trovato facilmente riscontri online.

Per quel che riguarda il valore della resistenza al catodo invece hai ragione, corrisponde a quello degli AC15/30, ampli che (pur non dispiacendomi) onestamente non ho mai "affrontato" più di tanto. Ho invece iniziato la mia avventura nel mondo DIY coi circuiti 18 watt di derivazione Marshall, e di conseguenza mi era venuto naurale fare riferimento a quelli... A questo punto credo proprio che terrò quel valore, aggiungendo solo screen & grid resistors, e anche in questo caso pensavo di utilizzare i rispettivi valori Vox visto che sono più contenuti, per restare più vicino all'originale.

A proposito, la mia intenzione era proprio quella di rimanere, almeno all'inizio, il più fedele possibile all'originale e restaurarlo senza modifiche sostanziali; poi, nel caso il suono non mi soddisfi più di tanto (l'ho provato solo per un minuto o due ed a volumi contenuti), più che ad aggiungere "opzioni" come master, o magari boost di vario tipo od altro, fin dall'inizio mi ha stuzzicato un po' l'idea di renderlo compleamente valvolare (beh, tremolo a parte).
Due sono le opzioni che mi viene naturale prendere in considerazione:
1) Aggiungere una valvola di pre, e a quel punto è tutto facile, replicare un circuito appunto tipo Marshall 18 watt o Vox AC - ma dovrei bucare lo chassis ed assicurarmi che il trasformatore possa "reggere" un'altra valvola
2) Eliminare solo il primo stage a transistor, convertire il primo triodo della ECC83 in un classico primo stadio ancora tipo Marshall 18 watt/Vox AC, mettere i comandi tone/volume (ed il collegamento al tremolo) dopo questo primo stage valvolare, e provare a "buttare" il tutto direttamente dentro la cathodyne del secondo triodo (al limite convertita in quella classica Fender tipo 5E3), e quindi nel finale; purtroppo però non ho idea se una soluzione così possa funzionare o meno... Tutti i circuiti con cathodyne PI che ho visto hanno almeno un ulteriore gain stage di "buffer" prima della cathodyne vera e propria, ovvero hanno come minimo gain stage-->controlli-->gain stage-->cathodyne-->finale (vedi appunto il classico Tweed Deluxe 5E3 e tanti altri)

Infine, riguardo lo schema per ora non ho trovato errori, ma adesso gli do un'altra controllata.

Avatar utente
Kagliostro
Amministratore
Amministratore
Messaggi: 9949
Iscritto il: 03/12/2007, 0:16
Località: Prov. di Treviso

Re: Restauro vintage italiano - Gem Venus G20

Messaggio da Kagliostro » 22/04/2013, 7:37

Tenendo conto che siano tutti BC209 e che il contenitore sia TO106 (non vedo nelle foto se c'è effettivamente la parte piatta sul bordo o se sia tutto tondo, ma direi che dovrebbe esserci)

Immagine

modifico lo schema aggiungendo i transistor con la sigla e collegamento interno

mi raccomando verifica che siano tutti bc209

Per quanto riguarda la mod al pre potresti provare questa (in stile Vox)

http://www.dougcircuits.com/EF86.html

che inizialmente potresti realizzare come circuitino stand alone, senza toccare lo chassis del GEM



per questioni tecniche dopo un pentodo, o ci aggiungi un CF o non ci metti il TS, ma solo un commutatore per cambiare il valore di un condensatore (oppure ho uno schemino che invece di usare un commutatore con diversi condensatori ne usa solo due con un pot)

però la questione del TS la si può risolvere senza aggiungere un'altra valvola (e quindi altro consumo - sempre che tu non voglia aggiungere un trasformatorino a parte per il nuovo pre a valvole), mettendo un Source Follower con un IRF820, in tal modo un eventuale TS ci starebbe

inoltre ho un'altra mod per per passare dal circuito triodo/pentodo switchabile ad un controllo morph con un potenziometro, in tal modo passi da pentodo a triodo in modo progressivo e "mixi" le due caratteristiche

Non so se sia il caso di eliminare completamente il circuito pre a transistor, vedi tu, mi pare che sul Venus, sotto alla faceplate, tra la stessa ed il pannello che porta lo speaker, ci sia una ulteriore pannello staccabile, potresti usare quello spazio per una faceplate aggiuntiva e inserire lì tutti i componenti relativi ad un nuovo pre a valvole, senza modificare la faceplate originale

Ora, per l'assorbimento di ogni valvola aggiunta tipo 12a*7 a 6.3v sono 300mA quindi aggiungerne una senza modificare il circuito di alimentazione, secondo me si può provare, ma senza l'illusione di poterne aggiungere altre

ma hai varie possibilità di risolvere la situazione

Una ef86, come nel circuito proposto, consuma solo 200mA, se poi al posto della ef86 provi altre valvole sempre a 6.3v tipo 5654 sono 175mA, 5879 sono 150mA

Resta sempre la via di un minuscolo trasformatore da 6v 1A recuperato da qualche parte o, se vuoi scialare, si trovano da ordinare piccoli trasformatori da 6.3v fatti appositamente

Per l'anodica invece penso non ci siano problemi, il consumo di una valvola di pre si aggira sui 5mA - 10mA per un CF

Se ti intriga provare con le 5654 o le 5879, devo avere da qualche parte degli schemi che le usano e cui potresti far riferimento per i valori di resistenze e condensatori in gioco

---

Naturalmente se aggiungi un piccolo trasformatore (forse ci starebbe anche dentro lo chassis), ti si apre un mondo di possibilità per quanto riguarda i pre

A proposito, che misure fa lo chassis e quanto è alta quella parte cui mi riferisco sopra, quella che sta tra la faceplate ed il pannello dello speaker ? ci starebbe un'unità rack U1 ???

---

Per le finali, forse potresti anche provare a vedere cosa succede cambiando il cap di bypass portandolo ai valori Vox

Vado ad aggiungere i transistor allo schema, a presto

Ciao

K

johnnyl
Diyer
Diyer
Messaggi: 202
Iscritto il: 20/02/2008, 14:12

Re: Restauro vintage italiano - Gem Venus G20

Messaggio da johnnyl » 22/04/2013, 9:36

Per quel che riguarda i transistor, onestamente di solid state capisco poco o niente, però non sembra esserci questo contenitore di cui parli... Sono tutti e tre neri, tondeggianti sopra e coi bordi piatti ai lati, su cui è stampata la scritta "fBC 209"...

Per quel che riguarda il resto del tuo post, arrivato alla terza riga già non ci capivo più niente, quindi adesso mi rimetto subito a studiare! :face_green:

Rispondi