Nuovo ampli da 10W a due canali!!! FINITO, SAMPLE INSIDE
- semprelibero
- Diyer

- Messaggi: 142
- Iscritto il: 05/01/2010, 17:03
- Località: Modena
Re: Nuovo ampli da 10W a due canali!!! FINITO, SAMPLE INSIDE
Grazie Jimmy!
infatti ieri sera provavo anche io a scervellarmi su quelle strade, solo che per quanto riguarda il partitore
se seguo la formula R10/R7+R10 (cioè 68000/68470) trovo un rapporto di 0,99 e non 0,33 ma questo non ha senso, me ne rendo conto...
anche per quanto riguarda l'opamp in configurazione non invertente invece ci sono saltato fuori!! subito mi perdevo perchè non consideravo la R sullo switch che, se in posizione 0, non è bypassata!! che asino...
mi resta solo il dubbio sulla parte di send... lì sembra una stupidata ma non ci salto ancora fuori...
infatti ieri sera provavo anche io a scervellarmi su quelle strade, solo che per quanto riguarda il partitore
se seguo la formula R10/R7+R10 (cioè 68000/68470) trovo un rapporto di 0,99 e non 0,33 ma questo non ha senso, me ne rendo conto...
anche per quanto riguarda l'opamp in configurazione non invertente invece ci sono saltato fuori!! subito mi perdevo perchè non consideravo la R sullo switch che, se in posizione 0, non è bypassata!! che asino...
mi resta solo il dubbio sulla parte di send... lì sembra una stupidata ma non ci salto ancora fuori...
- semprelibero
- Diyer

- Messaggi: 142
- Iscritto il: 05/01/2010, 17:03
- Località: Modena
Re: Nuovo ampli da 10W a due canali!!! FINITO, SAMPLE INSIDE
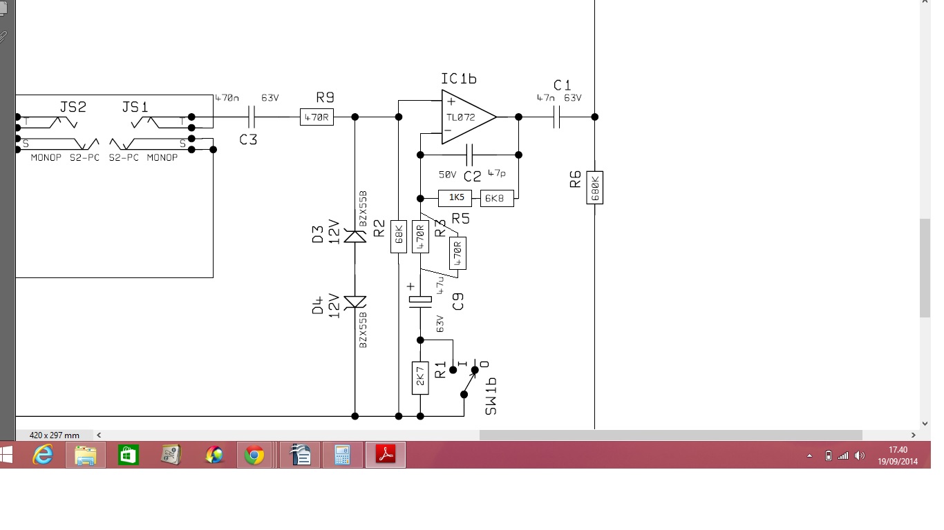
Quindi seguendo il ragionamento, se volessi aumentare il guadagno in return portando così il rapporto tra attenuazione e guadagno più vicino a 1 potrei (con quello che ho in casa):
- mettere in serie a R5 una 1K5 ohm in modo da portare la Re a 8300 ohm
- mettere in parallelo a R3 un'altra 470R in modo da portare la Re a 235 ohm
in questo modo avrei 8300/2935= 2,83*0,33= 0,93 quindi parecchio vicino a 1
in pratica come da schema allegato
il ragionamento fila? e soprattutto potrei trovare dei problemi ad aumentare il guadagno del return? la prima cosa che mi viene in mente è un aumento dei rumori provenienti dagli effetti esterni...o non dovrebbe essere così evidente?
- mettere in serie a R5 una 1K5 ohm in modo da portare la Re a 8300 ohm
- mettere in parallelo a R3 un'altra 470R in modo da portare la Re a 235 ohm
in questo modo avrei 8300/2935= 2,83*0,33= 0,93 quindi parecchio vicino a 1
in pratica come da schema allegato
il ragionamento fila? e soprattutto potrei trovare dei problemi ad aumentare il guadagno del return? la prima cosa che mi viene in mente è un aumento dei rumori provenienti dagli effetti esterni...o non dovrebbe essere così evidente?
- jimmy_ver2.0
- Diyer Eroe

- Messaggi: 527
- Iscritto il: 16/12/2010, 13:09
- Località: Perugia
Re: Nuovo ampli da 10W a due canali!!! FINITO, SAMPLE INSIDE
il partitore di cui parlo io è quello fatto da R12, R11 e R4
- semprelibero
- Diyer

- Messaggi: 142
- Iscritto il: 05/01/2010, 17:03
- Località: Modena
Re: Nuovo ampli da 10W a due canali!!! FINITO, SAMPLE INSIDE
porca vacca che idiota, ce l'avevo sotto al naso!!!jimmy_ver2.0 ha scritto:il partitore di cui parlo io è quello fatto da R12, R11 e R4
a questo punto, però, dal punto di vista del suono è meglio modificare entrambi oppure se modifico anche il send rischio di sovraccaricare troppo i pedalini?
- semprelibero
- Diyer

- Messaggi: 142
- Iscritto il: 05/01/2010, 17:03
- Località: Modena
Re: Nuovo ampli da 10W a due canali!!! FINITO, SAMPLE INSIDE
Aggiornamento della situazione:
ho controllato il valore reale delle resistenze e lo schema è sbagliato, R11 è 390K anzichè 270K e R4 è 82K anzichè 68K
detto questo ho rifatto i conti e ho visto che l'attenuazione del send reale è 0,41 ilche comporta che nella configurazione originale del loop è 2,14*0,41=0,88 circa
per portarlo il più vicino possibile a 1 ho saldato in serie a R5 (valore reale 6K7) una resistenza da 1K in modo da portarla a 7K7 in questo modo il guadagno dal return diventa 2,43 --> quindi 2,43*0,41=0,99 molto vicino a 1!
adesso non manca altro da fare che provarlo, proverò a casa con una cassa terribile, poi mercoledì con la cassa serie e posterò le impressioni!
Grazie mille!! (soprattutto per avermi fatto ragionare...
)
ho controllato il valore reale delle resistenze e lo schema è sbagliato, R11 è 390K anzichè 270K e R4 è 82K anzichè 68K
detto questo ho rifatto i conti e ho visto che l'attenuazione del send reale è 0,41 ilche comporta che nella configurazione originale del loop è 2,14*0,41=0,88 circa
per portarlo il più vicino possibile a 1 ho saldato in serie a R5 (valore reale 6K7) una resistenza da 1K in modo da portarla a 7K7 in questo modo il guadagno dal return diventa 2,43 --> quindi 2,43*0,41=0,99 molto vicino a 1!
adesso non manca altro da fare che provarlo, proverò a casa con una cassa terribile, poi mercoledì con la cassa serie e posterò le impressioni!
Grazie mille!! (soprattutto per avermi fatto ragionare...
- semprelibero
- Diyer

- Messaggi: 142
- Iscritto il: 05/01/2010, 17:03
- Località: Modena
Re: Nuovo ampli da 10W a due canali!!! FINITO, SAMPLE INSIDE
Mmmh...no, niente da fare, ho fatto la modifica del post precedente ma il volume rimane comunque più basso rispetto al loop in bypass.... 
- jimmy_ver2.0
- Diyer Eroe

- Messaggi: 527
- Iscritto il: 16/12/2010, 13:09
- Località: Perugia
Re: Nuovo ampli da 10W a due canali!!! FINITO, SAMPLE INSIDE
allora ci deve essere un errore da qualche parte.
Hai replicato lo schema in modo identico (a parte le modifiche dei valori resistivi)?
Hai replicato lo schema in modo identico (a parte le modifiche dei valori resistivi)?
- semprelibero
- Diyer

- Messaggi: 142
- Iscritto il: 05/01/2010, 17:03
- Località: Modena
Re: Nuovo ampli da 10W a due canali!!! FINITO, SAMPLE INSIDE
Lo schema non l'ho replicato, per pochissimi soldi ho trovato un loop originale Marshall che ho aggiunto alla testata...
- jimmy_ver2.0
- Diyer Eroe

- Messaggi: 527
- Iscritto il: 16/12/2010, 13:09
- Località: Perugia
Re: Nuovo ampli da 10W a due canali!!! FINITO, SAMPLE INSIDE
quindi anche la parte di alimentazione è la stessa, e tu lo alimenti con 28V raddrizzata ma non stabilizzata no?
- semprelibero
- Diyer

- Messaggi: 142
- Iscritto il: 05/01/2010, 17:03
- Località: Modena
Re: Nuovo ampli da 10W a due canali!!! FINITO, SAMPLE INSIDE
Esatto!! 
In realtà il trasformatore mi da fuori circa 34V che ho abbassato con una R, solo che non avevo in casa una valore che mi facesse avvicinare di più ai 30V...cosa rimediabile però!
In realtà il trasformatore mi da fuori circa 34V che ho abbassato con una R, solo che non avevo in casa una valore che mi facesse avvicinare di più ai 30V...cosa rimediabile però!
- jimmy_ver2.0
- Diyer Eroe

- Messaggi: 527
- Iscritto il: 16/12/2010, 13:09
- Località: Perugia
Re: Nuovo ampli da 10W a due canali!!! FINITO, SAMPLE INSIDE
che valore ha la R?
non deve essere troppo bassa, serve solo a limitare la corrente, poi a regolare la tensione ci pensa lo zener.
non deve essere troppo bassa, serve solo a limitare la corrente, poi a regolare la tensione ci pensa lo zener.
- semprelibero
- Diyer

- Messaggi: 142
- Iscritto il: 05/01/2010, 17:03
- Località: Modena
Re: Nuovo ampli da 10W a due canali!!! FINITO, SAMPLE INSIDE
La resistenza e' una 2K2 !
- jimmy_ver2.0
- Diyer Eroe

- Messaggi: 527
- Iscritto il: 16/12/2010, 13:09
- Località: Perugia
Re: Nuovo ampli da 10W a due canali!!! FINITO, SAMPLE INSIDE
potrebbe andare, ma metti 1K, fai scorrere un po' più corrente su quegli zener.
- semprelibero
- Diyer

- Messaggi: 142
- Iscritto il: 05/01/2010, 17:03
- Località: Modena
Re: Nuovo ampli da 10W a due canali!!! FINITO, SAMPLE INSIDE
Ok, grazie mille, oggi pomeriggio provo la modifica così stasera posso provarla nella cassa buona!
- semprelibero
- Diyer

- Messaggi: 142
- Iscritto il: 05/01/2010, 17:03
- Località: Modena
Re: Nuovo ampli da 10W a due canali!!! FINITO, SAMPLE INSIDE
Provato ma è come prima, forse il suono è un po' più definito, ma il volume lo stesso...
stavo pensando: se mettessi il s/r in parallelo anzichè in serie migliorerei la situazione volume? cioè avrei il suono dry sempre allo stesso volume, mentre solo il wet sarebbe più basso, cosa che magari potrei ovviare con il guadagno degli effetti...credo...può essere un'idea valida?
stavo pensando: se mettessi il s/r in parallelo anzichè in serie migliorerei la situazione volume? cioè avrei il suono dry sempre allo stesso volume, mentre solo il wet sarebbe più basso, cosa che magari potrei ovviare con il guadagno degli effetti...credo...può essere un'idea valida?
