Su www.aggh.net il forum australiano in cui bazzico ormai da anni, gcwills (https://valveheaven.com), che è noto per i suoi amplini minimalisti (che vende anche in kit) ha presentato un nuovo amplificatorino
https://www.aggh.net/discussion/index.php?topic=54659.0
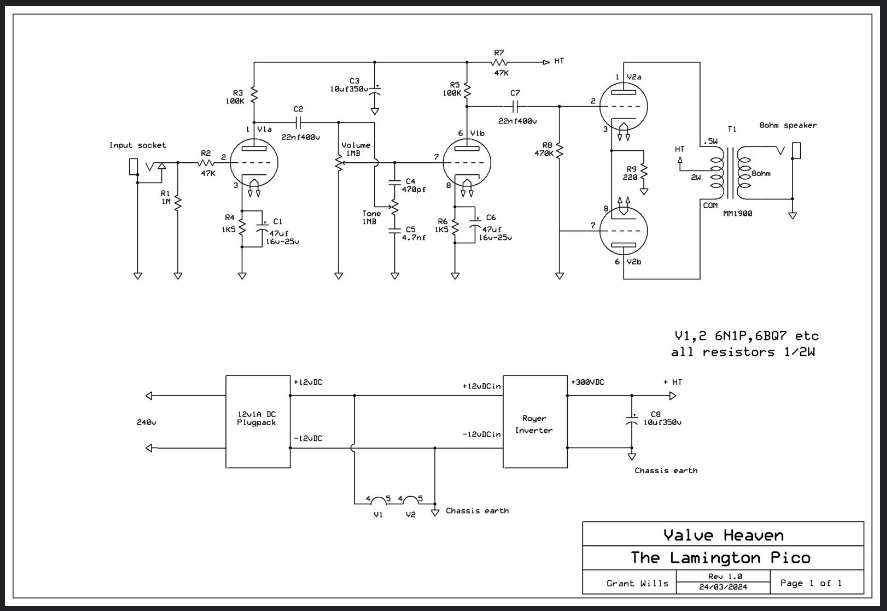
di seguito lo schema
Gli ho chiesto come mai avesse collegato a massa un ramo dei filamenti invece di lasciarli flottanti anche se va di DC, la risposta è stata questa
In pratica lo fa per evitare problemi eventuali dovuti all'alimentazione DC a mezzo SMPS .....It is always good practice to ground reference the heaters in an amp. In an amp with AC heater supply (most amps), it must be done otherwise the AC couples into the amp to produce hum. With DC heaters there is less of an issue but in the Pico amp using a SMPS 12V supply switching noise could be coupled with ungrounded heaters. HTH!
Mi sa che di questa cosa dobbiamo ricordarcene, magari in futuro può tornare utile saperlo
Franco


