Finale 400W con GU50 e UL + CFB + Shunt NFB
Re: Finale 400W con GU50 e UL + CFB + Shunt NFB
.... Esteticamente, per me, fanno una bellissima figura quei socket:
.... Mi ci devo rimettere su quell'ampli. Non lo ho neanche mai acceso!
Bel progetto Robi!
.... Mi ci devo rimettere su quell'ampli. Non lo ho neanche mai acceso!
Bel progetto Robi!
- Kagliostro
- Amministratore

- Messaggi: 9948
- Iscritto il: 03/12/2007, 0:16
- Località: Prov. di Treviso
Re: Finale 400W con GU50 e UL + CFB + Shunt NFB
Ricordo bene il tuo amp Domenico
quando ci metterai mano, poi facci sapere, che la cosa interessa
--
Quel lineare di cui ho postato la foto con una GU50 va da un 200W a 450W in RF 27-28MHz (a seconda della valvola, qualcuna è un po' fuori specifiche e come risultato eroga una potenza più che doppia rispetto la grande maggioranza delle sue "sorelle")
Franco
quando ci metterai mano, poi facci sapere, che la cosa interessa
--
Quel lineare di cui ho postato la foto con una GU50 va da un 200W a 450W in RF 27-28MHz (a seconda della valvola, qualcuna è un po' fuori specifiche e come risultato eroga una potenza più che doppia rispetto la grande maggioranza delle sue "sorelle")
Franco
Re: Finale 400W con GU50 e UL + CFB + Shunt NFB
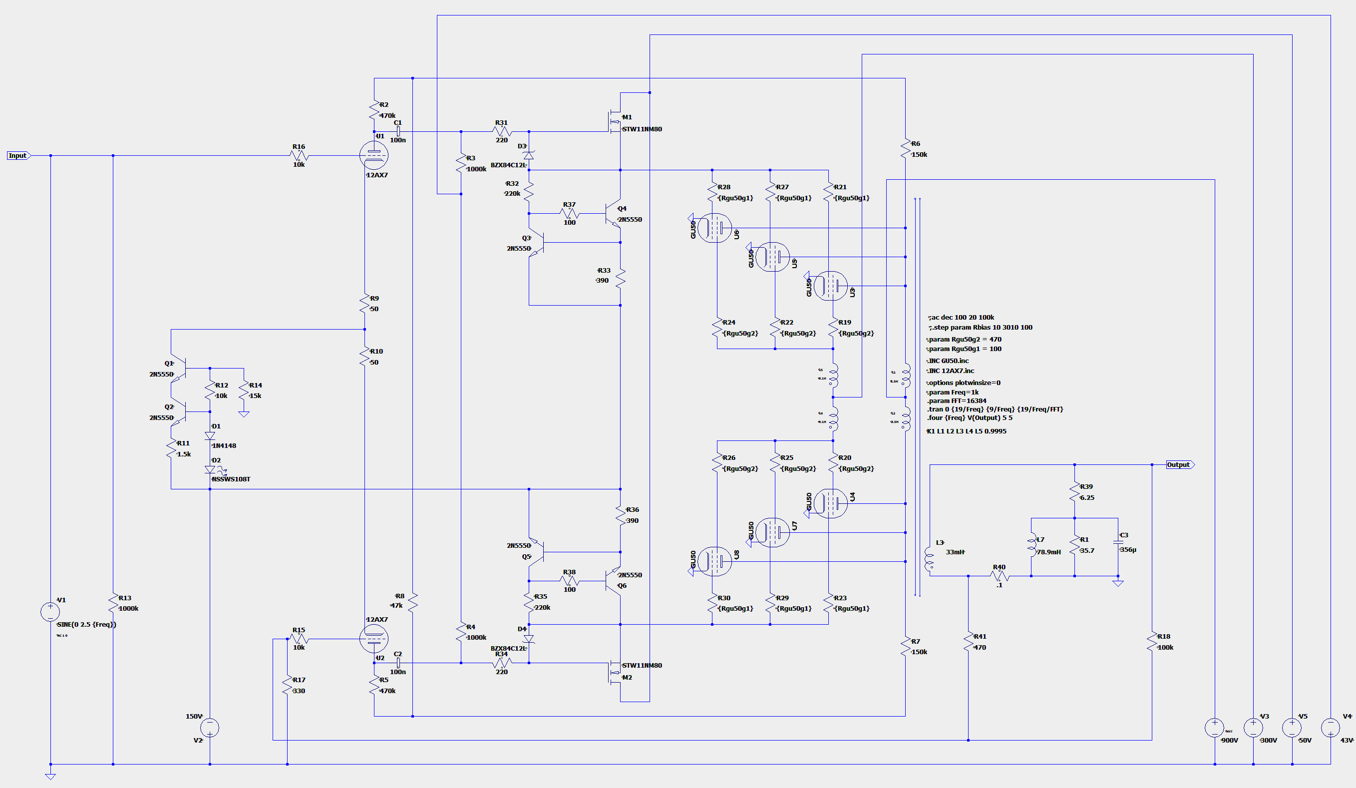
Un aggiornamento dell'ampli per avere uno slewrate sufficiente fino a 50 kHz (ben oltre il necessario) tenendo la dissipazione sotto controllo, ed ho rimesso un po' di feedback in corrente per "far sentire la cassa".
Codice: Seleziona tutto
Harmonic Frequency Fourier Normalized Phase Normalized
Number [Hz] Component Component [degree] Phase [deg]
1 1.000e+03 9.159e+01 1.000e+00 -4.07° 0.00°
2 2.000e+03 6.630e-02 7.239e-04 49.05° 53.12°
3 3.000e+03 1.113e+00 1.215e-02 84.25° 88.31°
4 4.000e+03 1.018e-01 1.112e-03 75.65° 79.71°
5 5.000e+03 1.977e+00 2.158e-02 143.38° 147.45°
6 6.000e+03 3.291e-02 3.593e-04 -120.58° -116.51°
7 7.000e+03 4.210e-01 4.597e-03 -26.03° -21.96°
8 8.000e+03 1.709e-02 1.866e-04 54.34° 58.41°
9 9.000e+03 2.194e-01 2.395e-03 133.42° 137.49°
Total Harmonic Distortion: 2.534354%(2.542032%)Re: Finale 400W con GU50 e UL + CFB + Shunt NFB
Hai provato a fare una simulazione con dei triodi al posto dei mosfet di potenza? considera che sono mosfet progettati per switching, quando li si usa per correnti bassine rispetto a quella che è la massima lavorano in weak inversion e la transconduttanza (alias guadagno) è bassa quindi non hanno prestazioni ottimali.
Re: Finale 400W con GU50 e UL + CFB + Shunt NFB
Ciao Luix,
il mosfer driver non è definitivo, e pensavo di utilizzare questo: https://www.st.com/resource/en/datasheet/stu9hn65m2.pdf
Che ha dato ottimi risultati in questo ambito e con queste correnti. Devo solo trovare il modello per LTspice.
Ho usato i mosfet perchè lavorano molto meglio delle valvole per lo scopo, ti lascio questo link.
http://tubelab.com/articles/circuits/power-drive/
il mosfer driver non è definitivo, e pensavo di utilizzare questo: https://www.st.com/resource/en/datasheet/stu9hn65m2.pdf
Che ha dato ottimi risultati in questo ambito e con queste correnti. Devo solo trovare il modello per LTspice.
Ho usato i mosfet perchè lavorano molto meglio delle valvole per lo scopo, ti lascio questo link.
http://tubelab.com/articles/circuits/power-drive/
Re: Finale 400W con GU50 e UL + CFB + Shunt NFB
Domattina mi leggo l'articolo, adesso sono cotto
Però anche con questo mosfet sei nella zona a bassa transconduttanza quindi a funzionare funziona ma non è il massimo.
Poi se suona bene amen, tante pippe mentali tecnicistiche non servono se poi non piace come suona, in fondo stiamo parlando di ampli per chitarra non di hi-fi
Però anche con questo mosfet sei nella zona a bassa transconduttanza quindi a funzionare funziona ma non è il massimo.
Poi se suona bene amen, tante pippe mentali tecnicistiche non servono se poi non piace come suona, in fondo stiamo parlando di ampli per chitarra non di hi-fi
Re: Finale 400W con GU50 e UL + CFB + Shunt NFB
Scusami, non volevo troncare il tuo intervento, anzi!
Quale consiglieresti?
Quale consiglieresti?
Re: Finale 400W con GU50 e UL + CFB + Shunt NFB
No figurati, sono io che mi sono auto troncato
magari inizio ad essere pedante con la storia di questi mosfet.
In realtà non ne ho da suggerirti perchè quei mosfet sono tutti per switching, non credo che esistano mosfet di segnale con quella tensione però esistono degli ottimi BJT per audio con una Vce di 300V se puoi accontentarti, tipo questi https://www.onsemi.com/pub/Collateral/KSC3503-D.pdf
Oppure puoi fare il cascode con due di questi ed arrivi a 600V ma le cose ovviamente si complicano.
Chiedevo se avessi simulato con una valvola e in caso che cosa venisse fuori.
In realtà non ne ho da suggerirti perchè quei mosfet sono tutti per switching, non credo che esistano mosfet di segnale con quella tensione però esistono degli ottimi BJT per audio con una Vce di 300V se puoi accontentarti, tipo questi https://www.onsemi.com/pub/Collateral/KSC3503-D.pdf
Oppure puoi fare il cascode con due di questi ed arrivi a 600V ma le cose ovviamente si complicano.
Chiedevo se avessi simulato con una valvola e in caso che cosa venisse fuori.
Re: Finale 400W con GU50 e UL + CFB + Shunt NFB
Ciao, con la valvola ho più distorsione e teoricamente molta più IMD, che vorrei evitare sul basso.
Riporto qui alcune prove fatte con rette di carico diverse e quindi correnti diverse sulla PI.
Aumentando il carico, aumenta la quinta armonica rispetto alla terza:
Riporto qui alcune prove fatte con rette di carico diverse e quindi correnti diverse sulla PI.
Aumentando il carico, aumenta la quinta armonica rispetto alla terza:
Codice: Seleziona tutto
220k + 47k @ 2,2 mA
Harmonic Frequency Fourier Normalized Phase Normalized
Number [Hz] Component Component [degree] Phase [deg]
1 1.000e+03 8.934e+01 1.000e+00 -3.38° 0.00°
2 2.000e+03 2.083e-02 2.332e-04 179.26° 182.63°
3 3.000e+03 1.439e+00 1.611e-02 118.08° 121.45°
4 4.000e+03 1.069e-01 1.197e-03 85.84° 89.22°
5 5.000e+03 1.301e+00 1.456e-02 129.88° 133.25°
6 6.000e+03 4.500e-02 5.036e-04 -144.14° -140.77°
7 7.000e+03 2.021e-01 2.262e-03 23.50° 26.88°
8 8.000e+03 2.710e-02 3.034e-04 63.61° 66.99°
9 9.000e+03 4.397e-02 4.922e-04 135.52° 138.90°
Total Harmonic Distortion: 2.188080%(2.191447%)
270k + 27k @ 2,35 mA
Harmonic Frequency Fourier Normalized Phase Normalized
Number [Hz] Component Component [degree] Phase [deg]
1 1.000e+03 8.819e+01 1.000e+00 -3.63° 0.00°
2 2.000e+03 2.716e-01 3.079e-03 87.64° 91.27°
3 3.000e+03 3.094e+00 3.508e-02 22.81° 26.44°
4 4.000e+03 6.339e-02 7.188e-04 88.02° 91.65°
5 5.000e+03 1.331e+00 1.509e-02 129.70° 133.33°
6 6.000e+03 4.300e-02 4.876e-04 -126.54° -122.91°
7 7.000e+03 6.265e-01 7.104e-03 147.80° 151.43°
8 8.000e+03 1.160e-02 1.315e-04 -115.50° -111.87°
9 9.000e+03 4.122e-02 4.674e-04 112.87° 116.50°
Total Harmonic Distortion: 3.898169%(3.907698%)
330k + 33k @ 1,8 mA
Harmonic Frequency Fourier Normalized Phase Normalized
Number [Hz] Component Component [degree] Phase [deg]
1 1.000e+03 8.833e+01 1.000e+00 -3.38° 0.00°
2 2.000e+03 3.778e-02 4.276e-04 99.51° 102.89°
3 3.000e+03 1.688e+00 1.911e-02 129.70° 133.08°
4 4.000e+03 7.347e-02 8.317e-04 89.21° 92.59°
5 5.000e+03 1.228e+00 1.390e-02 132.50° 135.88°
6 6.000e+03 2.235e-02 2.530e-04 -166.08° -162.71°
7 7.000e+03 1.695e-01 1.919e-03 21.36° 24.74°
8 8.000e+03 7.246e-03 8.203e-05 84.57° 87.94°
9 9.000e+03 2.355e-02 2.666e-04 168.22° 171.60°
Total Harmonic Distortion: 2.373140%(2.374826%)
470k + 47k @ 1,2 mA
Harmonic Frequency Fourier Normalized Phase Normalized
Number [Hz] Component Component [degree] Phase [deg]
1 1.000e+03 9.173e+01 1.000e+00 -3.41° 0.00°
2 2.000e+03 8.942e-02 9.749e-04 110.70° 114.11°
3 3.000e+03 1.670e+00 1.821e-02 44.19° 47.60°
4 4.000e+03 9.600e-02 1.047e-03 66.05° 69.47°
5 5.000e+03 2.042e+00 2.227e-02 153.83° 157.25°
6 6.000e+03 7.988e-02 8.709e-04 -124.62° -121.21°
7 7.000e+03 9.481e-02 1.034e-03 141.47° 144.88°
8 8.000e+03 4.784e-02 5.215e-04 69.35° 72.77°
9 9.000e+03 1.913e-01 2.086e-03 15.15° 18.56°
Total Harmonic Distortion: 2.891218%(2.895374%)
560k + 56k @ 1,2 mA
Harmonic Frequency Fourier Normalized Phase Normalized
Number [Hz] Component Component [degree] Phase [deg]
1 1.000e+03 9.077e+01 1.000e+00 -3.37° 0.00°
2 2.000e+03 8.872e-02 9.774e-04 -105.39° -102.02°
3 3.000e+03 1.122e+00 1.236e-02 113.28° 116.65°
4 4.000e+03 1.569e-01 1.728e-03 80.36° 83.72°
5 5.000e+03 1.743e+00 1.920e-02 143.40° 146.76°
6 6.000e+03 6.733e-02 7.418e-04 -129.84° -126.48°
7 7.000e+03 3.924e-01 4.323e-03 -10.93° -7.57°
8 8.000e+03 3.571e-02 3.934e-04 67.17° 70.54°
9 9.000e+03 2.100e-01 2.313e-03 148.52° 151.88°
Total Harmonic Distortion: 2.345282%(2.354781%)
680k + 68k @ 0,8 mA
Harmonic Frequency Fourier Normalized Phase Normalized
Number [Hz] Component Component [degree] Phase [deg]
1 1.000e+03 9.039e+01 1.000e+00 -3.39° 0.00°
2 2.000e+03 7.003e-02 7.748e-04 -101.15° -97.76°
3 3.000e+03 1.178e+00 1.303e-02 126.64° 130.02°
4 4.000e+03 1.390e-01 1.538e-03 79.65° 83.04°
5 5.000e+03 1.638e+00 1.813e-02 148.07° 151.45°
6 6.000e+03 6.213e-02 6.873e-04 -128.63° -125.25°
7 7.000e+03 3.100e-01 3.430e-03 -14.12° -10.73°
8 8.000e+03 3.497e-02 3.868e-04 63.86° 67.25°
9 9.000e+03 1.690e-01 1.870e-03 150.49° 153.88°
Total Harmonic Distortion: 2.274212%(2.281561%)
Re: Finale 400W con GU50 e UL + CFB + Shunt NFB
Strano per la IMD, dalle prove che feci in laboratorio con l'ampli Hi-Fi la IMD era quasi assente nell'ampli a meno di portarlo al clipping estremo, era invece molto presente in un ampli di prova fatto con un TDA2030.
Comunque, vedo che hai come alimentazione -150V e +50, totale 200V quindi puoi usare i bipolari, sia gli MJE340 che quelli che ti dicevo nel post precedente, se l'HFE è troppo basso puoi provare a fare un darlington.
Non riesco a trovare i modelli delle valvole per orcad altrimenti mi metterei a simulare anche io![Sorridi [icon_e_biggrin.gif]](./images/smilies/icon_e_biggrin.gif)
Comunque, vedo che hai come alimentazione -150V e +50, totale 200V quindi puoi usare i bipolari, sia gli MJE340 che quelli che ti dicevo nel post precedente, se l'HFE è troppo basso puoi provare a fare un darlington.
Non riesco a trovare i modelli delle valvole per orcad altrimenti mi metterei a simulare anche io
Re: Finale 400W con GU50 e UL + CFB + Shunt NFB
Sì, in realtà ora ho sistemato un po' quella parte, dando 50 V in più per ramo, così da avere un po' di margine e soprattutto tenere a bada la capacità di ingresso, così che non sia un problema per la 12ax7 pilotare il mosfet.
Re: Finale 400W con GU50 e UL + CFB + Shunt NFB
Leggendo il funzionamento degli amplificatori Wolcott, ed un approfondimento qui:
http://www.hififorum.nu/forum/topic.asp?TOPIC_ID=83673
Insieme con questo vecchio documento della RCA:
http://www.tubebooks.org/file_downloads/RCA_HiFi.pdf
Ho pensato di avere feedback locale negativo in tensione dato da trasformatore e dalle resistenze di shunt sulle finali (che includono anche il driver), ma feedback globale solamente in corrente e positivo. Non solo per l'abbassamento dell'impedenza di uscita, ma anche perchè ragionavo su una cosa:
quando ho feedback negativo e saturo il finale, il feedback negativo va a banane perchè non ho più il guadagno previsto, e quindi il finale va "a banane". Ora, se io invece ho un feedback positivo e mi "va a banane", quello che otterrò è un finale con meno guadagno (ed un damping peggiore), ma non "sbragherà" come nel caso di feedback negativo, e soprattutto comunque avrò un damping migliore perchè localmente il feedback continuerà a fare "il suo lavoro".
Cosa ne pensate?
http://www.hififorum.nu/forum/topic.asp?TOPIC_ID=83673
Insieme con questo vecchio documento della RCA:
http://www.tubebooks.org/file_downloads/RCA_HiFi.pdf
Ho pensato di avere feedback locale negativo in tensione dato da trasformatore e dalle resistenze di shunt sulle finali (che includono anche il driver), ma feedback globale solamente in corrente e positivo. Non solo per l'abbassamento dell'impedenza di uscita, ma anche perchè ragionavo su una cosa:
quando ho feedback negativo e saturo il finale, il feedback negativo va a banane perchè non ho più il guadagno previsto, e quindi il finale va "a banane". Ora, se io invece ho un feedback positivo e mi "va a banane", quello che otterrò è un finale con meno guadagno (ed un damping peggiore), ma non "sbragherà" come nel caso di feedback negativo, e soprattutto comunque avrò un damping migliore perchè localmente il feedback continuerà a fare "il suo lavoro".
Cosa ne pensate?
Re: Finale 400W con GU50 e UL + CFB + Shunt NFB
Ho trovato cosa pensavo nel brevetto di Wolcott del 1960:
US3111630A - Wide range high fidelity balanced amplifier
- Google Patents
Un aspetto interessante:
US3111630A - Wide range high fidelity balanced amplifier
- Google Patents
There is yet another benefit to this scheme, namely the effect that it has on
clipping. Typical high gain, high feedback amps misbehave badly when overloaded.
Clipping effectively disengages the negative feedback loop because the voltage at the
output no longer bears a linear relationship to the input so progressively less feedback is
available. That in turn increases the gain of the circuit so the gain device is pushed right
up against its voltage rails for abrupt, severe, flat-topped clipping. That doesnt happen
with our design because the positive feedback loop, which engenders most of the gain in
the circuit, is progressively decoupled as well as the negative feedback loop, so the circuit
doesnt take off in the presence of overload. Because clipping will occur only in the
output stage under normal circumstances, the basic disproportion in gain between main
voltage swinger and output will still be present far into overload, though diminished and
thus the behavior of the amplifier under conditions of hard clip will actually be better
than a typical low feedback, push-pull vacuum tube amplifier.
Un aspetto interessante:
FIG. 7 shows the results of harmonic distortion as a function of circuit unbalance. This is for the embodiment of FIG. 2 for a signal frequency of 1,000 cycles. The lower curve, labelled two resistors, gives data for the circuit with resistors 2? and 30. The same data for only one resistor in place of the two, 29 and 30, is shown in the upper curve labelled one resistor. it is seen that the harmonic distortion is less than half as great for nominal values of unbalance and less than one-third as great for an unbalance of 15%. The small values of distortion, in the small fractions of one percent, are also to be noted. These measurements included residual noise also.

A self-balancing aspect is provided by separate cathode resistors 29 and in PEG. 2. These have typical values of the order of 400,000 ohms each when the voltage of battery 31 is 150 volts.
Resistors 29 and 30 actually set the current passed by each half of dual triode 5. The DC. potential of each grid of vacuum tube 5 is positive with respect to ground by virtue of the voltage divider from the full power amplifier plate voltage formed by resistors 2 and 1 and one-half of resistor 26; to consider the upper half of the amplifier as drawn in FIG. 2. Accordingly, current flows in each triode of tube 5 until the potential of each cathode is, say, 1 /2 volts more positive than the voltage on that grid. The usual desired negative grid bias with res, ect to the potential of the cathode is thus established.
A diiference in the DC. potentials between grids due to inequality of the values of resistors 2 and 4, or i and 3, will not affect the operating grid bias because the resulting potential difierences are small with respect to the 150 volt value of negative supply voltage 31. The plate current of the triode is not appreciably afiected.
The plate current I is determined by the relation:
where:
E=voltage of supply 31 (as -l v.) E =voltage on grid of tube 5 (as plus 10 v.) Rg=resistance of resistor 29 (as 400,000 ohms) It is seen that if 5,, is small with respect to E the value of I will not be appreciably affected by a change in value of E Batteries have been shown throughout PEG. 2 for sake of circuit completeness, but it will be understood that known positive and negative A.C. to DC. power supplies may be employed instead.
The above circuit aspects further meet the second and third circuit conditions that were previously set forth.
Capacitor 32 in FIG. 2 is provided to maintain both cathodes of tube 5 at the same alternating current potential by presenting a very low impedance between these elements. This occurs although the direct current potential of each cathode may be different because of the self balancing mechanism just explained. A capacitance of the order of 25 microftarads is suitable for capacitor 32. If this is of the electrolytic variety it should be of the nonpolarized type, since the polarity between the cathodes of tube 5 may be in either direction.
Re: Finale 400W con GU50 e UL + CFB + Shunt NFB
Penso che devo leggere un sacco di roba
Il feedback in corrente ti rende l'amplificatore molto più reattivo, guarda gli opamp current feedback, hanno una banda pazzesca, il contro è che è più facile farli oscillare con la compensazione classica, questi opamp non tollerano condensatori tra invertente e massa, bisogna stare attentissimi al layout, vicino a quel pin non ci può essere una massa.
Ora non so come riportare il current feedback degli opamp a quello del tuo ampli però credo che a spanne il principio valga lo stesso, sarà un ampli con una banda pazzesca (il limite sarà il trafo) ma anche difficile da stabilizzare, forse converrebbe fare un prototipo scalato.
Il feedback in corrente ti rende l'amplificatore molto più reattivo, guarda gli opamp current feedback, hanno una banda pazzesca, il contro è che è più facile farli oscillare con la compensazione classica, questi opamp non tollerano condensatori tra invertente e massa, bisogna stare attentissimi al layout, vicino a quel pin non ci può essere una massa.
Ora non so come riportare il current feedback degli opamp a quello del tuo ampli però credo che a spanne il principio valga lo stesso, sarà un ampli con una banda pazzesca (il limite sarà il trafo) ma anche difficile da stabilizzare, forse converrebbe fare un prototipo scalato.
Re: Finale 400W con GU50 e UL + CFB + Shunt NFB
Sì, dovrebbe dare uno slew rate altissimo ed un damping factor altissimo.
Forse sarebbe meglio farlo costruire a chi lo fa di professione, per evitare problemi di oscillazioni.
Per il preamp intendo stare sul semplicissimo: una 12ax7 con un baxandall fra primo e secondo stadio, ed un controllo sui medi fra secondo e PI.
Tanto mi basta poco guadagno per portare il finale a pieno volume: con 2 Vrms in ingresso alla PI, l'ampli raggiunge la piena potenza.
Devo solo pensare a dove mettere un loop effetti, perchè vorrei poter avere un compressore a rack fra pre e finale, e penso lo metterò dopo il controllo di tono (ma vorrei evitare un ulteriore triodo se possibile... quindi... un source follower? Ci penserò!
Forse sarebbe meglio farlo costruire a chi lo fa di professione, per evitare problemi di oscillazioni.
Per il preamp intendo stare sul semplicissimo: una 12ax7 con un baxandall fra primo e secondo stadio, ed un controllo sui medi fra secondo e PI.
Tanto mi basta poco guadagno per portare il finale a pieno volume: con 2 Vrms in ingresso alla PI, l'ampli raggiunge la piena potenza.
Devo solo pensare a dove mettere un loop effetti, perchè vorrei poter avere un compressore a rack fra pre e finale, e penso lo metterò dopo il controllo di tono (ma vorrei evitare un ulteriore triodo se possibile... quindi... un source follower? Ci penserò!

