Tutorial Clone SLO per Massy
Re: Tutorial Clone SLO per Massy
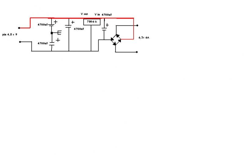
puoi postare lo schema del circuito che hai usato per rettificare la corrente delle v di pre?
Re: Tutorial Clone SLO per Massy
è lo stesso che hai messo tu nella tua tana, quello senza regolatore
Re: Tutorial Clone SLO per Massy
ovviamente neanche ti chiedo come hai misurato questa tensione...cioè, hai attaccato un carico(leggi valvole di pre) all'uscita del circuito? in caso affermativo ricontrolla bene il tutto perchè è MOLTO strano che al crescere del valore della resistenza il voltaggio AUMENTI...dovrebbe essere il contrario...
Re: Tutorial Clone SLO per Massy
no, l'ho misurata senza nessuna valvola attaccata.
Ma potrei mettere anche una lampada da 6,3 v , per misurarla, o qualsiasi altra cosa che assorba?
Ma potrei mettere anche una lampada da 6,3 v , per misurarla, o qualsiasi altra cosa che assorba?
Re: Tutorial Clone SLO per Massy
Misurata con una valvola messa, 6,6 v con resistenza da 1,5 ohm.
Senza valvola : 8,4v con stessa res
Le resistenze sono da 1/2 watt possoo bastare per tutte 5 le valvole 12ax7?
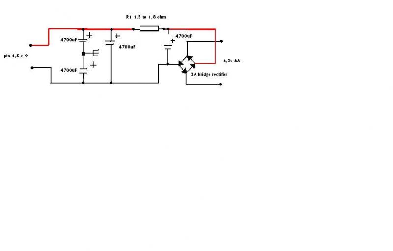
Altrimenti se metto il 7806, che ne ho uno, mi esce 6,3 volt senza dover variare nessuna res?
Senza valvola : 8,4v con stessa res
Le resistenze sono da 1/2 watt possoo bastare per tutte 5 le valvole 12ax7?
Altrimenti se metto il 7806, che ne ho uno, mi esce 6,3 volt senza dover variare nessuna res?
Re: Tutorial Clone SLO per Massy
Sto cablando il trasf. di uscita, ho questi fili:
bianco/nero A1
bianco/rosso GS1
rosso + Alimentazione
Grigio A2
blu A2
le uscite le ho gia cablate
Dove devo attaccarli?
Scusa la mia incompetenza.
Tra un oretta ariva un amico a casa e faccio qualche foto del work in progress e le metto subito.
bianco/nero A1
bianco/rosso GS1
rosso + Alimentazione
Grigio A2
blu A2
le uscite le ho gia cablate
Dove devo attaccarli?
Scusa la mia incompetenza.
Tra un oretta ariva un amico a casa e faccio qualche foto del work in progress e le metto subito.
Re: Tutorial Clone SLO per Massy
dovresti misurarla con tutte le valvole, non solo con una...cmq ti consiglio di alimentare fino a V3 in DC...V4 e V5 non è necessario...se si mantiene ancora intorno ai 6.3-6.6volts sei a posto...non devono essere necessariamente 6.3 spaccati...
per quanto riguarda il trasf di uscita mi risulta un po difficile dirti come attaccare i fili considerato che:
-non posso vederlo
-non so di che marca è
-non so le specifiche

a prima vista sembrerebbe un TX con prese ultralineari aggiuntive...
il rosso dovrebbe essere l'alimentazione, cioè l'anodica...
poi devi avere 2 cavi che vanno ai pin 3 delle finali...
gli altri...credo appunto che siano le prese ultralineari...
per quanto riguarda il trasf di uscita mi risulta un po difficile dirti come attaccare i fili considerato che:
-non posso vederlo
-non so di che marca è
-non so le specifiche




a prima vista sembrerebbe un TX con prese ultralineari aggiuntive...
il rosso dovrebbe essere l'alimentazione, cioè l'anodica...
poi devi avere 2 cavi che vanno ai pin 3 delle finali...
gli altri...credo appunto che siano le prese ultralineari...
Re: Tutorial Clone SLO per Massy
il trasf è novarria
Re: Tutorial Clone SLO per Massy
una cosa, è migliore il suono se alimento solo fino a v3, o è uguale , perchè ho gia cablato gli heater.
e una cosa, il rosso lo mando a b+ sul pcb dell'anodiaca, oppure allo stand by, o dopo la choke?
e una cosa, il rosso lo mando a b+ sul pcb dell'anodiaca, oppure allo stand by, o dopo la choke?
Re: Tutorial Clone SLO per Massy
non è una questione di migliore o peggiore...visto che ormai hai cablato il tutto, prova se la tensione si mantiene su valori corretti con tutte e 5 le valvole di pre.
se guardi attentamente lo schema elettrico,
, potrai vedere come il tx di uscita prende la B+ da prima della choke,e prima del fusibile della anodica...ma io ti consiglio di fargli prendere la B+ dopo il fusibile, questo perche se succede qualcosa, il fusibile ti protegge anche il TX di uscita.
se guardi attentamente lo schema elettrico,

Ultima modifica di Massy il 10/09/2006, 22:28, modificato 1 volta in totale.
Re: Tutorial Clone SLO per Massy
ho fatto le foto,eccole qua sotto.
Per i fili del trafo, quali due collego
a1 e gs
o
a2 e a2
penso che siano accoppiati così?
Per i fili del trafo, quali due collego
a1 e gs
o
a2 e a2
penso che siano accoppiati così?
Re: Tutorial Clone SLO per Massy
allora...per prima cosa scollega il cavo giallo (centrale filamenti) dal riferimento a tensione e nastralo...non serve e non va usato se usi la DC per alimentare le v di pre...
per il trasformatore, dato che rischierei di dirti una cazzata, telefona a novarria e fatti dire come sono questi benedetti cavi. così a intuito, non so che dirti...abbi pazienza...
per il trasformatore, dato che rischierei di dirti una cazzata, telefona a novarria e fatti dire come sono questi benedetti cavi. così a intuito, non so che dirti...abbi pazienza...
Re: Tutorial Clone SLO per Massy
Grazie allora che ne dici, del lavoro?
Come procede secondo te?
Se lo lascio cosa succede?
Per curiosità di conoscere bene come funziona la slo, nelle sfumature
Come procede secondo te?
Se lo lascio cosa succede?
Per curiosità di conoscere bene come funziona la slo, nelle sfumature
Re: Tutorial Clone SLO per Massy
mi sembra un buon lavoro, certo visto cosi non si ha la possibilita di scendere nel dettaglio, ci sono mille cose che possono influire sulla qualita generale del lavoro, a partire dalla qualità ed esecuzione delle saldature...cosa da NON sottovalutare...
il centrale filamenti NON serve se usi l'alimentazione in DC per i filamenti. lasciarlo li non so di preciso cosa potrebbe comportare, forse nulla, forse a lungo andare qualcosa...fatto sta che di sicuro NON serve se alimenti in DC. quindi rimuovilo e non fartene un problema...un paio di giri di nastro, lo pieghi e lo infili da qualche parte.
se puoi posta qualche foto di qualita migliore. quelle di prima sgranano molto...cellulare??
il centrale filamenti NON serve se usi l'alimentazione in DC per i filamenti. lasciarlo li non so di preciso cosa potrebbe comportare, forse nulla, forse a lungo andare qualcosa...fatto sta che di sicuro NON serve se alimenti in DC. quindi rimuovilo e non fartene un problema...un paio di giri di nastro, lo pieghi e lo infili da qualche parte.
se puoi posta qualche foto di qualita migliore. quelle di prima sgranano molto...cellulare??
Re: Tutorial Clone SLO per Massy
le foto sono da cellulare.
ho telefonato a novarria per il trasfo ed ho risolto, orA ho avuto un problema sul pone a diodi degli opto, prima accendevo il power e tutto ok. Finito il cablaggio il ponte comincia a scaldare, sarà perchè ho il CT dei 6,3 degli opto a massa?
Ho staccato i filameti degli opto e tutto ok,li misuro e mi danno 1 piu ct 3,3 e l'altro uguale, i due insieme mi danno 1 v, perchè? ci divento matto per queste cose che non capisco.
CIAO Massy
sei un santo....

ho telefonato a novarria per il trasfo ed ho risolto, orA ho avuto un problema sul pone a diodi degli opto, prima accendevo il power e tutto ok. Finito il cablaggio il ponte comincia a scaldare, sarà perchè ho il CT dei 6,3 degli opto a massa?
Ho staccato i filameti degli opto e tutto ok,li misuro e mi danno 1 piu ct 3,3 e l'altro uguale, i due insieme mi danno 1 v, perchè? ci divento matto per queste cose che non capisco.
CIAO Massy
sei un santo....







