L'ho letto ... l'ho letto
Non è che disdegni le letture, i libri però li ritengo molto più facili da consultare rispetto ad un 3D.
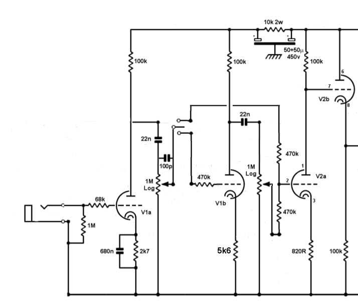
Per ciò che riguarda la configurazione del catodo (1.5k - 22uF) ho visto che è già stata adoperata senza problemi su questo schema.
Un libro l'ho appena acquistato
Tornando all'ampli ho considerato di aggiungere la quarta 12AX7 dato che separando i canali HI e LOW ho ovviamente eliminato lo stadio di guadagno di HI perdendo la distorsione.


