Restauro vintage italiano - Gem Venus G20
- Kagliostro
- Amministratore

- Messaggi: 9948
- Iscritto il: 03/12/2007, 0:16
- Località: Prov. di Treviso
Re: Restauro vintage italiano - Gem Venus G20
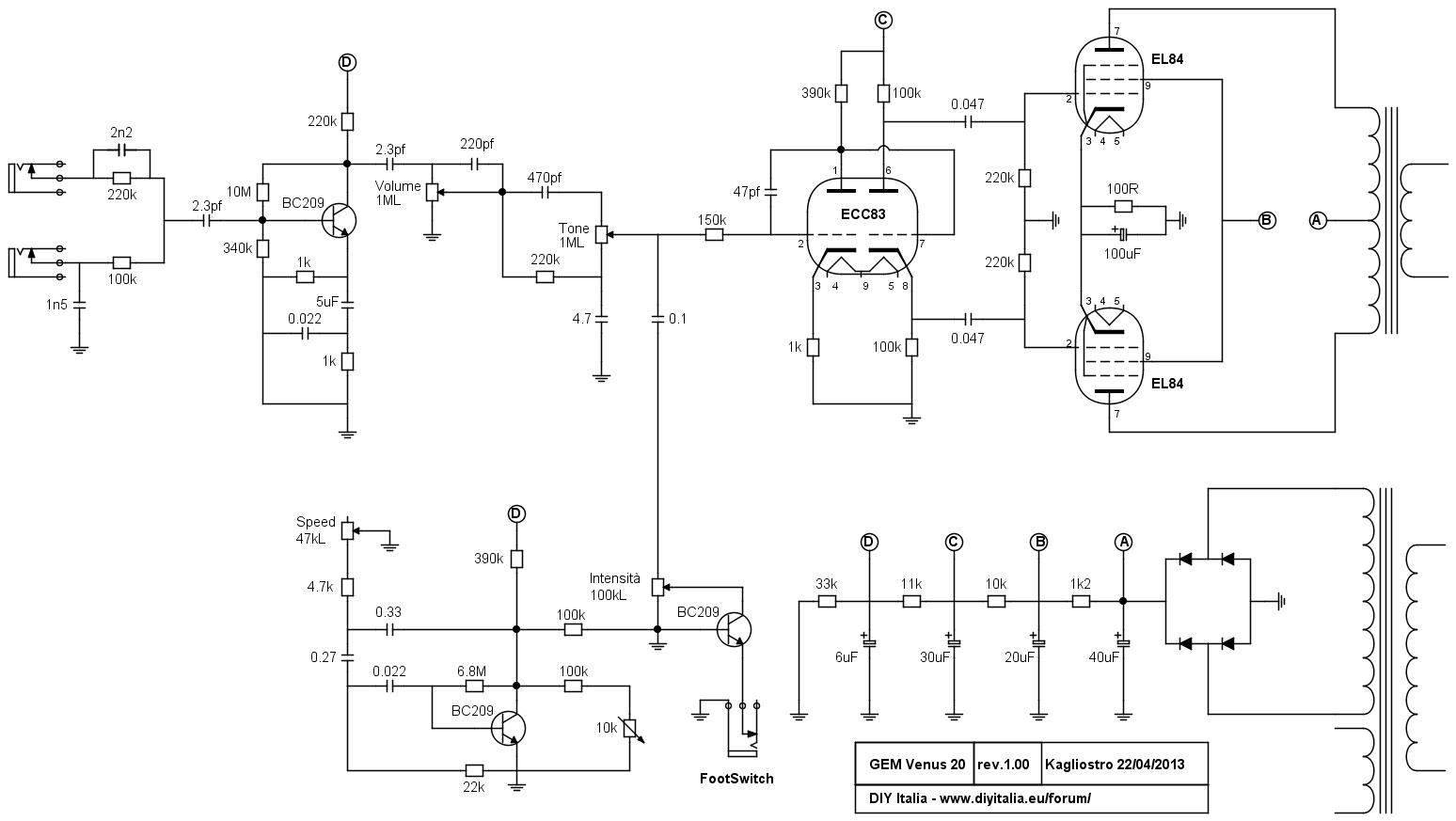
Per il tipo di contenitore dei BC209, secondo me potrebbe essere o un TO-1 o un TO-106
Purtroppo il riferimento al TO-1 l'ho trovato su Radiomuseum e loro non ti fanno vedere quasi nulla se non paghi
Pregherei Vivamente qualcuno che ne capisce di transistor di dire se come li ho collegati (Base-emettitore-collettore) ha senso o se palesemete ci fossero delle connessioni invertite
Ecco lo schema aggiornato
Jonny tu verifica bene che siano tutti BC209 e, per cortesia, fa una foto dettagliata del contenitore dei transistor, non ho capito bene la tua descrizione (è un cilindretto rotondo o c'è una faccetta piatta sul cilindretto o, come mi sembra stai dicendo, di faccette piatte ce ne sarebbero adirittura 2 ????) - e controlla se la parte input è disegnata correttamente, avevo dei dubbi riguardo, specie verso il cap da 1.5n
Per la questione pre, se ti ci stesse un'unità rack come larghezza, potresti pensare di smontare quel pannellino soto la faceplate e farne un altro predisposto per il rack, così avresti la possibilità di avere l'ampli stock senza modifiche irreversibili e potresti riportarlo allo stato originario in un attimo, pur potendoti godere un pre a valvole completo visto che con un trasformatorino dedicato (toroidale) potresti risolvere sia per i filamenti che per l'anodica
Se poi vuoi aggiungere anche il tremolo, naturalmente si può fare
K
Purtroppo il riferimento al TO-1 l'ho trovato su Radiomuseum e loro non ti fanno vedere quasi nulla se non paghi
Pregherei Vivamente qualcuno che ne capisce di transistor di dire se come li ho collegati (Base-emettitore-collettore) ha senso o se palesemete ci fossero delle connessioni invertite
Ecco lo schema aggiornato
Jonny tu verifica bene che siano tutti BC209 e, per cortesia, fa una foto dettagliata del contenitore dei transistor, non ho capito bene la tua descrizione (è un cilindretto rotondo o c'è una faccetta piatta sul cilindretto o, come mi sembra stai dicendo, di faccette piatte ce ne sarebbero adirittura 2 ????) - e controlla se la parte input è disegnata correttamente, avevo dei dubbi riguardo, specie verso il cap da 1.5n
Per la questione pre, se ti ci stesse un'unità rack come larghezza, potresti pensare di smontare quel pannellino soto la faceplate e farne un altro predisposto per il rack, così avresti la possibilità di avere l'ampli stock senza modifiche irreversibili e potresti riportarlo allo stato originario in un attimo, pur potendoti godere un pre a valvole completo visto che con un trasformatorino dedicato (toroidale) potresti risolvere sia per i filamenti che per l'anodica
Se poi vuoi aggiungere anche il tremolo, naturalmente si può fare
K
Re: Restauro vintage italiano - Gem Venus G20
Ti confermo che i transistor sono tutti e tre BC209, tra l'altro ho notato che c'è una foto a metà della prima pagina di questo thread in cui si vedono abbastanza bene tutti e tre (solo uno è un po' nascosto dal trimmer), la "04-controlli". Subito sotto ce n'è un'altra, "06-input", in cui si vede abbastanza bene appunto la parte riguardante l'input. Purtroppo ho qualche incertezza particolare sul modo in cui sono cablati tutti e tre i jack; per quel che riguarda gli input perchè non ho nessuna esperienza con i jack tipo Switchcraft/Fender avendo sempre e solo usato i Cliff stile Marshall, per quel che riguarda il jack del tremolo perchè del tutto assente, col cavo "svolazzante" in mezzo al circuito (non ho idea del perchè qualcuno abbia pensato di scollegarlo)...
Delle varie ipotesi formulate invece quella che mi ispira di più è quella dell'aggiunta dello "scatolotto" con una valvola di pre in più, davvero stuzzicante (quella dell'unità rack mi sembra davvero un po' sacrilega!
)
A parte gli scherzi mi ispirava molto l'ipotesi di aggiungere uno stadio EF86 a parte, come nel link da te postato, e avevo già trovato altri link simili/utili, tra cui ad esempio:
http://www.blueguitar.org/new/schem/vox/ac30-4ef.gif
http://site.tubedepot.com/pdf/british18w_v9b.pdf
... Però tra il fatto che continuo a leggere che le EF86 tendono a dare problemi di rumore di fondo, microfonicità, ecc., il fatto che nulla mi garantisce che il trasformatore regga una EF86 aggiuntiva anche se meno "esosa" di una ECC83, ed infine il fatto che una EF86 mi viene a costare in pratica quanto un alimentatore 6.3V/1A, mi sto un po' "raffreddando" al riguardo... Forse forse alla fine mi conviene fare un bello scatolotto col suo alimentatore e una ECC83, che tra parentesi già ho...
Tra l'altro, sia che si tratti dell'opzione EF86 che ECC83, stavo cominciando a fantasticare sulla possibilità - un po' tirata? - di inserire uno switch per poter utilizzare questo stadio in più sia a sè stante prima della PI, sia magari in serie con lo stage a transistor!
Insomma, qualcosa tipo ad esempio input 1 = G20 stock con transistor stage-->ECC83 PI-->finale EL84, input 2 = EF86 o ECC83 stage-->ECC83 PI-->finale EL84, e aggiungere la possibilitá con uno switch di fare transistor stage-->EF86 o ECC83 stage-->ECC83 PI-->finale EL84...
Sto vaneggiando?

Delle varie ipotesi formulate invece quella che mi ispira di più è quella dell'aggiunta dello "scatolotto" con una valvola di pre in più, davvero stuzzicante (quella dell'unità rack mi sembra davvero un po' sacrilega!
A parte gli scherzi mi ispirava molto l'ipotesi di aggiungere uno stadio EF86 a parte, come nel link da te postato, e avevo già trovato altri link simili/utili, tra cui ad esempio:
http://www.blueguitar.org/new/schem/vox/ac30-4ef.gif
http://site.tubedepot.com/pdf/british18w_v9b.pdf
... Però tra il fatto che continuo a leggere che le EF86 tendono a dare problemi di rumore di fondo, microfonicità, ecc., il fatto che nulla mi garantisce che il trasformatore regga una EF86 aggiuntiva anche se meno "esosa" di una ECC83, ed infine il fatto che una EF86 mi viene a costare in pratica quanto un alimentatore 6.3V/1A, mi sto un po' "raffreddando" al riguardo... Forse forse alla fine mi conviene fare un bello scatolotto col suo alimentatore e una ECC83, che tra parentesi già ho...
Tra l'altro, sia che si tratti dell'opzione EF86 che ECC83, stavo cominciando a fantasticare sulla possibilità - un po' tirata? - di inserire uno switch per poter utilizzare questo stadio in più sia a sè stante prima della PI, sia magari in serie con lo stage a transistor!
Insomma, qualcosa tipo ad esempio input 1 = G20 stock con transistor stage-->ECC83 PI-->finale EL84, input 2 = EF86 o ECC83 stage-->ECC83 PI-->finale EL84, e aggiungere la possibilitá con uno switch di fare transistor stage-->EF86 o ECC83 stage-->ECC83 PI-->finale EL84...
Sto vaneggiando?
- Kagliostro
- Amministratore

- Messaggi: 9948
- Iscritto il: 03/12/2007, 0:16
- Località: Prov. di Treviso
Re: Restauro vintage italiano - Gem Venus G20
Le foto le ho viste bene, me le sono anche salvate quando le hai postate
io continuo a vedere un TO-106 (cilindretto con una piccola faccia piatta, ma più piccola del diametro della base del
cilindro) per questo ti chiedevo di fare un paio di foto dello stesso transistor da più lati
a meno che tu non mi confermi che si tratta invece di questo contenitore (TO-1)


che come vedi è cilindrico e non ha faccette e del quale non conosco la pinatura
ed allora e tutto da vedere
---
Per la parte relativa alle connessioni dell'ingresso, verifica la situazione con il tester sulle prese jack, così siamo sicuri di quello che ho disegnato, sono solo un paio di componenti
---
dici che il cavo del tremolo è svolazzante e staccato, ma non lo vedo nelle foto e nel layout che hai disegnato segnalo almeno nel layout e meglio se aggiungi una foto o due dedicata/e all'argomento
sarebbe proprio un argomento da chiarire
---
Non mi hai ancora chiarito la parte dell'alimentazione tra la presa e il TA, dove c'è un po' di "confusione" anche nel layout (o almeno io non lo capisco) e vorrei finire di disegnarla
---
Prima di continuare con altro sarebbe meglio definire i punti di cui sopra, cosa dici ?
--- --- ---
Bello lo schema di Tubedepot
Comunque non tutte le ef86 sono da svenamento economico
http://www.tube-town.net/ttstore/produc ... -EF86.html
Però se hai una 12ax7 si può vedere di arrangiare qualcosa
Vedi Vox NightTrain o AC30
ma ho paura che ti toccherebbe rivedere il circuito tra il primo triodo ed il secondo già presenti
https://taweber.powweb.com/store/6v30_schem.jpg
Potresti arrangiare il preamp a valvole (qualsiai sia) in una scatolina un po' più grande di quella del link della ef86
e fare in modo che ci stia anche il suo trasformatore (solo filamenti o completo), solo non metterei la scatola tanto distante dal resto del circuito, ma invece il più vicino possibile
Ciao
K
io continuo a vedere un TO-106 (cilindretto con una piccola faccia piatta, ma più piccola del diametro della base del
cilindro) per questo ti chiedevo di fare un paio di foto dello stesso transistor da più lati
a meno che tu non mi confermi che si tratta invece di questo contenitore (TO-1)


che come vedi è cilindrico e non ha faccette e del quale non conosco la pinatura
ed allora e tutto da vedere
---
Per la parte relativa alle connessioni dell'ingresso, verifica la situazione con il tester sulle prese jack, così siamo sicuri di quello che ho disegnato, sono solo un paio di componenti
---
dici che il cavo del tremolo è svolazzante e staccato, ma non lo vedo nelle foto e nel layout che hai disegnato segnalo almeno nel layout e meglio se aggiungi una foto o due dedicata/e all'argomento
sarebbe proprio un argomento da chiarire
---
Non mi hai ancora chiarito la parte dell'alimentazione tra la presa e il TA, dove c'è un po' di "confusione" anche nel layout (o almeno io non lo capisco) e vorrei finire di disegnarla
---
Prima di continuare con altro sarebbe meglio definire i punti di cui sopra, cosa dici ?
--- --- ---
Bello lo schema di Tubedepot
Comunque non tutte le ef86 sono da svenamento economico
http://www.tube-town.net/ttstore/produc ... -EF86.html
Però se hai una 12ax7 si può vedere di arrangiare qualcosa
Vedi Vox NightTrain o AC30
ma ho paura che ti toccherebbe rivedere il circuito tra il primo triodo ed il secondo già presenti
https://taweber.powweb.com/store/6v30_schem.jpg
Potresti arrangiare il preamp a valvole (qualsiai sia) in una scatolina un po' più grande di quella del link della ef86
e fare in modo che ci stia anche il suo trasformatore (solo filamenti o completo), solo non metterei la scatola tanto distante dal resto del circuito, ma invece il più vicino possibile
Ciao
K
Re: Restauro vintage italiano - Gem Venus G20
Guarda, onestamente ero convintissimo che i transistor non avessero una faccetta/appiattimento su un lato, ma fossero perfettamente tondi, ma per sicurezza questa mattina ho fatto un salto a vedere (ho l'ampli nel mio "angolo dello scienziato pazzo" in cantina
) e non ne sono più così sicuro... In effetti mi è sembrato di scorgere un piccolissimo appiattimento proprio sul lato che corrisponde all'illustrazione del TO-106 che hai postato - si tratta però di una cosa talmente ridotta che per esserne sicuro al 100% dovrò dare un'occhiata migliore stasera con una lente, e magari un po' più di luce... Così faccio anche una foto o due e controllo il layout dell'input col tester.
Confermo invece che il cavo del jack del tremolo è svolazzante, l'ho evidenziato nella foto qua sotto... Qualcuno l'ha staccato dal jack, tolto il jack stesso, e coperto il buco con un adesivo; nel layout l'ho segnato come collegato perchè ho ovviamente intenzione di ripristinarlo.
Confermo invece che il cavo del jack del tremolo è svolazzante, l'ho evidenziato nella foto qua sotto... Qualcuno l'ha staccato dal jack, tolto il jack stesso, e coperto il buco con un adesivo; nel layout l'ho segnato come collegato perchè ho ovviamente intenzione di ripristinarlo.
- Kagliostro
- Amministratore

- Messaggi: 9948
- Iscritto il: 03/12/2007, 0:16
- Località: Prov. di Treviso
Re: Restauro vintage italiano - Gem Venus G20
Ok Attendo verifiche :-)
Quando potrai ricordati che c'è la parte tra la spina ed il TA da ultimare
e .......... nel layout non ricordo di aver visto dove è collegato il jack del tremolo, verifichi ?
EDIT: No, sono solo distratto, stavo pensando ad un jack di input per un canale tremolo, tu parli del jack del footswitch, giusto ?
Ciao
K
Quando potrai ricordati che c'è la parte tra la spina ed il TA da ultimare
e .......... nel layout non ricordo di aver visto dove è collegato il jack del tremolo, verifichi ?
EDIT: No, sono solo distratto, stavo pensando ad un jack di input per un canale tremolo, tu parli del jack del footswitch, giusto ?
Ciao
K
Re: Restauro vintage italiano - Gem Venus G20
Sì, parlavo del jack del footswitch per l'attivazione del tremolo.
Per quel che riguarda l'alimentazione in effetti il layout è un po' confusionario - è l'ultimo che ho fatto, ero un po' di fretta.
Riassumendo, layout alla mano, arrivano i tre cavi dalla presa, centrale ovviamente a terra, fasi al fusibile, poi dal fusibile allo switch di accensione con lampadina incorporata, da lì al selettore di voltaggio, al trasformatore di alimentazione, al ponte di diodi.
Solo due cose: dal selettore di voltaggio partono due condensatori non meglio identificati che vanno a terra - di questi purtroppo non so dirti il valore perchè sono sistemati in un modo che mi rende impossibile leggerlo senza "estrarli" completamente dal circuito; inoltre in effetti nel layout c'è una connessione "in più" dal trasformatore di alimentazione ad un terminale che non so spiegare, su quest'ultima dovrò sicuramente approfondire.
Per quel che riguarda l'alimentazione in effetti il layout è un po' confusionario - è l'ultimo che ho fatto, ero un po' di fretta.
Riassumendo, layout alla mano, arrivano i tre cavi dalla presa, centrale ovviamente a terra, fasi al fusibile, poi dal fusibile allo switch di accensione con lampadina incorporata, da lì al selettore di voltaggio, al trasformatore di alimentazione, al ponte di diodi.
Solo due cose: dal selettore di voltaggio partono due condensatori non meglio identificati che vanno a terra - di questi purtroppo non so dirti il valore perchè sono sistemati in un modo che mi rende impossibile leggerlo senza "estrarli" completamente dal circuito; inoltre in effetti nel layout c'è una connessione "in più" dal trasformatore di alimentazione ad un terminale che non so spiegare, su quest'ultima dovrò sicuramente approfondire.
- Kagliostro
- Amministratore

- Messaggi: 9948
- Iscritto il: 03/12/2007, 0:16
- Località: Prov. di Treviso
Re: Restauro vintage italiano - Gem Venus G20
Sei sicuro che sia un selettore di tensione ?
a me quei due condensatori ricordano molto il Death Cap che c'era nei vecchi ampli per mitigare l'Humm, solo che in questo caso hanno pensato bene di raddoppiare la dose per raddoppiare il pericolo
TOGLILI SUBITO non servono e SONO PERICOLOSI
a meno che al loro posto non ci metti degli X2, ma ripeto non sevono e sono inutilmente pericolosi
li puoi eliminare senza nessun problema
attendo, quando potrai, le verifiche
K
a me quei due condensatori ricordano molto il Death Cap che c'era nei vecchi ampli per mitigare l'Humm, solo che in questo caso hanno pensato bene di raddoppiare la dose per raddoppiare il pericolo
TOGLILI SUBITO non servono e SONO PERICOLOSI
a meno che al loro posto non ci metti degli X2, ma ripeto non sevono e sono inutilmente pericolosi
li puoi eliminare senza nessun problema
attendo, quando potrai, le verifiche
K
Re: Restauro vintage italiano - Gem Venus G20
O mamma...
Ero convinto non si trattasse dei famigerati "death cap", perchè credevo che questi ultimi fossero sempre posizionati tra la presa e l'accensione... Credevo che questi due condensatori servissero in qualche modo al selettore di tensione, che è un'altra cosa con cui non avevo mai avuto a che fare finora... A proposito, il selettore non sembra essere altro che un DPDT, attualmente posizionato su 240V.
EDIT: Essendo in argomento, stavo dando un'occhiata alla foto dell'alimentazione che c'è nella prima pagina di questo thread, e stavo notando che c'è la lampadina di accensione collegata alle due estremità della basetta, che corrispondono ai due punti in cui è collegato anche il trasformatore di alimentazione... A giudicare dalla foto dell'"insieme" sempre nella prima pagina sembrerebbe probabile che si tratti dei filamenti da 6.3V, stasera controllo.
Ero convinto non si trattasse dei famigerati "death cap", perchè credevo che questi ultimi fossero sempre posizionati tra la presa e l'accensione... Credevo che questi due condensatori servissero in qualche modo al selettore di tensione, che è un'altra cosa con cui non avevo mai avuto a che fare finora... A proposito, il selettore non sembra essere altro che un DPDT, attualmente posizionato su 240V.
EDIT: Essendo in argomento, stavo dando un'occhiata alla foto dell'alimentazione che c'è nella prima pagina di questo thread, e stavo notando che c'è la lampadina di accensione collegata alle due estremità della basetta, che corrispondono ai due punti in cui è collegato anche il trasformatore di alimentazione... A giudicare dalla foto dell'"insieme" sempre nella prima pagina sembrerebbe probabile che si tratti dei filamenti da 6.3V, stasera controllo.
- Kagliostro
- Amministratore

- Messaggi: 9948
- Iscritto il: 03/12/2007, 0:16
- Località: Prov. di Treviso
Re: Restauro vintage italiano - Gem Venus G20
Beh, tra fase e massa non vedo che altro potrebbero essere
di solito c'era un deviatore e a seconda di dove veniva commutato si mettava a massa tramite il condensatore l'uno o l'altro filo proveniente dalla presa di rete
la qual cosa serviva in una rete con fase/neutro in quanto (a parte in Inghilterra) non si sa da che parte arriverà la fase perchè le nostre spine possono essere ruotate di 180° nella presa
anni fa si potevano ancora trovare (e da qualche qualche parte magari esistono ancora) prese che invece di fase/neutro erano/sono fase/fase (il che complica le cose ulteriormente)
A proposito, la parte del cordone di alimentazione va rifatta con un cavo a tre conduttori dotato di messa aterra, se non già presente, ma questo immagino fosse superfluo ricordartelo
se puoi/vuoi potresti (e secondo me sarebbe meglio) dotare l'ingresso di una presa IEC da pannello, così eviti di avere il cavo svolazzante quando devi spostare l'ampli o non lo usi
K
di solito c'era un deviatore e a seconda di dove veniva commutato si mettava a massa tramite il condensatore l'uno o l'altro filo proveniente dalla presa di rete
la qual cosa serviva in una rete con fase/neutro in quanto (a parte in Inghilterra) non si sa da che parte arriverà la fase perchè le nostre spine possono essere ruotate di 180° nella presa
anni fa si potevano ancora trovare (e da qualche qualche parte magari esistono ancora) prese che invece di fase/neutro erano/sono fase/fase (il che complica le cose ulteriormente)
A proposito, la parte del cordone di alimentazione va rifatta con un cavo a tre conduttori dotato di messa aterra, se non già presente, ma questo immagino fosse superfluo ricordartelo
se puoi/vuoi potresti (e secondo me sarebbe meglio) dotare l'ingresso di una presa IEC da pannello, così eviti di avere il cavo svolazzante quando devi spostare l'ampli o non lo usi
K
Re: Restauro vintage italiano - Gem Venus G20
Ciao Kaglio, ho controllato lo schema da te realizzato e mi è sembrato tutto normale, tremolo compreso....gran bel lavoro.
Johnny appena puoi prendi i valori delle tensioni, così abbiamo un ulteriore dato per confermare la bontà dello schema tracciato dal buon Kaglio.
Raffaele
Johnny appena puoi prendi i valori delle tensioni, così abbiamo un ulteriore dato per confermare la bontà dello schema tracciato dal buon Kaglio.
Raffaele
Napoletani si nasce.....
- Kagliostro
- Amministratore

- Messaggi: 9948
- Iscritto il: 03/12/2007, 0:16
- Località: Prov. di Treviso
Re: Restauro vintage italiano - Gem Venus G20
Grazie RAF, come sai di SS non capisco proprio nulla
Mi ha appena risposto un amico di un forum americano al quale avevo anche chiesto di dare un'occhiata
per lui la parte del transistor collegato al Footswith non è corretta e proporrebbe di verificare
secondo lui potrebbe essere stato così in origine
il commento è stato più o meno questo
Ciao
K
p.s.: Johnnyl ricorda di dare una ricontrollata approfondita con il tester agli input
Mi ha appena risposto un amico di un forum americano al quale avevo anche chiesto di dare un'occhiata
per lui la parte del transistor collegato al Footswith non è corretta e proporrebbe di verificare
secondo lui potrebbe essere stato così in origine
il commento è stato più o meno questo
A voi esperti cosa sembra ? Io brancolo nel buioQ1 and Q2 are reasonable.
Q3 is surely wrong. So is the connection from Q2 to Intensita pot and tube grid.
Q3 *seems* to be a "switch" to short-out the tremolo signal. To do this, I would expect B and E the other way, and a source of current to the Base.
And it is still odd, because the Trem signal can go on the wire out to the foot switch, no transistor switch needed. So maybe Q3 is an emitter follower to buffer the trem signal?
Ciao
K
p.s.: Johnnyl ricorda di dare una ricontrollata approfondita con il tester agli input
Re: Restauro vintage italiano - Gem Venus G20
Angioletti Santi....mi è scappato l'errore.....I'm sorry
Kaglio, sullo schema da te tracciato, l'uscita del tremolo è a massa
.....ed io che ti ho detto che stava tutto a posto......che scarpone che sono.
Johnny, potresti fare una foto più dettagliata della parte trimmer-transistor-potenziometro intensità.
scusatemi di nuovo per l'abbaglio.....
Kaglio, sullo schema da te tracciato, l'uscita del tremolo è a massa
Johnny, potresti fare una foto più dettagliata della parte trimmer-transistor-potenziometro intensità.
scusatemi di nuovo per l'abbaglio.....
Napoletani si nasce.....
- Kagliostro
- Amministratore

- Messaggi: 9948
- Iscritto il: 03/12/2007, 0:16
- Località: Prov. di Treviso
Re: Restauro vintage italiano - Gem Venus G20
Non mi sembra il caso di rammaricarsi tanto per una svista RAF
io, sebbene a naso avessi visto in quel punto qualcosa di diverso dal resto del circuito
non ci ho capito bene neanche adesso
Johnnyl dovresti fare delle foto molto in dettaglio, dalle quali si veda se ci sono segni di saldature manomesse dove potessero esser stati attaccati, in precedenza, dei fili
----
Piuttosto chissà qual'era la funzione del transistor ?
fare da interruttore o buffer dell'oscillatore ?
Boh, spero che qualcuno degli esperti di transistor riesca a dipanare la matassa
K
io, sebbene a naso avessi visto in quel punto qualcosa di diverso dal resto del circuito
non ci ho capito bene neanche adesso
Johnnyl dovresti fare delle foto molto in dettaglio, dalle quali si veda se ci sono segni di saldature manomesse dove potessero esser stati attaccati, in precedenza, dei fili
----
Piuttosto chissà qual'era la funzione del transistor ?
fare da interruttore o buffer dell'oscillatore ?
Boh, spero che qualcuno degli esperti di transistor riesca a dipanare la matassa
K
Re: Restauro vintage italiano - Gem Venus G20
Io penso sia usato come interruttore, lo schema che ha postato il tuo amico dovrebbe essere il più attendibile. Infatti l'alimentazione a Q3 arriva dall'uscita di Q2 insieme al segnale di modulazione.
Quando la base è collegata a massa, abbiamo Ib = 0, da cui VCE = VCC.
Quando invece colleghiamo un potenziale alla base, se vogliamo la chiusura dell'interruttore formato dai terminali C ed E dobbiamo soddisfare questa condizione:
Ib > Ic/Hfe, in questo caso avremo la VCE = VCEsat che è circa 0,1-0,2V
.....mi spiego meglio.
Poniamo un tester tra il centrale del pot Intensità e la massa, stiamo misurando la tensione presente tra il collettore e l'emettitore di Q3.
Poniamo il pot al massimo.
Colleghiamo la base di Q3 a massa tramite il footswitch e leggiamo i volt sul tester, ad esempio 10V. Questo ci fa capire che l'interruttore è aperto e che il segnale di modulazione viene inviato allo stadio successivo.
Collegando invece la base alla res da 340K abbiamo una corrente di base Ib, la quale, opportunamente calcolata, porta Q3 in saturazione. In questa condizione l'interruttore è chiuso, sul tester leggeremo una tensione tra 0,25 e 0,6V, vedi datasheet del bc208, il segnale di modulazione va a massa.
Quando la base è collegata a massa, abbiamo Ib = 0, da cui VCE = VCC.
Quando invece colleghiamo un potenziale alla base, se vogliamo la chiusura dell'interruttore formato dai terminali C ed E dobbiamo soddisfare questa condizione:
Ib > Ic/Hfe, in questo caso avremo la VCE = VCEsat che è circa 0,1-0,2V
Poniamo un tester tra il centrale del pot Intensità e la massa, stiamo misurando la tensione presente tra il collettore e l'emettitore di Q3.
Poniamo il pot al massimo.
Colleghiamo la base di Q3 a massa tramite il footswitch e leggiamo i volt sul tester, ad esempio 10V. Questo ci fa capire che l'interruttore è aperto e che il segnale di modulazione viene inviato allo stadio successivo.
Collegando invece la base alla res da 340K abbiamo una corrente di base Ib, la quale, opportunamente calcolata, porta Q3 in saturazione. In questa condizione l'interruttore è chiuso, sul tester leggeremo una tensione tra 0,25 e 0,6V, vedi datasheet del bc208, il segnale di modulazione va a massa.
Napoletani si nasce.....
Re: Restauro vintage italiano - Gem Venus G20
Eccomi qui! Chiedo scusa per il ritardo ma ho avuto la fortuna di fare ponte, perciò sono stato un po' in giro con la famiglia finchè è durato il sole... Per di più in genere posto dal PC del lavoro, dato che in questo periodo (non troppo felice dal punto di vista monetario) non ne ho uno mio... In questo momento sto rispondendo a scrocco da quello della mia ragazza!
Innanzitutto grazie mille per l'interesse dimostrato, e l'aiuto prestato, da entrambi!
Allora, in questa ultima oretta mi sono messo sotto ed ho ripassato per bene le parti "problematiche", le passo in rassegna:
1) La forma dei transistor: purtroppo solo uno dei tre è ben visibile dall'alto, ma è piuttosto evidente come Kagliostro avesse ragione, e ci sia in effetti una "faccetta" su un lato.
2) L'input: ho controllato e ricontrollato e, dal basso della mia ignoranza (in particolare con questo tipo di jack), mi sembra tuttora che corrisponda... Unica cosa, sospetto che il valore del condensatore che dall'input porta al primo stage - che non mi è mai "andato giù" - non sia corretto; un'ipotesi che mi è venuta in mente è che in realtà la prima fascia di colore rosso (essendo più spessa) sia doppia, e che quindi il condensatore non sia rosso (2) - arancione (3) - bianco (moltiplicatore x0.1), ma rosso (2), rosso (2), arancione (moltiplicatore x1000), quindi non 2.3pF ma un molto più "normale" .022uF. Stessa cosa quindi ovviamente per quello tra primo stage e toni, che è identico.
3) Il tremolo: qui vengono i dolori; nel senso che ho ricontrollato per bene il circuito ed ho riscontrato un paio di errori/mancanze che onestamente non so come ho fatto a non rilevare in precedenza e per le quali vi chiedo veramente scusa... Mi sento in colpa per avervi fatto spremere le meningi a mille (amico americano incluso) solo perchè ho fatto degli errori nel riportare il circuito!
(Poi a dire la verità non so se sia in effetti da questi che derivino le difficoltà riguardanti questa sezione del circuito!)
Innanzitutto avevo completamente "cannato" il cablaggio del trimmer: avevo segnato solo due collegamenti, uno a terra, e l'altro collegato ad una resistenza da 100k che porta a Q2. In realtà i piedini sono (ovviamente?) tre, ed il terzo è collegato all'altro transistor, Q3, quello "dell'intensity" per intenderci, tramite il piedino (di Q3) dal quale parte il cavo svolazzante che io ho attribuito al jack del footswitch. Tra parentesi, per quel che può servire, il trimmer è attualmente regolato a 4K6.
Secondo errore, per fortuna meno grave: non ho riportato un condensatore parallelo alla resistenza da 6M8, marrone con fascia verde, che ad una prima occhiata alle tabelle credo significhi 150pF, ma devo comunque controllare meglio.
4) L'alimentazone: anche qui purtroppo mancano un paio di collegamenti; innanzitutto confermo che la lampadina dell'accensione è collegata ai due terminali laterali della basetta a tre, quindi ai due cavi provenienti dal trasformatore di alimentazione; poi nel layout manca il collegamento tra una delle due fasi e il selettore di tensione... In pratica una fase passa attraverso il fusibile, lo switch, e poi il selettore, mentre l'altra arriva direttamente al selettore, che ribadisco è un DPDT collegato al trasformatore di alimentazione.
(Purtroppo sul PC della mia ragazza non è presente nessun programma i grafica, altrimenti avrei illustrato i vari collegamenti mancanti modificando i layout...)
Transistor e input:
Innanzitutto grazie mille per l'interesse dimostrato, e l'aiuto prestato, da entrambi!
Allora, in questa ultima oretta mi sono messo sotto ed ho ripassato per bene le parti "problematiche", le passo in rassegna:
1) La forma dei transistor: purtroppo solo uno dei tre è ben visibile dall'alto, ma è piuttosto evidente come Kagliostro avesse ragione, e ci sia in effetti una "faccetta" su un lato.
2) L'input: ho controllato e ricontrollato e, dal basso della mia ignoranza (in particolare con questo tipo di jack), mi sembra tuttora che corrisponda... Unica cosa, sospetto che il valore del condensatore che dall'input porta al primo stage - che non mi è mai "andato giù" - non sia corretto; un'ipotesi che mi è venuta in mente è che in realtà la prima fascia di colore rosso (essendo più spessa) sia doppia, e che quindi il condensatore non sia rosso (2) - arancione (3) - bianco (moltiplicatore x0.1), ma rosso (2), rosso (2), arancione (moltiplicatore x1000), quindi non 2.3pF ma un molto più "normale" .022uF. Stessa cosa quindi ovviamente per quello tra primo stage e toni, che è identico.
3) Il tremolo: qui vengono i dolori; nel senso che ho ricontrollato per bene il circuito ed ho riscontrato un paio di errori/mancanze che onestamente non so come ho fatto a non rilevare in precedenza e per le quali vi chiedo veramente scusa... Mi sento in colpa per avervi fatto spremere le meningi a mille (amico americano incluso) solo perchè ho fatto degli errori nel riportare il circuito!
(Poi a dire la verità non so se sia in effetti da questi che derivino le difficoltà riguardanti questa sezione del circuito!)
Innanzitutto avevo completamente "cannato" il cablaggio del trimmer: avevo segnato solo due collegamenti, uno a terra, e l'altro collegato ad una resistenza da 100k che porta a Q2. In realtà i piedini sono (ovviamente?) tre, ed il terzo è collegato all'altro transistor, Q3, quello "dell'intensity" per intenderci, tramite il piedino (di Q3) dal quale parte il cavo svolazzante che io ho attribuito al jack del footswitch. Tra parentesi, per quel che può servire, il trimmer è attualmente regolato a 4K6.
Secondo errore, per fortuna meno grave: non ho riportato un condensatore parallelo alla resistenza da 6M8, marrone con fascia verde, che ad una prima occhiata alle tabelle credo significhi 150pF, ma devo comunque controllare meglio.
4) L'alimentazone: anche qui purtroppo mancano un paio di collegamenti; innanzitutto confermo che la lampadina dell'accensione è collegata ai due terminali laterali della basetta a tre, quindi ai due cavi provenienti dal trasformatore di alimentazione; poi nel layout manca il collegamento tra una delle due fasi e il selettore di tensione... In pratica una fase passa attraverso il fusibile, lo switch, e poi il selettore, mentre l'altra arriva direttamente al selettore, che ribadisco è un DPDT collegato al trasformatore di alimentazione.
(Purtroppo sul PC della mia ragazza non è presente nessun programma i grafica, altrimenti avrei illustrato i vari collegamenti mancanti modificando i layout...)
Transistor e input:
Ultima modifica di johnnyl il 27/04/2013, 18:26, modificato 6 volte in totale.

