di nuovo 15W... obiettivo: farlo suonare!!!
- mastrococco
- Garzone di Roger Mayer

- Messaggi: 1361
- Iscritto il: 16/01/2012, 14:13
- Località: Cesena
Re: di nuovo 15W... obiettivo: farlo suonare!!!
Ce l'ho!
http://www.audiovalvole.it/progetto_di_ ... atore.html
Anche io sto cercando di approfondire il discorso nei rari minuti di tempo e mi veniva da pensare che effettivamente se in uscita da un triodo preamplificatore posso avere tensioni relativamente alte in entrata allo stadio successivo non potrò avere un vpp superiore al vpp max di griglia dato dalle caratteristiche di polarizzazione...
http://www.audiovalvole.it/progetto_di_ ... atore.html
Anche io sto cercando di approfondire il discorso nei rari minuti di tempo e mi veniva da pensare che effettivamente se in uscita da un triodo preamplificatore posso avere tensioni relativamente alte in entrata allo stadio successivo non potrò avere un vpp superiore al vpp max di griglia dato dalle caratteristiche di polarizzazione...
Re: di nuovo 15W... obiettivo: farlo suonare!!!
E' esattamente la stessa cosa che non sto capendo io...
Cioè come è possibile che se ho un voltaggio in uscita da un triodo di 5V quello successivo con un Vpp di griglia di 3V possa funzionare?!
Anche considerando la linea di carico AC e quindi disegnandola per la resistenza di carico in parallelo all'impedenza d'ingresso del triodo successivo... comunque siamo troppo alti...
poi però ho provato a vedere sperimentalmente che voltaggio abbiamo in uscita per esempio dalla PI ed ho 15VAC... e già il finale va in crunch...
Vorrei capirne di più riguardo a come abbinare i vari stadi...
Cioè come è possibile che se ho un voltaggio in uscita da un triodo di 5V quello successivo con un Vpp di griglia di 3V possa funzionare?!
Anche considerando la linea di carico AC e quindi disegnandola per la resistenza di carico in parallelo all'impedenza d'ingresso del triodo successivo... comunque siamo troppo alti...
poi però ho provato a vedere sperimentalmente che voltaggio abbiamo in uscita per esempio dalla PI ed ho 15VAC... e già il finale va in crunch...
Vorrei capirne di più riguardo a come abbinare i vari stadi...
- mastrococco
- Garzone di Roger Mayer

- Messaggi: 1361
- Iscritto il: 16/01/2012, 14:13
- Località: Cesena
Re: di nuovo 15W... obiettivo: farlo suonare!!!
Funziona perchè l'eccedenza di segnale viene tagliata creando compressione e distorsione del suono, tant'è che per avere un pre pulito bastano due triodi, per un hi gain 4, con relative polarizzazioni.
Che potrebbe essere la causa della distorsione del tuo finale, potresti provare ad abbassare il guadagno della pi...in ingresso che vpp max accetta la finale?
Che potrebbe essere la causa della distorsione del tuo finale, potresti provare ad abbassare il guadagno della pi...in ingresso che vpp max accetta la finale?
- Kagliostro
- Amministratore

- Messaggi: 9930
- Iscritto il: 03/12/2007, 0:16
- Località: Prov. di Treviso
Re: di nuovo 15W... obiettivo: farlo suonare!!!
Per quanto ne so io non è proprio così che funziona
nel senso che molte volte negli ampli da chitarra per ragiungere certi effetti sonori
si manda in overdrive uno stadio ed il segnale che ne esce viene ridotto in ampiezza
affinchè lo stadio successivo possa accettarlo senza andare in saturazione
nella ricerca di sonorità particolari un metoto è anche l'aggiunta di stadi "inutili" dal punto di vista del guadagno
nel senso che di guadagno ce n'è già abbastanza con gli stadi presenti
ma l'aggiungere uno stadio aggiunge anche armoniche e considerando anche queste il discorso assume un aspetto totalmente diverso
Non è facile progettare a tavolino un ampli da chitarra, con un HiFi la cosa risulta più semplice, ci sono decenni di letteratura dedicati ad ottenere il segnale più limpido e trasparente
ma se si guardano con occhi tecnici gli schemi di molti ampli da chitarra di successo ci si accorge che molte volte le valvole vengono strapazzate e fatte lavorare fuori specifica
va da se che lavorare fuori specifica equivale anche a lavorare senza una guida precisa che riesca ad anticipare dei risultati, in questo caso la pratica e la sperimentazione (a mio parere) sostituiscono più che degnamente il seguire delle regole prefissate
K
p.s.: post contemporaneo a quello di Mastrococco
nel senso che molte volte negli ampli da chitarra per ragiungere certi effetti sonori
si manda in overdrive uno stadio ed il segnale che ne esce viene ridotto in ampiezza
affinchè lo stadio successivo possa accettarlo senza andare in saturazione
nella ricerca di sonorità particolari un metoto è anche l'aggiunta di stadi "inutili" dal punto di vista del guadagno
nel senso che di guadagno ce n'è già abbastanza con gli stadi presenti
ma l'aggiungere uno stadio aggiunge anche armoniche e considerando anche queste il discorso assume un aspetto totalmente diverso
Non è facile progettare a tavolino un ampli da chitarra, con un HiFi la cosa risulta più semplice, ci sono decenni di letteratura dedicati ad ottenere il segnale più limpido e trasparente
ma se si guardano con occhi tecnici gli schemi di molti ampli da chitarra di successo ci si accorge che molte volte le valvole vengono strapazzate e fatte lavorare fuori specifica
va da se che lavorare fuori specifica equivale anche a lavorare senza una guida precisa che riesca ad anticipare dei risultati, in questo caso la pratica e la sperimentazione (a mio parere) sostituiscono più che degnamente il seguire delle regole prefissate
K
p.s.: post contemporaneo a quello di Mastrococco
Re: di nuovo 15W... obiettivo: farlo suonare!!!
X Mastrococco:
Il voltaggio in ingresso del mio finale è 38Vpp con il bias a 32mA (così suona meglio) mentre a 44Vpp con bias a 26mA...
X Kagliostro:
la penso anche io come te...
Se non fosse come dici tu non avrebbe senso anche semplicemente mettere dei condensatori di filtro da 20uF che "saggano a morire" sulle basse... di certo non è HiFi...
poi bisogna considerare il comportamento dinamico delle curve di carico...
Sinceramente però un minimo di calcolo può aiutare a gestire la situazione al meglio...
Se veramente il partitore resistivo sul plate aiuta così semplicemente e senza controindicazioni a gestire il guadagno è veramente un'ottima soluzione...(tra poco lo potrò provare)... consente di sfruttare meglio la tensione del trafo e lascia maggiore libertà di progettazione...
Inoltre è una cosa che non consideriamo spesso... ma tecnicamente parlando se si diminuisce l'anodica il guadagno aumenta entro certi limiti...
perchè considerando A come guadagno
A=Vout/Vin
e diminuendo l'anodica diminuisce Vin molto più che Vout guardando le curve dei datasheet...
alla luce di questo anche il mio pre che è fatto per lavorare a 340V-350V circa potrebbe non essere al meglio con soli 310V!!!
Il famoso ingegnere che ha progettato il tonestack nello schema non avrà usato casualmente la resistenza da 2M2 al posto di una da 1M... questo a livello di frequenze non cambia granchè in termini chitarristici, ma senza dubbio abbassa meno il segnale in uscita dalla prima valvola in quanto resistenza in parallelo al plate che influisce sulla curva di carico AC senza intaccare il punto di lavoro del primo triodo...
Ci deve però essere un qualcosa che spieghi (anche fosse riferita ad HiFi) perchè un determinato tipo di segnale deve entrare in un determinato tipo di stadio... sarebbe cmq un ottimo punto di partenza...
Il voltaggio in ingresso del mio finale è 38Vpp con il bias a 32mA (così suona meglio) mentre a 44Vpp con bias a 26mA...
X Kagliostro:
la penso anche io come te...
Se non fosse come dici tu non avrebbe senso anche semplicemente mettere dei condensatori di filtro da 20uF che "saggano a morire" sulle basse... di certo non è HiFi...
poi bisogna considerare il comportamento dinamico delle curve di carico...
Sinceramente però un minimo di calcolo può aiutare a gestire la situazione al meglio...
Se veramente il partitore resistivo sul plate aiuta così semplicemente e senza controindicazioni a gestire il guadagno è veramente un'ottima soluzione...(tra poco lo potrò provare)... consente di sfruttare meglio la tensione del trafo e lascia maggiore libertà di progettazione...
Inoltre è una cosa che non consideriamo spesso... ma tecnicamente parlando se si diminuisce l'anodica il guadagno aumenta entro certi limiti...
perchè considerando A come guadagno
A=Vout/Vin
e diminuendo l'anodica diminuisce Vin molto più che Vout guardando le curve dei datasheet...
alla luce di questo anche il mio pre che è fatto per lavorare a 340V-350V circa potrebbe non essere al meglio con soli 310V!!!
Il famoso ingegnere che ha progettato il tonestack nello schema non avrà usato casualmente la resistenza da 2M2 al posto di una da 1M... questo a livello di frequenze non cambia granchè in termini chitarristici, ma senza dubbio abbassa meno il segnale in uscita dalla prima valvola in quanto resistenza in parallelo al plate che influisce sulla curva di carico AC senza intaccare il punto di lavoro del primo triodo...
Ci deve però essere un qualcosa che spieghi (anche fosse riferita ad HiFi) perchè un determinato tipo di segnale deve entrare in un determinato tipo di stadio... sarebbe cmq un ottimo punto di partenza...
Re: di nuovo 15W... obiettivo: farlo suonare!!!
Se non dovessi risolvere nemmeno così ad aumentare l'headroom proverò con due 6L6....
Il trafo di uscita è abbastanza grande (di solito si usano 4K sul primario) da limitarne il guadagno e la tensione è abbastanza bassa da limitarne i watt in uscita... ma non credo che vadano in distorsione così facilmente!
Il trafo di uscita è abbastanza grande (di solito si usano 4K sul primario) da limitarne il guadagno e la tensione è abbastanza bassa da limitarne i watt in uscita... ma non credo che vadano in distorsione così facilmente!
Re: di nuovo 15W... obiettivo: farlo suonare!!!
Provato... le frequenze alte sono un po' attutite... ma forse è colpa anche della scarsa qualità dei trimmer...
ho inserito trimmer su tutti i plate... ed il problema è nel pre... tra V1a e V1b... si risolve anche semplicemente togliendo i condensatori sui catodi del pre... ma cambia in peggio il suono...
Proposte?!
ho inserito trimmer su tutti i plate... ed il problema è nel pre... tra V1a e V1b... si risolve anche semplicemente togliendo i condensatori sui catodi del pre... ma cambia in peggio il suono...
Proposte?!
- Kagliostro
- Amministratore

- Messaggi: 9930
- Iscritto il: 03/12/2007, 0:16
- Località: Prov. di Treviso
Re: di nuovo 15W... obiettivo: farlo suonare!!!
Metti un pot da 5k collegato a reostato in serie ai cap di bypass dei catodi
e prova se riesci a trovare un punto di compromesso
in alternativa prova una resistenza in serie al segnale in uscita da V1a
---
per le alte che si perdono devi provare con un cap a bypassare il segnale AC naturalmemte il valore va determinato sperimentalmente
(avete mai pensato di costruire un box con un commutatore rotante ed una serie di condensatori di var valori da usare per le prove ?)
K
e prova se riesci a trovare un punto di compromesso
in alternativa prova una resistenza in serie al segnale in uscita da V1a
---
per le alte che si perdono devi provare con un cap a bypassare il segnale AC naturalmemte il valore va determinato sperimentalmente
(avete mai pensato di costruire un box con un commutatore rotante ed una serie di condensatori di var valori da usare per le prove ?)
K
Re: di nuovo 15W... obiettivo: farlo suonare!!!
Pensare che lo avevo scritto prima...
Era il pre...
Notavo anche che abbassando il gain della prima valvola il volume aumenta in maniera più lineare... che era l'altro problemino che era da sistemare...
Grazie K... gentilissimo come sempre!
Era il pre...
Domani proverò a fare come dici tu...Inoltre è una cosa che non consideriamo spesso... ma tecnicamente parlando se si diminuisce l'anodica il guadagno aumenta entro certi limiti...
perchè considerando A come guadagno
A=Vout/Vin
e diminuendo l'anodica diminuisce Vin molto più che Vout guardando le curve dei datasheet...
alla luce di questo anche il mio pre che è fatto per lavorare a 340V-350V circa potrebbe non essere al meglio con soli 310V!!!
Il famoso ingegnere che ha progettato il tonestack nello schema non avrà usato casualmente la resistenza da 2M2 al posto di una da 1M... questo a livello di frequenze non cambia granchè in termini chitarristici, ma senza dubbio abbassa meno il segnale in uscita dalla prima valvola in quanto resistenza in parallelo al plate che influisce sulla curva di carico AC senza intaccare il punto di lavoro del primo triodo...
Notavo anche che abbassando il gain della prima valvola il volume aumenta in maniera più lineare... che era l'altro problemino che era da sistemare...
Grazie K... gentilissimo come sempre!
Re: di nuovo 15W... obiettivo: farlo suonare!!!
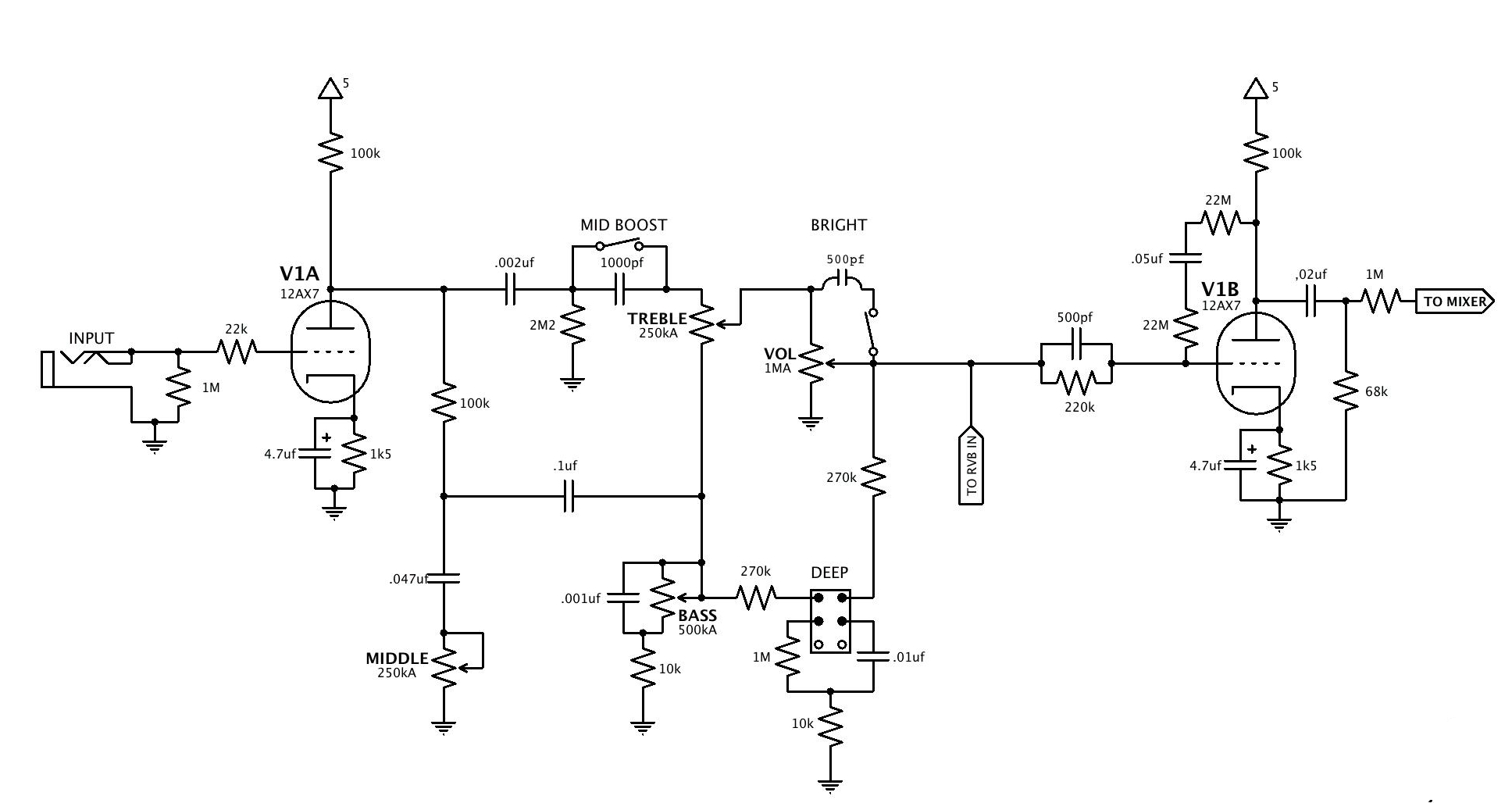
guardando lo schema originale del pre notavo la resistenza da 68K dopo la seconda preamplificazione...
facendo i calcoli, praticamente quasi dimezza il guadagno (da 55V a 34V) come potrei fare ad inserirla?!
Nello schema originale corrisponde all'impedenza d'ingresso dello stadio successivo... ma io subito dopo ho la PI
X Mastrococco:
Ho trovato anche questo per il calcolo del guadagno...
http://www.ampbooks.com/home/amplifier- ... capacitor/
Purtroppo il programmino che mi hai linkato non gira su mac...
invece il link di teoria è stato utile!
Grazie! =)
facendo i calcoli, praticamente quasi dimezza il guadagno (da 55V a 34V) come potrei fare ad inserirla?!
Nello schema originale corrisponde all'impedenza d'ingresso dello stadio successivo... ma io subito dopo ho la PI
X Mastrococco:
Ho trovato anche questo per il calcolo del guadagno...
http://www.ampbooks.com/home/amplifier- ... capacitor/
Purtroppo il programmino che mi hai linkato non gira su mac...
invece il link di teoria è stato utile!
Grazie! =)
- Kagliostro
- Amministratore

- Messaggi: 9930
- Iscritto il: 03/12/2007, 0:16
- Località: Prov. di Treviso
Re: di nuovo 15W... obiettivo: farlo suonare!!!
Sarà che mi sono alzato da poco, ma a quale schema ti riferisci ? nei due schemi che hai postato non vedo res da 68k ..........guardando lo schema originale del pre notavo la resistenza da 68K dopo la seconda preamplificazione...
A proposito, lamentavi che V1a ha troppo guadagno (a parte una sostituzione con una 12AY7) come mai invece della solita res da 68k in ingresso hai scelto di metterne una da 22k ?
come saprai quella res serve a limitare l'amplificazione di segnali RF e di solito (ma non sempre, la Mesa in quella posizione addotta anche solo una ferrite) va da 68k a 33k, quindi se metti una res più bassa aumenta il livello di amplificazione del segnale che lo stadio raggiunge e, se come dici, ne hai troppo ................
K
Re: di nuovo 15W... obiettivo: farlo suonare!!!
Scusa era tardi....ho dimenticato di aggiunere l'allegato....
qio lo schema...
ho dimenticato di segnarlo.... ma uso già 68K in quella posizione... cmq quello voleva essere un tentativo... nei Dumble si vede la 22K...anche il questo schema troverai questq resistenza...
qio lo schema...
ho dimenticato di segnarlo.... ma uso già 68K in quella posizione... cmq quello voleva essere un tentativo... nei Dumble si vede la 22K...anche il questo schema troverai questq resistenza...
Re: di nuovo 15W... obiettivo: farlo suonare!!!
Credo di dover elevare i filamenti delle finali... non riesco altrimenti a capire da cosa dipende l'Humm che c'è!
con una tensione anodica di 320V e al catodo 20V circa potrei mandare una 50ina di V al tap centrale dei filamenti?
Pensavo ad un partitore 100K/18K filtrando la tensione con 47uF...
L'anodica la prelevo dal primo conensatore dopo il ponte di diodi...
Giusto così?!
con una tensione anodica di 320V e al catodo 20V circa potrei mandare una 50ina di V al tap centrale dei filamenti?
Pensavo ad un partitore 100K/18K filtrando la tensione con 47uF...
L'anodica la prelevo dal primo conensatore dopo il ponte di diodi...
Giusto così?!
- Kagliostro
- Amministratore

- Messaggi: 9930
- Iscritto il: 03/12/2007, 0:16
- Località: Prov. di Treviso
Re: di nuovo 15W... obiettivo: farlo suonare!!!
Di solito si alza il riferimento della tensione dei filamenti al pre o a V1
farlo sulle finali mi suona un po' "bizzarro"
Considera che il valore del ripple non è mai molto alto e che le finali ricevono sulle griglie un segnale bello robusto dal pre
sono le prima valvole che di solito amplificano il rumore e danno il via alla catena dell'humm
se vuoi fare il partitore OK, ma alza il riferimento a massa di tutto l'ampli o del solo pre, farlo sulle sole finali non mi pare il caso
Usa i valori che ti sono più comodi per il partitore, basta che non siano valori bassi, altrimenti scorre inutilmente troppa corrente
Tensioni per alzare il riferimento di massa vanno bene da un 30v ad un 60v circa
K
farlo sulle finali mi suona un po' "bizzarro"
Considera che il valore del ripple non è mai molto alto e che le finali ricevono sulle griglie un segnale bello robusto dal pre
sono le prima valvole che di solito amplificano il rumore e danno il via alla catena dell'humm
se vuoi fare il partitore OK, ma alza il riferimento a massa di tutto l'ampli o del solo pre, farlo sulle sole finali non mi pare il caso
Usa i valori che ti sono più comodi per il partitore, basta che non siano valori bassi, altrimenti scorre inutilmente troppa corrente
Tensioni per alzare il riferimento di massa vanno bene da un 30v ad un 60v circa
K
- mastrococco
- Garzone di Roger Mayer

- Messaggi: 1361
- Iscritto il: 16/01/2012, 14:13
- Località: Cesena
Re: di nuovo 15W... obiettivo: farlo suonare!!!
Se non l'hai mai visto ti segnalo questo 3d per vari programmini da utilizzare,bill89 ha scritto:X Mastrococco:
Ho trovato anche questo per il calcolo del guadagno...
http://www.ampbooks.com/home/amplifier- ... capacitor/
Purtroppo il programmino che mi hai linkato non gira su mac...
invece il link di teoria è stato utile!
http://www.diyitalia.eu/forum/viewtopic ... mmi#p93991
la raccolta online di ampbooks è ottima!
Audiovalvole, seppur riferita più al mondo hifi, è una vera chicca, soprattutto in italiano...
I vari programmini in genere li faccio girare tranquillamente in emulazione wine sotto linux (ho estirpato windows da tempo ormai a casa...), non esiste qualcosa di simile per mac?
Per il resto...seguo con interesse!
