Nuovo progetto !!
Re: Nuovo progetto !!
Recuperi anodica abbassando la R prima della PI.
Per i due gain ed un master non capisco la domanda.
A quale schema ti riferisci?
Per i due gain ed un master non capisco la domanda.
A quale schema ti riferisci?
-
oisselatool
- Diyer Esperto

- Messaggi: 323
- Iscritto il: 24/09/2011, 21:36
Re: Nuovo progetto !!
Ok kagliostro proverò a scaricare la versione di fidocadj
tempo fa avevo installato fidocad ma era un po lungo da usare ,
Comunque ci riprovo !!!
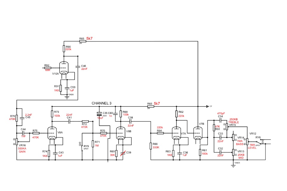
Roby i due pot che ti dicevo sono vr16 e vr16b i 500k che sono nella v8 guarda l'ultimo schema che ho postato
tempo fa avevo installato fidocad ma era un po lungo da usare ,
Comunque ci riprovo !!!
Roby i due pot che ti dicevo sono vr16 e vr16b i 500k che sono nella v8 guarda l'ultimo schema che ho postato
Re: Nuovo progetto !!
Il secondo gain non c'è. Dove hai preso quello schema?
-
oisselatool
- Diyer Esperto

- Messaggi: 323
- Iscritto il: 24/09/2011, 21:36
Re: Nuovo progetto !!
È lo schema dell'od3 sto prendendo parecchi spunti da quello :)
Ho trovato una modifica appunto solo con un gain può andare ?
i filtri dell'anodica influiscono sul suono o funzionamento ? Giusto per sapere perché come ho detto prima sto provando con un cap da 22 uf al posto che 10 uf che è nello schema originale
posso usare per esempio 1 10 uf per v10
e un 22uf per v7 e v8 ? O mi conviene mettere 3 cap separati ?
Ho trovato una modifica appunto solo con un gain può andare ?
i filtri dell'anodica influiscono sul suono o funzionamento ? Giusto per sapere perché come ho detto prima sto provando con un cap da 22 uf al posto che 10 uf che è nello schema originale
posso usare per esempio 1 10 uf per v10
e un 22uf per v7 e v8 ? O mi conviene mettere 3 cap separati ?
Re: Nuovo progetto !!
Tre filtri separati per l'alimentazione delle tre valvole, ed il triodo inutilizzato lo colleghi tutto a massa (anodo griglia e catodo).
-
oisselatool
- Diyer Esperto

- Messaggi: 323
- Iscritto il: 24/09/2011, 21:36
Re: Nuovo progetto !!
Allora , ho messo un cap da 10 uf per valvola (A) resistenza da 1k (B) resistenza da 1K e (C) ,ho messo una resistenza da 2,2k in parallelo alla 10k che arriva dalla PI quella del cap 50+50 uf e le tensioni ora sono
V10
pin 1 -185V
pin 3-1,4 V
I pin 6-7-8 per adesso sono a massa
V8
pin 1- 258V
pin 3- 2,2V
pin 6- 363V
pin 8- 4,2
diciamo che mi sono riavvicinato ai valori dello slo prima c'erano quasi 30V in meno
invece il problema adesso è che V7 ha le anodiche a 173 V invece che 200V arriva 390V prima della 220k e dopo la stessa c'e una caduta di tensione e mi trovo 173 V
poi ho delle oscillazioni pazzesche appena tocco i pot e i fili dell'eq sembra di sentire un'ambulanza
, sarà anche per via di alcuni collegamenti volanti tra cui appunto le anodiche dove sto facendo dei test , ho usato cavi schermati nell'ingresso nel pin centrale del gain e nell'uscita del master conviene farlo anche nel cavo che parte alla griglia V7 ?
V10
pin 1 -185V
pin 3-1,4 V
I pin 6-7-8 per adesso sono a massa
V8
pin 1- 258V
pin 3- 2,2V
pin 6- 363V
pin 8- 4,2
diciamo che mi sono riavvicinato ai valori dello slo prima c'erano quasi 30V in meno
invece il problema adesso è che V7 ha le anodiche a 173 V invece che 200V arriva 390V prima della 220k e dopo la stessa c'e una caduta di tensione e mi trovo 173 V
poi ho delle oscillazioni pazzesche appena tocco i pot e i fili dell'eq sembra di sentire un'ambulanza
-
oisselatool
- Diyer Esperto

- Messaggi: 323
- Iscritto il: 24/09/2011, 21:36
Re: Nuovo progetto !!
Allora , ho messo un cap da 10 uf per valvola (A) resistenza da 1k (B) resistenza da 1K e (C) ,ho messo una resistenza da 2,2k in parallelo alla 10k che arriva dalla PI quella del cap 50+50 uf e le tensioni ora sono
V10
pin 1 -185V
pin 3-1,4 V
I pin 6-7-8 per adesso sono a massa
V8
pin 1- 258V
pin 3- 2,2V
pin 6- 363V
pin 8- 4,2
diciamo che mi sono riavvicinato ai valori dello slo prima c'erano quasi 30V in meno
invece il problema adesso è che V7 ha le anodiche a 173 V invece che 200V arriva 390V prima della 220k e dopo la stessa c'e una caduta di tensione e mi trovo 173 V
poi ho delle oscillazioni pazzesche appena tocco i pot e i fili dell'eq sembra di sentire un'ambulanza
, sarà anche per via di alcuni collegamenti volanti tra cui appunto le anodiche dove sto facendo dei test , ho usato cavi schermati nell'ingresso nel pin centrale del gain e nell'uscita del master conviene farlo anche nel cavo che parte alla griglia V7 ? o provare ad accorciare i cavi dell'eq anche se non sono lunghissimi ...
V10
pin 1 -185V
pin 3-1,4 V
I pin 6-7-8 per adesso sono a massa
V8
pin 1- 258V
pin 3- 2,2V
pin 6- 363V
pin 8- 4,2
diciamo che mi sono riavvicinato ai valori dello slo prima c'erano quasi 30V in meno
invece il problema adesso è che V7 ha le anodiche a 173 V invece che 200V arriva 390V prima della 220k e dopo la stessa c'e una caduta di tensione e mi trovo 173 V
poi ho delle oscillazioni pazzesche appena tocco i pot e i fili dell'eq sembra di sentire un'ambulanza
-
oisselatool
- Diyer Esperto

- Messaggi: 323
- Iscritto il: 24/09/2011, 21:36
Re: Nuovo progetto !!
Risolto per l'oscillazione ,avevo collegato v7 in maniera errata , adesso non ho più l'oscillazione se tocco i pot o i fili però ho anche meno gain !! come mai ? è sempre hi gain :) però prima al massimo avevo un gain esagerato ora ho un gain diciamo un po più di un jcm al massimo per capirci ...
ho sempre l'anodica di v8 più alta di 10v e di v7 più bassa di 30v se vario le resistenze anche di poco mi si alza di quasi 100v in v7
ho sempre l'anodica di v8 più alta di 10v e di v7 più bassa di 30v se vario le resistenze anche di poco mi si alza di quasi 100v in v7
-
oisselatool
- Diyer Esperto

- Messaggi: 323
- Iscritto il: 24/09/2011, 21:36
Re: Nuovo progetto !!
domanda stupida :)
ho notato che nella prima valvola mi sono collegato pin 1- 2- 3
non so per quale motivo ... l'altro triodo è a massa perché non mi serve
in tutti gli ampli ho sempre visto che l'ingresso è su 6-7-8 potrebbe essere un problema ? i due triodi hanno lo stesso guadagno dovrebbero essere più o meno uguali o sbaglio ?
ho provato a basso volume e mi sembra che il suono mi sembra un po' strano come se non fosse preciso .....
ho notato che nella prima valvola mi sono collegato pin 1- 2- 3
in tutti gli ampli ho sempre visto che l'ingresso è su 6-7-8 potrebbe essere un problema ? i due triodi hanno lo stesso guadagno dovrebbero essere più o meno uguali o sbaglio ?
ho provato a basso volume e mi sembra che il suono mi sembra un po' strano come se non fosse preciso .....
-
oisselatool
- Diyer Esperto

- Messaggi: 323
- Iscritto il: 24/09/2011, 21:36
Re: Nuovo progetto !!
ho trovato un piccolo errore di layout per quello avevo il suono un po strano
, le tensioni anodiche sono ancora un po' sballate ma di pochi volts poi correggerò i valori in modo da avvicinarmi di più allo schema dello slo ,
adesso ci siamo quasi ho un bel suono definito anche se a mio avviso nello slo che avevo già fatto ho più gain non so per quale motivo ...questo ha un bel suono ma è come se il pot del gain fosse poco più di metà
domande :)
nell'ultimo schema che ho postato , quello con solo un gain nel ho una resistenza da 470k sulla griglia di V8b che non c'e nello schema originale dello slo ,potrebbe essere quella a diminuire il gain ?
poi per adesso ho lasciato C41 al valore di 4n7 è meglio portarlo a 22n ?
poi ho notato una cosa la tensione negativa al posto di essere - 57 arriva al massimo a -34
la PI ha sul pin 1 - 258V al posto di 263 V e sul pin 6 238 al posto di 251 più o meno il resto sembra corrispondere , volevo risolvere questi problemi prima di attaccare l'FX Loop
adesso ci siamo quasi ho un bel suono definito anche se a mio avviso nello slo che avevo già fatto ho più gain non so per quale motivo ...questo ha un bel suono ma è come se il pot del gain fosse poco più di metà
domande :)
nell'ultimo schema che ho postato , quello con solo un gain nel ho una resistenza da 470k sulla griglia di V8b che non c'e nello schema originale dello slo ,potrebbe essere quella a diminuire il gain ?
poi per adesso ho lasciato C41 al valore di 4n7 è meglio portarlo a 22n ?
poi ho notato una cosa la tensione negativa al posto di essere - 57 arriva al massimo a -34
la PI ha sul pin 1 - 258V al posto di 263 V e sul pin 6 238 al posto di 251 più o meno il resto sembra corrispondere , volevo risolvere questi problemi prima di attaccare l'FX Loop
-
oisselatool
- Diyer Esperto

- Messaggi: 323
- Iscritto il: 24/09/2011, 21:36
Re: Nuovo progetto !!
Sono tornato indietro nella sezione del finale per via della tensione negativa a -34 , ho notato che TA sull'ingresso del ponte di diodi ho 325 e 325 , uscita del ponte sul cap 50+50 sono già sceso a 400 v rispetto ai 468 da schema
com'è possibile ?
-
oisselatool
- Diyer Esperto

- Messaggi: 323
- Iscritto il: 24/09/2011, 21:36
Re: Nuovo progetto !!
Più che altro sto controllando le tensioni confrontando il finale del jcm 800 , la tensione in standby è 475V , attivando lo standby è 404 V
ho le valvole inserite, invece la tensione negativa dopo il diodo è di -43,5 e dopo la resistenza da 15k è di -34 V lo schema originale mi dice che in quel punto dovrei avere -57 V , non riesco a tarare il bias a più di 30mA non mi sembra normale
ho le valvole inserite, invece la tensione negativa dopo il diodo è di -43,5 e dopo la resistenza da 15k è di -34 V lo schema originale mi dice che in quel punto dovrei avere -57 V , non riesco a tarare il bias a più di 30mA non mi sembra normale
Re: Nuovo progetto !!
Più la tensione di polarizzazione è alta, maggiore è la corrente di bias.
Con -34 V mi aspetto che tu non riesca a scendere sotto 30 mA, invece che a non andare oltre 30 mA.
Sistema la tensione di polarizzazione delle finali prima di montarle.
Con -34 V mi aspetto che tu non riesca a scendere sotto 30 mA, invece che a non andare oltre 30 mA.
Sistema la tensione di polarizzazione delle finali prima di montarle.
-
oisselatool
- Diyer Esperto

- Messaggi: 323
- Iscritto il: 24/09/2011, 21:36
Re: Nuovo progetto !!
Su cosa posso intervenire ? Mi viene il dubbio sui cap 50+50 difettosi o i cap da 10 uf del bias ... Il layout mi sembra giusto l'ho controllato più volte fino alla PI
Ho provato anche a staccare tutte le anodiche dei due pre per vedere se non ci fosse una caduta di tensione derivata dalle 6 12 ax7 che sono nel circuito ...
Ma niente disattivando lo standby la tensione passa da 475 v all'uscita del ponte di diodi e scende a 405v
Per quanto riguarda i mA del bias il tester arriva a da 0 a 30 mv sulle resistenze da 1 ohm
Ho provato anche a staccare tutte le anodiche dei due pre per vedere se non ci fosse una caduta di tensione derivata dalle 6 12 ax7 che sono nel circuito ...
Ma niente disattivando lo standby la tensione passa da 475 v all'uscita del ponte di diodi e scende a 405v
Per quanto riguarda i mA del bias il tester arriva a da 0 a 30 mv sulle resistenze da 1 ohm
-
oisselatool
- Diyer Esperto

- Messaggi: 323
- Iscritto il: 24/09/2011, 21:36
Re: Nuovo progetto !!
allora ho provato a cambiare le finali , stavo usando delle vecchie lorenz per fare i test , non so se per le valvole o per qualche falso contatto ora riesco a fare delle regolazioni e la tensione negativa ora è a -37
rimane sempre la caduta di tensione dopo il ponte di diodi , appena metto le finali scende a 404 V
per il resto sto sistemando le varie tensioni dei preamp , l'anodica del clean ora è a 320 V ma dovrei portarla a 300 V
invece il lead dello slo
V1
pin 1 187 V
pin 3 1,5V
l'altro triodo e a massa non è utilizzato per ora
V2
pin 1 260V
pin 3 2,1V
pin 6 367V
pin 8 5V
V3
pin 1 266V
pin 2-6 208V
pin 3 209V
pin8 3,3V
PI
pin 1 262V
pin 3-8 43V
pin 6 251V
Finali EL34
Pin 1-8 massa
pin 3 404 V
pin 4 400V
pin 5 -36,8V
non mi sembra di sentire cose particolarmente strane .... ho pochissimo rumore di fondo , il volume non manca , il canale clean si sente benissimo , il lead funziona ma devo provarlo ad un volume decente , ha una bella ritmica e un suono che non mi dispiace ma sembra un marshall un po' più tirato ,con il gain a palla non sento tutta la distorsione che ha l'altro slo che ho fatto in precedenza , mi sembra a metà corsa ....nell'altro avevo anche la modifica depth che qui non è presente e le finali 6l6 in effetti un po' di cose cambiano ...
magari c'entra qualcosa questa tensione un po' bassa ?
rimane sempre la caduta di tensione dopo il ponte di diodi , appena metto le finali scende a 404 V
per il resto sto sistemando le varie tensioni dei preamp , l'anodica del clean ora è a 320 V ma dovrei portarla a 300 V
invece il lead dello slo
V1
pin 1 187 V
pin 3 1,5V
l'altro triodo e a massa non è utilizzato per ora
V2
pin 1 260V
pin 3 2,1V
pin 6 367V
pin 8 5V
V3
pin 1 266V
pin 2-6 208V
pin 3 209V
pin8 3,3V
PI
pin 1 262V
pin 3-8 43V
pin 6 251V
Finali EL34
Pin 1-8 massa
pin 3 404 V
pin 4 400V
pin 5 -36,8V
non mi sembra di sentire cose particolarmente strane .... ho pochissimo rumore di fondo , il volume non manca , il canale clean si sente benissimo , il lead funziona ma devo provarlo ad un volume decente , ha una bella ritmica e un suono che non mi dispiace ma sembra un marshall un po' più tirato ,con il gain a palla non sento tutta la distorsione che ha l'altro slo che ho fatto in precedenza , mi sembra a metà corsa ....nell'altro avevo anche la modifica depth che qui non è presente e le finali 6l6 in effetti un po' di cose cambiano ...
magari c'entra qualcosa questa tensione un po' bassa ?

