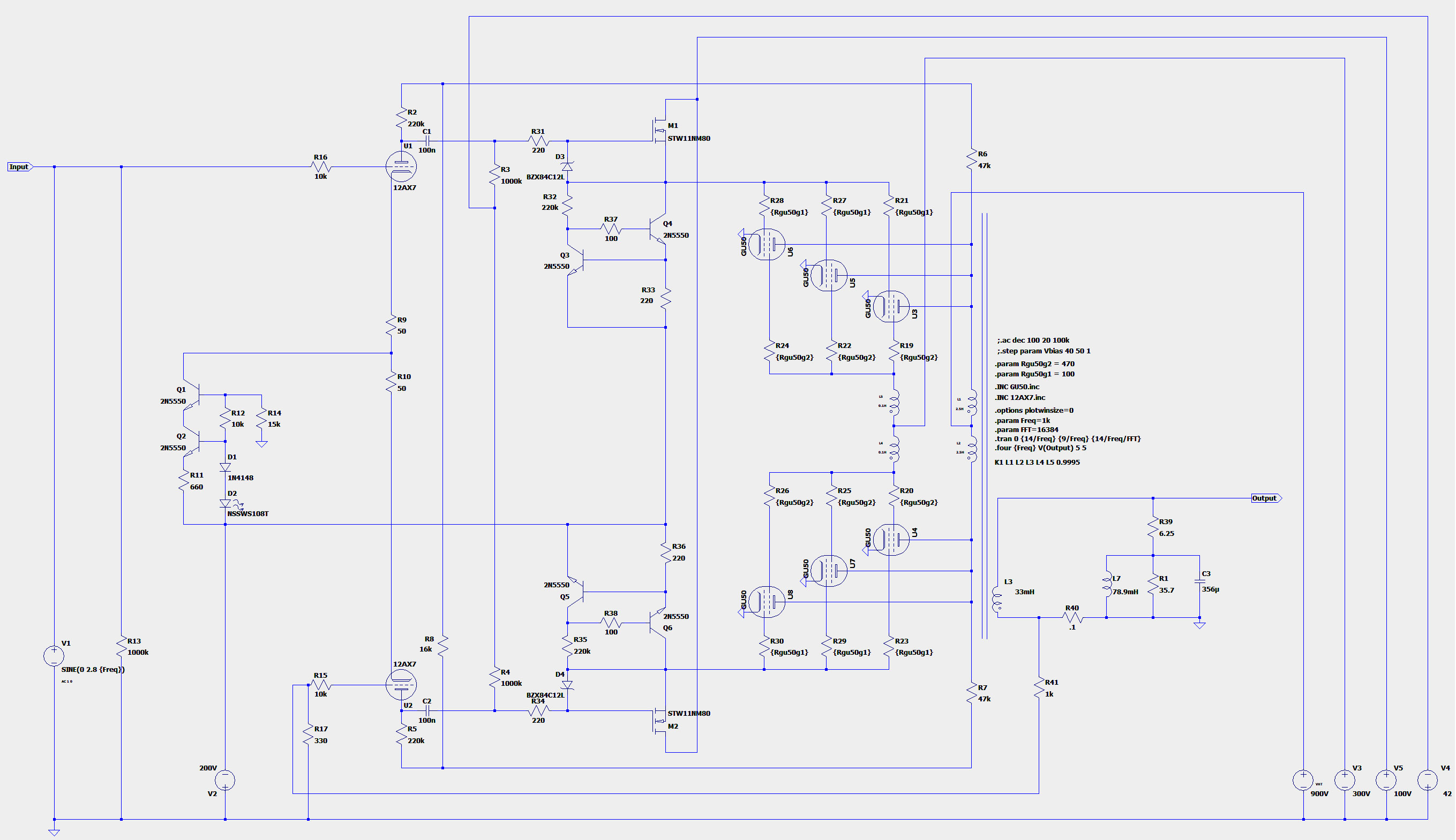
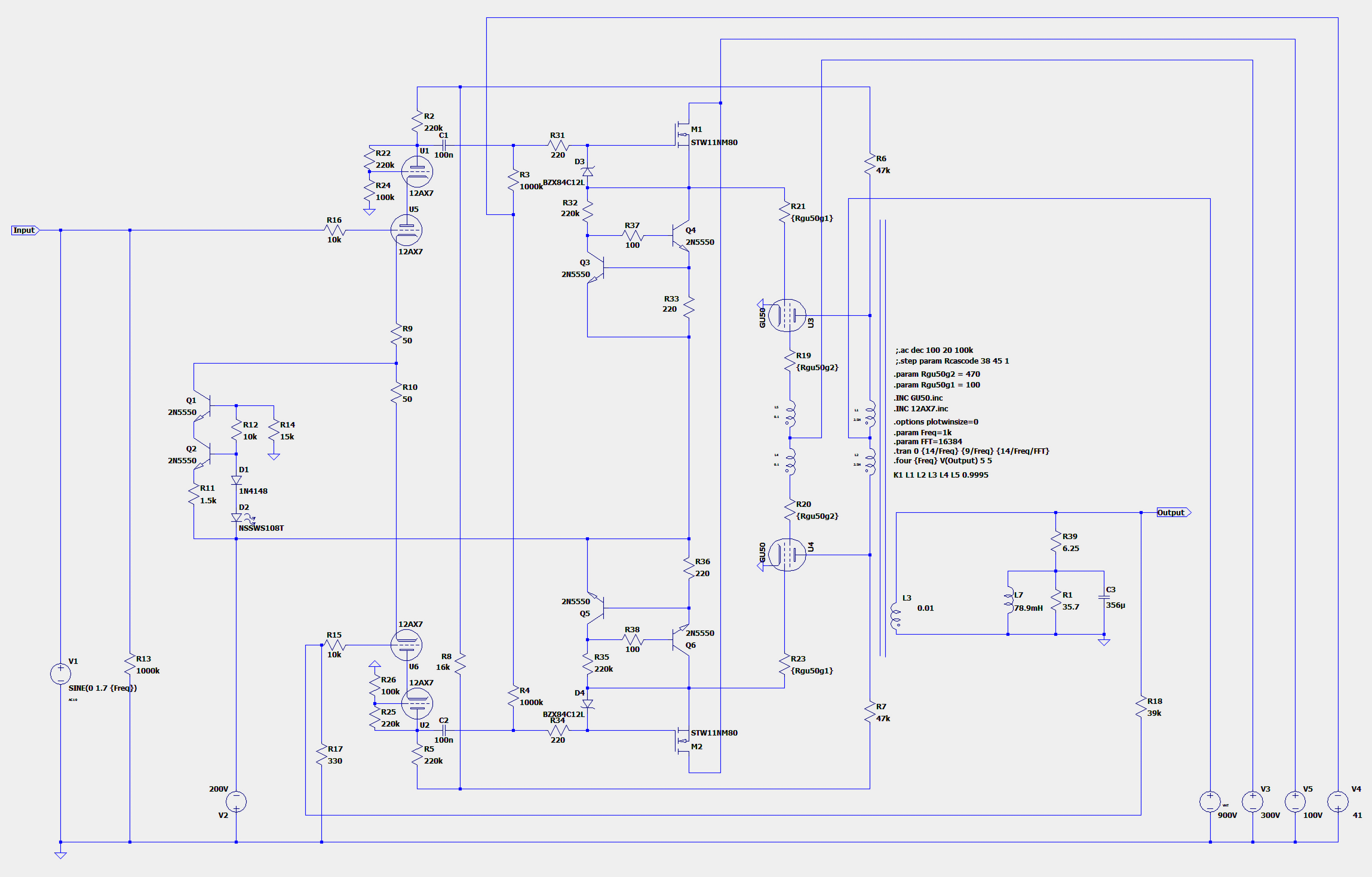
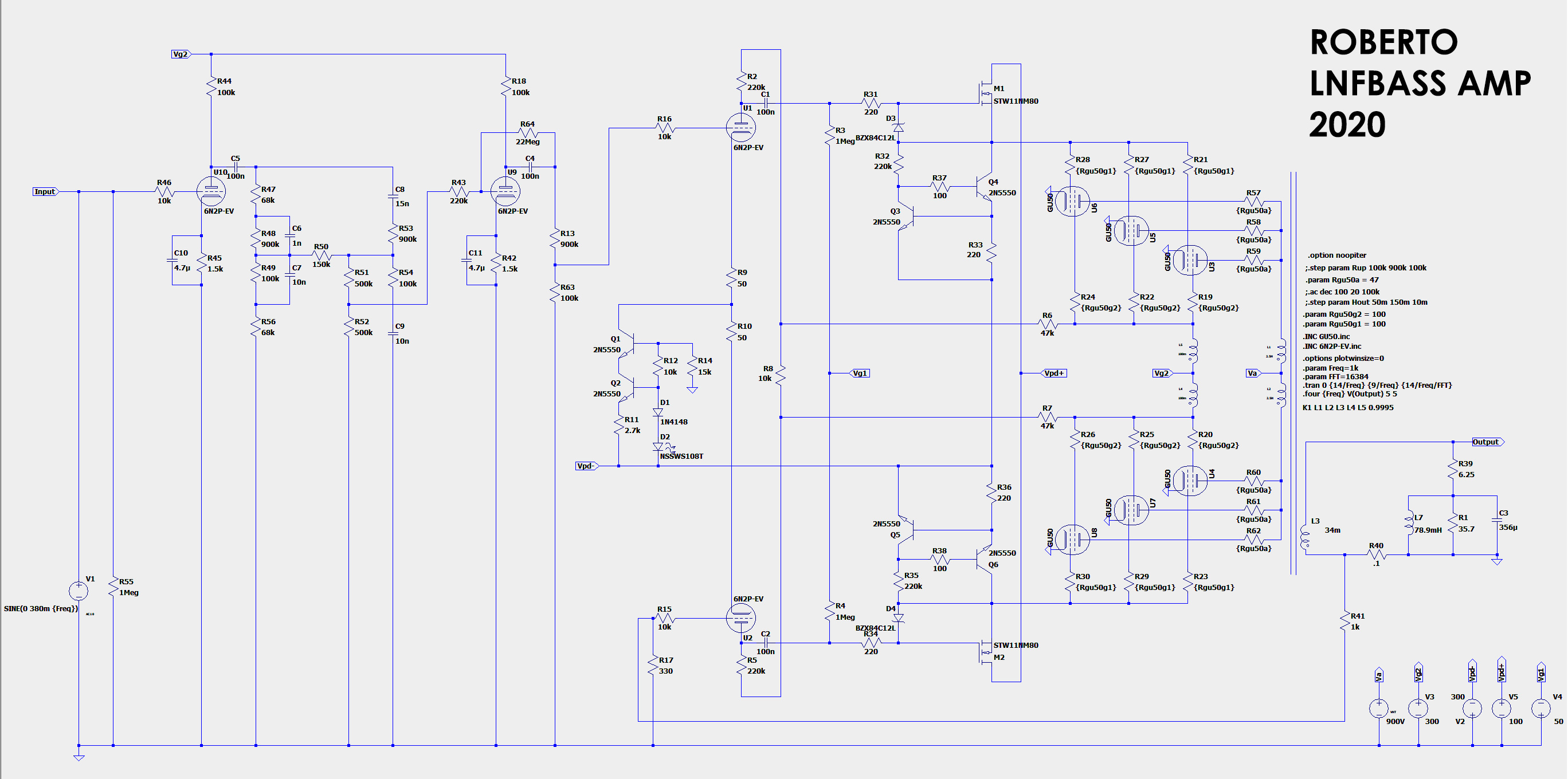
Codice: Seleziona tutto
Harmonic Frequency Fourier Normalized Phase Normalized
Number [Hz] Component Component [degree] Phase [deg]
1 1.000e+03 9.023e+01 1.000e+00 -4.07° 0.00°
2 2.000e+03 6.336e-02 7.023e-04 -126.45° -122.37°
3 3.000e+03 1.313e+00 1.455e-02 103.13° 107.21°
4 4.000e+03 1.635e-01 1.812e-03 77.70° 81.78°
5 5.000e+03 1.412e+00 1.565e-02 127.81° 131.89°
6 6.000e+03 8.046e-02 8.917e-04 -133.97° -129.89°
7 7.000e+03 2.682e-01 2.972e-03 -8.23° -4.16°
8 8.000e+03 5.063e-02 5.612e-04 55.49° 59.56°
9 9.000e+03 1.370e-01 1.519e-03 141.56° 145.64°
Total Harmonic Distortion: 2.174048%(2.183111%)





