Restauro vintage italiano - Gem Venus G20
Re: Restauro vintage italiano - Gem Venus G20
Input e trimmer:
Ultima modifica di johnnyl il 27/04/2013, 18:01, modificato 1 volta in totale.
Re: Restauro vintage italiano - Gem Venus G20
Condensatore mancante e sezione tremolo in generale:
Re: Restauro vintage italiano - Gem Venus G20
Chiedo scusa per la qualità delle foto, ma la luce era quella che era, e come dicevo non avevo Photoshop a disposizione per cercare di rimediare...
Ah, quasi dimenticavo, per quel che riguarda le tensioni, preferisco riaccendere il tutto solo a restauro ultimato per non rischiare... Il problema è che, come forse si è capito, non navigo nell'oro in questo periodo, perciò mi tocca aspettare il prossimo stipendio (10 giorni circa) per poter ordinare i componenti per completare questo progetto (più l'altro che ho in cantiere, una testata completamente DIY)...
Ah, quasi dimenticavo, per quel che riguarda le tensioni, preferisco riaccendere il tutto solo a restauro ultimato per non rischiare... Il problema è che, come forse si è capito, non navigo nell'oro in questo periodo, perciò mi tocca aspettare il prossimo stipendio (10 giorni circa) per poter ordinare i componenti per completare questo progetto (più l'altro che ho in cantiere, una testata completamente DIY)...
- Kagliostro
- Amministratore

- Messaggi: 9948
- Iscritto il: 03/12/2007, 0:16
- Località: Prov. di Treviso
Re: Restauro vintage italiano - Gem Venus G20
Tranquillo, ci si mette il tempo che serve, l'importante è non lasciare le cose a metà, visto che abbiamo fatto sino a qui ci terrei ad arrivare sino a finire
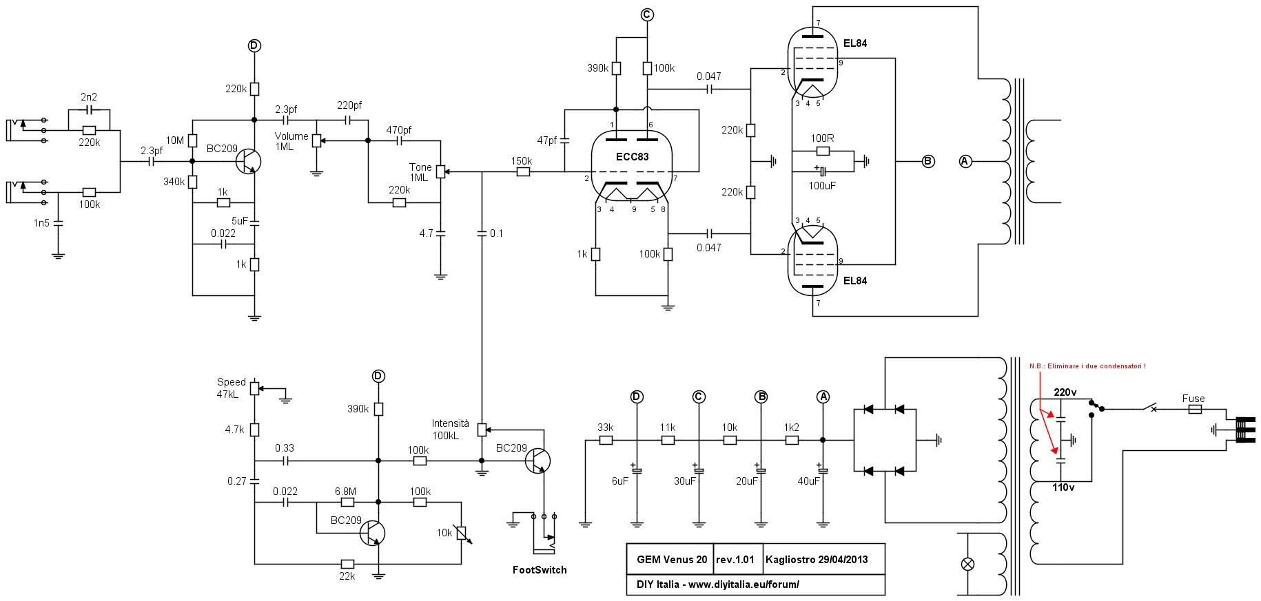
Ho aggiornato un po' lo schema, la lampada spia l'ho collegata come se fosse alimentata dai 6.3v
ma preferirei tu verificassi, ho presunto un 110v ed un 220v sul selettore di alimentazione
però vorrei mettere i dati esatti, quante e quali tensioni sono ammesse in ingresso ?
I due cap li ho messi (sono collegati così no ?) ma ho aggiunto un warning affichè se qualcuno ha per mano un ampli uguale sappia che è il caso di toglierli
---
Per la questione foto, ho provato a dargli un'occhiata, ma non sono riuscito a ricavarne informazioni utili
resta sempre necessario l'intervento ed il parere di qualche esperto di SS
quel transistor sarà stato un interruttore o sarà stato un buffer ????
Ciao
K
Ho aggiornato un po' lo schema, la lampada spia l'ho collegata come se fosse alimentata dai 6.3v
ma preferirei tu verificassi, ho presunto un 110v ed un 220v sul selettore di alimentazione
però vorrei mettere i dati esatti, quante e quali tensioni sono ammesse in ingresso ?
I due cap li ho messi (sono collegati così no ?) ma ho aggiunto un warning affichè se qualcuno ha per mano un ampli uguale sappia che è il caso di toglierli
---
Per la questione foto, ho provato a dargli un'occhiata, ma non sono riuscito a ricavarne informazioni utili
resta sempre necessario l'intervento ed il parere di qualche esperto di SS
quel transistor sarà stato un interruttore o sarà stato un buffer ????
Ciao
K
Re: Restauro vintage italiano - Gem Venus G20
Non ti preoccupare, anch'io ci tengo ad arrivare fino alla fine!
Allora appena riesco controllo se la lampada è alimentata (come credo) dai 6.3V.
Per il selettore di tensione dovrò invece studiarmelo un attimo, perchè non è che l'abbia proprio capito granchè - ho anche provato timidamente ad azionarlo, ma senza risultati
Ho notato che non hai commentato (nè hai riportato nello schema) le correzioni riguardo i condensatori da 2.3pF, il trimmer ed il condensatore parallelo alla resistenza da 6M8...
Allora appena riesco controllo se la lampada è alimentata (come credo) dai 6.3V.
Per il selettore di tensione dovrò invece studiarmelo un attimo, perchè non è che l'abbia proprio capito granchè - ho anche provato timidamente ad azionarlo, ma senza risultati
Ho notato che non hai commentato (nè hai riportato nello schema) le correzioni riguardo i condensatori da 2.3pF, il trimmer ed il condensatore parallelo alla resistenza da 6M8...
- Kagliostro
- Amministratore

- Messaggi: 9948
- Iscritto il: 03/12/2007, 0:16
- Località: Prov. di Treviso
Re: Restauro vintage italiano - Gem Venus G20
Scusa, avevo letto il messaggio precedente in un altro momento ed ho disegnato lo schema e risposto solo ora, in pratica mi sono dimenticato di una parte del contenuto, passo a rileggere e vedo di integrare con le indicazioni forniteHo notato che non hai commentato (nè hai riportato nello schema) le correzioni riguardo i condensatori da 2.3pF, il trimmer ed il condensatore parallelo alla resistenza da 6M8...
Così come mi scuso per l'aver dimenticato che nel suo terzo post RAF ha cercato di spiegare e dare un senso logico al circuitino del transistor collegato al footswitch
Quando vado alle fiere e ritorno a casa con un po' di roba nuova mi gaso tutto
Se avete visto ho riaperto la vecchia discussione sul "Nuovo amp da 0, pochi watt", stante che tra l'altro sono tornato a casa con queste due piccoline
così mi sono un po' perso la tramontana a pensare a come fare per usarle
e proprio una mezzora fa sembra che abbia trovato l'ispirazione giusta
Ciao
K
- Kagliostro
- Amministratore

- Messaggi: 9948
- Iscritto il: 03/12/2007, 0:16
- Località: Prov. di Treviso
Re: Restauro vintage italiano - Gem Venus G20
Eco qui la versione aggiornata dello schema
ci sono i cap cambiati da 2.3pf a 0.022 (ma per favore contolla bene e nel dubbio, se puoi, fatteli misurare)
l'aggiunta del cap in parallelo alla res da 6.8M
e, naturalmente, il collegamento tra il trimmer da 10k e l'emettitore di Q3
ho riportato anche il settaggio del trimmer a 4.6k, questo, comunque, mi sa che bisognerà ricontrollalro una volta che l'ampli sarà finito e funzionante :-)
---
Mi sa proprio che l'input era sbagliato, meglio se verifichi con il tester (vedi lo schema attuale)
Ciao
K
EDIT: Accorpo qui un messaggio che avevo inserito di seguito
ci sono i cap cambiati da 2.3pf a 0.022 (ma per favore contolla bene e nel dubbio, se puoi, fatteli misurare)
l'aggiunta del cap in parallelo alla res da 6.8M
e, naturalmente, il collegamento tra il trimmer da 10k e l'emettitore di Q3
ho riportato anche il settaggio del trimmer a 4.6k, questo, comunque, mi sa che bisognerà ricontrollalro una volta che l'ampli sarà finito e funzionante :-)
---
Mi sa proprio che l'input era sbagliato, meglio se verifichi con il tester (vedi lo schema attuale)
Ciao
K
EDIT: Accorpo qui un messaggio che avevo inserito di seguito
Ho provato a chiedere in giro e mi sa che per essere sicuro del circuito a transistor (perlomeno della parte relativa al footswitch) dovrai dissaldare il bc209 e controllare con il tester quali effettivamente siano i pin relativi a Collettore-Base-Emettitore
Pare che si tratti di un ulteriore tipo di contenitore, il TO-18 Epoxy e una verifica sarebbe meglio di tutto .............
Qui trovi una semplice spiegazione su come fare per identificare la corrispondenza dei pin dei transistor
http://www.drogbaster.it/testare-diodi-transistor.htm
Restiamo in attesa di notizie![]()
K
p.s.: Per quanto cerchi di vedere il transistor in questione in dettaglio, lo stesso, sulm corpo, ha una goccia di pasta salda che impedisce di riconoscere bene il profilo, magari potresti pulirlo e rifotografarlo con più luce, ma penso che misurare con il tester il transistor sia meglio
- Kagliostro
- Amministratore

- Messaggi: 9948
- Iscritto il: 03/12/2007, 0:16
- Località: Prov. di Treviso
Re: Restauro vintage italiano - Gem Venus G20
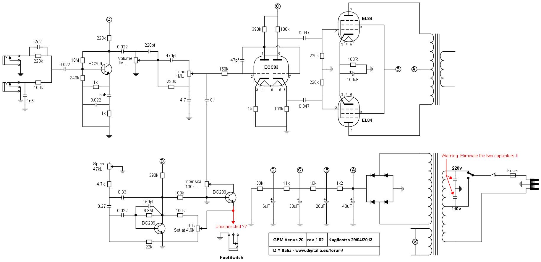
Aggiornamento dell'ultimo minuto
l'amico americano, in base alla foto ravvicinata (che anche lui non riesce a leggere bene) ed al collegamento tra il trimmer da 10k ed il BC209, dice che lo schema è questo
il testo che accompagna l'immagine dà anche una spiegazione sul funzionamento
Pare risolto per il meglio :-)
Ecco la versione attuale dello schema, in attesa di ulteriori info
K
l'amico americano, in base alla foto ravvicinata (che anche lui non riesce a leggere bene) ed al collegamento tra il trimmer da 10k ed il BC209, dice che lo schema è questo
il testo che accompagna l'immagine dà anche una spiegazione sul funzionamento
il filo svolazzante va collegato al footswitch in modo che pigiandone il pulsante si colleghi la base del transistor a massahttp://www.tekkna.it/open2b/var/catalog ... s/1428.pdf
Perfectly modern NPN Silicon. (Yes, 40 years old!)
Pinout is referenced to a flat-spot on the body. I am not sure what I am seeing in the picture. However my *guess* is that C is grounded, E shorts-out the guitar signal through Intens knob, and B gets a portion of the trem oscillator, plus DC bias, through the pre-set trim pot.
And grounding the Base with jack or pedal stops the trem.
Pare risolto per il meglio :-)
Ecco la versione attuale dello schema, in attesa di ulteriori info
K
Re: Restauro vintage italiano - Gem Venus G20
Kaglio.....il tuo amico americano mi ha preceduto.....
Ho ricavato lo schema ed è uguale a quello postato.
Saluti a tutti.
Ho ricavato lo schema ed è uguale a quello postato.
Saluti a tutti.
Napoletani si nasce.....
- Kagliostro
- Amministratore

- Messaggi: 9948
- Iscritto il: 03/12/2007, 0:16
- Località: Prov. di Treviso
Re: Restauro vintage italiano - Gem Venus G20
Grande RAF, avere conferme è sempre un piacere
per gli altri due transistor, secondo te, il collegamento potrebbe andare mi pare, giusto ?
Ciao
K
per gli altri due transistor, secondo te, il collegamento potrebbe andare mi pare, giusto ?
Ciao
K
Re: Restauro vintage italiano - Gem Venus G20
Si, dovrebbe essere giusto....anche se prima di dire si con certezza lo voglio simulare.
PS visto che si parla di vintage italiano....ieri mi hanno portato una testata mac senza k, scusate l'OT, per un recapping. A breve 3d con schemi e foto di questo ampli.
Saluti
Raffaele
PS visto che si parla di vintage italiano....ieri mi hanno portato una testata mac senza k, scusate l'OT, per un recapping. A breve 3d con schemi e foto di questo ampli.
Saluti
Raffaele
Napoletani si nasce.....
Re: Restauro vintage italiano - Gem Venus G20
Simulazione dello stadio di ingresso, entrando nell'ingresso superiore. Con 50V di alimentazione il circuito funziona.
Adesso sarebbe bello sapere le tensioni sui vari punti per studiare meglio.
In allegato lo schema seguito e i grafici dell'uscita sinusoidale ed il comportamento in frequenza.
Adesso sarebbe bello sapere le tensioni sui vari punti per studiare meglio.
In allegato lo schema seguito e i grafici dell'uscita sinusoidale ed il comportamento in frequenza.
Napoletani si nasce.....
Re: Restauro vintage italiano - Gem Venus G20
Grande Kagliostro, grazie!
Sai che in effetti nella mia ignoranza mi ero sempre immaginato che il footswitch servisse a null'altro che mandare a massa parte del circuito del tremolo? Il cavo singolo che arriva dritto al jack... Il problema è che detto questo non ci capivo una mazza del circuito in questione!
Per quel che riguarda l'input come dicevo qualche post fa in effetti l'ho già controllato col tester e, per quel che ci capisco io, è riportato correttamente nel mio layout...
Tra parentesi ancora una volta grazie mille anche a Raffaele per l'aiuto!
P.S.: Qualche giorno fa avevo provato a leggere e seguire la discussione "Nuovo amp da 0, pochi watt" da te "resuscitata", ma onestamente non ne sono stato in grado - la maggior parte delle valvole menzionate non sapevo neanche esistessero!
Sai che in effetti nella mia ignoranza mi ero sempre immaginato che il footswitch servisse a null'altro che mandare a massa parte del circuito del tremolo? Il cavo singolo che arriva dritto al jack... Il problema è che detto questo non ci capivo una mazza del circuito in questione!
Per quel che riguarda l'input come dicevo qualche post fa in effetti l'ho già controllato col tester e, per quel che ci capisco io, è riportato correttamente nel mio layout...
Tra parentesi ancora una volta grazie mille anche a Raffaele per l'aiuto!
P.S.: Qualche giorno fa avevo provato a leggere e seguire la discussione "Nuovo amp da 0, pochi watt" da te "resuscitata", ma onestamente non ne sono stato in grado - la maggior parte delle valvole menzionate non sapevo neanche esistessero!
- Kagliostro
- Amministratore

- Messaggi: 9948
- Iscritto il: 03/12/2007, 0:16
- Località: Prov. di Treviso
Re: Restauro vintage italiano - Gem Venus G20
Ottimo Raf sia per quanto riguarda la testata mac (fa sempre piacere raccogliere documentazione su apparecchiatura italiana) che per le simulazioni sul GEM
Johnnyl quando avrai ultimato il recapping ed il ripristino connessioni sconnesse (scusa il bisticcio di parole) all'accensione magari usa un lamp limiter e procedi con cautela
se sembra tutto ok, sia a fini di documentazione, sia a fini di controllo, rileva tutte le tensioni possibili sul circuito così il buon RAF potrà portare avanti ulteriori ricerche e potremo completare la documentazione in modo corretto
per l'input, tu l'avrai anche disegnato corretto, ma è del mio disegno che non sono certo, cioè non so se ho interpretato correttamente il tuo
non riesco bene a capire se le due prese sono identiche e se abbiano o no "l'interruttore" incorporato
-----
la configurazione degli input standard è questa
e questo è il layout standard
ma nel tuo GEM la situazione è diversa, non la conosco e mi confonde
quindi devi avere un po' di pazienza e cercare d'essere tu a dirmi cosa fare per lo schema
comunque, tu cerca di aiutarmi ed io mi guarderò per bene le foto, chissà che non mi ci capisca meglio
K
p.s.:

Johnnyl quando avrai ultimato il recapping ed il ripristino connessioni sconnesse (scusa il bisticcio di parole) all'accensione magari usa un lamp limiter e procedi con cautela
se sembra tutto ok, sia a fini di documentazione, sia a fini di controllo, rileva tutte le tensioni possibili sul circuito così il buon RAF potrà portare avanti ulteriori ricerche e potremo completare la documentazione in modo corretto
per l'input, tu l'avrai anche disegnato corretto, ma è del mio disegno che non sono certo, cioè non so se ho interpretato correttamente il tuo
non riesco bene a capire se le due prese sono identiche e se abbiano o no "l'interruttore" incorporato
-----
la configurazione degli input standard è questa
e questo è il layout standard
ma nel tuo GEM la situazione è diversa, non la conosco e mi confonde
quindi devi avere un po' di pazienza e cercare d'essere tu a dirmi cosa fare per lo schema
comunque, tu cerca di aiutarmi ed io mi guarderò per bene le foto, chissà che non mi ci capisca meglio
K
p.s.:
sai com'è, dicono che l'appetito vien mangiando .........Qualche giorno fa avevo provato a leggere e seguire la discussione "Nuovo amp da 0, pochi watt" da te "resuscitata", ma onestamente non ne sono stato in grado - la maggior parte delle valvole menzionate non sapevo neanche esistessero!

