K
1959T SuperTremolo (o quasi)
- Kagliostro
- Amministratore

- Messaggi: 9952
- Iscritto il: 03/12/2007, 0:16
- Località: Prov. di Treviso
Re: 1959T SuperTremolo (o quasi)
Sta venendo un bijou
K
K
Re: 1959T SuperTremolo (o quasi)
speriamo che suoni all'altezza della fatica e dei soldi che ho speso 
cmq tornando al triodo in più il primo tentativo sarà come segue:
dal mixer V1-V2 si va al triodo, polarizzato 100k/10k, esce con 22n verso un pot da 1M(con brite da 470p) e infine si va su V2 (dove prima andava il mixer)
il pot se avrà senso nell'utilizzo lo lascio altrimenti metto due res fisse.
questo canale in più sarà bypassabile con un relè o con una soluzione basata su opto LH1512 che voglio provare.
cmq tornando al triodo in più il primo tentativo sarà come segue:
dal mixer V1-V2 si va al triodo, polarizzato 100k/10k, esce con 22n verso un pot da 1M(con brite da 470p) e infine si va su V2 (dove prima andava il mixer)
il pot se avrà senso nell'utilizzo lo lascio altrimenti metto due res fisse.
questo canale in più sarà bypassabile con un relè o con una soluzione basata su opto LH1512 che voglio provare.
- Kagliostro
- Amministratore

- Messaggi: 9952
- Iscritto il: 03/12/2007, 0:16
- Località: Prov. di Treviso
Re: 1959T SuperTremolo (o quasi)
Oppure, potresti metterlo tra uno dei due triodi di V1 e la res da 470k che fa da mixer lasciando su quel canale uno stadio in più fisso e commutando i due canali all'ingresso via Footswitch, a meno che tu non lo voglia mettere subito prima dell'ingresso di V2 per avere anche la possibilità di parallelare gli ingressi di V1
K
K
Re: 1959T SuperTremolo (o quasi)
si in effetti vorrei lasciare l'ampli il più vicino possibile all'originale quando non inserito il nuovo stadio..
quindi si ...possibilità di jumperare i canali e/o di usarli entrambi con due chitarre (forse non tutti sanno che si può...)
e cosa fondamentale il boost ce l'hai sia sul primo che sul secondo canale.
per la cronaca ho cablato canale normal + tremolo su V1 e canale brigth + stadio aggiuntivo su V2

quindi si ...possibilità di jumperare i canali e/o di usarli entrambi con due chitarre (forse non tutti sanno che si può...)
e cosa fondamentale il boost ce l'hai sia sul primo che sul secondo canale.
per la cronaca ho cablato canale normal + tremolo su V1 e canale brigth + stadio aggiuntivo su V2
- stefano915
- Diyer Esperto

- Messaggi: 389
- Iscritto il: 20/06/2012, 21:50
- Località: Roma
Re: 1959T SuperTremolo (o quasi)
grazie meritil dell'info, 18 awg ho visto che in mm sono 1,024 quindi credo che la piattina da hifi vada bene per fare l'alimentazione valvole che è 1 mm, ora pensa nell'ampli solo sull'alimentazione delle valvole ho i cavi dell'impianto elettrico di casa
ma sono troppo spessi e era impossibile avvolgerli a treccia come si fa, ma quando feci l'ampli ancora non conoscevo questa tecnica, quindi ho voglia di sistemarlo piu che altro per una questione estetica, perche l'ampli funziona benissimo e non emette nessun ronzio o disturbi.
secondo voi vado tranquillo o magari serve un cavo piu specifico?
secondo voi vado tranquillo o magari serve un cavo piu specifico?
Re: 1959T SuperTremolo (o quasi)
Ho fatto vagire la bestia
A parte due problemi va una favola. ..
1) cavi primario tu invertiti (colori messi a caso da Ingo)
2) potenziometri push pull che hanno un buco iniziale non tollerabile ... lo sapevo ho voluto ritentare
A parte due problemi va una favola. ..
1) cavi primario tu invertiti (colori messi a caso da Ingo)
2) potenziometri push pull che hanno un buco iniziale non tollerabile ... lo sapevo ho voluto ritentare
- Kagliostro
- Amministratore

- Messaggi: 9952
- Iscritto il: 03/12/2007, 0:16
- Località: Prov. di Treviso
Re: 1959T SuperTremolo (o quasi)
Ciao Meritil
Spiega un po' la questione del buco sui pot.... intendi proprio pot PushPull (quelli con l'interruttore azionato tirando e spingendo l'alberino) o stai parlando di pot con lo switch che azionano lo switch ruotando e lo fanno nella prima parte di rotazione ?
Da smontaggio di apparati militari mi sono capitati dei pot (senza switch) che proprio scollegavano il cursore quando portati ad uno dei due fine corsa, ma chissà per quale scopo erano pensati in quel modo .......
---
@ Stefano915
Se l'ampli e silenzioso al massimo ............ non toccherei niente
K
Spiega un po' la questione del buco sui pot.... intendi proprio pot PushPull (quelli con l'interruttore azionato tirando e spingendo l'alberino) o stai parlando di pot con lo switch che azionano lo switch ruotando e lo fanno nella prima parte di rotazione ?
Da smontaggio di apparati militari mi sono capitati dei pot (senza switch) che proprio scollegavano il cursore quando portati ad uno dei due fine corsa, ma chissà per quale scopo erano pensati in quel modo .......
---
@ Stefano915
Se l'ampli e silenzioso al massimo ............ non toccherei niente
K
Re: 1959T SuperTremolo (o quasi)
Quoto kagliostro per la questione di stefano ...squadra che vince non si cambia :)
Per i pot... cominci a girare e l'ampli muto finché a un tratto volume a cannone..
Pot di tipo push pull, NON switch.
Per i pot... cominci a girare e l'ampli muto finché a un tratto volume a cannone..
Pot di tipo push pull, NON switch.
- Kagliostro
- Amministratore

- Messaggi: 9952
- Iscritto il: 03/12/2007, 0:16
- Località: Prov. di Treviso
Re: 1959T SuperTremolo (o quasi)
Quanto girare, molto poco o abbastanza ?cominci a girare e l'ampli muto finché a un tratto volume a cannone..
ed a parte il problema del livello audio che passa da zero a x, con il tester proprio non segna niente in questa prima zona ?
K
Re: 1959T SuperTremolo (o quasi)
Girare abbastanza! praticamente al 2 si comincia a sentire... mi era già capitato ho sperato in un episodio e lì ho ricomprati xche è comodo avere due switch sul pannello senza bucare ulteriormente.. Cmq mi sembra siano anche più rumorosi.
Altro episodio:
Sistemo il primario del tu.
Riattacco il nfb.
Accendo suono e dopo un paio di strimpellate forti V5V6 scaldano..rumore..fusibile ht muore.
Bestemmio in aramaico
Controllo TUTTO
Cambio fusibile
Riappiccio
Stessa cosa
Bestemmio in sumero
Ricontrollo TUTTO
Cambio fusibile
Riappiccio
funziona bene
Sta di fatto che V5V6 hanno preso una bella cotta infatti le scritte si sono sbiadite
Ora le cose sono due:
O il trim del bias di V5V6 è farlocco (nb: c'è ne sono due uno per coppia)
O le e34l non reggono anodiche di 490vdc circa essendo questa la seconda volta che mi capita su due volte che le ho prese. . La prima fu più semplice si ruppe una cambio e via.. ora invece sta funzionando ma ho il presentimento che da un momento all'altro. ..
Altro episodio:
Sistemo il primario del tu.
Riattacco il nfb.
Accendo suono e dopo un paio di strimpellate forti V5V6 scaldano..rumore..fusibile ht muore.
Bestemmio in aramaico
Controllo TUTTO
Cambio fusibile
Riappiccio
Stessa cosa
Bestemmio in sumero
Ricontrollo TUTTO
Cambio fusibile
Riappiccio
funziona bene
Sta di fatto che V5V6 hanno preso una bella cotta infatti le scritte si sono sbiadite
Ora le cose sono due:
O il trim del bias di V5V6 è farlocco (nb: c'è ne sono due uno per coppia)
O le e34l non reggono anodiche di 490vdc circa essendo questa la seconda volta che mi capita su due volte che le ho prese. . La prima fu più semplice si ruppe una cambio e via.. ora invece sta funzionando ma ho il presentimento che da un momento all'altro. ..
- Kagliostro
- Amministratore

- Messaggi: 9952
- Iscritto il: 03/12/2007, 0:16
- Località: Prov. di Treviso
Re: 1959T SuperTremolo (o quasi)
Per i pot PP credo possa essere una questione di marchio
(nel senso che magari ci sono marchi più affidabili - o ...... si tratta dei soliti fake cinesi)
Riguardo le valvole, oltre al circuito bias separato hai forse anche un PPIMV (un LarMar) ?
Potresti postare uno schizzo di come hai implementato la/le cosa/e ?
K
(nel senso che magari ci sono marchi più affidabili - o ...... si tratta dei soliti fake cinesi)
Riguardo le valvole, oltre al circuito bias separato hai forse anche un PPIMV (un LarMar) ?
Potresti postare uno schizzo di come hai implementato la/le cosa/e ?
K
- Kagliostro
- Amministratore

- Messaggi: 9952
- Iscritto il: 03/12/2007, 0:16
- Località: Prov. di Treviso
Re: 1959T SuperTremolo (o quasi)
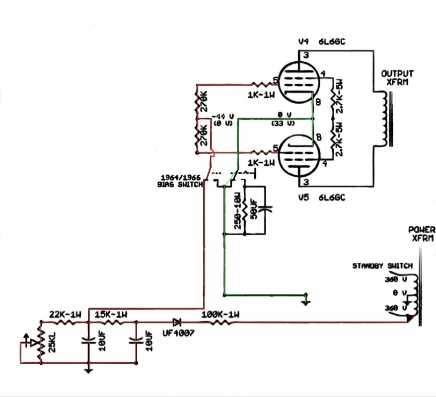
Per il bias sarebbe preferibile arrangiare il circuito tipo questi
così eviti la possibilità che un pot con contatto del cursore difettoso faccia mancare la tensione di bias
K
così eviti la possibilità che un pot con contatto del cursore difettoso faccia mancare la tensione di bias
K
EDIT: Su di un altro forum mi hanno mazziato perchè questi due schemi danno la possibilità, ad un operatore disattento, di
azzerare la tensione di Bias con le immaginabili conseguenze
ed avendo a mente la legge di Murphy non posso che dar loro ragione![]()
Re: 1959T SuperTremolo (o quasi)
Sì kagliostro i trim sono collegati così ci mancherebbe altro...
Ho messo il trim come probabile causa xche l'unica cosa toccata tra un fusibile e l'altro è il bias che ho risistemare e ricontrollato...
Cmq oggi pomeriggio 2 ore di rock a palla tutto liscio..
Devo come detto sostituire i pot che sono un disastro... per la cronaca sono CTS presi su ebay alla Modica di 8 euri cadauno.
Ho messo il trim come probabile causa xche l'unica cosa toccata tra un fusibile e l'altro è il bias che ho risistemare e ricontrollato...
Cmq oggi pomeriggio 2 ore di rock a palla tutto liscio..
Devo come detto sostituire i pot che sono un disastro... per la cronaca sono CTS presi su ebay alla Modica di 8 euri cadauno.
- Kagliostro
- Amministratore

- Messaggi: 9952
- Iscritto il: 03/12/2007, 0:16
- Località: Prov. di Treviso
Re: 1959T SuperTremolo (o quasi)
CTS è un ottimo marchio, ma può essere che il venditore ci abbia messo del suo ......
Se i pot sono collegati a reostato, mi pare assolutamente ininfluente un'eventuale cattivo contatto del cursore, per cui il problema sembrerebbe essere stato da qualche altra parte
Non è che puoi contestare i pot al venditore e vedere cosa succede ?
K
Se i pot sono collegati a reostato, mi pare assolutamente ininfluente un'eventuale cattivo contatto del cursore, per cui il problema sembrerebbe essere stato da qualche altra parte
Non è che puoi contestare i pot al venditore e vedere cosa succede ?
K
Re: 1959T SuperTremolo (o quasi)
non credo sia previsto il ritorno.. e poi il feedback ormai l'ho lasciato :)
cmq kaglio non è la prima volta che compro questi pot, sempre solita storia, deve essere proprio un difetto di costruzione o una forzatura necessaria ..boh...
sta di fatto che il canale brigth ha un brite-cap da 5nani, teoricamente dovrei avere un filo di volume anche a pot azzerato e invece fino a 2 muto quindi significa che fino a 2 il segnale va bello bello a massa altrimenti entrerebbe in gioco il brite.
di seguito un paio di foto, anche di come si sono sbiadite le scritte di due finali che si sono arroventate :(
cmq kaglio non è la prima volta che compro questi pot, sempre solita storia, deve essere proprio un difetto di costruzione o una forzatura necessaria ..boh...
sta di fatto che il canale brigth ha un brite-cap da 5nani, teoricamente dovrei avere un filo di volume anche a pot azzerato e invece fino a 2 muto quindi significa che fino a 2 il segnale va bello bello a massa altrimenti entrerebbe in gioco il brite.
di seguito un paio di foto, anche di come si sono sbiadite le scritte di due finali che si sono arroventate :(
