Dumble SE con GU50 (???)
Re: Dumble SE con GU50 (???)
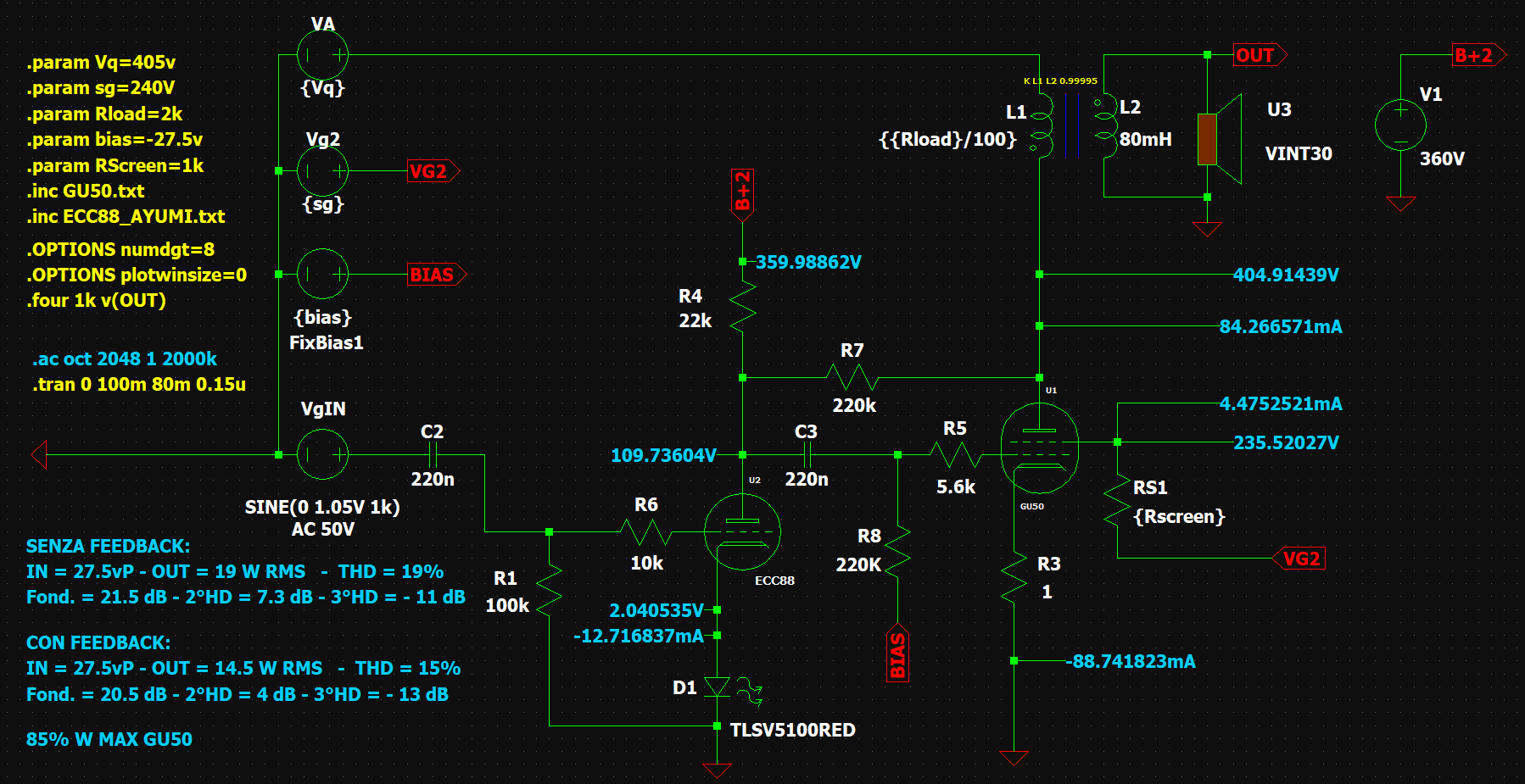
Con la speranza che non ci siano sviste o errori di qualche tipo, vi posto 2 prove fatte:
Con 3k: Con 2k
Ho scelto di alzare la tensione di G2 perchè mettendo il feedback ( ovviamente ) perdiamo qualche dB.
Ma se ne può parlare e vedere se si può fare di meglio.
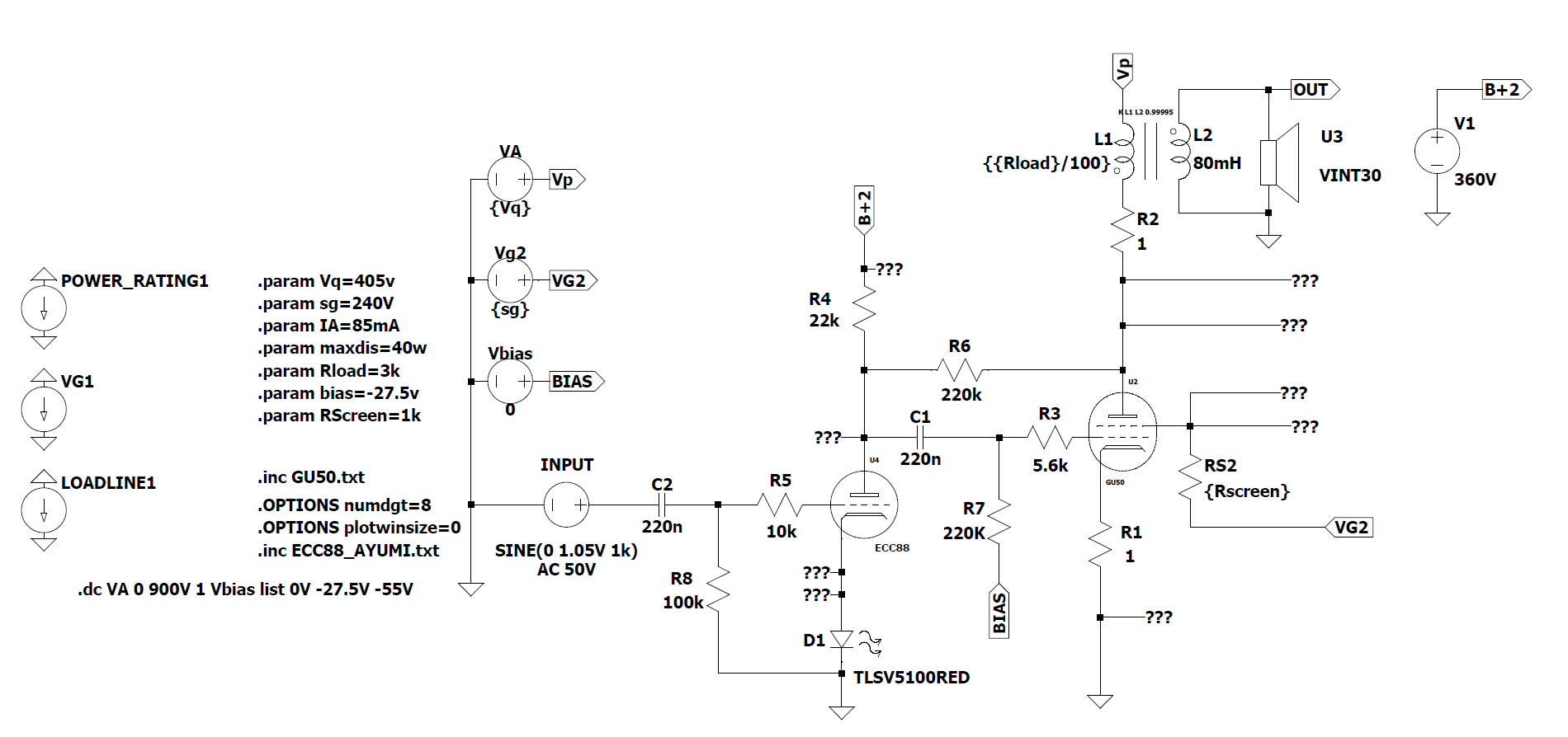
Quì lo schema per le analisi in dc sweep che ho provato a costruire in base a quello che so di ltspice:
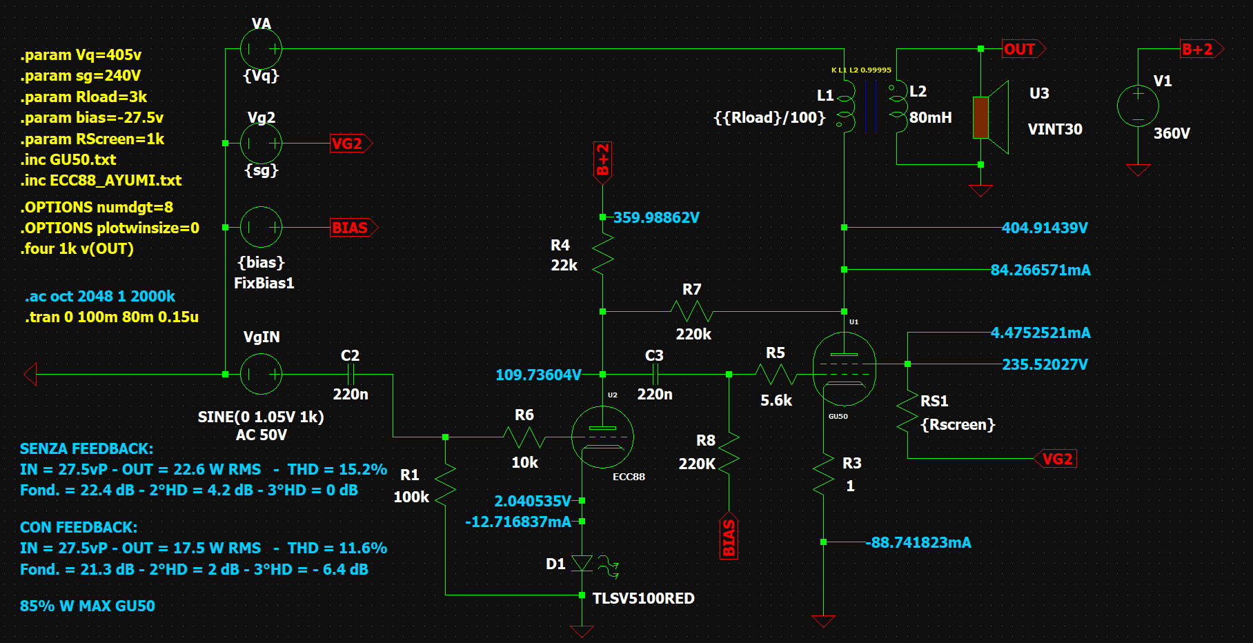
Con 3k: Con 2k
Ho scelto di alzare la tensione di G2 perchè mettendo il feedback ( ovviamente ) perdiamo qualche dB.
Ma se ne può parlare e vedere se si può fare di meglio.
Quì lo schema per le analisi in dc sweep che ho provato a costruire in base a quello che so di ltspice:
- Kagliostro
- Amministratore

- Messaggi: 9949
- Iscritto il: 03/12/2007, 0:16
- Località: Prov. di Treviso
Re: Dumble SE con GU50 (???)
Ciao Domenico che bel lavoro
Una cosa mi sfugge, perché nelle simulazioni metti sempre l'assorbimento a vuoto della G2 anziché quello a regime max ?
Poi non ho capito in cosa differiscano le due simulazioni (a parte la minor potenza erogata), ma questo forse dipende dal fatto che non sono su PC e sul telefono non vedo benissimo ?
EDIT:
Forse ho capito, la differenza sta nella Z dell' OT in una a 3K e nell' altra a 2K
Ma non si era parlato di 2.5K o mi ricordo male ?
Franco
Una cosa mi sfugge, perché nelle simulazioni metti sempre l'assorbimento a vuoto della G2 anziché quello a regime max ?
Poi non ho capito in cosa differiscano le due simulazioni (a parte la minor potenza erogata), ma questo forse dipende dal fatto che non sono su PC e sul telefono non vedo benissimo ?
EDIT:
Forse ho capito, la differenza sta nella Z dell' OT in una a 3K e nell' altra a 2K
Ma non si era parlato di 2.5K o mi ricordo male ?
Franco
Re: Dumble SE con GU50 (???)
Ciao Franco.Kagliostro ha scritto: ↑02/06/2024, 17:05
...Una cosa mi sfugge, perché nelle simulazioni metti sempre l'assorbimento a vuoto della G2 anziché quello a regime max ?
Poi non ho capito in cosa differiscano le due simulazioni (a parte la minor potenza erogata), ma questo forse dipende dal fatto che non sono su PC e sul telefono non vedo benissimo ?
EDIT:
Forse ho capito, la differenza sta nella Z dell' OT in una a 3K e nell' altra a 2K
Ma non si era parlato di 2.5K o mi ricordo male ?
Franco
Metto sia quella corrispondente al punto di lavoro sia quella a regime massimo.
Nel grafico del 3k sta a circa 43mA. In quello del 2k sta a circa 27.4mA
Si era parlato anche di 2.5k, si. Vedrò di simulare anche quella.
- Kagliostro
- Amministratore

- Messaggi: 9949
- Iscritto il: 03/12/2007, 0:16
- Località: Prov. di Treviso
Re: Dumble SE con GU50 (???)
Franco
Re: Dumble SE con GU50 (???)
Ciao Dom,
come scrivevo qualche pagina fa, quando la retta di carico si fa più ripida, devi scendere con l’anodica, altrimenti lavori in un punto non ottimale.
Ricordi che avevo abbozzato a naso un 360V?
Come mai leghi la tensione su g2 al feedback?
come scrivevo qualche pagina fa, quando la retta di carico si fa più ripida, devi scendere con l’anodica, altrimenti lavori in un punto non ottimale.
Ricordi che avevo abbozzato a naso un 360V?
Come mai leghi la tensione su g2 al feedback?
Re: Dumble SE con GU50 (???)
Sì, il 2k5 sarebbe per utilizzare questi trasformatori standard: https://www.hammfg.com/pdf/5C_125SE.pdf
Per chi volesse fare una versione con tutto standard.
Ma diciamo che le impedenze in una cassa da chitarra variano così tanto che fra 2k5 e 3k cambia anche poco.
Per chi volesse fare una versione con tutto standard.
Ma diciamo che le impedenze in una cassa da chitarra variano così tanto che fra 2k5 e 3k cambia anche poco.
Re: Dumble SE con GU50 (???)
Ok. Vediamo con una tensione di almeno 360v come andrà.
Ma lasciamo la tensione di g2 alta presumo.
Riguardo al fatto di legare la tensione su g2 al feedback, non ti seguo. Appena posso mi riguardo gli schemi, ma non credo di averla legata in alcun modo al feedback la G2. Forse c'è qualche svista da parte mia.
Re: Dumble SE con GU50 (???)
Allora, per dimensionare un finale in SE bisogna guardare innanzitutto l’impedenza di ció a cui lo si collega.
Nel caso di cassa per chitarra, l’impedenza di una cassa da 8 Ohm varia da circa 6 a circa 100 Ohm.
Traccia le tre rette di carico relative: minima massima nominale.
Poi si cerca di arrivare in prossimità del ginocchio del pentodo a centro banda lavorando sulla tensione di alimentazione e su Vg2.
Non bisogna avere troppa discrepanza fra le due semionde (armoniche pari a parte): guarda la funzione di trasferimento di Ra 2k a 400 V di anodica, é troppo marcata e ti fa perdere troppa potenza.
No, segui il procedimento che ti ho scritto sopra.
Re: Dumble SE con GU50 (???)
Tieni anche presente che con quel feedback le curve non sono più quelle di un pentodo.
Re: Dumble SE con GU50 (???)
Metto due schermate di un'altra cosa sempre ambito chitarra, per spiegare il punto.
Qui siamo con 3k di Ra, carico nominale, escamotage per avere qualche watt in più (1 Wrms a 2% THD e 20W a 15% THD) pur partendo da una buona seconda armonica iniziale ed un damping relativamente basso, sempre con il bias all'80% (cosa non vi torna, di primo acchito?):
Qui siamo con 3k di Ra, carico nominale, escamotage per avere qualche watt in più (1 Wrms a 2% THD e 20W a 15% THD) pur partendo da una buona seconda armonica iniziale ed un damping relativamente basso, sempre con il bias all'80% (cosa non vi torna, di primo acchito?):
Re: Dumble SE con GU50 (???)
Qui si vede ancora meglio: la valvole deve raggiungere i due limiti (Vg1=0 e Ia=0) più o meno con lo stesso segnale in ingresso (idealmente, perchè l'impedenza delle casse chitarra è molto variabile), così da avere sempre un po' di seconda armonica, ma non fare sì che limiti la dinamica.
Se scendi con l'impedenza del primario, devo scendere con la tensione e salire con la corrente, o la retta di carico più verticale diventerà troppo asimmetrica a detrimento della dinamica.
Ho fatto l'esempio con questo circuito non per proporlo, ma per comodità.
Qui a 16 Wrms ho il 9,5% di THD ed ancora circa 9 dB fra seconda e terza armonica.
Se scendi con l'impedenza del primario, devo scendere con la tensione e salire con la corrente, o la retta di carico più verticale diventerà troppo asimmetrica a detrimento della dinamica.
Ho fatto l'esempio con questo circuito non per proporlo, ma per comodità.
Qui a 16 Wrms ho il 9,5% di THD ed ancora circa 9 dB fra seconda e terza armonica.
Re: Dumble SE con GU50 (???)
Come scrivevo qualche pagina fa ed anche qui sopra: devi tenere conto di tutti i casi: anche i palm mute dove l'impedenza del cono è massima: la corrente su g2 non c'è solo a massima potenza, ma anche a basse potenze, ed a volte ancora più intensa (vedi i famosi palm mute che citavo prima, anche fatti a volume medio-basso).
Re: Dumble SE con GU50 (???)
Innanzi tutto grazie per le spiegazioni.
Procediamo con ordine:
Forse non si è detto espressamente o forse non ho letto con attenzione io, ma ero abbastanza sicuro che volevate vedere dei risultati SENZA cambiare troppo il punto di lavoro. Se possiamo sperimentare altri punti di lavoro diversi, la cosa cambia e anche di molto.
Credevo che volevamo stare in un certo range di tensione e corrente.
Procediamo con ordine:
...La retta di carico io riesco a simularla dal rapporto fra tensione e impedenza primaria in base ad una formula matematica per far si che ltspice la disegni impostando solo 2 parametri. Come posso fare per disegnarne 3 in funzione dell'impedenza secondaria che varia?
...Non credo di capirti bene quì.
Ma infatti è esattamente quello che ho sempre pensato. Va bene un pò di asimmetria e avere più distorsione di seconda armonica, ma li andiamo parecchio a discapito della dinamica! Io non ho voluto commentare i risultati dei grafici, e aspettavo proprio che se ne parlasse.
Forse non si è detto espressamente o forse non ho letto con attenzione io, ma ero abbastanza sicuro che volevate vedere dei risultati SENZA cambiare troppo il punto di lavoro. Se possiamo sperimentare altri punti di lavoro diversi, la cosa cambia e anche di molto.
Credevo che volevamo stare in un certo range di tensione e corrente.
Re: Dumble SE con GU50 (???)
Ecco, questo è un problema!
Nel senso che non sono riuscito a far cambiare le curve minimamente nella simulazione grafica pur mettendo il triodo ed il feedback.
Credo che nel simulare ciò, avrei bisogno del tuo aiuto sulle sintassi di ltspice e le formule da mettere.

