il clean va bene quindi per adesso non serve parlarne
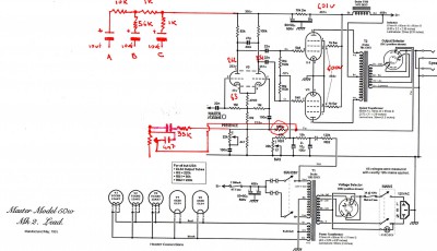
il lead con eq al massimo e gain al massimo non ha un suono che spunta sui medio alti comunque lavorando un po' sull'eq questo si può correggere, è molto compresso e si sente parecchio il tocco del plettro , quindi i problemi sono :
caduta di tensione sul finale da 468 a 400v appena tolgo lo stand by
poi la quantità di gain va benissimo a me piace un bel lead corposo e compresso però non so per quale motivo mi sembra un po' poco gestibile innanzi tutto ho visto che le basse mi fa sol ,sono come stoppate non sono per niente rotonde , se abbasso il gain il suono non diventa tipo un clean con poca distorsione o appunto un crunch ma sembra che gli cali proprio il segnale nel senso che se faccio un'accordo il segnale svanisce in fretta e con poco sustain , con un tocco deciso ho volume e gain se tocco piano la dinamica è strana sembra innaturale , questo mi turba perchè volevo aggiungere un'altro master e un'altro gain per aggiungere un canale crunch
allora ho diminuito la R da 39K e lo portata a 10k ho provato a sostituire di cap cerchiati con i valori segnati in rosso , ora li ho riportati a 22n come nell'originale perché innanzi tutto non ho risolto praticamente nessuno dei problemi cambia il taglio di frequenza ma il problema del gain rimane e rimane anche quello del tocco del plettro anche se in alcune combinazioni di cap si sente un po meno
quindi già dovrei risolvere il discorso del gain in teoria con il gain quasi a zero dovrei ottenere quasi un clean se alzo il volume l'accordo dovrebbe risultare comunque nitido e con il giusto sustain e non morire quasi subito giusto ?
su cosa posso intervenire ?


