Tube Buffer / Boost con filtri
Re: Tube Buffer / Boost con filtri
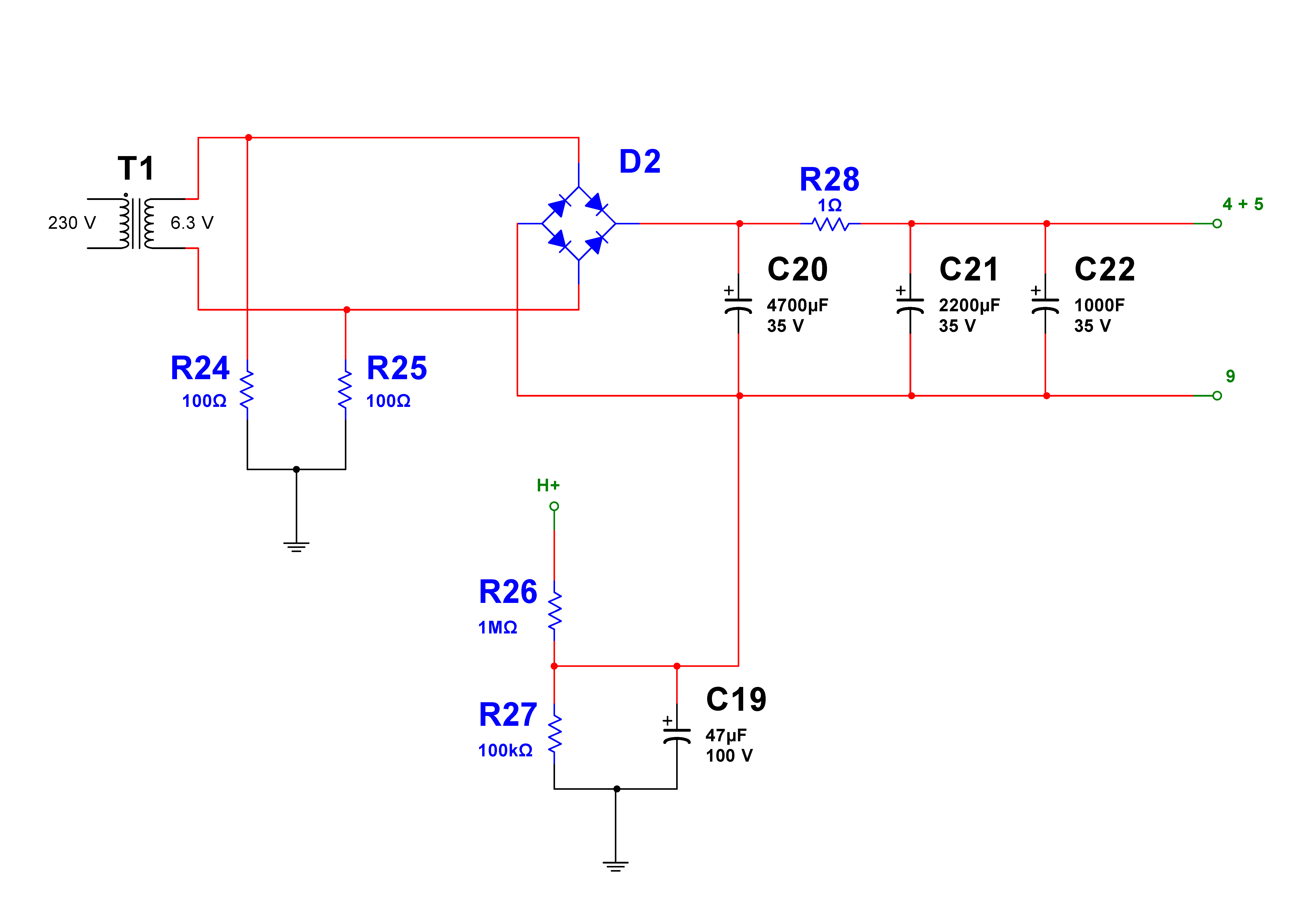
Allora, posto lo schema aggiornato con il PSU reale che ho messo per prova + tensioni rilevate sotto carico:
PSU grezzo e feroce:
...I filamenti non sono a 12,6 Volts in continua, ma a 6,7 in continua ( non avevo voglia di integrare anche un regolatore di tensione ).
Ovviamente elevati da massa.
PSU grezzo e feroce:
...I filamenti non sono a 12,6 Volts in continua, ma a 6,7 in continua ( non avevo voglia di integrare anche un regolatore di tensione ).
Ovviamente elevati da massa.
Re: Tube Buffer / Boost con filtri
Test del solo primo stadio. Il buffer:
Segnale puro:
Buffer attivo:
Segnale puro:
Buffer attivo:
Re: Tube Buffer / Boost con filtri
....Con l'onda quadra le risposte sono un pò diverse dalla sinusoide. Qualche piccolo cambiamento ci sta:
Segnale puro:
Buffer attivo: Ancora non lo provo sull'ampli. Vorrei fare altri test sul secondo stadio che ora è escluso tramite switch.
Segnale puro:
Buffer attivo: Ancora non lo provo sull'ampli. Vorrei fare altri test sul secondo stadio che ora è escluso tramite switch.
- Kagliostro
- Amministratore

- Messaggi: 9958
- Iscritto il: 03/12/2007, 0:16
- Località: Prov. di Treviso
Re: Tube Buffer / Boost con filtri
Giusto una curiosità, elevati o flottanti (intendo nessun ramo collegato a massa) ?Ovviamente elevati da massa.
Franco
Re: Tube Buffer / Boost con filtri
...Flottanti... sinceramente non saprei cosa tu intenda. Cmq io ho fatto nel classico modo anche se sono 6,3 v:Kagliostro ha scritto: ↑26/04/2020, 13:59
...elevati o flottanti (intendo nessun ramo collegato a massa) ?
il "+HT" lo ho preso dal secondo filtro dell'alimentazione anodica. Quello che in genere sta dopo l'induttanza. Dovrebbero stare intorno ai -60 V.
Re: Tube Buffer / Boost con filtri
Sai che ho provato parecchi VHT prima di questo, ma questo finale ha davvero una marcia in più su tutti gli altri. testate VHT incluse.
Una pacca, una musicalità, una definizione pur non clinica che sono davvero superiori a qualsiasi altro finale abbia provato.
- Kagliostro
- Amministratore

- Messaggi: 9958
- Iscritto il: 03/12/2007, 0:16
- Località: Prov. di Treviso
Re: Tube Buffer / Boost con filtri
OK, elevati
Flottanti sarebbe con tutti e due i fili isolati da massa (e senza un CT), di solito si fanno flottanti in DC
Franco
Flottanti sarebbe con tutti e due i fili isolati da massa (e senza un CT), di solito si fanno flottanti in DC
Franco
Re: Tube Buffer / Boost con filtri
+60 V immagino. Quindi hai i filamenti in DC elevati in DC rispetto a massa.
Come ti sei trovato con questa configurazione? Cambia molto, elevandoli da averli in AC o DC?
Re: Tube Buffer / Boost con filtri
Allora.... Ho provato a "sentire" come va l'accrocchio.
Suona. E' già qualcosa!
Provando solo il buffer sono rimasto felicissimo di non aver nessuna perdita di volume udibile sostanziosa. Questo secondo il mio orecchio, con gli strumenti si vede che c'è. Anche se è poco, ma c'è.
Stiamo parlando di un segnale passivo che entra in uno stadio valvolare non per essere preamplificato ma per essere sotanzialmente convertito da alta impedenza in bassa impedenza. Non avvertire un sostanziale calo di volume per me è tantissimo!
Ero più che sicuro che avessi sbagliato qualcosa o che si sarebbe sentito uno schifo con un discreto calo di volume rispetto al segnale originale. Quindi mi posso reputare fortunato per questo!
Ok. La risposta sonora è davvero bella! Non è esattamente uguale al segnale originale ( ...ma pensa tu! ) ma è abbastanza fedele. Quello che lo differenzia credo sia l'arricchimento in armoniche che la valvola da. Dato che si tratta di un inseguitore catodico, è un'eresia quello che ho detto oppure è possibile?
Fatto sta che a me personalmente piace molto.
La prova l'ho fatta tenendo l'accrocchio a distanza dall'ampli e usando un cavo da 15 metri "arruzzolato" per creare più induttanza. Attivando e disattivando lo switch di true bypass, ho sentito chiaramente la perdita di alte quando il segnale viaggiava diretto all'ampli! Ho fatto anche la prova staccando il jack dall'accrocchio e mettendolo all'input dell'ampli ( il più velocemente possibile per cogliere la differenza sonica ) e ho notato che la perdita è abbastanza coerente. Il cavo che dalla chitarra va o all'ampli o all'accrocchio è di 2 metri.
Passiamo al BOOST e ai filtri:
Per me personalmente quel filtro passa alto con pot da 5 Mega e cap ( battezzato ormai "BODY" sia da me che da Roby ), è qualcosa di straordinariamente utile nelle distorsioni pesanti e non! Senza neanche alzare il boost, il filtro dona una definizione unica. Cambia tutta la pasta sonora che stadio per stadio migliora sempre di più... finchè non si esagera con il taglio! Dopo snatura un pò il tutto.
Regolando in maniera giusta il taglio e alzando un pò per volta il boost, comincia a venire fuori quello che tanto speravo
A bassi gain nell'ampli si riesce a fare quello che di solito si prova a fare con i pedali. Viene fuori un suonaccio definito e granitico senza neanche esagerare nel dosare il boost. Ma ciò avviene solo in combinazione del filtro. Senza di esso alzare il boost equivale solo ad ingolfare pesantamente il suono. Almeno per me è così.
Sul secondo filtro, Robi aveva pienamente ragione. E' stato interessante sentire l'effetto dei 47 nF: praticamente un leggerissimo presence. Una schiarita sulle armoniche. Nè più ne meno. Andando di 330 nF la cosa cambia radicalmente: si riesce a dare un bel boost di frequenze alte della chitarra. Bello e caratteristico come effetto, ma devo provare con altri valori di capacità più grande.
Per quanto possa sembrare che i due filtri siano simili nell'impiego (...uno tira giù i bassi, l'altro enfatizza gli alti... ) sono molto diversi fra loro.
Giocando con il dosaggio di entrambi + il boost non è molto performante per me la cosa. Ho trovato il giusto equilibrio solo tenendo quasi al minimo uno e quasi a metà l'altro. O viceversa. Questo solo nel caso in cui si utilizzino insieme. Singolarmente creano due paste sonore differenti che mi piacciono molto.
Il boost è davvero eccessivo. Non c'è bisogno di così tanto gain. Credo che limiterò il segnale tramite una resistenza sul pin 1 del pot. La 22k per limitare di chiudere completamente il gain è perfetta. Sembra quasi di non avere differenza di volume quando bypasso lo stadio del boost.
Ora passiamo ai contro:
Dato il posizionamento della valvola sulla basetta dove sono saldati i componenti, è facile pensare che essa possa captare diverse interferenze elettromagnetiche suppongo. L'impiego di cavi non schermati e lunghi che passano sopra e sotto la basetta ( alcuni proprio in mezzo ai componenti ) aiuta molto l'induzione di rumore.
In pratica ho ronze e fruscii che sono sicuramente causati dal cattivo design del layout strutturale. Devo rifare un prototipo strutturato meglio e lasciare un solo switch dedicato al bypass di tutto il circuito. Pensavo a 2 jack femmine posizionati vicino sul pannello frontale: Input ed output frontali che possono essere messi in true bypass con cavi corti e vicini.
Vabbè, ci devo lavorare ancora un bel pò. Cmq sono felicissimo del risultao per ora.
Suona. E' già qualcosa!
Provando solo il buffer sono rimasto felicissimo di non aver nessuna perdita di volume udibile sostanziosa. Questo secondo il mio orecchio, con gli strumenti si vede che c'è. Anche se è poco, ma c'è.
Stiamo parlando di un segnale passivo che entra in uno stadio valvolare non per essere preamplificato ma per essere sotanzialmente convertito da alta impedenza in bassa impedenza. Non avvertire un sostanziale calo di volume per me è tantissimo!
Ero più che sicuro che avessi sbagliato qualcosa o che si sarebbe sentito uno schifo con un discreto calo di volume rispetto al segnale originale. Quindi mi posso reputare fortunato per questo!
Ok. La risposta sonora è davvero bella! Non è esattamente uguale al segnale originale ( ...ma pensa tu! ) ma è abbastanza fedele. Quello che lo differenzia credo sia l'arricchimento in armoniche che la valvola da. Dato che si tratta di un inseguitore catodico, è un'eresia quello che ho detto oppure è possibile?
Fatto sta che a me personalmente piace molto.
La prova l'ho fatta tenendo l'accrocchio a distanza dall'ampli e usando un cavo da 15 metri "arruzzolato" per creare più induttanza. Attivando e disattivando lo switch di true bypass, ho sentito chiaramente la perdita di alte quando il segnale viaggiava diretto all'ampli! Ho fatto anche la prova staccando il jack dall'accrocchio e mettendolo all'input dell'ampli ( il più velocemente possibile per cogliere la differenza sonica ) e ho notato che la perdita è abbastanza coerente. Il cavo che dalla chitarra va o all'ampli o all'accrocchio è di 2 metri.
Passiamo al BOOST e ai filtri:
Per me personalmente quel filtro passa alto con pot da 5 Mega e cap ( battezzato ormai "BODY" sia da me che da Roby ), è qualcosa di straordinariamente utile nelle distorsioni pesanti e non! Senza neanche alzare il boost, il filtro dona una definizione unica. Cambia tutta la pasta sonora che stadio per stadio migliora sempre di più... finchè non si esagera con il taglio! Dopo snatura un pò il tutto.
Regolando in maniera giusta il taglio e alzando un pò per volta il boost, comincia a venire fuori quello che tanto speravo
A bassi gain nell'ampli si riesce a fare quello che di solito si prova a fare con i pedali. Viene fuori un suonaccio definito e granitico senza neanche esagerare nel dosare il boost. Ma ciò avviene solo in combinazione del filtro. Senza di esso alzare il boost equivale solo ad ingolfare pesantamente il suono. Almeno per me è così.
Sul secondo filtro, Robi aveva pienamente ragione. E' stato interessante sentire l'effetto dei 47 nF: praticamente un leggerissimo presence. Una schiarita sulle armoniche. Nè più ne meno. Andando di 330 nF la cosa cambia radicalmente: si riesce a dare un bel boost di frequenze alte della chitarra. Bello e caratteristico come effetto, ma devo provare con altri valori di capacità più grande.
Per quanto possa sembrare che i due filtri siano simili nell'impiego (...uno tira giù i bassi, l'altro enfatizza gli alti... ) sono molto diversi fra loro.
Giocando con il dosaggio di entrambi + il boost non è molto performante per me la cosa. Ho trovato il giusto equilibrio solo tenendo quasi al minimo uno e quasi a metà l'altro. O viceversa. Questo solo nel caso in cui si utilizzino insieme. Singolarmente creano due paste sonore differenti che mi piacciono molto.
Il boost è davvero eccessivo. Non c'è bisogno di così tanto gain. Credo che limiterò il segnale tramite una resistenza sul pin 1 del pot. La 22k per limitare di chiudere completamente il gain è perfetta. Sembra quasi di non avere differenza di volume quando bypasso lo stadio del boost.
Ora passiamo ai contro:
Dato il posizionamento della valvola sulla basetta dove sono saldati i componenti, è facile pensare che essa possa captare diverse interferenze elettromagnetiche suppongo. L'impiego di cavi non schermati e lunghi che passano sopra e sotto la basetta ( alcuni proprio in mezzo ai componenti ) aiuta molto l'induzione di rumore.
In pratica ho ronze e fruscii che sono sicuramente causati dal cattivo design del layout strutturale. Devo rifare un prototipo strutturato meglio e lasciare un solo switch dedicato al bypass di tutto il circuito. Pensavo a 2 jack femmine posizionati vicino sul pannello frontale: Input ed output frontali che possono essere messi in true bypass con cavi corti e vicini.
Vabbè, ci devo lavorare ancora un bel pò. Cmq sono felicissimo del risultao per ora.
Re: Tube Buffer / Boost con filtri
Infatti ne ha visti diversi di circuiti. Tra poco le torrette chiederanno pietà in aramaico!
Si. + 60V. Piccola svista. Per rispondere alla domanda devo prima ristrutturare in modo adeguato tutto il circuito per essere sicuro che ronze e fruscii non dipendano dal cattivo stato dei cablaggi e del posizionamento dei componenti.
Quando avrò risolto questo problema potrò fare una prova comparativa dissaldando e risaldando i cavi dei filamenti per provare sia in DC che in AC.
Posso dirti però che su H. & H. ho tutti i filamenti delle valvole di pre a 12,6 volts in continua ed elevati con lo stesso sitema. Rispetto all'elevarli in AC ho notato un miglioramento su ronze captate lì.
Cosa ne pensi dei risultati in onda quadra del segnale?
Re: Tube Buffer / Boost con filtri
Kagliostro ha scritto: ↑26/04/2020, 18:44OK, elevati
Flottanti sarebbe con tutti e due i fili isolati da massa (e senza un CT), di solito si fanno flottanti in DC
Franco
Re: Tube Buffer / Boost con filtri
Leggo ora i nuovi post. Molto bene!
Come primo risultato mi sembra ottimo e già si vedono le direzioni nuovi che prenderà!
Come primo risultato mi sembra ottimo e già si vedono le direzioni nuovi che prenderà!
Re: Tube Buffer / Boost con filtri
Ragazzi mi sta venendo un piccolo dubbio.
Avrei bisogno di un chiarimento sulla tipologia di queste due configurazioni. Quale può essere più performante se l'obiettivo è cercare di rendere immune il più possibile il rumore indotto?
In teoria si potrebbero utilizzare entrambe le soluzioni, anche se io propendo per la seconda.
Avrei bisogno di un chiarimento sulla tipologia di queste due configurazioni. Quale può essere più performante se l'obiettivo è cercare di rendere immune il più possibile il rumore indotto?
In teoria si potrebbero utilizzare entrambe le soluzioni, anche se io propendo per la seconda.
- Kagliostro
- Amministratore

- Messaggi: 9958
- Iscritto il: 03/12/2007, 0:16
- Località: Prov. di Treviso
Re: Tube Buffer / Boost con filtri
Sul fatto che ci siano effettivamente benefici (udibili) elevando una tensione già in DC non son molto sicuro
In ogni caso (elevare AC o DC), un beneficio potrebbe essere nel sostituire le due resistenze (R19 - R20 o R24 - R25) con un potenziometro da 220-250R, magari con delle res ai due estremi in modo da non mandare mai a massa uno dei due rami dell'avvolgimento, anche se effettivamente (a parte nel caso della DC, sul quale sono in dubbio), nel caso della AC, una volta non era inusuale trovare uno dei due rami collegato direttamente a massa.
Franco
In ogni caso (elevare AC o DC), un beneficio potrebbe essere nel sostituire le due resistenze (R19 - R20 o R24 - R25) con un potenziometro da 220-250R, magari con delle res ai due estremi in modo da non mandare mai a massa uno dei due rami dell'avvolgimento, anche se effettivamente (a parte nel caso della DC, sul quale sono in dubbio), nel caso della AC, una volta non era inusuale trovare uno dei due rami collegato direttamente a massa.
Franco

