Sostieni il forum con una donazione! Il tuo contributo ci aiuterà a rimanere online!
Immagine

Progetto boost valvolare

Discussioni di carattere generale sugli amplificatori valvolari...
Lorenzo
Diyer
Diyer
Messaggi: 121
Iscritto il: 29/01/2011, 19:17

Re: Progetto boost valvolare

Messaggio da Lorenzo » 03/02/2012, 16:22

ciao, ho trovato lo schema in allegato e l'ho già provato, inserendolo dopo i 2 stadi di triodi.
Quali ampli storici usano le EL86?
Come polarizzano le EL86? ..e poi copi quella configurazione sulla EL89.
intendevi EF86 ??

comunque in termini di suono ho un leggero overdrive, quasi pulito. il guadagno è basso
Allegati
ef86_preamp.png
ef86_preamp.png (10.01 KiB) Visto 5960 volte

Avatar utente
robi
Amministratore
Amministratore
Messaggi: 9762
Iscritto il: 17/12/2006, 13:57
Località: Alba

Re: Progetto boost valvolare

Messaggio da robi » 03/02/2012, 18:38

Togli tutto quello che c'ìè fra R6 e Vol1, ed al suo posto metti un cap da 22n.
..poi ti dico come configurare gli altri due triodi!

Lorenzo
Diyer
Diyer
Messaggi: 121
Iscritto il: 29/01/2011, 19:17

Re: Progetto boost valvolare

Messaggio da Lorenzo » 03/02/2012, 18:46

scusa, mi sono dimenticato di dire che ho seguito solo le resistenze di polarizzazione, non ho aggiunto gli altri componenti che mi hai detto di togliere ;)

Avatar utente
robi
Amministratore
Amministratore
Messaggi: 9762
Iscritto il: 17/12/2006, 13:57
Località: Alba

Re: Progetto boost valvolare

Messaggio da robi » 03/02/2012, 21:01

..ma come li hai collegati i due circuiti fra loro?

Allega uno schema aggiornato numerando i componenti (R1 R2 C1 C2 etc..).

Lorenzo
Diyer
Diyer
Messaggi: 121
Iscritto il: 29/01/2011, 19:17

Re: Progetto boost valvolare

Messaggio da Lorenzo » 04/02/2012, 21:23

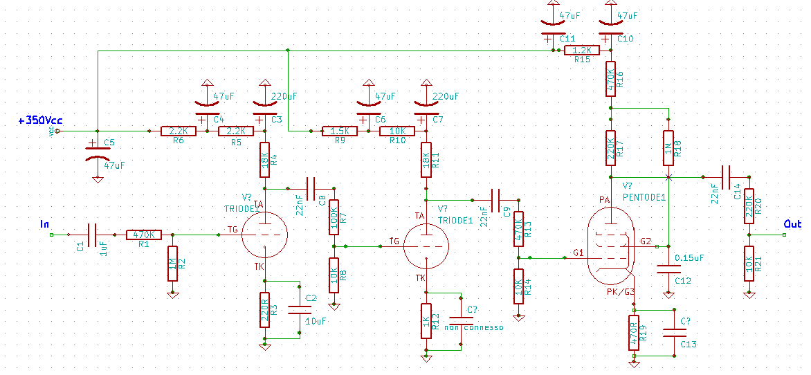
ho allegato il file. ho dovuto usare lo strumento cattura immagini perché non allegava i progetti di kicad :muro:
dovrebbe essere completo di tutto!
non ho disegnato l'alimentazione filamenti, tanto sappiamo com'è .
ho usato 2 res. da 100R per la simmetrizzazione verso massa
Allegati
Cattura.PNG

Avatar utente
robi
Amministratore
Amministratore
Messaggi: 9762
Iscritto il: 17/12/2006, 13:57
Località: Alba

Re: Progetto boost valvolare

Messaggio da robi » 04/02/2012, 22:36

Lore, ma fai sempre il contrario di cosa ti si dice!
Hai messo il pentodo dopo, hai bypassato il secondo stadio, hai tolto i diodi ed hai messo partitori diversi!

Lorenzo
Diyer
Diyer
Messaggi: 121
Iscritto il: 29/01/2011, 19:17

Re: Progetto boost valvolare

Messaggio da Lorenzo » 04/02/2012, 23:02

avevo capito di dover usare i triodi per saturare e il pentodo per amplificare. :pardon1:
nel secondo stadio ho scritto "non connesso" sul condensatore per far capire che potrebbe andarci ma non c'è :lol1:
per i partitori avevo provato il 100K e 100K come mi avevi detto ma mi creava un fischio acutissimo spacca timpani, per questo ho tenuto i valori 100K e 10K.
comunque ora ho collegato il pentodo prima dei triodi, ho usato il partitore con le res da 100K e ho messo i diodi.
ho pochissimo volume in confronto a prima e un costante rumore di fondo

Avatar utente
robi
Amministratore
Amministratore
Messaggi: 9762
Iscritto il: 17/12/2006, 13:57
Località: Alba

Re: Progetto boost valvolare

Messaggio da robi » 05/02/2012, 19:31

È normale, messe così. Hai anche cambiato l'alimentazione.
Che ulteriori prove hai effettuato e cosa hai capito da queste prove?

Lorenzo
Diyer
Diyer
Messaggi: 121
Iscritto il: 29/01/2011, 19:17

Re: Progetto boost valvolare

Messaggio da Lorenzo » 06/02/2012, 20:51

non ho fatto altre prove in particolare, non sono più andato avanti perché non avevo tempo :pasc:
comunque ho rifatto lo schema con i diodi e con il pentodo prima dei triodi
l'alimentazione è 354 - 355 volt, ho ricontrollato meglio con il tester
sinceramente non capisco più niente su che partitori usare :
tra ingresso e griglia 1 : 470k - 1M
tra anodo del pentodo e primo triodo : ???
tra anodo triodo1 e secondo triodo : 100K - 100K (+ diodi)
tra anodo secondo triodo e output : 470K - 10k
Allegati
Cattura.PNG

Avatar utente
robi
Amministratore
Amministratore
Messaggi: 9762
Iscritto il: 17/12/2006, 13:57
Località: Alba

Re: Progetto boost valvolare

Messaggio da robi » 06/02/2012, 21:32

Lorenzo ha scritto:sinceramente non capisco più niente su che partitori usare :
Difatti mi sarebbe piaciuto che sperimentassi tu, altrimenti ti davo lo schema già pronto al primo post. =p
Lorenzo ha scritto:tra ingresso e griglia 1 : 470k - 1M
non ci vuole nessun partitore qui
Lorenzo ha scritto:tra anodo del pentodo e primo triodo : ???
inizia solo col pot da 1M
Lorenzo ha scritto:tra anodo triodo1 e secondo triodo : 100K - 100K (+ diodi)
per esempio, ma puoi collegarlo direttamente al secondo triodo usato come cathode follower
Lorenzo ha scritto:tra anodo secondo triodo e output : 470K - 10k
Questo regola il volume di uscita, regolalo come prediligi.

Lorenzo
Diyer
Diyer
Messaggi: 121
Iscritto il: 29/01/2011, 19:17

Re: Progetto boost valvolare

Messaggio da Lorenzo » 06/02/2012, 23:45

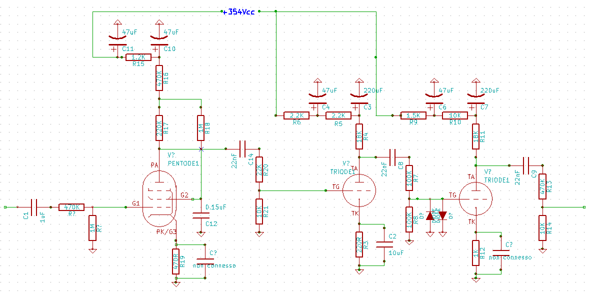
tra anodo del 2 triodo e output : 330K - 10K
pot da 1M tra pentodo e triodo1
100K e 100K tra i 2 triodi
ho dei problemi e credo che siano autooscillazioni. ad esempio quando il pot da 1M è al minimo e il triodo riceve tutto il segnale, comincia un forte rumore che va avanti all'infinito finchè non abbasso il pot.
ho provato a bypassare il catodo del 2 triodo e il problema si ripresenta
lo stesso accade se bypasso la G2 del pentodo con il condensatore da 0.15uF

non si presentano oscillazioni se bypasso solo il primo triodo e il pentodo

Avatar utente
robi
Amministratore
Amministratore
Messaggi: 9762
Iscritto il: 17/12/2006, 13:57
Località: Alba

Re: Progetto boost valvolare

Messaggio da robi » 06/02/2012, 23:53

Ottimo Lorenzo!
Ecco perchè ti avevo dato quei consigli sul bypass dei triodi ;)

Lorenzo
Diyer
Diyer
Messaggi: 121
Iscritto il: 29/01/2011, 19:17

Re: Progetto boost valvolare

Messaggio da Lorenzo » 07/02/2012, 23:13

ho allegato lo scema che sto usando ora. ho modificato le resistenze anodiche sui 2 triodi, e ho sostituito la Ecc85 con un ECC82. nei precedenti schemi avevo sbagliato il valore della resistenza anodica del pentodo, ora l'ho corretta inserendo 82K
il resto è chiaro nello schema ;)
il suono è pieno, con ottimi bassi e acuti !!!
inoltre sono sparite tutte le oscillazioni
Allegati
Cattura.PNG

Avatar utente
robi
Amministratore
Amministratore
Messaggi: 9762
Iscritto il: 17/12/2006, 13:57
Località: Alba

Re: Progetto boost valvolare

Messaggio da robi » 08/02/2012, 0:02

Nello schema c'è qualche errore e qualche semplificazione che puoi fare:
- C1 non serve
- il 470k non devi metterlo come partitore, ma come grid stopper
- fra R16 e R17 ci vuole un condensatore di alimentazione
- i due triodi li puoi alimentare entrambi dallo stesso punto
- da quel punto derivi la tensione per il pentodo, così è già filtrata
- metti delle resistenze da 1M o 470k in parallelo ai due potenziometri se vuoi guadagnare medie.

Lorenzo
Diyer
Diyer
Messaggi: 121
Iscritto il: 29/01/2011, 19:17

Re: Progetto boost valvolare

Messaggio da Lorenzo » 08/02/2012, 20:38

ok grazie :ok_1:
il suono è veramente bello.
però succede una cosa quando il gain è al massimo.
in pratica se suono una corda, il suono si sente pulito e dopo un attimo comincia a diventare un leggero overdrive.
in pratica al posto di essere continuamente in overdrive, parte pulito e dopo un attimo la nota acquista l'overdrive.
non posso fare in modo che sia continuamente overdrive ?

Rispondi