Sostieni il forum con una donazione! Il tuo contributo ci aiuterà a rimanere online!
Immagine

Dumble SE con GU50 (???)

Discussioni di carattere generale sugli amplificatori valvolari...
Avatar utente
Dom
Roger Mayer Jr.
Roger Mayer Jr.
Messaggi: 2035
Iscritto il: 07/09/2013, 15:38
Località: Abruzzo (Te)

Re: Dumble SE con GU50 (???)

Messaggio da Dom » 19/06/2024, 19:30

robi ha scritto:
19/06/2024, 10:17
Collega una cassa da 8 Ohm sull'uscita da 4 Ohm del trafo, come prima approssimazione va bene.
Bene.

robi ha scritto:
19/06/2024, 10:17
Puoi prendere l'alimentazione da un ampli che hai.
Si, potrei. Ma vorrei evitare. Nel senso che forse è meglio fare una "base" di prova fisica con alimentazione per fatti suoi e con la possibilità di variare un minimo la tensione tramite secondari multipli. Avrei qualcosa di utile a questo scopo.
robi ha scritto:
19/06/2024, 10:17
...A pagina 9 (cioè 53 pagine fa) scrivevo che secondo me per un SE saremmo finiti sui 400V di anodica con un carico da 3k. Non possiamo andare a beccare il decimo di volt di anodica su un simulatore, anche perchè non stabilizzando la tensione di polarizzazione della finale, le variazioni sulla rete si vedono sulla tensione di polarizzazione, e quindi sulla corrente di bias, e quindi sul punto di lavoro.
Infatti io sto più o meno lì come polarizzazioni. Volevo stare sempre intorno ai 400V fin dall'inizio quando cominciavo a fare gli schemi di E.T..
Con un carico da 3k le cose sono migliorate molto in effetti e mi piace scavare a fondo a tutto quello che ci siamo detti per arrivare a queste decisioni perchè si riesce a capire bene di cosa si sta parlando.

Può darsi che io sia un pò troppo pesante nel continuare con la teoria e le simulazioni, ma è un modo che cerco di sfruttare per imparare meglio e di più. Vero è che forse stiamo un pò annoiando chi segue e sarebbe ora di provare qualcosa di fisico proprio.

Cercherò di fare una "base" di prova. Intanto provo a fare un prototipo della board su visio.

Avatar utente
Dom
Roger Mayer Jr.
Roger Mayer Jr.
Messaggi: 2035
Iscritto il: 07/09/2013, 15:38
Località: Abruzzo (Te)

Re: Dumble SE con GU50 (???)

Messaggio da Dom » 14/07/2024, 12:38

Torno sull'argomento della scelta del punto di lavoro per il finale con delle novità che reputo interessanti.

Cominciamo con il dire che abbiamo un modello più preciso della GU50 rispetto al classico. E' più fedele al datasheet riguardo alle curve.
Giudicate voi:
GU50 plot compared.jpg
Riferimento:
https://www.diyaudio.com/community/thre ... 0/page-162

Ho provato a rifare diverse simulazioni con diversi punti di lavoro ( come si diceva qualche post fa ).
Prima di postare i risultati completi, però, vorrei soffermarmi sul "come" ho calcolato il valore della resistenza da mettere in serie alla griglia schermo per avere una protezione in caso di massimo segnale in entrata sulla valvola finale.

C'è un thread molto interessante dove si spiega bene questo calcolo:
https://www.thegearpage.net/board/index ... t.1815489/

Come esempio prendo una possibile soluzione con:
400V di tensione anodica - 80mA di corrente anodica - 3k di impedenza primaria - 220V di tensione di griglia schermo.

Dati SENZA nessuna screen grid resistor:
GU50 - NFB - 400V - 80mA - 3k - 220V - NO  RS.png
Con questo tipo di polarizzazione avremmo un'ipotetica potenza in uscita dalla valvola finale di ben 18.4W.
Ma senza nessuna screen grid resistor, con il massimo segnale possibile in entrata ( 27Vp ), dubito che si riuscirebbe a suonare l'ampli a tutto volume per più di qualche minuto! Il perchè lo possiamo vedere dal grafico:
GU50 - 400V - 80mA - 3k - 2.5k  - NO NFB - NO Rg2.png

Nel picco di massima escursione di Vg1= 0V, la corrente di griglia schermo corrisponde a circa 37mA.
Il chè significa che la tensione di griglia di 220V farebbe dissipare alla stessa ( 220 X 0.037 = 8.14W ) circa 8W!

Vero è che nessuno suonerebbe mai un ampli SE a tutto volume per molto tempo.
Vero è che il segnale alternato in ingresso è un segnale complesso che ha dei picchi variabili nel tempo e che di conseguenza non fa avere SEMPRE la dissipazione FISSA su quel valore.

Vero è che non sappiamo quanto tempo occorra alla G2 per danneggiarsi avendo un'ipotetica potenza continua di oltre 5W ( valore massimo del datasheet ), ma io penso che nel progettare uno stadio finale sia cmq necessario rispettare dei limiti che si conoscono e poi, forse, provare ad andare un pelo oltre dato che ci sono tante variabili di cui tenere conto.

Detto ciò si prova a dimensionare il tutto tenendo conto dei LIMITI conoscuti.
Il valore di una adeguata resistenza da mettere in serie alla griglia schermo la ho calcolata in questo modo:

(Rated G2 Power) / (Peak Screen Current) = Allowable Screen Voltage
5W / 37mA = 135V MASSIMI.

(Idle Screen Voltage) - (Allowable Screen Voltage) = Screen Voltage Drop
220V - 135V = 85V

(Screen Voltage Drop) / (∆ Screen Current Idle-to-Peak) = Screen Resistor
∆ Screen Current Idle-to-Peak = 37mA – 5mA = 32mA

85 / 32mA = 2.656 Ohm = 2.5k

Se mettiamo la resistenza del valore stimato in serie alla griglia schermo, avremo una tensione inferiore rispetto al valore di 220V scelto per il punto di lavoro. Sappiamo che in condizione di quiescenza ( stasi ) la griglia schermo assorbe circa 5mA.

Avendo 2 valori “fissi” ( assorbimento della g2 a riposo e la resistenza di griglia scelta ) la tensione scenderà di :
5mA X 2.5k = circa 12.5V.

Quindi sarà necessario impostare una tensione iniziale di: 220V + 12.5V = 232.5V per avere dopo il drop di tensione 220V.

Provando a simulare il tutto in tema grafico:
GU50 - 400V - 80mA - 3k - 2.5k  - NO NFB - 2.5k Rg2.png
Qualora un segnale massimo in entrata arrivasse a far salire la corrente di griglia di 22.4 mA, la potenza dissipata dalla griglia sarebbe di 220 X 0.022.4 = 4.9W.

Riassumendo, con:
400V di tensione anodica - 80mA di corrente anodica - 3k di impedenza primaria - 220V di tensione di griglia schermo - 2.5K di screen grid resistor, potremmo avere quasi 13W RMS in uscita dalla nostra valvola finale.

Aggiungendo il Feedback, avremmo meno.
Per avere esattamente la stessa comparazione relativa al segnale in ingresso della finale, ho calcolato che sarebbero necessari circa 3Vp in più ( con il feedback inserito ) perchè la griglia abbia i famosi 27Vp come massimo segnale possibile.
GU50 - NFB - 400V - 80mA - 3k - 220V - 2.5k  RS.png

Avatar utente
Dom
Roger Mayer Jr.
Roger Mayer Jr.
Messaggi: 2035
Iscritto il: 07/09/2013, 15:38
Località: Abruzzo (Te)

Re: Dumble SE con GU50 (???)

Messaggio da Dom » 14/07/2024, 12:40

Dimenticavo.
Posto il modello della GU50 migliorato a livello di curve :

Codice: Seleziona tutto

**** GU50 ******************************************
* Created on 02/12/2022 12:08 using paint_kip.jar
* www.dmitrynizh.com/tubeparams_image.htm
* Plate Curves image file: GU50.jpg
* Data source link: <plate curves URL>
*----------------------------------------------------------------------------------
.SUBCKT GU50 P G2 G K ; LTSpice tetrode.asy pinout
* .SUBCKT GU50 P G K G2 ; Koren Pentode Pspice pinout
+ PARAMS: MU=6.118 KG1=1424.85 KP=21.49 KVB=156.67 VCT=3.865 EX=1.4 KG2=6813.5 KNEE=246.13 KVC=1.584
+ KLAM=1.86E-10 KLAMG=2.174E-7 KNEE2=29.48 KNEX=268.19  KNK=-0.5511 KNG=0.01128 KNPL=3.5 KNSL=12.07 KNPR=80.35 KNSR=38.46
+ CCG=15P CGP=0.1P CCP=10.3P VGOFF=-1.287 IGA=0.00122 IGB=0.3 IGC=8 IGEX=2
* Vp_MAX=1000 Ip_MAX=800 Vg_step=20 Vg_start=0 Vg_count=8
* X_MIN=149 Y_MIN=65 X_SIZE=666 Y_SIZE=522 FSZ_X=1296 FSZ_Y=736 XYGrid=false
* Rp=1400 Vg_ac=20 P_max=40 Vg_qui=-70 Vp_qui=300
* showLoadLine=n showIp=y isDHP=n isPP=n isAsymPP=n isUL=n showDissipLimit=y
* showIg1=y isInputSnapped=y addLocalNFB=n
* XYProjections=n harmonicPlot=y dissipPlot=n
* UL=0.43 EG2=250 gridLevel2=y addKink=y isTanhKnee=y advSigmoid=n
*----------------------------------------------------------------------------------
RE1  7 0  1G    ; DUMMY SO NODE 7 HAS 2 CONNECTIONS
E1   7 0  VALUE=  ; E1 BREAKS UP LONG EQUATION FOR G1.
+{V(G2,K)/KP*LOG(1+EXP((1/MU+(VCT+V(G,K))/SQRT(KVB+V(G2,K)*V(G2,K)))*KP))}
RE2  6 0  1G    ; DUMMY SO NODE 6 HAS 2 CONNECTIONS
E2  6 0  VALUE={(PWR(V(7),EX)+PWRS(V(7),EX))} ; Kg1 times KIT current
RE21 21 0 1
E21  21 0 VALUE={V(6)/KG1*ATAN((V(P,K)+KNEX)/KNEE)*TANH(V(P,K)/KNEE2)} ; Ip with knee but no slope and no kink
RE22 22 0 1 ; E22: kink curr deviation for plate
E22  22 0 VALUE={V(21)*LIMIT(KNK-V(G,K)*KNG,0,0.3)*(-ATAN((V(P,K)-KNPL)/KNSL)+ATAN((V(P,K)-KNPR)/KNSR))}
G1   P  K  VALUE={V(21)*(1+KLAMG*V(P,K))+KLAM*V(P,K) + V(22)}
* Alexander Gurskii screen current, see audioXpress 2/2011, with slope and kink added
RE43 43 K 1G ; Dummy
E43  43 G2 VALUE={0} ; Dummy
G2   43 K  VALUE={V(6)/KG2*(KVC-ATAN((V(P,K)+KNEX)/KNEE)*TANH(V(P,K)/KNEE2))/(1+KLAMG*V(P,K))-V(22)}
RCP  P K  1G     ; FOR CONVERGENCE
C1   K G  {CCG}  ; CATHODE-GRID 1
C2   G P  {CGP}  ; GRID 1-PLATE
C3   K P  {CCP}  ; CATHODE-PLATE
RE23 G 0 1G
GG G K VALUE={(IGA+IGB/(IGC+V(P,K)))*(MU/KG1)*
+(PWR(V(G,K)-VGOFF,IGEX)+PWRS(V(G,K)-VGOFF,IGEX))}
.ENDS
*$

Avatar utente
Dom
Roger Mayer Jr.
Roger Mayer Jr.
Messaggi: 2035
Iscritto il: 07/09/2013, 15:38
Località: Abruzzo (Te)

Re: Dumble SE con GU50 (???)

Messaggio da Dom » 14/07/2024, 12:50

Oltre a questo esempio quasi "estremo" per avere una protezione tramite un'opportuna resistenza di griglia, c'è sempre da considerare un'altra circostanza che Robi mi ha fatto notare e di cui ignoravo totalmente l'effetto.

Il carico dello speaker può variare di molto per via di molti fattori. Può arrivare anche a circa 150 Ohm.
In questo caso specifico, non esiste resistenza opportuna che ci può aiutare, perchè il suo valore sarebbe esageratamente troppo alto e di conseguenza lo stadio avrebbe tantissima compressione e poco output in uscita.

Posto un grafico relativo con i dati dell'esempio precedente:
GU50 - 400V - 80mA - 3k - 2.5k  - LOAD VAR- 2.5k Rg2.png
Anche con una res da 2.5k, avremmo ( in questa condizione ) una corrente di griglia di circa 37.3 mA, che è troppa con una tensione di 220V.

Mi piacerebbe approfondire questo concetto e sapere come si può ovviare a questa cosa.

Avatar utente
Dom
Roger Mayer Jr.
Roger Mayer Jr.
Messaggi: 2035
Iscritto il: 07/09/2013, 15:38
Località: Abruzzo (Te)

Re: Dumble SE con GU50 (???)

Messaggio da Dom » 14/07/2024, 16:06

Per Le altre prove fatte, posto solo gli schemi essenziali.
il fattore comune a tutte le prove è la dissipazione massima della valvola che non deve superare l'80% circa:


400V - 80mA - 200V - 3K:
GU50 - NFB - 400V - 80mA - 3k -200V - 1.5k Rs.png
GU50 - 400V - 80mA - 3k - 200V  - NO NFB - 1.5k Rg2.png


380V - 85mA - 230V - 2.5k:
GU50 - NFB - 380V - 85mA - 2.5k - 230V - 3k  RS.png
GU50 - 380V - 85mA - 2.5k - 3k  - NO NFB - 3k Rg2.png


360V - 90mA - 240V - 2.5k:
GU50 - NFB - 360V - 90mA - 2.5k - 240V - 3.3k RS.png
GU50 - 360V - 90mA - 2.5k - 2.5K Rs  - NO NFB - 3.3k  Rg2.png

Io starei sempre sui 400V e 80mA con 3k. Poi possiamo valutare altro volendo.

Avatar utente
robi
Amministratore
Amministratore
Messaggi: 9762
Iscritto il: 17/12/2006, 13:57
Località: Alba

Re: Dumble SE con GU50 (???)

Messaggio da robi » 16/07/2024, 8:19

Dom ha scritto:
14/07/2024, 12:38
400V di tensione anodica - 80mA di corrente anodica
[omissis]
Con questo tipo di polarizzazione avremmo un'ipotetica potenza in uscita dalla valvola finale di ben 18.4W.
Ciao, sono tornato dall'estero, ma ho qualche casino e poco tempo per dedicarmi a quest'ampli.

Ho letto solo questo incipit e vorrei sottolineare nuovamente l'importanza della pratica rispetto all'uso dei simulatori.
La fisica ci insegna che un classe A single ended ha come efficienza massima il 50%.
Qui abbiamo un'efficienza del 57,5%. Non è possibile, vuol dire che qualcosa sui parametri impostati o letti non è corretto.

Riguardo la tensione di griglia, secondo me, come ho già scritto qualche volta, su una cassa da chitarra è meglio farla ad orecchio che non sul simulatore, proprio per tutte le incognite che vi sono rispetto ad una cassa con un'impedenza più stabile: scelgo l'impedenza quando faccio i palm mute sul mi? sul sol? sul si basso di una 7 corde? con un accordo a metà manico? Considerando una cassa chiusa, aperta, reflex?

Avatar utente
Dom
Roger Mayer Jr.
Roger Mayer Jr.
Messaggi: 2035
Iscritto il: 07/09/2013, 15:38
Località: Abruzzo (Te)

Re: Dumble SE con GU50 (???)

Messaggio da Dom » 18/07/2024, 19:59

Ciao Robi,

D'accordo con te sulla esagerata efficienza dei dati, ma non vedo errori da parte mia riguardo all'impostazione dei dati immessi.
Quindi c'è qualcosa che non torna proprio sui / sul modello.
Cmq sia il fatto non cambia: anche se fossero solo 16W, senza un'opportuna res di griglia non potremmo cmq avere simili risultati senza rovinare la valvola dopo qualche tempo "indefinito". Con massimo segnale in entrata, intendo.

Io ho voluto mostrare come ho imparato a calcolare una possibile res di griglia in base a quello che ho studiato in quel thread. Volevo partire da una sorta di "base" per vedere fino a quanto ci si possa spingere.
Ovviamente lo posso fare solo tramite simulatore se non ho delle curve di G2 appropriate da datasheet. Ed è anche più comodo!
Per l'errore dell'efficienza, aiutami tu a capire dove può stare. Io già è tanto che riesco ad avere certi risultati con i grafici!

Poi se vogliamo andare ad orecchio già ho fatto diverse prove di mio tempo fa sia a 3k, sia a 2k, sia a 1k.

Dentro all'isobox ho potuto testare ad alti volumi sia una cassa Laney 2X12 chiusa ( modificata con coni eminence legend V128 ) e la cassa aperta con un celestion GH12-100. DI Palm muting ne ho fatti davvero tanti e diversi. Parecchi anche con una 7 corde che ora ho rivenduto.
Le valvole anno retto benissimo anche con 1K. Pare che siano ancora entrambe integre e non accusano problemi ( ...per ora ).

Con 3k ho dovuto spingere di più, ovviamente ( con il volume ), e sinceramente la compressione non mi dispiaceva.
Ma volevo tirare fuori qualcosa di abbastanza "dinamico" nei limiti del possibile e ho optato per 1k.

Sonicamente ( preamp a parte. Sto ancora trovando il suono giusto. ) ho notato che avevo troppo volume dal lead e lo ho abbassato tramite partitore. Poi ho riprovato, sempre con volumi sostenuti ( Master Lead a 2/4 e anche a 3/4 ) e non ho mai sentito "stranezze" o ingolfamenti eccessivi.
...Quando lo ho tirato a volume massimo ( con 2k, però ) per una ventina di secondi, il segnale era fastidiosamente iper carico, compresso ed ingolfato.
Con il gain a 1/4 andava meglio, ma non ha assolutamente senso suonarci.

...Per qualche secondo ho aperto il coperchio dell'isobox e ho ho fatto un paio di powercord anche con palm muting pesanti.
Tra poco se ne calavano i muri! E stavo a 3/4 di volume!

....Ma il punto è che anche se facciamo ste prove ad orecchio, dovremmo sapere fino a che punto possiamo alzare il volume in "tranquillità" senza andare troppo nella "zona rossa" e rovinare la valvola dopo qualche ora di suonate ad altissimi volumi.
Per questo ho voluto approfondire il discorso con degli esempi e dei calcoli.

In più, c'è anche il discorso del famoso carico a 100 ohm o 150 ohm che mi hai fatto notare tu e che io ignoravo totalmente.
E quì vorrei proprio sapere cosa si potrebbe adottare per stare tranquilli, perchè non esiste resistenza adeguata per evitare ciò, mi sembra.

Va benissimo "sentire" il risultato suonandoci per rendersi conto ( ...io lo faccio continuamente con il preamp per trovare la giusta "voce" ), ma mi sono voluto studiare a fondo e sperimentare graficamente il perchè e il per come.
...Partire da dei limiti per sapere bene o male fino a quanto ci si possa spingere.

Avatar utente
Dom
Roger Mayer Jr.
Roger Mayer Jr.
Messaggi: 2035
Iscritto il: 07/09/2013, 15:38
Località: Abruzzo (Te)

Re: Dumble SE con GU50 (???)

Messaggio da Dom » 18/07/2024, 20:09

...Nel frattempo, sto provando ad abbozzare qualcosa di "fisico".

Avevo pensato di fare il circuito del psu ( con doppio mosfet ) senza protezioni di alcun genere, per il momento.
Cercherò di fare qualcosa totalmente point to point anche se di grosse dimensioni per lavorare comodo e vediamo che succede mettendo su una sola GU50 e un O.T. con un'impedenza adeguata.

....Il problema è che... FA UN CALDO BOIA per lavorare in "laboratorio" !!!

Non so voi, ma quì dalle mie parti tra poco viene a trovarci Lucifero in persona!

Avatar utente
Dom
Roger Mayer Jr.
Roger Mayer Jr.
Messaggi: 2035
Iscritto il: 07/09/2013, 15:38
Località: Abruzzo (Te)

Re: Dumble SE con GU50 (???)

Messaggio da Dom » 29/09/2024, 19:07

Cominciamo a vedere qualcosa di FISICO:

Ho realizzato un finale di prova mettendo insieme parecchie delle cose che ci siamo detti in questo thread e anche qualche cosetta in più di nuovo.
Senza troppe chiacchiere:

Finale Single Ended GU50 con opzione di ultralineare al 29%.





Perchè il 29% ? Perchè quello avevo disponibile.
Si tratta di un O.T. che il buon Savino Luce mi fece sotto mie direttive per un progetto che non ho mai portato a seguito ( ...Ma che farò prima o poi ).

Parlandone con Robi ho deciso di accettare il suo consiglio riguardo l'implementazione dell'ultralineare dato che questo O.T. ha una presa intermedia di 1k volutamente fatta fare come possibile modifica al progetto passato.

In pratica il trasformatore ha un'impedenza primaria di 2k. Quindi ora ci leviamo il dubbio anche di come può venire fuori con tensioni inferiori e impedenza da 2k anzichè 2,5k o 3k.

Vediamo lo schema:
Allegati
IMG_9977_risultato.jpg
IMG_9978_risultato.jpg
Visio-MODIFICA ULTRALINEARE 2.jpg

Avatar utente
Dom
Roger Mayer Jr.
Roger Mayer Jr.
Messaggi: 2035
Iscritto il: 07/09/2013, 15:38
Località: Abruzzo (Te)

Re: Dumble SE con GU50 (???)

Messaggio da Dom » 29/09/2024, 19:23

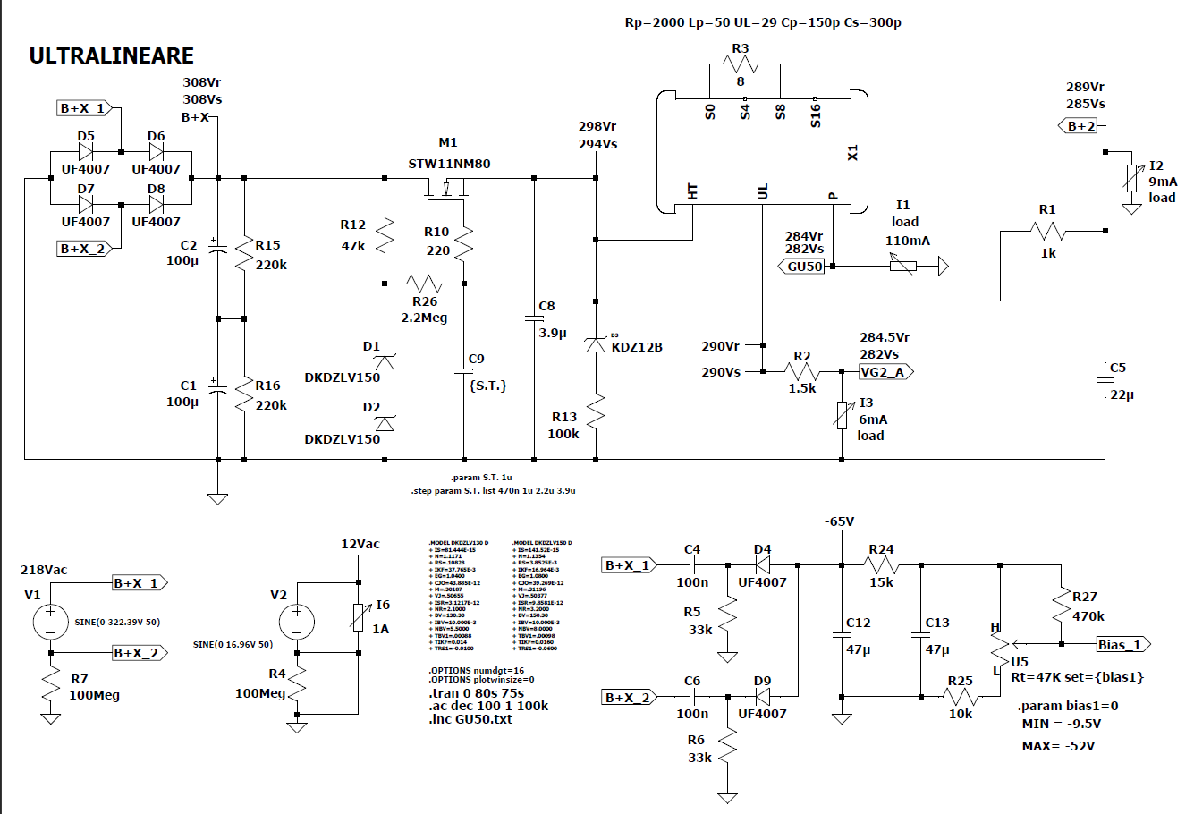
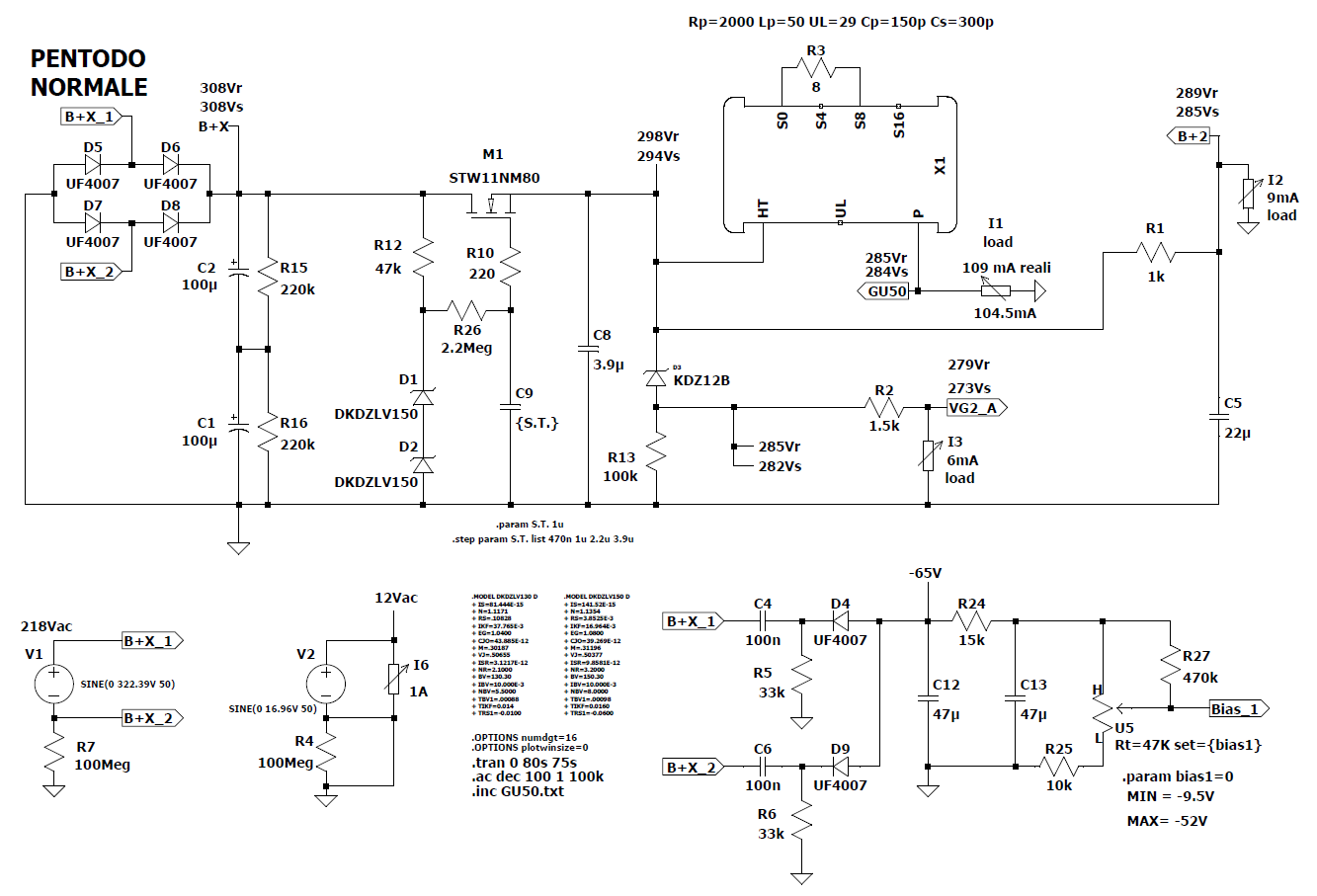
Schema del PSU:
screenshot.4.png
screenshot.6.png
Il T.A. è un vaccone che avevo già sperimentato in passato per il vantaggio dei suoi molteplici secondari e della sua abbondanza in amperaggio disponibile. Grazie ad esso sono riuscito ad avere esattamente la tensione che mi serviva in ingresso:
Allegati
IMG_E9868_risultato.jpg

Avatar utente
Dom
Roger Mayer Jr.
Roger Mayer Jr.
Messaggi: 2035
Iscritto il: 07/09/2013, 15:38
Località: Abruzzo (Te)

Re: Dumble SE con GU50 (???)

Messaggio da Dom » 29/09/2024, 19:30

Per avere la giusta tensione sono addirittura dovuto scendere rispetto ai calcoli che mi ero fatto.
Questo per via della elevata corrente disponibile. In pratica con 208Vac ottengo 308 / 309Vdc dopo i diodi:

IMG_9997_risultato.jpg

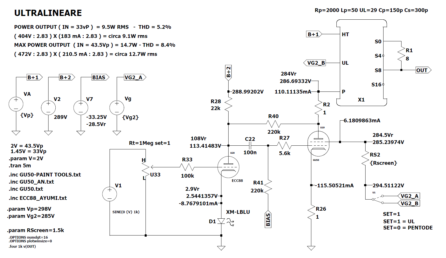
Posto gli schemi delle simulazioni per farvi notare anche la differenza che c'è fra esse e la realtà.
Lì dove si legge "Vr" si vuole indicare che sono volts realmente testati. idem per le correnti dove è indicato.

screenshot.5.png

screenshot.3.png

Sulla stima del possibile vattagio in uscita, la cosa è discutibile. E magari ne parliamo meglio ed approfonditamente nella sezione dedicata ad "LTspice".

Un particolare di cui tenere conto: Il modello di GU50 originale di Ayumi è quello più affidabile per i risultati di tensione e corrente, ma non è fedele riguardo alle rappresentazioni grafiche delle curve. Per quelle, il modello che postai su questo thread, è più fedele alle curve originali. Ma di contro non è abbastanza fedele ai risultati di corrente e tensione. Insomma i modelli sono uno l'opposto dell'altro.

Ma aldilà di questo, anche se i risultati sono molto vicini alla realtà sulle stime di tensioni e correnti, c'è sempre qualcosa che non è proprio al 100% fedele alla realtà. Guardate il bias: da -33.25V simulati nella realtà abbiamo - 28.5V reali.

Avatar utente
Dom
Roger Mayer Jr.
Roger Mayer Jr.
Messaggi: 2035
Iscritto il: 07/09/2013, 15:38
Località: Abruzzo (Te)

Re: Dumble SE con GU50 (???)

Messaggio da Dom » 29/09/2024, 19:33

Qualche foto porno:
Allegati
IMG_9956_risultato.jpg
IMG_9955_risultato.jpg
IMG_9954_risultato.jpg

Avatar utente
Dom
Roger Mayer Jr.
Roger Mayer Jr.
Messaggi: 2035
Iscritto il: 07/09/2013, 15:38
Località: Abruzzo (Te)

Re: Dumble SE con GU50 (???)

Messaggio da Dom » 29/09/2024, 19:35

Altre immagini
Allegati
IMG_9950_risultato.jpg
IMG_9949_risultato.jpg
IMG_9947_risultato.jpg

Avatar utente
Dom
Roger Mayer Jr.
Roger Mayer Jr.
Messaggi: 2035
Iscritto il: 07/09/2013, 15:38
Località: Abruzzo (Te)

Re: Dumble SE con GU50 (???)

Messaggio da Dom » 29/09/2024, 19:36

Altre immagini
Allegati
IMG_E9957_risultato.jpg
IMG_9953_risultato.jpg
IMG_9952_risultato.jpg

Avatar utente
Dom
Roger Mayer Jr.
Roger Mayer Jr.
Messaggi: 2035
Iscritto il: 07/09/2013, 15:38
Località: Abruzzo (Te)

Re: Dumble SE con GU50 (???)

Messaggio da Dom » 29/09/2024, 19:49

Vi posto la board che ho realizzato per il PSU. Questa è generica. Nel senso che prevede l'utilizzo di 6 zener, ma nel mio caso ho utilizzato un solo zener per la protezione della griglia e 3 zener in serie per la protezione della tensione voluta.





La rampa della tensione all'accensione è di circa 12 secondi. Per me ottima. Quindi credo il cap da 1uF sia più che ottimale.

Ho fatto anche misurazioni reali del ripple. I valori rilevati credo che siano anche meno di quello che ho avuto modo di vedere.
Ma per sincerarmene devo rifare i test con un altro oscilloscopio.

- Circa 280mV dopo il primo cap di filtro

- Circa 60mV dopo il mosfet ( In simulazione qui abbiamo circa 1mV )

- CIrca 6 mV dopo il cap di filtro dello stadio recovery

- Circa 2mV sui filamenti.

La tensione dei filamenti è stata raddrizzata con semplice C / R / C più diodo in serie alla fine per abbassare la tensione risultante di almeno 0,6V.
Avevo 13Vdc abbondanti da un secondario che tira fuori 12Vac.
Allegati
Visio-PROVA NUOVA BOARD PSU T. 8.1.jpg
Visio-PROVA NUOVA BOARD PSU T. 8.1 - PONTI.jpg

Rispondi