Sostieni il forum con una donazione! Il tuo contributo ci aiuterà a rimanere online!
Immagine

problema dr z route 66

Discussioni di carattere generale sugli amplificatori valvolari...
giorgio62
Diyer
Diyer
Messaggi: 114
Iscritto il: 09/03/2011, 12:05
Località: Porto Tolle (RO)

problema dr z route 66

Messaggio da giorgio62 » 04/09/2018, 8:00

Buongiorno a tutti ho costruito un clone dr z route 66 l ampli suona bene solo che molto scuro come tonalita come posso ottenere un po più treble
anche modificando il tone stack.
l ho provato con tre tipi di casse ma non riesco a ottenere piu alti se si può fare modifica toni,volevo inserire un triodo 12ax7 post ef 86 per compensare perdite di segnale nel caso si cambi tonestack ditemi voi se sbaglio vi ringrazio per l aiuto.
Route66.jpg
Dr Z Route 66 Layout.jpg

Avatar utente
Kagliostro
Amministratore
Amministratore
Messaggi: 9956
Iscritto il: 03/12/2007, 0:16
Località: Prov. di Treviso

Re: problema dr z route 66

Messaggio da Kagliostro » 04/09/2018, 13:49

Ciao

Qualcuno dovrebbe essere in grado di dirti se puoi ottenere quello che vorresti con qualche mod al controllo toni o magari un bright cap per bypassare il pot volume

Per quanto riguarda l'altro discorso (aggiungere una 12ax7 per compensare la perdita sul controllo toni) potresti anche solo inserire un IRF820 collegato come Source Follower (sostituirebbe un triodo collefato come Catode Follower senza aver bisogno di corrente per scaldare il filamento) tra la ef86 ed il conrollo toni

K

giorgio62
Diyer
Diyer
Messaggi: 114
Iscritto il: 09/03/2011, 12:05
Località: Porto Tolle (RO)

Re: problema dr z route 66

Messaggio da giorgio62 » 04/09/2018, 14:37

Ciao grazie per la risposta io possiedo irf830 puo andar bene?

Avatar utente
Kagliostro
Amministratore
Amministratore
Messaggi: 9956
Iscritto il: 03/12/2007, 0:16
Località: Prov. di Treviso

Re: problema dr z route 66

Messaggio da Kagliostro » 04/09/2018, 23:43

Di solito si vedono usati gli 820 probabilmente anche gli 830 possono andare

ma sarebbe meglio che qualcuno esperto di Stato Solido desse conferma o dicesse se non sono adatti

K

Avatar utente
andromeda
Diyer
Diyer
Messaggi: 207
Iscritto il: 11/10/2009, 18:13

Re: problema dr z route 66

Messaggio da andromeda » 05/09/2018, 1:28

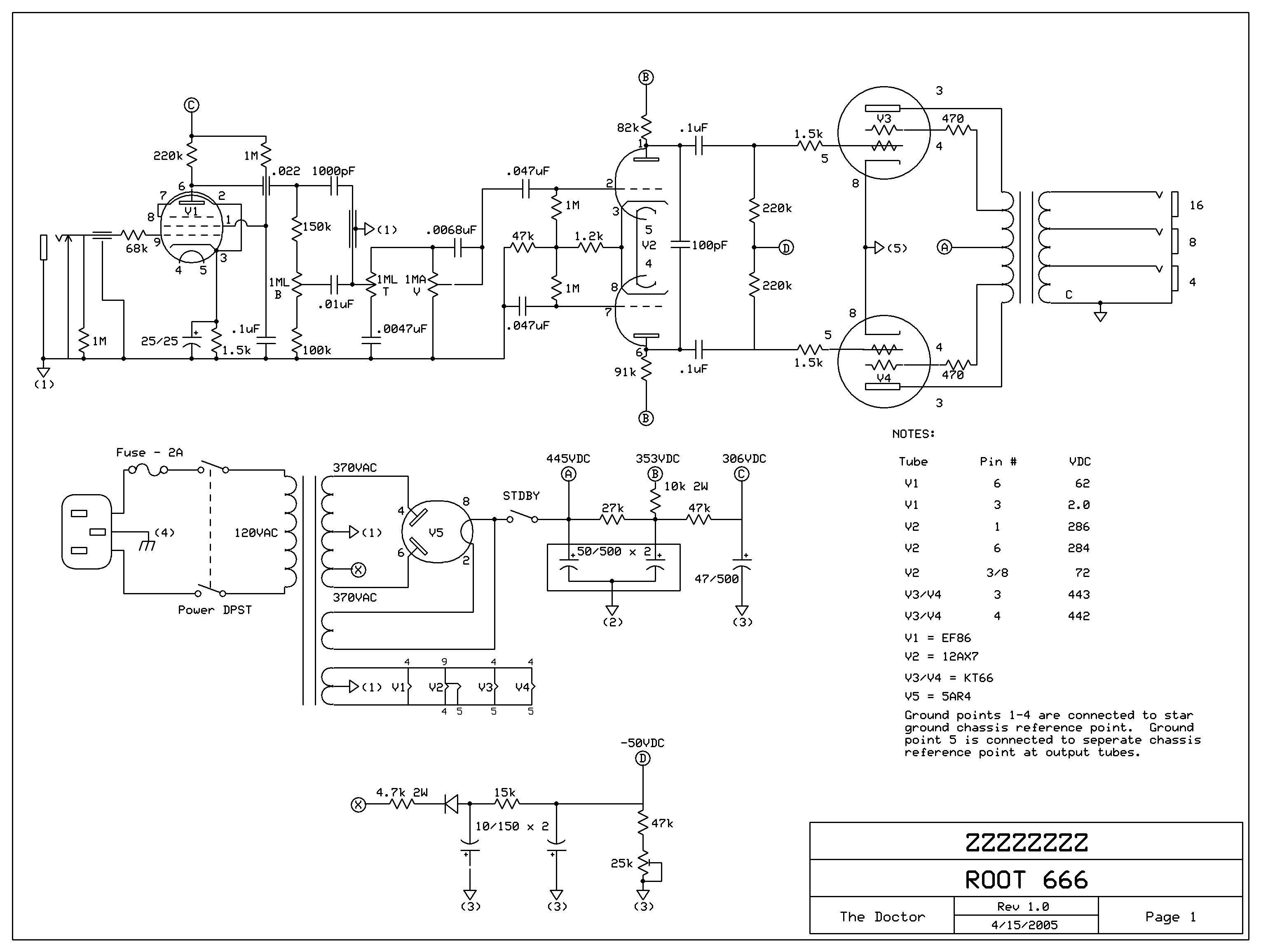
Ciao Giorgio , credo , che se hai seguito il progetto pari pari , forse ci deve essere qualche problemino perche a quanto ho sentito il route66 non dovrebbe suonare scuro...
Tra l altro guardando lo schema c'è qualche segno poco chiaro come quel collegamento a massa tra il pin 2 del treble e il condensatore da 1n...

Avatar utente
andromeda
Diyer
Diyer
Messaggi: 207
Iscritto il: 11/10/2009, 18:13

Re: problema dr z route 66

Messaggio da andromeda » 05/09/2018, 1:45

Tra l'altro volevo chiederti se i componenti che hai usato sono provenienti da un kit o li hai selezionati tu?Controlla che i Condensatori siano della tensione di lavoro giusta,guardando lo schema mi pare che il tonestack sia una semplificazione del James style.
Nello schema c'è quel segno della massa collegata al pin 2 del treble, se cosi fosse sarebbe un amplificatore muto :hummm_1:

Avatar utente
robi
Amministratore
Amministratore
Messaggi: 9760
Iscritto il: 17/12/2006, 13:57
Località: Alba

Re: problema dr z route 66

Messaggio da robi » 05/09/2018, 10:50

andromeda ha scritto:
05/09/2018, 1:28
Tra l altro guardando lo schema c'è qualche segno poco chiaro come quel collegamento a massa tra il pin 2 del treble e il condensatore da 1n...
Ciao, quel simbolo indica che viene consigliato un cavo schermato, non che bisogna collegare a massa quel punto.

Avatar utente
robi
Amministratore
Amministratore
Messaggi: 9760
Iscritto il: 17/12/2006, 13:57
Località: Alba

Re: problema dr z route 66

Messaggio da robi » 05/09/2018, 10:53

Kagliostro ha scritto:
04/09/2018, 13:49
Per quanto riguarda l'altro discorso (aggiungere una 12ax7 per compensare la perdita sul controllo toni) potresti anche solo inserire un IRF820 collegato come Source Follower (sostituirebbe un triodo collefato come Catode Follower senza aver bisogno di corrente per scaldare il filamento) tra la ef86 ed il conrollo toni
Ciao, cambiare impedenza ad un equalizzatore, significa snaturarlo. Innanzitutto controllerei la correttezza di realizzazione del circuito, e poi penserei a modificare i tagli dell'equalizzatore, se necessario, e solo in ultima istanza valuterei di aggiungere componentistica. Ho suonato quell'amplificatore, e non era cupo.

giorgio62
Diyer
Diyer
Messaggi: 114
Iscritto il: 09/03/2011, 12:05
Località: Porto Tolle (RO)

Re: problema dr z route 66

Messaggio da giorgio62 » 05/09/2018, 20:52

ciao grazie per la risposta ho cambiato tutti i condensatori di segnale prima avevo i sozo mustard blu e adesso ho orange drop 715P e la tonalita e molto cambiata in meglio,non capisco perchè i sozo sono cupi,poi ho verificato tutto il circuito ed e ok,le valvole ho jj ef86 jjecc83s kt 66 gold lion
resistenze plate a strato metallico ora vedo perche guardando dei video su youtube ci siamo quasi,condensatore sul pot volume l ho messo da 005 non trovo il 0068!penso cambi poco,trafo di uscita Hammond 1650 HA
1650HA.pdf
(299.7 KiB) Scaricato 237 volte
,comunque alla fine di tutto con telecaster non riesco ad ottenere treble come in altri ampli che ho fender marshall jcm 800,ditemi come posso fare sull equalizazzione toni qualche mod vi ringrazio tantissimo

giorgio62
Diyer
Diyer
Messaggi: 114
Iscritto il: 09/03/2011, 12:05
Località: Porto Tolle (RO)

Re: problema dr z route 66

Messaggio da giorgio62 » 05/09/2018, 20:58

ciao dimenticavo volevo fare una prova da ultralineare a push pull semplice eliminando prese al 40%alimentando G2 dopo una choke che andrò ad inserire stravolgendo l alimentazione per avere un po di potenza in più se si può,capisco che non suonerà più come prima,e un idea mia ma non so se ne vale la pena,cosa mi consigliate?

giorgio62
Diyer
Diyer
Messaggi: 114
Iscritto il: 09/03/2011, 12:05
Località: Porto Tolle (RO)

Re: problema dr z route 66

Messaggio da giorgio62 » 05/09/2018, 21:19

il Trafo uscita e questo
1650HA.pdf
(299.7 KiB) Scaricato 305 volte

Avatar utente
robi
Amministratore
Amministratore
Messaggi: 9760
Iscritto il: 17/12/2006, 13:57
Località: Alba

Re: problema dr z route 66

Messaggio da robi » 06/09/2018, 8:36

giorgio62 ha scritto:
05/09/2018, 20:58
ciao dimenticavo volevo fare una prova da ultralineare a push pull semplice per avere un po di potenza in più
Ciao, la configurazione UL ha una potenza superiore al pentodo. Per l'equalizzatore, ti consiglio di giocare col programma di Duncan e trovare il suono che prediligi.

Avatar utente
raf71
Diyer Eroe
Diyer Eroe
Messaggi: 988
Iscritto il: 12/08/2010, 17:24
Località: Pozzuoli (NA)

Re: problema dr z route 66

Messaggio da raf71 » 17/09/2018, 16:13

Chiedo venia se sto per dire una sciocchezza....
Il controllo dei toni mi sembra un po strano. E' corretto che per i bassi sembra un James, mentre per gli alti il segnale anzichè entrare sul pin 3 del potenziometro vada al pin 2?

Saluti a tutti
Raffaele
Napoletani si nasce.....

giorgio62
Diyer
Diyer
Messaggi: 114
Iscritto il: 09/03/2011, 12:05
Località: Porto Tolle (RO)

Re: problema dr z route 66

Messaggio da giorgio62 » 24/09/2018, 20:30

Ciao Raffaele di solito trovavo il condensatore degli alti sul pin 3 negli schemi comuni ma avendo tramite un amico un dr z originale e collegato coma da schema,quindi alzando iltrble aumenta oltre che ai toni alti anche il guadagno,secondo me lo trovo non corretto ma in dr z route a quanto pare piace cosi a me sinceramente non piace,e lo vorrei modificare ma non so in che maniera se avete qualche idea!ciao grazie

giorgio62
Diyer
Diyer
Messaggi: 114
Iscritto il: 09/03/2011, 12:05
Località: Porto Tolle (RO)

Re: problema dr z route 66

Messaggio da giorgio62 » 25/09/2018, 7:01

buongiorno ho fatto ricerche sul tonestack del route 66,a quanto ho capito sia bassi che alti agiscono fino a ore 12 dopodichè aumentano guadagno entrambi,da quello che ho capito,fatto modifica ho cambiato valore alcap del volume portandolo per tentativi fino a 220 pF,ora il suono e molto più brillante ciao

Rispondi