Filtro fra primi stadi
Filtro fra primi stadi
Ciao ragazzi.
Come già accennato in un altro tread, ho sperimentato un filtro che a me personalmente piace molto e lo trovo utile sopratutto nei primi stadi.
Di sicuro non lo ho inventato io, non avrei mai questa pretesa, ma sinceramente non lo ho mai visto in nessuno schema ne di ampli ne di radio.
Io ci sono arrivato semplicemente ragionandoci sopra mentre esaminavo a fondo le classiche celle di filtro che troviamo in molti ampli.
Mi riferisco alle classiche "R+C" in parallelo che caratterizzano (IMHO) di non poco il timbro di un buon lead.
Per esempio: Soldano = 470k + 2.2nF, oppure Marshall = 470k + 470pF.
Dato che provandole a studiare per bene su grafici e formule matematiche non ci avevo capito assolutamente nulla, ho provato a simularle per vedere la risposta in frequenza che davano bypassandole con un interruttore.
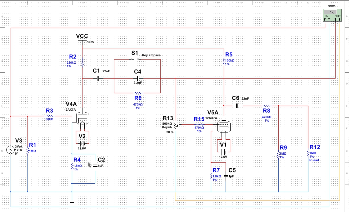
Prendiamo la famosa cella composta da 470k + 2.2nF che segue il primo Cap di disaccoppiamento del primo stadio della Slo:
Abbiamo un generatore di 3 v di picco che funge da humbucker nello schema. L'analizzatore che mi permette di vedere il risultato con il diagramma di bode è collegato sia ai capi del generatore sia ai capi della cella di filtro perchè così riesce a SIMULARE la differenza. Detto in parole povere.
Della banda audio rappresentata nel diagramma, ho preso come punti di riferimento le frequenze di circa 100 Hz (33.5 db) e circa 400 Hz (36 db).
Come già accennato in un altro tread, ho sperimentato un filtro che a me personalmente piace molto e lo trovo utile sopratutto nei primi stadi.
Di sicuro non lo ho inventato io, non avrei mai questa pretesa, ma sinceramente non lo ho mai visto in nessuno schema ne di ampli ne di radio.
Io ci sono arrivato semplicemente ragionandoci sopra mentre esaminavo a fondo le classiche celle di filtro che troviamo in molti ampli.
Mi riferisco alle classiche "R+C" in parallelo che caratterizzano (IMHO) di non poco il timbro di un buon lead.
Per esempio: Soldano = 470k + 2.2nF, oppure Marshall = 470k + 470pF.
Dato che provandole a studiare per bene su grafici e formule matematiche non ci avevo capito assolutamente nulla, ho provato a simularle per vedere la risposta in frequenza che davano bypassandole con un interruttore.
Prendiamo la famosa cella composta da 470k + 2.2nF che segue il primo Cap di disaccoppiamento del primo stadio della Slo:
Abbiamo un generatore di 3 v di picco che funge da humbucker nello schema. L'analizzatore che mi permette di vedere il risultato con il diagramma di bode è collegato sia ai capi del generatore sia ai capi della cella di filtro perchè così riesce a SIMULARE la differenza. Detto in parole povere.
Della banda audio rappresentata nel diagramma, ho preso come punti di riferimento le frequenze di circa 100 Hz (33.5 db) e circa 400 Hz (36 db).
Re: Filtro fra primi stadi
Per vedere l'effetto che questo tipo di filtro, tolgo il bypass creato con l'interruttore / switch:
Sulle rispettive frequenze prese come riferimento ora abbiamo: a circa 100 Hz = 29.4 db. A circa 400 Hz = 34.8 db.
Quindi rispetto a prima solo sui 100 Hz abbiamo un'attenuazione di 4,1 db ( che sembra poco, ma in realtà fa molto ) invece sui 400 Hz un solo db di differenza circa.
L'attenuazione più evidente si ha dalle 10 Hz fino alle 200 Hz circa, mentre nella regione delle medie / medio alte rimane tutto tranquillo.
Quindi questo tipo filtro altro non è che un passa alto opportunamente calibrato per non intaccare le nostre preziose medie nei successivi stadi.
Penso che quì siamo tutti d'accordo e molti la conoscevano già questa storia.
Quello che ho sperimentato io personalmente (ho fatto per prova dei filtri attivi con operazionali appositamente per sentire queste differenze. Niente pedali. ) è che tagliando molto di più i bassi direttamente all'ingresso dell'ampli, può cambiare tantissimo la "pasta" della distorsione sopratutto sui gain molto spinti. Ma c'erano 3 problemi nella realizzazione del circuito totale:
1- non volevo NULLA che fosse a base di transistor o operazionali sul circuito valvolare.
2- volevo qualcosa di semplice ma efficace dal punto di vista costruttivo.
3- tante saldature e tante prove con diversi valori per trovare il giusto compromesso sonoro sarebbe stata un'epopea.
Sulle rispettive frequenze prese come riferimento ora abbiamo: a circa 100 Hz = 29.4 db. A circa 400 Hz = 34.8 db.
Quindi rispetto a prima solo sui 100 Hz abbiamo un'attenuazione di 4,1 db ( che sembra poco, ma in realtà fa molto ) invece sui 400 Hz un solo db di differenza circa.
L'attenuazione più evidente si ha dalle 10 Hz fino alle 200 Hz circa, mentre nella regione delle medie / medio alte rimane tutto tranquillo.
Quindi questo tipo filtro altro non è che un passa alto opportunamente calibrato per non intaccare le nostre preziose medie nei successivi stadi.
Penso che quì siamo tutti d'accordo e molti la conoscevano già questa storia.
Quello che ho sperimentato io personalmente (ho fatto per prova dei filtri attivi con operazionali appositamente per sentire queste differenze. Niente pedali. ) è che tagliando molto di più i bassi direttamente all'ingresso dell'ampli, può cambiare tantissimo la "pasta" della distorsione sopratutto sui gain molto spinti. Ma c'erano 3 problemi nella realizzazione del circuito totale:
1- non volevo NULLA che fosse a base di transistor o operazionali sul circuito valvolare.
2- volevo qualcosa di semplice ma efficace dal punto di vista costruttivo.
3- tante saldature e tante prove con diversi valori per trovare il giusto compromesso sonoro sarebbe stata un'epopea.
Re: Filtro fra primi stadi
Ciao,
di cosa tiene conto per indicare un calo alle alte frequenze, come fosse un passa banda?
di cosa tiene conto per indicare un calo alle alte frequenze, come fosse un passa banda?
Re: Filtro fra primi stadi
....Di conseguenza ho sfruttato il simulatore per arrivare ad avere un passa alto variabile passivo:
Levando il bypass ( switch aperto ) la risposta in frequenza rimane uguale a quella che si vede nei diagrammi. Inutile postare immagini anche di ciò.
Levando il bypass ( switch aperto ) la risposta in frequenza rimane uguale a quella che si vede nei diagrammi. Inutile postare immagini anche di ciò.
Re: Filtro fra primi stadi
Con il potenziometro a zero, il Cap di disaccoppiamento aggiunge altri 330 pF alla sua capacità. Quindi con il pot tutto a zero l'ampli ha il suo suono caratteristico che in determitate circostanze può piacere molto.
Alzando il pot si può variare l'attenuazione della classica cella di filtro R+C in parallelo. In questo caso di molto!
Come si può notare confrontando i grafici a circa 100 Hz si ha un'attenuazione di 16 db! Ad un Khz circa meno 3db. Da 30 Hz in sotto il filtro arriva a 18 db di attenuazione.
Riconosco che forse è un pò estremo, ma non è necessario sfruttare tutta la corsa del pot. Io lo ho fatto così per sentire fino a che punto potesse essere utile attenuare una certa gamma di basse. Ho avuto ottimi risultati e belle sfumature timbriche anche sul crunch spinto non oltrepassando mai i 3/4 del pot.
Variando i valori del cap ( C4 ) varia la frequenza di taglio. Già con un 680 pF le medie si intaccano meno.
Variando la resistenza ( R9 / POT ) varia la "quantità" dell'attenuazione. Io credo che 5 Mega siano abbastanza.
Tuttavia si possono benissimo provare valori diversi e sperimentare a gusto proprio.
L'esempio in questione che ho esposto serve proprio per vedere un tipo di filtro abbastanza estremo. Ma non vuole e non deve essere preso come guida o riferimento di valori. Vuole essere solo un esempio.
Alzando il pot si può variare l'attenuazione della classica cella di filtro R+C in parallelo. In questo caso di molto!
Come si può notare confrontando i grafici a circa 100 Hz si ha un'attenuazione di 16 db! Ad un Khz circa meno 3db. Da 30 Hz in sotto il filtro arriva a 18 db di attenuazione.
Riconosco che forse è un pò estremo, ma non è necessario sfruttare tutta la corsa del pot. Io lo ho fatto così per sentire fino a che punto potesse essere utile attenuare una certa gamma di basse. Ho avuto ottimi risultati e belle sfumature timbriche anche sul crunch spinto non oltrepassando mai i 3/4 del pot.
Variando i valori del cap ( C4 ) varia la frequenza di taglio. Già con un 680 pF le medie si intaccano meno.
Variando la resistenza ( R9 / POT ) varia la "quantità" dell'attenuazione. Io credo che 5 Mega siano abbastanza.
Tuttavia si possono benissimo provare valori diversi e sperimentare a gusto proprio.
L'esempio in questione che ho esposto serve proprio per vedere un tipo di filtro abbastanza estremo. Ma non vuole e non deve essere preso come guida o riferimento di valori. Vuole essere solo un esempio.
Re: Filtro fra primi stadi
Ciao Robi. Stavo ancora scrivendo e ora ho visto il messaggio.
Intendi il simulatore? "di cosa tiene conto il simulatore" ?
...Sinceramente proprio non saprei! lo conosco ancora troppo poco il software. Non so come faccia.
Quello che posso dirti è che dal modello virtuale a quello fisico il risultato c'è stato sul serio. A livello uditivo, intendo.
Re: Filtro fra primi stadi
Ciao,
ho guardato meglio i grafici ed ho capito: hai impostato la scala orizzontale come logaritmica da 1 mHz a 1 GHz.
Ti consiglierei di impostarla lineare da 20 Hz a 20 kHz.
Idem per la scala verticale: centrala maggiormente nel range utile per poter vedere meglio i dettagli.
In pratica C4 ed R13 fanno un passa alto, e con R9 vai a restituire più o meno (medio)basse in base alla sua posizione.
Al tempo stesso alteri il passa alto dovuto a C1, quindi non puoi usarlo per tagliare i bassi sul primo stadio.
Potresti di nuovo usarlo se avessi il pot in configurazione shelving (cos' che il carico sulla sorgente sia sempre uguale).
Hai provato a ridurre tutti i valori delle resistenze a metà, raddoppiando C4?
Ridurresti ulteriormente il rumore, miglioreresti la stabilità del gain a tutti i valori (anche l'effetto di R15 sull'impedenza a massa della griglia).
ho guardato meglio i grafici ed ho capito: hai impostato la scala orizzontale come logaritmica da 1 mHz a 1 GHz.
Ti consiglierei di impostarla lineare da 20 Hz a 20 kHz.
Idem per la scala verticale: centrala maggiormente nel range utile per poter vedere meglio i dettagli.
In pratica C4 ed R13 fanno un passa alto, e con R9 vai a restituire più o meno (medio)basse in base alla sua posizione.
Al tempo stesso alteri il passa alto dovuto a C1, quindi non puoi usarlo per tagliare i bassi sul primo stadio.
Potresti di nuovo usarlo se avessi il pot in configurazione shelving (cos' che il carico sulla sorgente sia sempre uguale).
Hai provato a ridurre tutti i valori delle resistenze a metà, raddoppiando C4?
Ridurresti ulteriormente il rumore, miglioreresti la stabilità del gain a tutti i valori (anche l'effetto di R15 sull'impedenza a massa della griglia).
Re: Filtro fra primi stadi
Ciao,
pensavo che vedendolo in quel modo il grafico rendesse meglio l'idea. Cmq nessun problema:
Metto solo i 150 Hz circa come riferimento.
Posso anche toglierlo tutto il secondo stadio, ma il risultato in attenuazione non cambia:
Il pot in configurazione shelving vorrei capire come lo intendi perchè proprio non lo so come si ottiene.
pensavo che vedendolo in quel modo il grafico rendesse meglio l'idea. Cmq nessun problema:
Metto solo i 150 Hz circa come riferimento.
...beh, non proprio: se osservi bene lo schema, l'analizzatore ha la probe OUT+ sul nodo dove convergono R13 ( pot del gain ) e la fine della cella di filtro, e OUT- a massa. C4 e R9 fanno da passa alto. Se andiamo ad analizzare dopo R13 sicuramente varia anche di più il passa alto.
Posso anche toglierlo tutto il secondo stadio, ma il risultato in attenuazione non cambia:
...Quì non credo di seguirti molto. C1 fa cmq da passa alto, solo che con 47 nf hai praticamente quasi tutta la banda audio, o sbaglio?
Il pot in configurazione shelving vorrei capire come lo intendi perchè proprio non lo so come si ottiene.
Si, ci ho provato. ma ottengo meno attenuazione. Ho provato con diversi pot. Anche da 500 k.
Re: Filtro fra primi stadi
Ciao,
secondo me è più visibile il sistema completo dei due stadi, anche perchè un condensatore ed una resistenza in parallelo non sono un passa alto, o quantomeno non lo sono se non sono riferiti a massa da qualche impedenza, e questa impedenza modifica radicalmente la risposta del R//C.
Prendi come esempio questo grafico:

Immaginiamo di avere come da tuo schema:
47n coupling cap
330p//5Mpot (shelving)
500k pot (gain)
470k grid stopper
Ipotizziamo il rispettivo carico a 100Hz e shelving al massimo:
34 kOhm
4M8//5M = 2M45
500 kOhm
Cioè circa 3 MOhm di carico sullo stadio precedente, quindi non intacca il suo guadagno teorico.
L'attenuazione, ipotizzando il gain al massimo, è 0,5/3 = 0,16
Ipotizziamo il rispettivo carico a 100Hz e shelving al minimo:
34 kOhm
4M8//0 = 0
500 kOhm
Cioè circa 534 kOhm di carico sullo stadio precedente, che ha già una lieve attenuazione del guadagno teorico.
L'attenuazione, ipotizzando il gain al massimo, è dovuta al solo carico sullo stadio precedente.
Ipotizziamo il rispettivo carico a 1 kHz e shelving al massimo:
3,4 kOhm
480 kOhm//5M = 450 kOhm
500 kOhm
Cioè circa 1 MOhm di carico sullo stadio precedente, quindi non intacca il suo guadagno teorico.
L'attenuazione, ipotizzando il gain al massimo, è 0,5/1 = 0,5
Ipotizziamo il rispettivo carico a 1 kHz e shelving al minimo:
3,4 kOhm
480 kOhm//0 = 0
500 kOhm
Cioè circa 503 kOhm di carico sullo stadio precedente, che ha già una lieve attenuazione del guadagno teorico.
L'attenuazione, ipotizzando il gain al massimo, è dovuta al solo carico sullo stadio precedente, peraltro piuttosto trascurabile.
Sarebbe interessante un potenziometro stereo, usato per aumentare il gain e ridurre i bassi al contempo, con alcune limitazioni.
Direi lineare e corretto poi sulla curva con resistenze esterne.
secondo me è più visibile il sistema completo dei due stadi, anche perchè un condensatore ed una resistenza in parallelo non sono un passa alto, o quantomeno non lo sono se non sono riferiti a massa da qualche impedenza, e questa impedenza modifica radicalmente la risposta del R//C.
Prendi come esempio questo grafico:

Immaginiamo di avere come da tuo schema:
47n coupling cap
330p//5Mpot (shelving)
500k pot (gain)
470k grid stopper
Ipotizziamo il rispettivo carico a 100Hz e shelving al massimo:
34 kOhm
4M8//5M = 2M45
500 kOhm
Cioè circa 3 MOhm di carico sullo stadio precedente, quindi non intacca il suo guadagno teorico.
L'attenuazione, ipotizzando il gain al massimo, è 0,5/3 = 0,16
Ipotizziamo il rispettivo carico a 100Hz e shelving al minimo:
34 kOhm
4M8//0 = 0
500 kOhm
Cioè circa 534 kOhm di carico sullo stadio precedente, che ha già una lieve attenuazione del guadagno teorico.
L'attenuazione, ipotizzando il gain al massimo, è dovuta al solo carico sullo stadio precedente.
Ipotizziamo il rispettivo carico a 1 kHz e shelving al massimo:
3,4 kOhm
480 kOhm//5M = 450 kOhm
500 kOhm
Cioè circa 1 MOhm di carico sullo stadio precedente, quindi non intacca il suo guadagno teorico.
L'attenuazione, ipotizzando il gain al massimo, è 0,5/1 = 0,5
Ipotizziamo il rispettivo carico a 1 kHz e shelving al minimo:
3,4 kOhm
480 kOhm//0 = 0
500 kOhm
Cioè circa 503 kOhm di carico sullo stadio precedente, che ha già una lieve attenuazione del guadagno teorico.
L'attenuazione, ipotizzando il gain al massimo, è dovuta al solo carico sullo stadio precedente, peraltro piuttosto trascurabile.
Sarebbe interessante un potenziometro stereo, usato per aumentare il gain e ridurre i bassi al contempo, con alcune limitazioni.
Direi lineare e corretto poi sulla curva con resistenze esterne.
Re: Filtro fra primi stadi
....aspè... Andiamo per gradi così riesco a capire meglio:
...Evidentemente mi sono spiegato male io prima, ma è sicuro che l'analizzatore VEDE l'attenuazione solo se c'è un carico/impedenza riferito a massa.
Quel grafico che hai postato è proprio il grafico dove cercavo di studiare questa famosa cella di filtro e non ci ho mai capito una mazza!
Io non ho dubbi che i tuoi calcoli siano corretti. Quindi devo immaginare che l'attenuazione che vedo fare al simulatore non sia corretta?
Te lo chiedo perchè realizzando il circuito funziona bene anche con gain a 3. Ma anche con gain al massimo riesco a sentire che taglio le basse in distorsione.
Quello che dici è sicuro, infatti la resistenza di carico "R load" da 1 Mega sarebbe virtualmente lo stadio successivo. Altrimenti, come ben dici, non potremmo avere attenuazione. Infatti il software analizza proprio i capi di quella resistenza.robi ha scritto: ↑17/02/2020, 13:01Ciao,
secondo me è più visibile il sistema completo dei due stadi, anche perchè un condensatore ed una resistenza in parallelo non sono un passa alto, o quantomeno non lo sono se non sono riferiti a massa da qualche impedenza, e questa impedenza modifica radicalmente la risposta del R//C.
...Evidentemente mi sono spiegato male io prima, ma è sicuro che l'analizzatore VEDE l'attenuazione solo se c'è un carico/impedenza riferito a massa.
Quel grafico che hai postato è proprio il grafico dove cercavo di studiare questa famosa cella di filtro e non ci ho mai capito una mazza!
Io non ho dubbi che i tuoi calcoli siano corretti. Quindi devo immaginare che l'attenuazione che vedo fare al simulatore non sia corretta?
Te lo chiedo perchè realizzando il circuito funziona bene anche con gain a 3. Ma anche con gain al massimo riesco a sentire che taglio le basse in distorsione.
Re: Filtro fra primi stadi
Ciao,
in breve, quel potenziometro fa sì che l'amplificatore lavori fra due casi limite:
- un passa alto a 964,6 Hz composto da C4 ed il potenziometro del gain;
- un passa alto che però fa passare tutta la gamma audio, composto da C1 ed il carico a massa.
Con tutto quello che ci sta in mezzo.
Questo tuo circuito mi ha portato a creare questo nuovo circuito, che in pratica è un circuito per dare corpo al suono (ma può anche essere usato più avanti nel circuito per enfatizzare le armoniche rispetto alla fondamentale). Il vantaggio è che mantiene costante il carico a monte, quindi se come nel mio caso si usa un condensatore di accoppiamento di valore relativamente basso per tagliare i bassi e migliorare la saturazione degli stadi successivi, non varia la frequenza di taglio.
Nel grafico a lato si vede cosa fa questo circuito.
Può è alto il valore del potenziometro, maggiore è il suo effetto, più alti sono i valori dei condensatori, più bassa è la frequenza di taglio.
Portando il potenziometro verso il suo valore massimo, si aumentano le mediobasse, da cui il nome "body pot".
in breve, quel potenziometro fa sì che l'amplificatore lavori fra due casi limite:
- un passa alto a 964,6 Hz composto da C4 ed il potenziometro del gain;
- un passa alto che però fa passare tutta la gamma audio, composto da C1 ed il carico a massa.
Con tutto quello che ci sta in mezzo.
Questo tuo circuito mi ha portato a creare questo nuovo circuito, che in pratica è un circuito per dare corpo al suono (ma può anche essere usato più avanti nel circuito per enfatizzare le armoniche rispetto alla fondamentale). Il vantaggio è che mantiene costante il carico a monte, quindi se come nel mio caso si usa un condensatore di accoppiamento di valore relativamente basso per tagliare i bassi e migliorare la saturazione degli stadi successivi, non varia la frequenza di taglio.
Nel grafico a lato si vede cosa fa questo circuito.
Può è alto il valore del potenziometro, maggiore è il suo effetto, più alti sono i valori dei condensatori, più bassa è la frequenza di taglio.
Portando il potenziometro verso il suo valore massimo, si aumentano le mediobasse, da cui il nome "body pot".
Re: Filtro fra primi stadi
...che si può fare più semplicemente con una configurazione tipo i vecchi presence Marshall à la 1959:
- il condensatore più piccolo in parallelo al potenziometro;
- il condensatore più grande fra wiper ed un capo del potenziometro.
Voilà.
- il condensatore più piccolo in parallelo al potenziometro;
- il condensatore più grande fra wiper ed un capo del potenziometro.
Voilà.
- Kagliostro
- Amministratore

- Messaggi: 9955
- Iscritto il: 03/12/2007, 0:16
- Località: Prov. di Treviso
Re: Filtro fra primi stadi
Non riesco a seguire tutto al 100%, ma seguo con interesse
Franco
Franco
Re: Filtro fra primi stadi
È esatto. Infatti il C1 è di 47 nf proprio a scopo dimostrativo. Nel senso che con quel valore puoi vedere fino a dove taglia il filtro con tutta la banda audio passante. Ovvio che in un circuito esistente di qualche ampli mettendo il primo cap di accoppiamento con un valore atto a tagliare un pò di basse, hai giá un suono che di base non ingolfa troppo e poi agisci con il pot del filtro per variare di piú.robi ha scritto: ↑18/02/2020, 23:02Ciao,
in breve, quel potenziometro fa sì che l'amplificatore lavori fra due casi limite:
- un passa alto a 964,6 Hz composto da C4 ed il potenziometro del gain;
- un passa alto che però fa passare tutta la gamma audio, composto da C1 ed il carico a massa.
Con tutto quello che ci sta in mezzo.
Quindi il circuito modificato da te prevede l'uso di un pot stereo cablato come se fosse un blend con due cap opportunamente dimensionati. Di cui la seconda parte è il filtro che fa da passa alto variabile, mentre la prima parte....?
Nel grafico da te disegnato vedo esattamente quello che fa il mio filtro nei diagrammi di bode in logaritmico. Vorrei capire meglio cosa fanno esattamente 1/2 pot da 500k con 2,2nf perchè non sono sicuro di aver capito bene.
Il gain successivo portato a 250k è voluto perchè con 500k avresti un'impedenza che ti diminuisce l'effetto del filtro?
Cmq, molto interessante questa modifica.
Re: Filtro fra primi stadi
.... Aldilá di tutto, Robi, ti era mai capitato di notare un qualche filtro passa alto variabile messo ai primi stadi?

