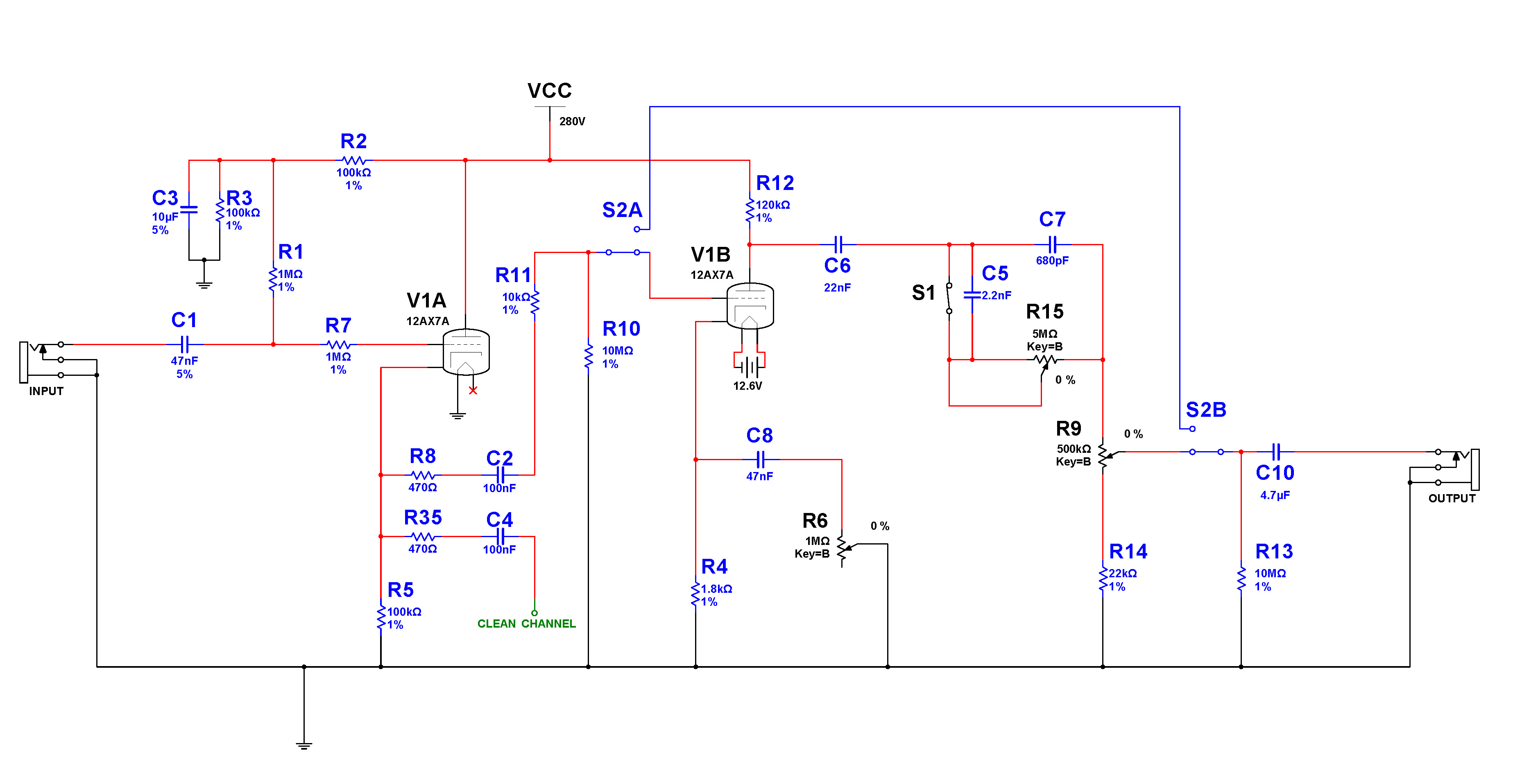
Ho già provato alcune soluzioni precedenti a questa su un accrocchio fisico ( da battaglia ), ma non ne ero soddisfatto. L'idea di base è quella di realizzare un buffer + booster interamente valvolare con delle particolari "esigenze circuitali". Vediamole da schema:
Il motivo di mettere prima il buffer e poi lo stadio che preamplifica il segnale, è voluto. Lo scopo è quello di cercare di non colorare per nulla il suono di entrata e di poterlo "splittare" a 2 uscite.
La prima uscita è pensata per poter mandare il suono pulito direttamente in scheda audio tramite un possibile trafo da 10k / 600 ohm in XLR.
La seconda uscita deve andare ovviamente al BOOST che vuole essere escludibile per un futuro impiego. In questo caso specifico, non avrebbe bisogno di essere escludibile in quanto il pot che funge da GAIN ( R9 ) è già predisposto per lavorare allo stesso volume dell'ingresso dello stadio.
In pratica con il pot a zero si avrebbe guadagno unitario ( solo un Db dalle simulazioni ).
Nello schema il tutto è pensato per farlo funzionare su un unità esterna. Una specie di enorme pedale da mettere all'ingresso dell'ampli. Questo perchè voglio sentire come si comporta con diversi ampli, e Credo di poter far entrare tutto in una sola unità rack.
Ma lo scopo finale di questa realizzazione sarà quella di renderla parte integrante del mio prossimo amplificatore. Il booster escludibile vorrebbe essere una sorta di "pedalozzo PUSH" non a stato solido dentro all'ampli.
Proverò anche la soluzione con un mosfet pilotabile ad alta tensione come mi ha suggerito Robi, ma per ora vorrei vedere come viene così.
I filtri che cerco di utilizzare sono un passa alto di cui abbiamo già parlato e che a me piace tantissimo come si comporta.
Sopratutto in distorsione pesante.
L'altro filtro è da sperimentare fisicamente e da sentire. In pratica, tramite il graduale intervento del cap di catodo da 47 nF, vado a creare un piccolissimo boost sulle alte frequenze ( circa 5,4 Db ). Il valore del cap è scelto proprio per non boostare anche i medio bassi e i bassi.
Diciamo che virtualmente potrebbe/vorrebbe essere considerato come il controllo "bright" delle alte frequenze di un pedale.
In seguito, mentre facevo le prove sull'accrocchio, ho scoperto un'alternativa configurazione che somiglia a questa che mi è venuta in mente ma che in più rende possibile sia alzarle che abbassare le alte ( Gibson GA-30 ). Ma per il momento vorrei sentire come si comporta solo così.
Il tutto è ancora da sperimentare e da sentire realmente. Per ora è solo uno schema non immune da possibili modifiche e/o miglioramenti.
Che ne pensate?
....L'accrocchio utilizzato per prove grezze e feroci:
...Per ora lo devo lasciare grosso, Franco. Poi provvedo a farlo entrare in un altro ampli, spero!


