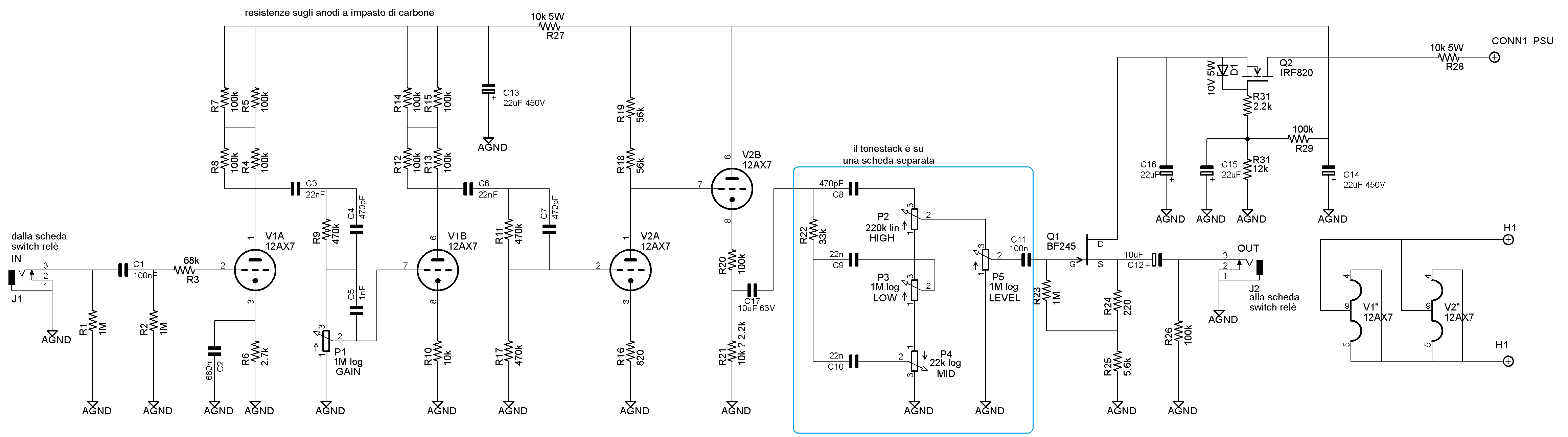
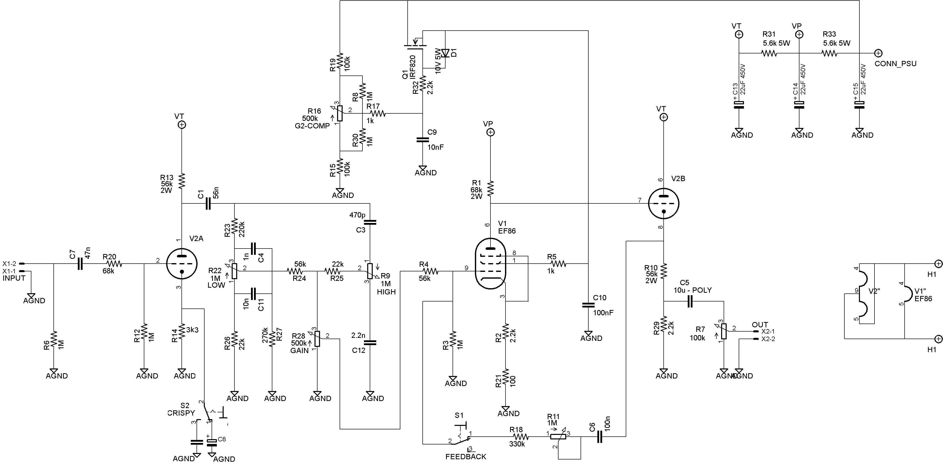
Un canale è il classico preamplificatore JCM800 e l'altro è un canale con un pentodo EF86+12AU7 di mia ideazione.
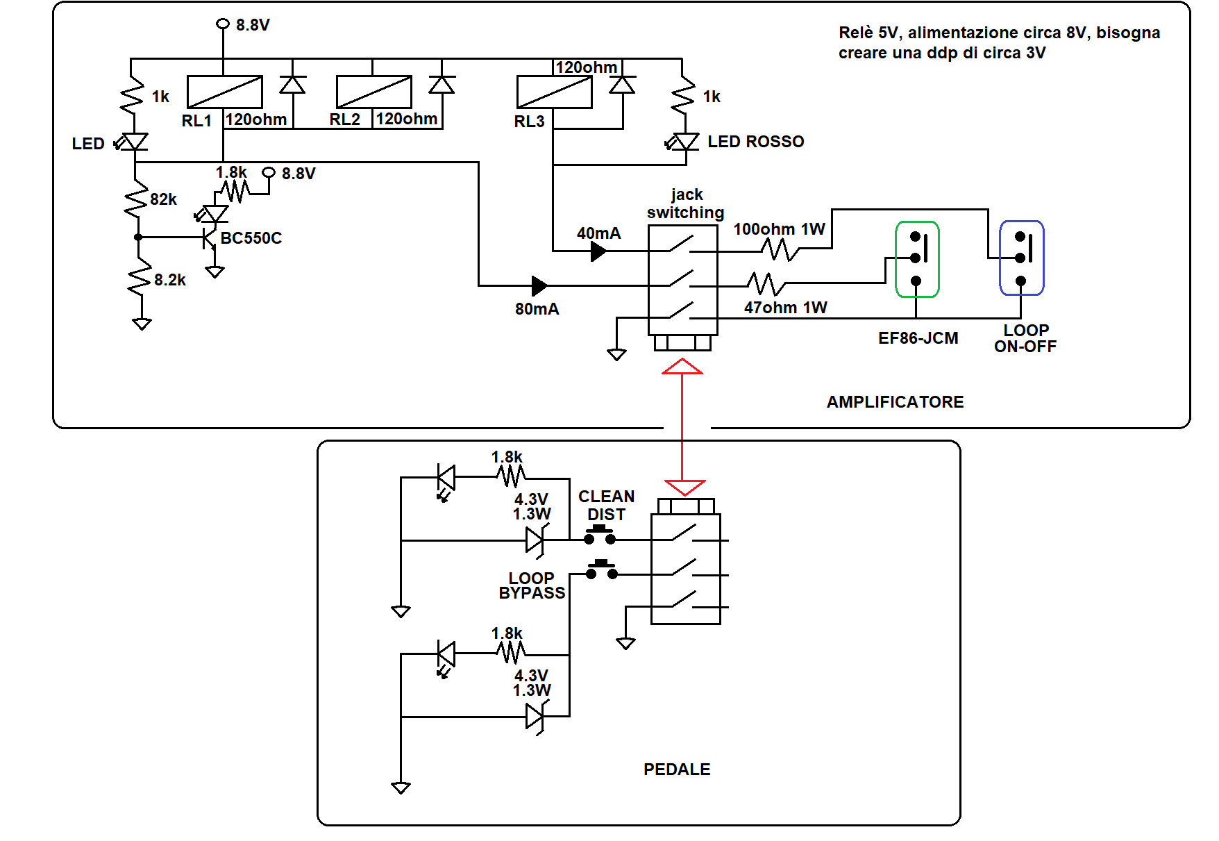
Iniziamo con uno schema a blocchi: Le schede sono diverse, ogni scheda preamp ha la sua scheda tonestack satellite, la scheda switch a relè (pubblicata in un altro post qui nel forum) fa solo da cambio canale e da attivazione/disattivazione del loop effetti.
Tutte le schede preamp hanno il loro buffer a bordo in modo che il segnale venga bufferizzato prima di essere inviato alla scheda relè.
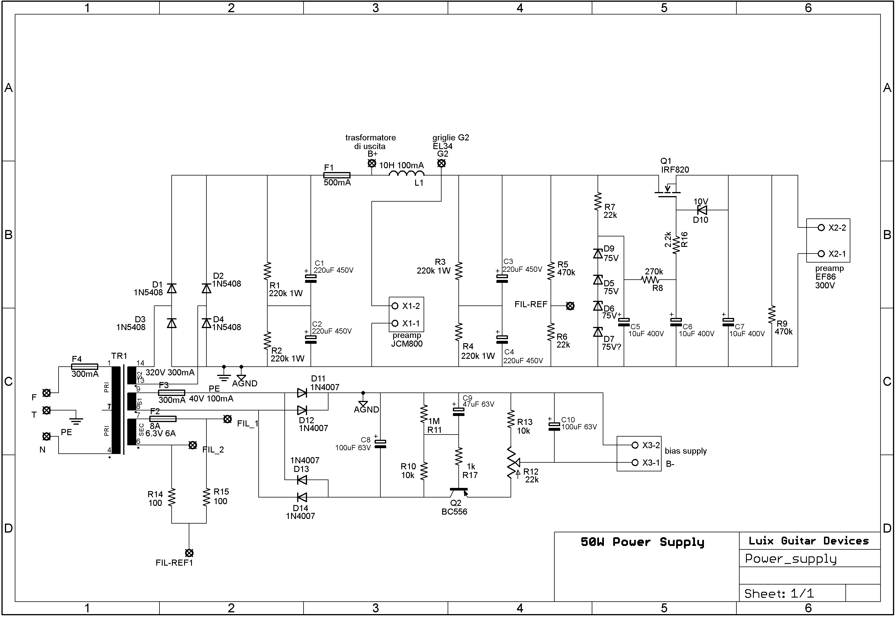
La scheda di alimentazione è un grande classico, raddrizzatore a ponte di graetz, filtro LC, regolatore di tensione a MOSFET per il pre EF86, il riferimento di tensione filtrato per i filamenti, non temete, ci sarà lo schema anche di quella
Ho avuto qualche problema con il trasformatore di alimentazione nel senso che ha una discreta componente di induttanza di dispersione, come ho fatto ad accorgermene? Semplice, l'induttanza di dispersione genera campo magnetico disperso nello spazio intorno al trafo il quale si accoppia con i cavi ed i circuiti nei dintorni di conseguenza il rumore di commutazione dei diodi viene riportato nel preamp e viene da questo amplificato, soluzione:
- utilizzo di diodi SiC che non hanno il recovery, sono costosetti ma non essendo un progetto industriale cinque euro in più non cambiano la vita
- aggiunta di uno snubber RC (di generose dimensioni) sul secondario dell'anodica.
La scheda del finale ha funzionato alla prima accensione
- uno stadio di recupero gain per compensare l'attenuazione del segnale da mandare nel send&return.
- uno stadio inseguitore catodico per non sprecare una valvola e fare un master volume con impedenza abbastanza bassa da non subire eventuali feedback dai preamp.
- lo stadio phase inverter classico Marshall.
- le finali con tutte le resistenze di griglia e le resistenze di catodo per misurare la corrente.
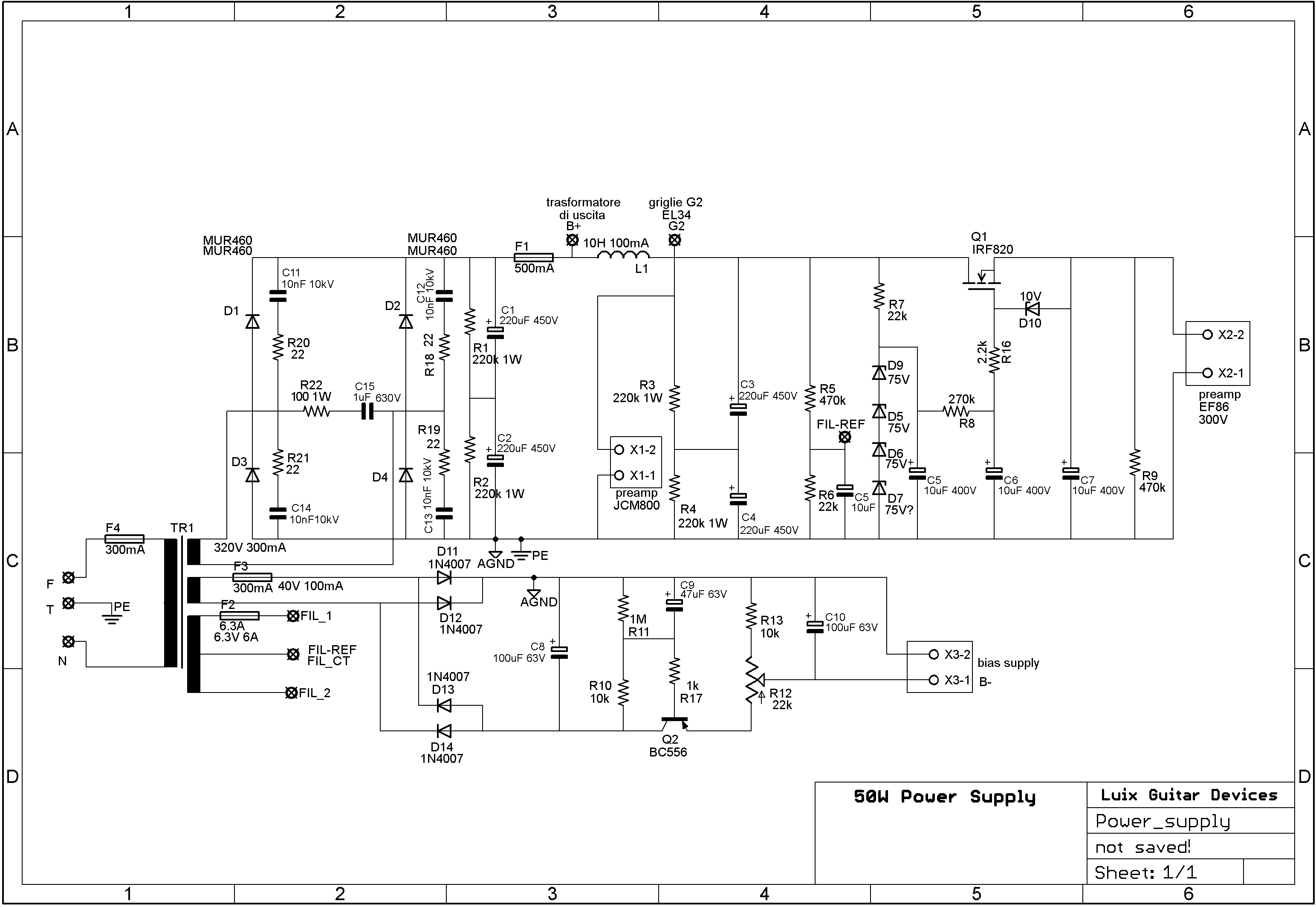
La scheda di regolazione del bias semplicemente ha a bordo un raddrizzatore più un regolatore di tensione a transistor ed un trimmer per regolare la tensione.
A breve completerò il post, scheda per scheda, con tutto il materiale schematico, le pcb vorrei venderle in kit di montaggio magari devolvendo una parte degli incassi al sito così da tenere il dominio attivo, quindi non so se le pubblicherò, anche se ormai, da quel che posso vedere, gli autocostruttori sono davvero pochi.


