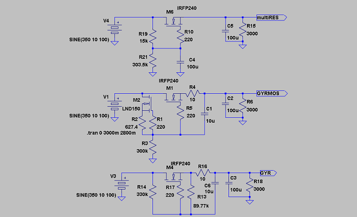
Il paragonarlo ad un'impedenza ha determinato in alcuni forumer dissenso, e si son fatti avanti con le loro perplessità ed evidenziando che si tratta di un generatore di corrente
In quel forum c'è un chitarrista che ha scovato questo interessante articoletto con spiegazioni, appunto, sul Gyrator, spiegazioni tecniche che mi son sembrate ad un buon livello (per la maggior parte non ho capito di cosa si parlava
Per coloro che volessero (cercare di) approfondire
Il link è questo e ci sono cose interessanti per chi è in grado di capirle
https://www.elettroamici.org/induttanza-simulata/
K


