Modifica al Bias del Finale del Geloso G1 1020 A - (Un Mixed ??) -- Suggerimenti ?
- Kagliostro
- Amministratore
- Messaggi: 9868
- Iscritto il: 03/12/2007, 0:16
- Località: Prov. di Treviso
Modifica al Bias del Finale del Geloso G1 1020 A - (Un Mixed ??) -- Suggerimenti ?
In un forum dove giorni fa avevo chiesto (prima delle esaurienti spiegazioni avute da Roberto sull'argomento) informazioni su un possibile NFB Locale alle Finali, tra l'altro, mi suggeriscono di passare al Cathode Bias ........
Risultato, il sottoscritto inizialmente voleva lasciare la parte finale del 1020 A esattamente come sta (magari togliendo un paio di cap ed una resistenza, ma non di sicuro)
Adesso mi sarebbe venuta l'idea di fare dotare il Fixed Bias (che usufruisce di un partitore resistivo da 10k+15k a massa) di un trimmer per poter regolare la tensione negativa, magari sdoppiando anche il circuito in modo da poter usare valvole non perfettamente accoppiate ed inoltre uno switch per passare da Fixed Bias a Cathode Bias, cosa invero non complicata da fare
Solo che ... solo che tempo fa si parlava di Bias Misto, Fixed + Cathode, che si possa prendere questa via anche con un finalino di due sole EL84 ed avere un qualche riscontro positivo nell'uso ? Qualcuno ha qualche idea in merito ?
Grazie
Franco
Risultato, il sottoscritto inizialmente voleva lasciare la parte finale del 1020 A esattamente come sta (magari togliendo un paio di cap ed una resistenza, ma non di sicuro)
Adesso mi sarebbe venuta l'idea di fare dotare il Fixed Bias (che usufruisce di un partitore resistivo da 10k+15k a massa) di un trimmer per poter regolare la tensione negativa, magari sdoppiando anche il circuito in modo da poter usare valvole non perfettamente accoppiate ed inoltre uno switch per passare da Fixed Bias a Cathode Bias, cosa invero non complicata da fare
Solo che ... solo che tempo fa si parlava di Bias Misto, Fixed + Cathode, che si possa prendere questa via anche con un finalino di due sole EL84 ed avere un qualche riscontro positivo nell'uso ? Qualcuno ha qualche idea in merito ?
Grazie
Franco
Re: Modifica al Bias del Finale del Geloso G1 1020 A - (Un Mixed ??) -- Suggerimenti ?
... Avendolo sperimentato di persona, ti consiglio di optare per la soluzione "switch".
O soltanto fixed bias, o soltanto cathode bias.
La soluzione "mista" ti permette di avere una sicurezza di base. Nel senso che parti da una minima resistenza catodica dove sai che la valvola finale non DEVE oltre. Poi fai le regolazioni di fino con il trimmer. Ma sinceramente, te lo sconsiglio.
Hai piú libertá di azione con uno switch per entrambi. Ma anche solo con il fixed bias e nient'altro.
O soltanto fixed bias, o soltanto cathode bias.
La soluzione "mista" ti permette di avere una sicurezza di base. Nel senso che parti da una minima resistenza catodica dove sai che la valvola finale non DEVE oltre. Poi fai le regolazioni di fino con il trimmer. Ma sinceramente, te lo sconsiglio.
Hai piú libertá di azione con uno switch per entrambi. Ma anche solo con il fixed bias e nient'altro.
- Kagliostro
- Amministratore
- Messaggi: 9868
- Iscritto il: 03/12/2007, 0:16
- Località: Prov. di Treviso
Re: Modifica al Bias del Finale del Geloso G1 1020 A - (Un Mixed ??) -- Suggerimenti ?
Ciao Domenico, Grazie
Credo di aver capito cosa intendi, rendere un Cathode Bias regolabile, giusto ?
Io non intendevo quello, io intendevo (e credo che qui sia Roberto l'esperto) un Fixed Bias fornito a delle finali che invece di avere i catodi a massa sono a quella collegati con un resistore in serie e non parlo delle solite resistenze da 1R per misurare la corrente di catodo parlo di resistenze di ben maggior valore, ma non ricordo quale potrebbe essere una percentuale delle resistenze di catodo da usare
Che so, se per due finali ho una resistenza di 130R (tipo il VOX AC15) che valore in percentuale di questi 130R potrei adottare per avere dei vantaggi se avessi anche un'alimentazione negativa Fixed Bias in contemporanea ?
Per Bias Misto io intendevo questo
Grazie
Franco
Credo di aver capito cosa intendi, rendere un Cathode Bias regolabile, giusto ?
Io non intendevo quello, io intendevo (e credo che qui sia Roberto l'esperto) un Fixed Bias fornito a delle finali che invece di avere i catodi a massa sono a quella collegati con un resistore in serie e non parlo delle solite resistenze da 1R per misurare la corrente di catodo parlo di resistenze di ben maggior valore, ma non ricordo quale potrebbe essere una percentuale delle resistenze di catodo da usare
Che so, se per due finali ho una resistenza di 130R (tipo il VOX AC15) che valore in percentuale di questi 130R potrei adottare per avere dei vantaggi se avessi anche un'alimentazione negativa Fixed Bias in contemporanea ?
Per Bias Misto io intendevo questo
Grazie
Franco
Re: Modifica al Bias del Finale del Geloso G1 1020 A - (Un Mixed ??) -- Suggerimenti ?
Ciao,
le percentuali dipendono molto dalla specifica valvola, e non ho dati per le valvole in questione.
Se vuoi puoi provare a "giocare" con qualche valore fra fixed bias (tensione negativa su g1) e cathode bias (resistore fra catodo e massa).
Partirei con un 20% per poi provare un 40% e da lì trarre le valutazioni.
le percentuali dipendono molto dalla specifica valvola, e non ho dati per le valvole in questione.
Se vuoi puoi provare a "giocare" con qualche valore fra fixed bias (tensione negativa su g1) e cathode bias (resistore fra catodo e massa).
Partirei con un 20% per poi provare un 40% e da lì trarre le valutazioni.
- Kagliostro
- Amministratore
- Messaggi: 9868
- Iscritto il: 03/12/2007, 0:16
- Località: Prov. di Treviso
Re: Modifica al Bias del Finale del Geloso G1 1020 A - (Un Mixed ??) -- Suggerimenti ?
Ciao Roberto, Grazie
Ma non mi ricordo proprio nulla ....
Mettiamo che si tratti come partenza di un Fixed Bias e ci siano -15v di Bias, se metto un resistore pari al 20% del valore che di solito si usa per quelle valvole se Cathode Bias, il valore della tensione del Fixed Bias originale (mettiamo -15v) resta invariato o va ritoccato verso il positivo o verso il negativo ?
Grazie
Franco
Ma non mi ricordo proprio nulla ....
Mettiamo che si tratti come partenza di un Fixed Bias e ci siano -15v di Bias, se metto un resistore pari al 20% del valore che di solito si usa per quelle valvole se Cathode Bias, il valore della tensione del Fixed Bias originale (mettiamo -15v) resta invariato o va ritoccato verso il positivo o verso il negativo ?
Grazie
Franco
Re: Modifica al Bias del Finale del Geloso G1 1020 A - (Un Mixed ??) -- Suggerimenti ?
Dunque, ipotizza di avere un punto di lavoro con 50 mA e di aver bisogno di -15 V fra g1 e k.
Immagina di volere +3 V sul catodo e quindi -12 V sulla griglia di ingresso. Ti servirá una resistenza da 60 Ohm.
In realtá se hai più dV sul catodo, dovrai ricalcolare la corrente di bias, perché diminuisce la tensione sulla valvola.
Immagina di volere +3 V sul catodo e quindi -12 V sulla griglia di ingresso. Ti servirá una resistenza da 60 Ohm.
In realtá se hai più dV sul catodo, dovrai ricalcolare la corrente di bias, perché diminuisce la tensione sulla valvola.
- Kagliostro
- Amministratore
- Messaggi: 9868
- Iscritto il: 03/12/2007, 0:16
- Località: Prov. di Treviso
Re: Modifica al Bias del Finale del Geloso G1 1020 A - (Un Mixed ??) -- Suggerimenti ?
Grazie Roberto
Stasera sono cotto, domani rileggo tutto con calma
Quel dV sta per ?
Grazie ancora
Franco
Stasera sono cotto, domani rileggo tutto con calma
Quel dV sta per ?
Grazie ancora
Franco
Re: Modifica al Bias del Finale del Geloso G1 1020 A - (Un Mixed ??) -- Suggerimenti ?
La differenza di tensione ai capi del resistore al catodo.
- Kagliostro
- Amministratore
- Messaggi: 9868
- Iscritto il: 03/12/2007, 0:16
- Località: Prov. di Treviso
Re: Modifica al Bias del Finale del Geloso G1 1020 A - (Un Mixed ??) -- Suggerimenti ?
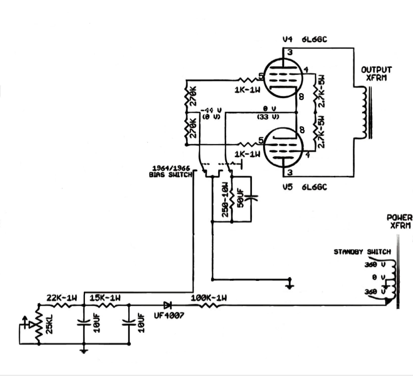
Forse mi sono spiegato male. Ipotizziamo che tu metta una resistenza catodica che ti permetta di avere un bias molto alto ( caldo ) tipo 100 mA per una valvola finale in S.E.. Se tu vai ad aggiungerci una tensione negativa alle griglie ( fixed bias ), abbassi gradualmente la corrente della valvola finale. In pratica vai a far lavorare di meno la valvola a seconda di quanta tensione negativa dai sulla griglia.Kagliostro ha scritto: ↑19/12/2022, 16:16Ciao Domenico, Grazie
Credo di aver capito cosa intendi, rendere un Cathode Bias regolabile, giusto ?
Io non intendevo quello, io intendevo (e credo che qui sia Roberto l'esperto) un Fixed Bias fornito a delle finali che invece di avere i catodi a massa sono a quella collegati con un resistore in serie e non parlo delle solite resistenze da 1R per misurare la corrente di catodo parlo di resistenze di ben maggior valore, ma non ricordo quale potrebbe essere una percentuale delle resistenze di catodo da usare
...Per "minima resistenza di base" io intendevo una resistenza che ti permetta di avere una corrente alta abbastanza in base alle tue esigenze.
Scegli il punto di lavoro, sai che il catodo deve stare a X volts e ti trovi la resistenza catodica adatta ad avere il massimo rendimento possibile, giusto ?
Ok. Una volta scelto il valore della res che ti da il massimo rendimento ( presumo anche massima corrente dove tu decidi di non andare oltre ), dando una tensione negativa alla griglia vai a far scendere la potenza.
Ti posto un esempio simulato:
Senza tensione negativa sulla griglia:
Con tensione negativa sulla griglia ( -20V ):
Non fare caso alle scritte in blu sopra al trasformatore. Sono memo testuali.
- Kagliostro
- Amministratore
- Messaggi: 9868
- Iscritto il: 03/12/2007, 0:16
- Località: Prov. di Treviso
Re: Modifica al Bias del Finale del Geloso G1 1020 A - (Un Mixed ??) -- Suggerimenti ?
Ciao Domenico
Sì, ho capito (solo adesso) cosa intendevi ma, per quei vaghi ricordi che ho, il resistore, nei Mixed Bias, non viene scelto per la massima potenza, anzi, per solo una frazione, solo che i thread di cui ricordo molto poco e che ho letto un po' qui ed un po' da altre parti (non so se su EL34World, AmpGarage, AGGH Guitargear AU) non riesco a rintracciarli
Devo metterci più impegno
Grazie ancora
Franco
Sì, ho capito (solo adesso) cosa intendevi ma, per quei vaghi ricordi che ho, il resistore, nei Mixed Bias, non viene scelto per la massima potenza, anzi, per solo una frazione, solo che i thread di cui ricordo molto poco e che ho letto un po' qui ed un po' da altre parti (non so se su EL34World, AmpGarage, AGGH Guitargear AU) non riesco a rintracciarli
Devo metterci più impegno
Grazie ancora
Franco
Re: Modifica al Bias del Finale del Geloso G1 1020 A - (Un Mixed ??) -- Suggerimenti ?
.... Il mio voleva essere solo un esempio di ciò che potresti realizzare con dei dati che ti ho buttato giú cosí. Quello che volevo farti notare è solo il principio di funzionamento di un mixed bias cosí composto.
.... Almeno, io simulandolo e provandolo di persona, ho notato questo. Poi sei tu il progettista che deve sviluppare il tutto.
Nulla vieta di personalizzare la cosa in base alle proprie esigenze.
.... Almeno, io simulandolo e provandolo di persona, ho notato questo. Poi sei tu il progettista che deve sviluppare il tutto.
Nulla vieta di personalizzare la cosa in base alle proprie esigenze.
Re: Modifica al Bias del Finale del Geloso G1 1020 A - (Un Mixed ??) -- Suggerimenti ?
.... In sintesi: qualunque resistenza catodica tu voglia mettere, con una tensione negativa aggiunta progressivamente sulle griglie, vai ad abbassare il bias fisso stabilito da quelle resistenze.
- Kagliostro
- Amministratore
- Messaggi: 9868
- Iscritto il: 03/12/2007, 0:16
- Località: Prov. di Treviso
Re: Modifica al Bias del Finale del Geloso G1 1020 A - (Un Mixed ??) -- Suggerimenti ?
Domenico 

io sono il progettista 


Ricordo (e mi pare fosse Roberto a spiegarlo) che la presenza di un resistore tra catodo e massa in un fixed bias dà al suono un effetto particolare ma bisognerebbe sentire lui, se non riesco a ritrovare i thread
Grazie di tutto
Franco






Ricordo (e mi pare fosse Roberto a spiegarlo) che la presenza di un resistore tra catodo e massa in un fixed bias dà al suono un effetto particolare ma bisognerebbe sentire lui, se non riesco a ritrovare i thread
Grazie di tutto
Franco
Re: Modifica al Bias del Finale del Geloso G1 1020 A - (Un Mixed ??) -- Suggerimenti ?
Ciao,
ci sono diverse opzioni, fra le quali resistenza di catodo bypassata o no.
Senza bypass + bias fisso permette di avere un po' di feedback locale e quindi di linearizzazione del finale, oltre che un controllo sul valore di bias delle finali col classico V = I x R. Inoltre aiuta a bilanciare le finali in caso di lievi differenze fra le valvole. Parlo di qualche decina di Ohm.
Un'altra opzione interessante è avere un resistore al catodo per ogni valvola.
I due condensatori di bypass si uniscono fra loro e poi si mettono a massa attraverso un resistore che sia circa il 15% del valore dei due singoli resistori di catodo delle valvole. Questo riduce la terza armonica e l'intermodulazione, dando un suono tendenzialmente più dolce.
ci sono diverse opzioni, fra le quali resistenza di catodo bypassata o no.
Senza bypass + bias fisso permette di avere un po' di feedback locale e quindi di linearizzazione del finale, oltre che un controllo sul valore di bias delle finali col classico V = I x R. Inoltre aiuta a bilanciare le finali in caso di lievi differenze fra le valvole. Parlo di qualche decina di Ohm.
Un'altra opzione interessante è avere un resistore al catodo per ogni valvola.
I due condensatori di bypass si uniscono fra loro e poi si mettono a massa attraverso un resistore che sia circa il 15% del valore dei due singoli resistori di catodo delle valvole. Questo riduce la terza armonica e l'intermodulazione, dando un suono tendenzialmente più dolce.