Soldano SLO 100 - CLONE - NO MOD.
Soldano SLO 100 - CLONE - NO MOD.
Salve a tutti.
Come già annunciato in qualche thread, era un pò di tempo che volevo fare un clone dalla SLO da tenere.
Un ampli di RIFERIMENTO da non toccare e non modificare in alcun modo ( ...Ci DEVO riuscire a non modificare nulla! ).
In seguito mi piacerebbe trovare il tempo per farne una seconda versione TOTALMENTE modificata da comparare all'originale, ma per ora già è tanto se riesco almeno a fare un clone.
Cominciamo con il telaio:
...non ho voluto perdere tempo a fare - progetto grafico / taglio laser / verniciatura / serigrafia per questo progetto.
Ho voluto provare a trovare un telaio già fatto e disponibile, mah... Purtroppo non ci sono ( non ho trovato ) in giro quei bei telai che faceva il mitico Brownsound ( ....magari averne comprati almeno 2 all'epoca! ). Per farla breve, mi sono dovuto accontentare di questo:
https://www.tedweber.com/6sxkt/
...Ma lo sconsiglio a chiunque voglia farsi un clone della Soldano SLO. Non voglio dilungarmi sul perchè, ma sappiate che ( IMHO ) non è la scelta ideale per diverse ragioni. Ve ne dico solo un paio: modifica dei fori sia dei jack sia dei socket delle finali. Graffi superficiali sul front panel e rear panel.
In più, non ci sono le corone numerate per ogni pot e la disposizione delle valvole è diversa dalla SLO originale. I fori delle viti di ancoraggio sono in diagonale anzichè in verticale. Questo comporta un cablaggio diverso delle valvole da quello che viene fatto nella versione originale.
Cmq sia, dopo aver fatto tutte le correzioni / modifiche e i ritocchi con la vernice, il risultato è questo:
- Ovviamente il "120V / 60 Hz" lo dovrò cancellare! -
- I fori per la regolazione ed il controllo del Bias li ho fatti io -
Come già annunciato in qualche thread, era un pò di tempo che volevo fare un clone dalla SLO da tenere.
Un ampli di RIFERIMENTO da non toccare e non modificare in alcun modo ( ...Ci DEVO riuscire a non modificare nulla! ).
In seguito mi piacerebbe trovare il tempo per farne una seconda versione TOTALMENTE modificata da comparare all'originale, ma per ora già è tanto se riesco almeno a fare un clone.
Cominciamo con il telaio:
...non ho voluto perdere tempo a fare - progetto grafico / taglio laser / verniciatura / serigrafia per questo progetto.
Ho voluto provare a trovare un telaio già fatto e disponibile, mah... Purtroppo non ci sono ( non ho trovato ) in giro quei bei telai che faceva il mitico Brownsound ( ....magari averne comprati almeno 2 all'epoca! ). Per farla breve, mi sono dovuto accontentare di questo:
https://www.tedweber.com/6sxkt/
...Ma lo sconsiglio a chiunque voglia farsi un clone della Soldano SLO. Non voglio dilungarmi sul perchè, ma sappiate che ( IMHO ) non è la scelta ideale per diverse ragioni. Ve ne dico solo un paio: modifica dei fori sia dei jack sia dei socket delle finali. Graffi superficiali sul front panel e rear panel.
In più, non ci sono le corone numerate per ogni pot e la disposizione delle valvole è diversa dalla SLO originale. I fori delle viti di ancoraggio sono in diagonale anzichè in verticale. Questo comporta un cablaggio diverso delle valvole da quello che viene fatto nella versione originale.
Cmq sia, dopo aver fatto tutte le correzioni / modifiche e i ritocchi con la vernice, il risultato è questo:
- Ovviamente il "120V / 60 Hz" lo dovrò cancellare! -
- I fori per la regolazione ed il controllo del Bias li ho fatti io -
Re: Soldano SLO 100 - CLONE - NO MOD.
Per fortuna, riguardo ai trasformatori e l'induttanza, non ho avuto problemi:
O.T.: https://shop.piemme-elektra.it/Products/9097
T.A.: https://shop.piemme-elektra.it/Products/8523
L'induttanza non c'è più sul catalogo, ma potrebbe andar bene anche questa:
https://shop.piemme-elektra.it/Categori ... ducts/7862
Sono davvero bellissimi e non ho dubbi sulla qualità.
La disposizione dei trasformatori ho preferito farla in questo modo:
O.T.: https://shop.piemme-elektra.it/Products/9097
T.A.: https://shop.piemme-elektra.it/Products/8523
L'induttanza non c'è più sul catalogo, ma potrebbe andar bene anche questa:
https://shop.piemme-elektra.it/Categori ... ducts/7862
Sono davvero bellissimi e non ho dubbi sulla qualità.
La disposizione dei trasformatori ho preferito farla in questo modo:
Re: Soldano SLO 100 - CLONE - NO MOD.
La pcb la ho presa quì:
https://www.aaelectronicspcb.com/produc ... -slo-style
Ne ho prese 2. Devo dire che sono fatte veramente benissimo! Veramente un ottimo prodotto.
Ancora non la ho popolata del tutto perchè sto finendo di fare il cablaggio della componentistica interna al telaio.
Ma vi posso dire che sul sito è possibile scaricare ( una volta registrati ) oltre al layout ed allo schema, una lista della componentistica appropriata per la pcb ( Mi riferisco alle dimensioni dei singoli componenti adeguate ai socket della stessa ) che vi permette di ordinare tutto su Mouser, volendo.
Qualche foto del cablaggio in via di sviluppo:
https://www.aaelectronicspcb.com/produc ... -slo-style
Ne ho prese 2. Devo dire che sono fatte veramente benissimo! Veramente un ottimo prodotto.
Ancora non la ho popolata del tutto perchè sto finendo di fare il cablaggio della componentistica interna al telaio.
Ma vi posso dire che sul sito è possibile scaricare ( una volta registrati ) oltre al layout ed allo schema, una lista della componentistica appropriata per la pcb ( Mi riferisco alle dimensioni dei singoli componenti adeguate ai socket della stessa ) che vi permette di ordinare tutto su Mouser, volendo.
Qualche foto del cablaggio in via di sviluppo:
- Kagliostro
- Amministratore

- Messaggi: 9955
- Iscritto il: 03/12/2007, 0:16
- Località: Prov. di Treviso
Re: Soldano SLO 100 - CLONE - NO MOD.
Che precisino 
Bel lavoro Domenico
Franco

Bel lavoro Domenico
Franco
Re: Soldano SLO 100 - CLONE - NO MOD.
Ciao Dom,
come ti dicevo, non è la disposizione originale dei trasformatori, ma funziona benissimo, la usavo anche io.
Bellissimo lavoro come al solito!
come ti dicevo, non è la disposizione originale dei trasformatori, ma funziona benissimo, la usavo anche io.
Bellissimo lavoro come al solito!
Re: Soldano SLO 100 - CLONE - NO MOD.
Grazie ragazzi.
Si Robi, non ho dubbi che sia una buona disposizione. I lamierini, in questo modo, non possono influenzare nulla.
Allora: l'ampli è finito. Posto qualche foto.
Si Robi, non ho dubbi che sia una buona disposizione. I lamierini, in questo modo, non possono influenzare nulla.
Allora: l'ampli è finito. Posto qualche foto.
Re: Soldano SLO 100 - CLONE - NO MOD.
Ora veniamo al funzionamento.
Dopo un paio di errori fatti per distrazione ( cavo del Send invertito sulla pcb, massa e segnale dei 2 jack degli speaker invertiti uno con l'altro ) e dopo aver messo nel giusto senso gli avvolgimenti del primario dell'O.T. ( feedback a canna! ), finalmente ho potuto sentire l'ampli.
E' tutto molto silenzioso. Complice il fatto che le prime 2 valvole di preamp sono alimentate in continua. Per la cronaca: dopo la retifica fatta da un semplice ponte diodi e una CRC di filtro, la tensione che arriva ai filamenti è di 5.9V. Secondo me sufficienti.
Tutte le altre valvole hanno una tensione alternata di esattamente 6.4 Vac. Questo per far capire la qualità del T.A..
Tramite stabilizzatore / UPS on line con inverter, ho la possibilità di far arrivare sempre una tensione alternata fissa di 230V all'ampli.
Alimentando il primario tramite l'avvolgimento 0 - 230V ( ho 220 / 230 / 240 come scelta ) ho una buona tensione alternata per i filamenti.
Sinceramente mi spaventava il fatto di avere più tensione e di ricorrere a qualche stratagemma per abbassare la tensione.
Sono anche abbastanza sicuro che se avessi alimentato anche le prime 2 valvole di preamp in alternata avrei avuto 6.3V / 6.2V su tutte.
Cmq posterò uno schema con i valori testati per ogni singolo punto rilevante dell'ampli comparandolo con i valori testati sullo schema fatto dai ragazzi di SLOCLONE. Questo perchè penso che sia lo schema più affidabile che ci sia e vengono riportati anche i valori di tensione di quasi ogni cosa.
Detto ciò, permettetemi un'osservazione:
RAGAZZI, CHE GODURIA REALIZZARE UN CLONE!
Finito di fare tutto c'è un problema: L'ampli fa un casino enorme. Scommetti che non ho azzeccato il senso degli avvolgimenti per il feedback?
Ma sicuro! Fatto. Ok. ...Però L'ampli è muto. Dove ho sbagliato ? Quì, la massa. Ok. Aspè! ci sta pure sta cosetta che non va. Fatto. Tutto perfetto!
Davvero una goduria. Altro che "la caccia agli intrusi" che mi tocca fare ogni volta sui miei ampli!
Dopo un paio di errori fatti per distrazione ( cavo del Send invertito sulla pcb, massa e segnale dei 2 jack degli speaker invertiti uno con l'altro ) e dopo aver messo nel giusto senso gli avvolgimenti del primario dell'O.T. ( feedback a canna! ), finalmente ho potuto sentire l'ampli.
E' tutto molto silenzioso. Complice il fatto che le prime 2 valvole di preamp sono alimentate in continua. Per la cronaca: dopo la retifica fatta da un semplice ponte diodi e una CRC di filtro, la tensione che arriva ai filamenti è di 5.9V. Secondo me sufficienti.
Tutte le altre valvole hanno una tensione alternata di esattamente 6.4 Vac. Questo per far capire la qualità del T.A..
Tramite stabilizzatore / UPS on line con inverter, ho la possibilità di far arrivare sempre una tensione alternata fissa di 230V all'ampli.
Alimentando il primario tramite l'avvolgimento 0 - 230V ( ho 220 / 230 / 240 come scelta ) ho una buona tensione alternata per i filamenti.
Sinceramente mi spaventava il fatto di avere più tensione e di ricorrere a qualche stratagemma per abbassare la tensione.
Sono anche abbastanza sicuro che se avessi alimentato anche le prime 2 valvole di preamp in alternata avrei avuto 6.3V / 6.2V su tutte.
Cmq posterò uno schema con i valori testati per ogni singolo punto rilevante dell'ampli comparandolo con i valori testati sullo schema fatto dai ragazzi di SLOCLONE. Questo perchè penso che sia lo schema più affidabile che ci sia e vengono riportati anche i valori di tensione di quasi ogni cosa.
Detto ciò, permettetemi un'osservazione:
RAGAZZI, CHE GODURIA REALIZZARE UN CLONE!
Finito di fare tutto c'è un problema: L'ampli fa un casino enorme. Scommetti che non ho azzeccato il senso degli avvolgimenti per il feedback?
Ma sicuro! Fatto. Ok. ...Però L'ampli è muto. Dove ho sbagliato ? Quì, la massa. Ok. Aspè! ci sta pure sta cosetta che non va. Fatto. Tutto perfetto!
Davvero una goduria. Altro che "la caccia agli intrusi" che mi tocca fare ogni volta sui miei ampli!
Re: Soldano SLO 100 - CLONE - NO MOD.
Una volta accertato che sia tutto ok ( tensioni comprese ), finalmente proviamo il suono leggendario di un amplificatore che ha fatto la storia del Rock!
...Beh! ...Ragazzi, dire che ci so rimasto male è dire poco!
Ci tengo a precisare che quelle che seguono sono le MIE impressioni personali riguardo al suono. Che non me ne vogliano i puristi della SLO.
Dopo averlo provato per un'oretta circa, mi sono detto: "....aspè! Non è possibile! Devo aver sbagliato qualcosa!"
Mi sono andato a ricontrollare ( ...forse lo avrò fatto almeno 4 volte prima di suonarlo ) ogni singolo componente ed ogni valore.
Ho ricontrollato tutte le tensioni in ogni punto.
Se le tensioni sono quasi uguali ( parliamo di pochissima differenza ) come quelle riportate da schema, i valori dei componenti sono tutti giusti e l'ampli non da segno udibile di problemi, ronze o quant'altro... Allora il suono è proprio quello!

Ok. Parlandone con qualcuno che ne sa molto più di me riguardo alla SLO ( uno a caso ), scopro che le descrizioni di quello che sento uscire fuori dall'ampli corrispondono proprio a quello che si riscontra anche da altre orecchie.
Morale della favola:
- Un LEAD che sicuramente ha un tratto distintivo e una ricchezza timbrica particolare. Molto ricco e piacevole sulle medie, MA....
Il gain non lo si può apprezzare appieno! Risulta quasi deleterio andare oltre 3 / 4 del pot.
Dopo diventa ingestibile. Una marea di bassi lo ingolfa e lo impasta tantissimo!
Sono dell'idea che per arrivare ad avere i suoni bellissimi che ho sentito di questa testata, sia stato quasi sicuramente necessario utilizzare dei pedali all'input della testata ( ...ma forse anche nel loop seriale. In aggiunta ). Non vedo altre possibilità oltre questa se non quella di modificare almeno qualche piccola cosa all'interno dell'Ampli!
Proprio per questo motivo, ora, capisco la famigerata mod di Warren Haynes. Mettendo un cap di bright da 1nF sul pot del gain del Lead, si riesce ad avere un suono più controllato e con meno basse che ingolfano soltanto. MA solo e sempre con basso gain!
Volendo trovare un esempio pratico che possa fornire un'idea del suono che può venire fuori:
Gain a 3.5 - mod W.H. fissa - bassi a metà - medie a 3/4 - alte a poco sopra la metà - Depth a metà - Presence a 3/4:
Suono Rock / Hard Rock ( poco spinto ), con poco sustain e gain ( ovviamente ). Di sicuro un suono graffiante e del bel timbro Soldano.
Ma finisce quì. Con dei pedali appropriati tarati bene di sicuro la cosa migliora tantissimo!
Sui soli, la cosa può piacere o no. Cioè: con gain almeno a 3/4 viene fuori un solo fluido e ricco di armoniche. Davvero bellissimo timbro sonoro!
Ma "l'impasto" c'è sempre. Solo che si nota di meno rispetto a quando si eseguono ritmiche ( ...di qualsiasi genere dal rock in su ).
Il clean / crunch:
Beh... il crunch non mi dispiace. Ma è un pochino troppo "morbido" a gusto mio. Avrebbe bisogno di una punta di "focus" in più .
Ma anche quì, se si esagera con il gain, il suono comincia a diventare "slabbrato" ed "impastato".
Il Clean... Non esce ABBASTANZA fuori. Non so trovare parole migliori per spiegarlo. Non è bello spigliato e nitido come il classico Fender Twin.
E' particolare, sicuramente. Può suonare abbastanza pulito se lo si vuole e l'uso del bright cap diventa quasi obbligato, secondo me.
Ma a me non fa impazzire. E' la stessa sensazione che ho per il pulito del SP77. Non cambia molto.
L'ampli in tutto il suo complesso è davvero MOLTO dinamico! E' la prima volta che sento un high gain così dinamico e poco compresso.
Di sicuro questo fattore può dare sfaccettature timbriche notevoli e varie! E' da approfondire il discorso suonandola per bene questa testata.
Il Depth ha un intervento notevole sul finale, ma mi è sembrato di sentire che comincia ad avere effetto dopo un bel pò della corsa del pot.
....Si sente quasi "un gradino di una scala arrotondato", ma si avverte. Forse il valore di 1 Mega è troppo per questo controllo.
Con il pot a 10 ( non so se sia voluta davvero così la regolazione nell'originale. Io la preferirei invertita ) le basse diventano onnipresenti e senza controllo. Si sente proprio la quasi totale assenza di compressione del finale e la morbidezza della dinamica nelle basse. Le senti proprio "fluttuare" sui puliti.
Credo che sia un controllo fondamentale per questo ampli, perchè riesce a far avere diverse possibilità timbriche nonchè maggior regolazione sul finale.
Il Presence: Utile in alcuni casi ma va usato con moderazione. Dopo i 3/4 oserei dire che diventa "fastidioso" per le alte frequenze.
Di sicuro è un controllo che insieme al Depth fornisce notevoli possibilità timbriche. Ma se tarato male si può rischiare di rendere il suono troppo "acido" e rovinarlo proprio.
Queste sono sempre e solo considerazioni personali. Mi sto ripetendo ma ci tengo a non voler creare diatribe o malumori su persone che hanno un'idea totalmente diversa della SLO da quella che mi sono fatto io.
...Beh! ...Ragazzi, dire che ci so rimasto male è dire poco!
Ci tengo a precisare che quelle che seguono sono le MIE impressioni personali riguardo al suono. Che non me ne vogliano i puristi della SLO.
Dopo averlo provato per un'oretta circa, mi sono detto: "....aspè! Non è possibile! Devo aver sbagliato qualcosa!"
Mi sono andato a ricontrollare ( ...forse lo avrò fatto almeno 4 volte prima di suonarlo ) ogni singolo componente ed ogni valore.
Ho ricontrollato tutte le tensioni in ogni punto.
Se le tensioni sono quasi uguali ( parliamo di pochissima differenza ) come quelle riportate da schema, i valori dei componenti sono tutti giusti e l'ampli non da segno udibile di problemi, ronze o quant'altro... Allora il suono è proprio quello!
Ok. Parlandone con qualcuno che ne sa molto più di me riguardo alla SLO ( uno a caso ), scopro che le descrizioni di quello che sento uscire fuori dall'ampli corrispondono proprio a quello che si riscontra anche da altre orecchie.
Morale della favola:
- Un LEAD che sicuramente ha un tratto distintivo e una ricchezza timbrica particolare. Molto ricco e piacevole sulle medie, MA....
Il gain non lo si può apprezzare appieno! Risulta quasi deleterio andare oltre 3 / 4 del pot.
Dopo diventa ingestibile. Una marea di bassi lo ingolfa e lo impasta tantissimo!
Sono dell'idea che per arrivare ad avere i suoni bellissimi che ho sentito di questa testata, sia stato quasi sicuramente necessario utilizzare dei pedali all'input della testata ( ...ma forse anche nel loop seriale. In aggiunta ). Non vedo altre possibilità oltre questa se non quella di modificare almeno qualche piccola cosa all'interno dell'Ampli!
Proprio per questo motivo, ora, capisco la famigerata mod di Warren Haynes. Mettendo un cap di bright da 1nF sul pot del gain del Lead, si riesce ad avere un suono più controllato e con meno basse che ingolfano soltanto. MA solo e sempre con basso gain!
Volendo trovare un esempio pratico che possa fornire un'idea del suono che può venire fuori:
Gain a 3.5 - mod W.H. fissa - bassi a metà - medie a 3/4 - alte a poco sopra la metà - Depth a metà - Presence a 3/4:
Suono Rock / Hard Rock ( poco spinto ), con poco sustain e gain ( ovviamente ). Di sicuro un suono graffiante e del bel timbro Soldano.
Ma finisce quì. Con dei pedali appropriati tarati bene di sicuro la cosa migliora tantissimo!
Sui soli, la cosa può piacere o no. Cioè: con gain almeno a 3/4 viene fuori un solo fluido e ricco di armoniche. Davvero bellissimo timbro sonoro!
Ma "l'impasto" c'è sempre. Solo che si nota di meno rispetto a quando si eseguono ritmiche ( ...di qualsiasi genere dal rock in su ).
Il clean / crunch:
Beh... il crunch non mi dispiace. Ma è un pochino troppo "morbido" a gusto mio. Avrebbe bisogno di una punta di "focus" in più .
Ma anche quì, se si esagera con il gain, il suono comincia a diventare "slabbrato" ed "impastato".
Il Clean... Non esce ABBASTANZA fuori. Non so trovare parole migliori per spiegarlo. Non è bello spigliato e nitido come il classico Fender Twin.
E' particolare, sicuramente. Può suonare abbastanza pulito se lo si vuole e l'uso del bright cap diventa quasi obbligato, secondo me.
Ma a me non fa impazzire. E' la stessa sensazione che ho per il pulito del SP77. Non cambia molto.
L'ampli in tutto il suo complesso è davvero MOLTO dinamico! E' la prima volta che sento un high gain così dinamico e poco compresso.
Di sicuro questo fattore può dare sfaccettature timbriche notevoli e varie! E' da approfondire il discorso suonandola per bene questa testata.
Il Depth ha un intervento notevole sul finale, ma mi è sembrato di sentire che comincia ad avere effetto dopo un bel pò della corsa del pot.
....Si sente quasi "un gradino di una scala arrotondato", ma si avverte. Forse il valore di 1 Mega è troppo per questo controllo.
Con il pot a 10 ( non so se sia voluta davvero così la regolazione nell'originale. Io la preferirei invertita ) le basse diventano onnipresenti e senza controllo. Si sente proprio la quasi totale assenza di compressione del finale e la morbidezza della dinamica nelle basse. Le senti proprio "fluttuare" sui puliti.
Credo che sia un controllo fondamentale per questo ampli, perchè riesce a far avere diverse possibilità timbriche nonchè maggior regolazione sul finale.
Il Presence: Utile in alcuni casi ma va usato con moderazione. Dopo i 3/4 oserei dire che diventa "fastidioso" per le alte frequenze.
Di sicuro è un controllo che insieme al Depth fornisce notevoli possibilità timbriche. Ma se tarato male si può rischiare di rendere il suono troppo "acido" e rovinarlo proprio.
Queste sono sempre e solo considerazioni personali. Mi sto ripetendo ma ci tengo a non voler creare diatribe o malumori su persone che hanno un'idea totalmente diversa della SLO da quella che mi sono fatto io.
Re: Soldano SLO 100 - CLONE - NO MOD.
Qualche foto della testata finita:
- Kagliostro
- Amministratore

- Messaggi: 9955
- Iscritto il: 03/12/2007, 0:16
- Località: Prov. di Treviso
Re: Soldano SLO 100 - CLONE - NO MOD.
Lavoro impeccabile, esecuzione bellissima
Franco
Franco
Re: Soldano SLO 100 - CLONE - NO MOD.
Ciao Dom.
E' un'opera d'arte...i tuoi cablaggi sarebbero da esporre.
Purtroppo non posso giudicare il suono in quanto non l'ho mai sentita "dal vivo".
Complimenti ^3.
Saluti.
E' un'opera d'arte...i tuoi cablaggi sarebbero da esporre.
Purtroppo non posso giudicare il suono in quanto non l'ho mai sentita "dal vivo".
Complimenti ^3.
Saluti.
Napoletani si nasce.....
Re: Soldano SLO 100 - CLONE - NO MOD.
Ragazzi, grazie mille !
Ho cercato di fare del mio meglio con il cablaggio e la disposizione.
Ma non é finita.
Lo sto testando a dovere e ci saranno delle novitá.
Per ora ci sto ancora lavorando.
Ho cercato di fare del mio meglio con il cablaggio e la disposizione.
Ma non é finita.
Lo sto testando a dovere e ci saranno delle novitá.
Per ora ci sto ancora lavorando.
Re: Soldano SLO 100 - CLONE - NO MOD.
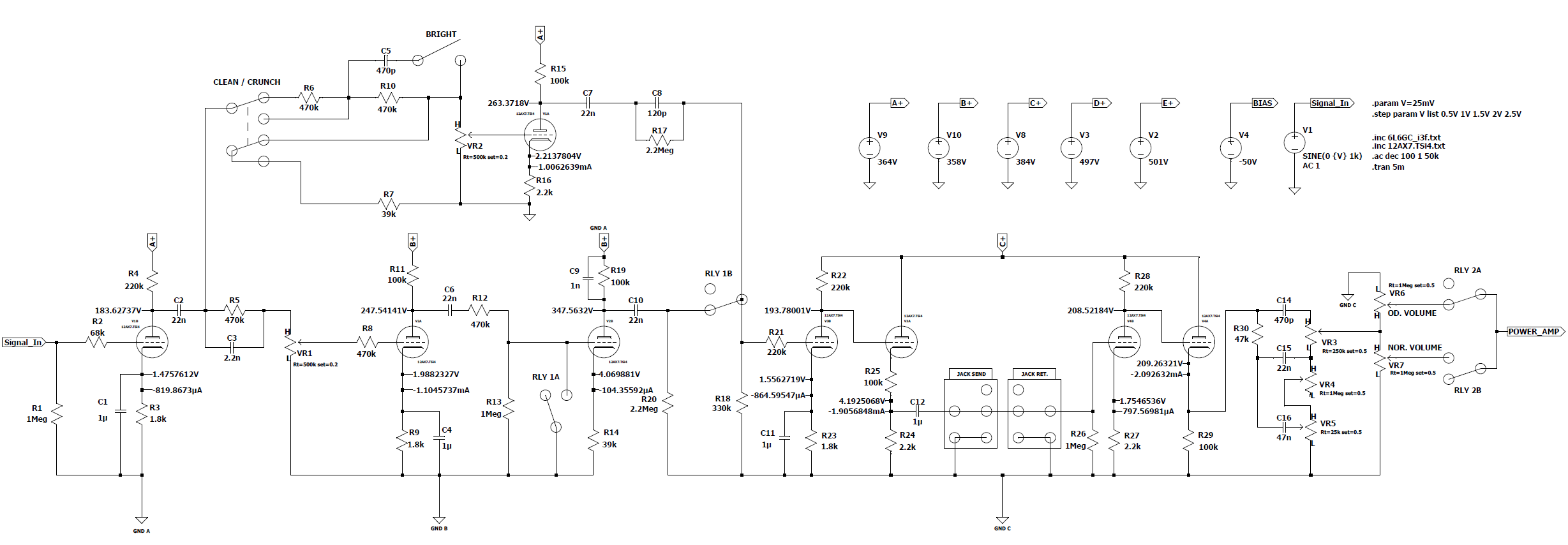
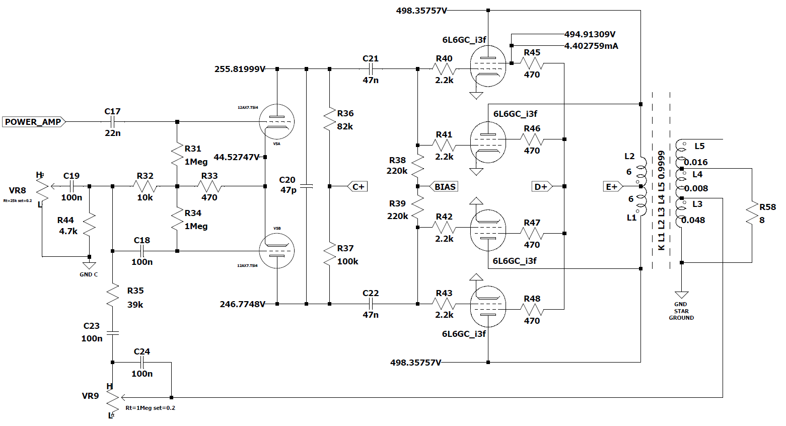
Vi aggiorno con le misure testate e confrontate con lo schema di SLOCLONE, che presumo sia il più affidabile in giro:
Sto attorno al 70% di bias per le 6L6GC. Ho calcolato anche la corrente di griglia G2 basandomi sulle misure elettriche testate.
A matita c'è riportato il calcolo effettuato per sapere la dissipazione. La lettura fatta tramite le prese a banana jack piccoline sul retro dell'ampli, danno una corrente DOPPIA perchè è per ogni coppia di valvole. Stiamo sui 20,5W a valvola.
Da notare che anche in questo caso, con le simulazioni fatte con LTspice, la corrente di griglia sfalla di poco e anche le tensioni.
Tensioni simulate con LTspice:
Sto attorno al 70% di bias per le 6L6GC. Ho calcolato anche la corrente di griglia G2 basandomi sulle misure elettriche testate.
A matita c'è riportato il calcolo effettuato per sapere la dissipazione. La lettura fatta tramite le prese a banana jack piccoline sul retro dell'ampli, danno una corrente DOPPIA perchè è per ogni coppia di valvole. Stiamo sui 20,5W a valvola.
Da notare che anche in questo caso, con le simulazioni fatte con LTspice, la corrente di griglia sfalla di poco e anche le tensioni.
Tensioni simulate con LTspice:
Re: Soldano SLO 100 - CLONE - NO MOD.
É comprensibile per più fattori.
Il primo é che ho avuto la fortuna di suonare una SLO vera perché ce l’ha un mio amico, e devo dire che fra tutti i cloni che ho costruito e sentito in giro, forse un paio sono riusciti a mantenere la definizione dell’originale ad alti gain. Le prime Masotti hanno quella definizione (pur avendo un’equalizzazione diversa).
Il secondo é che quello é un progetto vecchio di 40 anni, fatto per essere suonato cose di quell’epoca e con chitarre di quell’epoca.
Concordo anche qui. Molti usano le SLO con il lead per le ritmiche ed il crunch boostato per i soli. Per i generi più moderni e definiti molti usano TS9 ed affini in ingresso all’ampli, impostati per tagliare mediobassi, tenendo il gain dell’ampli mediobasso (altro taglio sui mediobassi) e di fatto facendo una pre-equalizzazione come fosse una Mesa Mark. Sui cloni questo si evidenzia maggiormente.Dom ha scritto: ↑07/01/2025, 12:02Un LEAD che sicuramente ha un tratto distintivo e una ricchezza timbrica particolare. Molto ricco e piacevole sulle medie, MA....
Il gain non lo si può apprezzare appieno! Risulta quasi deleterio andare oltre 3 / 4 del pot.
Dopo diventa ingestibile. Una marea di bassi lo ingolfa e lo impasta tantissimo!
Il miglior suono lead che ho ottenuto dalla SLO stock é stato rimuovendo il bright e tenendo il gain a 2-3 (ore 9) col volume alto. In ingresso una strato con un leggero compressore a spingere un po’ il primo stadio: una complessità armonica bluesy ed hard rock fantastica.
Il secondo era un più scontato gain a 7 con un LP.
Ma non parliamo mai di metal spintissimo.
Re: Soldano SLO 100 - CLONE - NO MOD.
Sottoscrivo ogni singola parola!
Bravo davvero come sempre!

