Trumble saga: iniziamo a pensare al push pull?
Trumble saga: iniziamo a pensare al push pull?
Ciao,
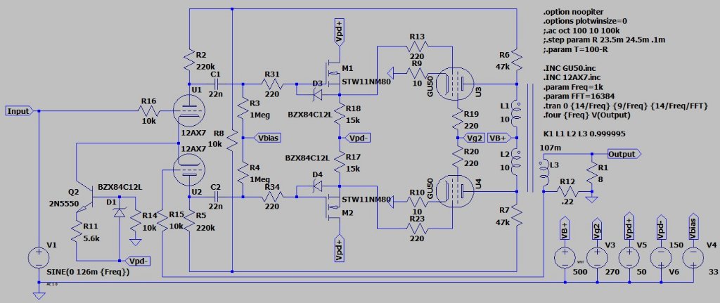
per continuare la saga degli ampli con pre Dumble e finali con GU50 con feedback negativo dal primario e positivo in corrente dal secondario, ho tirato giù questo finale che si può utilizzare come variante per il Trumble Single Ended.
Prima di storcere il naso per i componenti a stato solido vi chiedo di provare questa configurazione.
Sul catodo della PI c'è un CCS, serve a dare elevata impedenza al catodo della LTP e quindi dare simmetria alla PI.
A pilotare le griglie delle finali vi sono invece due source follower che sono lì per poter spingere il finale in AB2 e ricavare qualche Watt in più.
per continuare la saga degli ampli con pre Dumble e finali con GU50 con feedback negativo dal primario e positivo in corrente dal secondario, ho tirato giù questo finale che si può utilizzare come variante per il Trumble Single Ended.
Prima di storcere il naso per i componenti a stato solido vi chiedo di provare questa configurazione.
Sul catodo della PI c'è un CCS, serve a dare elevata impedenza al catodo della LTP e quindi dare simmetria alla PI.
A pilotare le griglie delle finali vi sono invece due source follower che sono lì per poter spingere il finale in AB2 e ricavare qualche Watt in più.
- Kagliostro
- Amministratore

- Messaggi: 9955
- Iscritto il: 03/12/2007, 0:16
- Località: Prov. di Treviso
Re: Trumble saga: iniziamo a pensare al push pull?
Ma no, van bene i componenti SS l' importante è che aiutino delle valvole e non le sostituiscano
Bel progetto anche questo, di sicuro interesse
Franco
Bel progetto anche questo, di sicuro interesse
Franco
Re: Trumble saga: iniziamo a pensare al push pull?
Ci stavo pensando e credo che invece di 3k punterei a 4k di Raa.
La potenza è pressoché la stessa, ma la valvola viene stressata molto meno.
Inoltre è più semplice trovare trasformatori in quell'intorno.
Ho scelto di tenere una tensione analoga ai vari ampli standard, per semplicità e per evitare tensioni pericolose.
Le griglie schermo sono basse, opterei per qualcosa in più a versione definitiva.
La potenza è pressoché la stessa, ma la valvola viene stressata molto meno.
Inoltre è più semplice trovare trasformatori in quell'intorno.
Ho scelto di tenere una tensione analoga ai vari ampli standard, per semplicità e per evitare tensioni pericolose.
Le griglie schermo sono basse, opterei per qualcosa in più a versione definitiva.
- Kagliostro
- Amministratore

- Messaggi: 9955
- Iscritto il: 03/12/2007, 0:16
- Località: Prov. di Treviso
Re: Trumble saga: iniziamo a pensare al push pull?
Sì, avevo notato le G2 a tensione piuttosto contenuta
Wavebourn mi pare arrivasse addirittura a superare quella indicata in datasheet usando 300V
Ma son sicuro che andrai a parare a non più del valore previsto, i 250V
Franco
Wavebourn mi pare arrivasse addirittura a superare quella indicata in datasheet usando 300V
Ma son sicuro che andrai a parare a non più del valore previsto, i 250V
Franco
Re: Trumble saga: iniziamo a pensare al push pull?
Ho perso un pezzo, in realtà intendevo le resistenze sulle griglie schermo.
Non salirei oltre con la tensione delle griglie.
Non salirei oltre con la tensione delle griglie.
- Kagliostro
- Amministratore

- Messaggi: 9955
- Iscritto il: 03/12/2007, 0:16
- Località: Prov. di Treviso
Re: Trumble saga: iniziamo a pensare al push pull?
Quindi un aumento delle due res di G2 non della loro tensione di alimentazione
Tra l' altro, è già a 270V, avevo scambiato il valore con i 150V
Franco
Tra l' altro, è già a 270V, avevo scambiato il valore con i 150V
Franco
Re: Trumble saga: iniziamo a pensare al push pull?
150V è per il finale SE con due GU50 in parallelo, perchè il carico visto da ognuna è 6k.
Re: Trumble saga: iniziamo a pensare al push pull?
Una variante per giocare un po' di più con i feedback.
Bootstrap in DC sul carico della PI: in questo modo a basso volume il suono è molto pulito, e quando il finale satura, la PI lo fa col finale.
Al tempo stesso c'è feedback negativo dal primario del trasformatore che si innesta sul feedback positivo (in corrente).
Sono due feedback positivi ed uno negativo. L'ampli come sempre lavora in classe AB2.
Studiato, con questi parametri, per non essere particolarmente "metallaro" (ma si può ottenere facilmente un maggiore controllo sui bassi) e per avere un contenuto armonico da single ended a basso volume. Rispetto al single ended, che già è molto dinamico, questo è ancora oltre e non necessita di filtrazione particolare.
Farei indicativamente un 0-210 Vac e 0-160 Vac rettificati a ponte, uno sopra l'altro, con ciascuno 220 uF - 10 Ohm - 220 uF. Di picco abbiamo circa 350 mArms, senza segnale circa 130 mA.
I 10 Ohm aiutano a togliere ripple ed anche ad aggiustare la tensione che otteniamo, in caso il trasformatore di alimentazione dia tensioni diverse. Notate che la PI viene alimentata solamente dal primario del trasformatore d'uscita, quindi togliere ripple male non fa.
I condensatori vanno bene da 350V. Non l'ho mai visto indicato da nessuna parte, ma metterei i due avvolgimenti fuori fase: i 500V avranno meno ripple.
Per la CCS e la tensione positiva del source follower, propongo un 0-60 Vac con rettifica a singola semionda, 1k e 220u. Abbiamo 5-10 mA di consumo.
Per la tensione negativa del source follower, 0-130 Vac con rettifica a singola semionda, 1k e 220u. Abbiamo 5-10 mA di consumo.
Bootstrap in DC sul carico della PI: in questo modo a basso volume il suono è molto pulito, e quando il finale satura, la PI lo fa col finale.
Al tempo stesso c'è feedback negativo dal primario del trasformatore che si innesta sul feedback positivo (in corrente).
Sono due feedback positivi ed uno negativo. L'ampli come sempre lavora in classe AB2.
Studiato, con questi parametri, per non essere particolarmente "metallaro" (ma si può ottenere facilmente un maggiore controllo sui bassi) e per avere un contenuto armonico da single ended a basso volume. Rispetto al single ended, che già è molto dinamico, questo è ancora oltre e non necessita di filtrazione particolare.
Farei indicativamente un 0-210 Vac e 0-160 Vac rettificati a ponte, uno sopra l'altro, con ciascuno 220 uF - 10 Ohm - 220 uF. Di picco abbiamo circa 350 mArms, senza segnale circa 130 mA.
I 10 Ohm aiutano a togliere ripple ed anche ad aggiustare la tensione che otteniamo, in caso il trasformatore di alimentazione dia tensioni diverse. Notate che la PI viene alimentata solamente dal primario del trasformatore d'uscita, quindi togliere ripple male non fa.
I condensatori vanno bene da 350V. Non l'ho mai visto indicato da nessuna parte, ma metterei i due avvolgimenti fuori fase: i 500V avranno meno ripple.
Per la CCS e la tensione positiva del source follower, propongo un 0-60 Vac con rettifica a singola semionda, 1k e 220u. Abbiamo 5-10 mA di consumo.
Per la tensione negativa del source follower, 0-130 Vac con rettifica a singola semionda, 1k e 220u. Abbiamo 5-10 mA di consumo.
- Kagliostro
- Amministratore

- Messaggi: 9955
- Iscritto il: 03/12/2007, 0:16
- Località: Prov. di Treviso
Re: Trumble saga: iniziamo a pensare al push pull?
Che poi, orbo come sono, sul cellulare non avevo neanche fatto caso che i 150V sono negativi
Un bel progetto in ogni caso
Franco
Un bel progetto in ogni caso
Franco
Re: Trumble saga: iniziamo a pensare al push pull?
Quelli servono al source follower che pilota le finali in AB2.
Ho abbassato leggermente quella tensione per contenere le dissipazioni.
Ho abbassato leggermente quella tensione per contenere le dissipazioni.
- Kagliostro
- Amministratore

- Messaggi: 9955
- Iscritto il: 03/12/2007, 0:16
- Località: Prov. di Treviso
Re: Trumble saga: iniziamo a pensare al push pull?
Sarà l' ora ma per questo avrei bisogno di qualche spiegazioneNon l'ho mai visto indicato da nessuna parte, ma metterei i due avvolgimenti fuori fase: i 500V avranno meno ripple
Franco
Re: Trumble saga: iniziamo a pensare al push pull?
Niente, perchè subito pensavo di farlo in modo diverso, tutto a singola semionda, e quindi avrebbe ridotto il ripple.
Poi alla fine ho pensato di fare solo le driver a singola semionda (per sfruttare il positivo e negativo con un unico avvolgimento) e l'alimentazione full brigde, quindi la controfase perde il suo vantaggio.
Poi alla fine ho pensato di fare solo le driver a singola semionda (per sfruttare il positivo e negativo con un unico avvolgimento) e l'alimentazione full brigde, quindi la controfase perde il suo vantaggio.
- Kagliostro
- Amministratore

- Messaggi: 9955
- Iscritto il: 03/12/2007, 0:16
- Località: Prov. di Treviso
Re: Trumble saga: iniziamo a pensare al push pull?
Non vorrei andare troppo OT
Ma un Circlotron, in un amp da chitarra ci potrebbe stare ?
Franco
Ma un Circlotron, in un amp da chitarra ci potrebbe stare ?
Franco
Re: Trumble saga: iniziamo a pensare al push pull?
Non ho esperienza coi circlotron, quindi non posso dare linee guida come con gli altri ampli.
- Kagliostro
- Amministratore

- Messaggi: 9955
- Iscritto il: 03/12/2007, 0:16
- Località: Prov. di Treviso
Re: Trumble saga: iniziamo a pensare al push pull?
Comunque grazie
Franco
Franco
