Sunn Amp by Pentotal
Sunn Amp by Pentotal
Salve a tutti gente!
Rieccomi dopo un pò di assenza...
Ritorno con un progetto a dir poco mastodontico!
Voglio aiutare a realizzare il sogno di un amico...e mi sono cimentato nella realizzazione di questo mega ampli
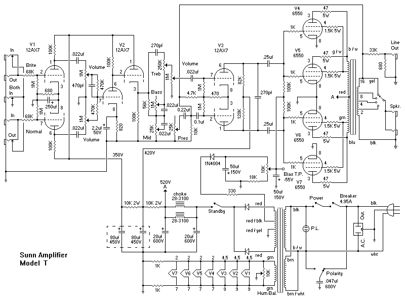
Il Sunn Model-T per l'appunto...uscito fuori produzione nel 1974...e quindi introvabile!
Ho già fatto fare i trasformatori dal mitico Beppe Delbini!
Ha fatto un lavoro certosino...dei trasfo davvero grandi!!!
Quello di alimentazione è da 528VA
PRI: 0-230v
SEC: 385-0-385v@600mA
0-6,3@10A
e pesa la bellezza di 7Kg!!
Quello di uscita ne pesa 5Kg :
PRI: 2K Ohm
SEC: 2,4,8,16 Ohm
250mA - 50:18kHz
150Wrms
Più due choke da 8H - 250mA (un kilo l'uno)
Sò che possono sembrare sovradimensionati..ma vi assicuro che arrivo quasi al limite con i valori!!!
Quest'ampli ha 5 valvole di pre (12ax7) e 4 6550...
Sono in attesa che arrivi il materiale da Banzai...nel frattempo stò vedendo come fare lo chassis...dovrò farlo bello rinforzato dato ke deve reggere 14Kg di trasfo!!!
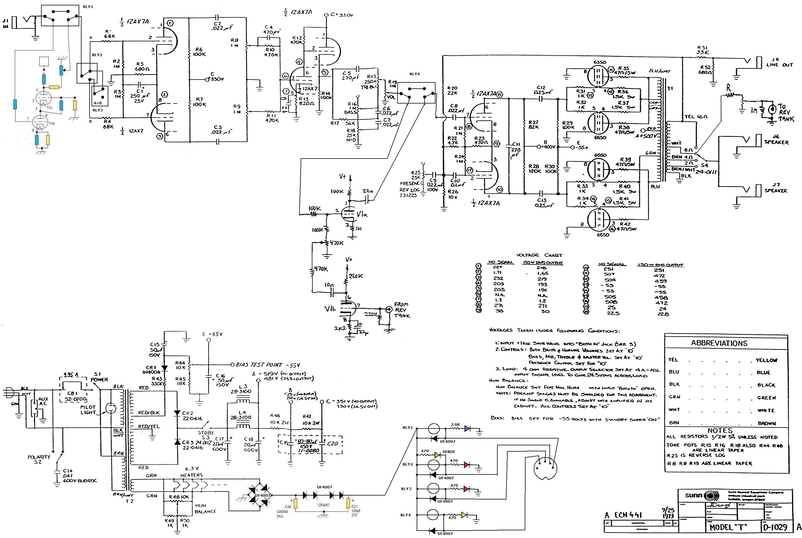
Nel frattempo vi mando un pò di fotuzze. Vi allego lo schema originale, quello modificato da me (ho aggiunto una valvola di boost e una per il reverbero a molle), la foto dei trasformatori, e il layout dell'ampli che ho iniziato a fare con il cad; ovviamente lo farò point-to-point! eheh
http://picasaweb.google.com/pentotal82/ ... 1678460834
http://picasaweb.google.com/pentotal82/ ... 0522384786
http://picasaweb.google.com/pentotal82/ ... 6869866834
http://picasaweb.google.com/pentotal82/ ... 9642450338
Per il layout ho seguito la disposizione dell'originale! eh si, xkè ho trovato un sito fantastico, con le foto molto dettagliate dell'interno di questo ampli...se volete dare cmq una controllata al layout, mi farebbe piacere. Devo finire di collegare bene la scheda di switching e la scheda di alimentazione dei relè; per il resto è tutto fatto.
Il sito delle foto:
http://www.classicamplifiers.com/SunnModelT.htm
Volevo chiedervi però delle delucidazioni:
devo aggiungere come ho detto il reverbero a molle; ho deciso di fare quello in modalità fold-back, come si evince dallo schema allegato, in modo da poter risparmiare su una valvola...e poi i trasformatori erano già grandini...5 di pre sono già tante...
Cmq: va bene lo schema? i valori sono corretti secondo voi? Non sò che valore di resistenza dare alla R che si trova sul tap da 8ohm del trasfo di uscita e il potenziometro di dwell...e soprattutto non sò che tank usare?? come la scelgo?? in base a quale criterio? Da quanto deve essere l'impedenza di ingresso della tank?
Ecco se potete darmi una mano su questo, ve ne sarei molto grato (Luix??)
a presto allora
vi aggiornerò appena posso!!
ciaooo
And.
PS: non sono riuscito ad allegare le 4 foto su questo topic...eppure pesano meno di 2M..bhò
Rieccomi dopo un pò di assenza...
Ritorno con un progetto a dir poco mastodontico!
Voglio aiutare a realizzare il sogno di un amico...e mi sono cimentato nella realizzazione di questo mega ampli
Il Sunn Model-T per l'appunto...uscito fuori produzione nel 1974...e quindi introvabile!
Ho già fatto fare i trasformatori dal mitico Beppe Delbini!
Ha fatto un lavoro certosino...dei trasfo davvero grandi!!!
Quello di alimentazione è da 528VA
PRI: 0-230v
SEC: 385-0-385v@600mA
0-6,3@10A
e pesa la bellezza di 7Kg!!
Quello di uscita ne pesa 5Kg :
PRI: 2K Ohm
SEC: 2,4,8,16 Ohm
250mA - 50:18kHz
150Wrms
Più due choke da 8H - 250mA (un kilo l'uno)
Sò che possono sembrare sovradimensionati..ma vi assicuro che arrivo quasi al limite con i valori!!!
Quest'ampli ha 5 valvole di pre (12ax7) e 4 6550...
Sono in attesa che arrivi il materiale da Banzai...nel frattempo stò vedendo come fare lo chassis...dovrò farlo bello rinforzato dato ke deve reggere 14Kg di trasfo!!!
Nel frattempo vi mando un pò di fotuzze. Vi allego lo schema originale, quello modificato da me (ho aggiunto una valvola di boost e una per il reverbero a molle), la foto dei trasformatori, e il layout dell'ampli che ho iniziato a fare con il cad; ovviamente lo farò point-to-point! eheh
http://picasaweb.google.com/pentotal82/ ... 1678460834
http://picasaweb.google.com/pentotal82/ ... 0522384786
http://picasaweb.google.com/pentotal82/ ... 6869866834
http://picasaweb.google.com/pentotal82/ ... 9642450338
Per il layout ho seguito la disposizione dell'originale! eh si, xkè ho trovato un sito fantastico, con le foto molto dettagliate dell'interno di questo ampli...se volete dare cmq una controllata al layout, mi farebbe piacere. Devo finire di collegare bene la scheda di switching e la scheda di alimentazione dei relè; per il resto è tutto fatto.
Il sito delle foto:
http://www.classicamplifiers.com/SunnModelT.htm
Volevo chiedervi però delle delucidazioni:
devo aggiungere come ho detto il reverbero a molle; ho deciso di fare quello in modalità fold-back, come si evince dallo schema allegato, in modo da poter risparmiare su una valvola...e poi i trasformatori erano già grandini...5 di pre sono già tante...
Cmq: va bene lo schema? i valori sono corretti secondo voi? Non sò che valore di resistenza dare alla R che si trova sul tap da 8ohm del trasfo di uscita e il potenziometro di dwell...e soprattutto non sò che tank usare?? come la scelgo?? in base a quale criterio? Da quanto deve essere l'impedenza di ingresso della tank?
Ecco se potete darmi una mano su questo, ve ne sarei molto grato (Luix??)
a presto allora
vi aggiornerò appena posso!!
ciaooo
And.
PS: non sono riuscito ad allegare le 4 foto su questo topic...eppure pesano meno di 2M..bhò
Re: Sunn Amp by Pentotal
Dopo piccoli problemi tecnici col forum
(questo meritil stà proprio invecchiando!! eheheh
),
rieccovi le foto che vi avevo allegato, più un'aggiornamento!!
Sono arrivati tutti i componenti da banzai!!! siiiii
ciaooo
And.
rieccovi le foto che vi avevo allegato, più un'aggiornamento!!
Sono arrivati tutti i componenti da banzai!!! siiiii
ciaooo
And.
Re: Sunn Amp by Pentotal
Rieccomi di nuovo per aggiornarvi sulla bestia.
Ho portato il layout che ho fatto ad una ditta che lavora a laser,
e mi son fatto tagliare e forare una lamiera di acciaio da 2mm..
Ragazzi è uscito uno spettacolo...ve lo consiglio...con una spesa ridicola vi togliete di mezzo una bella rogna
e soprattutto avete un lavoro davvero professionale!
Alla fine ho scelto l'acciaio, xkè più duro e resistente (tanto mica devo forarlo! hihi)
e poi xkè se lo avessi fatto di alluminio sarebbe dovuto essere da 3mm di spessore...e avrei dovuto fargli un telaio interno
fatto di tubolarini...ed era un vero casino...sia poi per la disposizione dei pezzi, che per lo sbattimento del lavoro da fare!
così stò apposto!
Vi allego le foto!
a presto per altri aggiornamenti! Credo che per la fine di questo mese sia pronto...spero!
PS: stò elaborando una scheda di switching un pò particolare..stò usando le porte logiche e degli interruttori a stato solido...speriamo che funzioni!

ciaoooo
Pentotal.
Ho portato il layout che ho fatto ad una ditta che lavora a laser,
e mi son fatto tagliare e forare una lamiera di acciaio da 2mm..
Ragazzi è uscito uno spettacolo...ve lo consiglio...con una spesa ridicola vi togliete di mezzo una bella rogna
e soprattutto avete un lavoro davvero professionale!
Alla fine ho scelto l'acciaio, xkè più duro e resistente (tanto mica devo forarlo! hihi)
e poi xkè se lo avessi fatto di alluminio sarebbe dovuto essere da 3mm di spessore...e avrei dovuto fargli un telaio interno
fatto di tubolarini...ed era un vero casino...sia poi per la disposizione dei pezzi, che per lo sbattimento del lavoro da fare!
così stò apposto!
Vi allego le foto!
a presto per altri aggiornamenti! Credo che per la fine di questo mese sia pronto...spero!
PS: stò elaborando una scheda di switching un pò particolare..stò usando le porte logiche e degli interruttori a stato solido...speriamo che funzioni!
ciaoooo
Pentotal.
Re: Sunn Amp by Pentotal
Visto ke ficata!
E guarda come ci stanno bene su quelle bottigliette!
ciaoo
P.
E guarda come ci stanno bene su quelle bottigliette!
ciaoo
P.
Re: Sunn Amp by Pentotal
Se usavi la rettifica completa con un secondario solo ti risparmiavi 230VA!!!
Il sistema con due secondari e due diodi era usato nei tempi in cui un diodo allo stato solido costava quanto un secondario.... ora è molto più conveniente usare un bel ponte da 1000V e 35A con un singolo secondario da 385V@600mA....
Il sistema con due secondari e due diodi era usato nei tempi in cui un diodo allo stato solido costava quanto un secondario.... ora è molto più conveniente usare un bel ponte da 1000V e 35A con un singolo secondario da 385V@600mA....
MEMENTO trimmer Humdinger :lol1:
Re: Sunn Amp by Pentotal
Ah..a saperlo prima!
cmq va bhè..ormai è fatto.
Sarà per il prossimo ampli..
quindi tu praticamente dici un secondario senza center tap insomma
Ok, ho imparato una cosa nuova!
grazie
ciao!
P.
cmq va bhè..ormai è fatto.
Sarà per il prossimo ampli..
quindi tu praticamente dici un secondario senza center tap insomma
Ok, ho imparato una cosa nuova!
grazie
ciao!
P.
Sunn Model-T: FUNZIONAAAAAAAA!!!
FUNZIONAAAAAAAAAAAAA!!!!!!!
SIIIII!!!!!!
ieri sera l'ho acceso, ed è funzionato a prima botta!!! che spettacolo!!!!
senza nessun minimo rumore, fruscio o quant'altro!!!
Ha solo un problemino: il pot del bias, a fondo scala, mi da -62V...quando ne dovrei avere -55V...come posso fare per abbassarla?
Infatti, mi sembra che al max volume non sia proprio una 150W...
Ora controllo bene tutte le tensioni...
Presto posterò foto e clip.
Cmq ha un suona fantastico ragazzi! bello "grasso"...mi piace mi piace!
ok a dopo!
P.
SIIIII!!!!!!
ieri sera l'ho acceso, ed è funzionato a prima botta!!! che spettacolo!!!!
senza nessun minimo rumore, fruscio o quant'altro!!!
Ha solo un problemino: il pot del bias, a fondo scala, mi da -62V...quando ne dovrei avere -55V...come posso fare per abbassarla?
Infatti, mi sembra che al max volume non sia proprio una 150W...
Ora controllo bene tutte le tensioni...
Presto posterò foto e clip.
Cmq ha un suona fantastico ragazzi! bello "grasso"...mi piace mi piace!
ok a dopo!
P.
Re: Sunn Amp by Pentotal
Il bias aumenta più la tensione si avvicina allo 0 quindi a -62V hai meno corrente di -52V....
MEMENTO trimmer Humdinger :lol1:
Re: Sunn Amp by Pentotal
E' questo lo sò...infatti ho scritto che vorrei abbassarla...da -62 portarla a -55V!luix ha scritto: Il bias aumenta più la tensione si avvicina allo 0 quindi a -62V hai meno corrente di -52V....
Come potrei fare? e se metto un pot più grande?
se mi date una manina ve ne sarei grato!
grazie! :P
Andrea.
Re: Sunn Amp by Pentotal
Abbassa la 18k, mettila tipo a 10k o 5.6k... però allo stesso tempo dovresti alzare il valore del pot altrimenti ci scorre troppa corrente...
MEMENTO trimmer Humdinger :lol1:
Re: Sunn Amp by Pentotal
Un pò di fotazze...tanto per gradire.
Ho fatto anche un clip...ma l'audio si senti una chiavica...
Cmq il bambinello rimane mooolto pulito...con il master a manetta e i 2 pre a metà...ancora è pulito...ma ad un volume davvero insolito! :D
PS: ah..il motivo del perchè all'inizio mi sembrava non proprio da 150W...è che mi ero dimenticato di attaccare l'anodica ad una delle finali! red_face :P
Potete vederlo da una delle foto!
suonava un pò strano infatti...una distorsione molto impastata..era fico lo stesso eh..però mi aspettavo qualcosa di diverso ecco.
Invece adesso è molto definito...con molta varietà di suoni! mi piace!
Mi dispiace quasi darlo via... :(
Adesso cambio quella resistenza che mi ha detto luix...(grazie della dritta)...mi faccio 2 conti per il bias e lo sistemo per bene! (I miei valori di anodica sono una 20na di volts più elevati...quindi debbo rifarmi un pò i conti!).
A presto con altre foto e clip!
ciaoo!
Andrea.
Ho fatto anche un clip...ma l'audio si senti una chiavica...
Cmq il bambinello rimane mooolto pulito...con il master a manetta e i 2 pre a metà...ancora è pulito...ma ad un volume davvero insolito! :D
PS: ah..il motivo del perchè all'inizio mi sembrava non proprio da 150W...è che mi ero dimenticato di attaccare l'anodica ad una delle finali! red_face :P
Potete vederlo da una delle foto!
suonava un pò strano infatti...una distorsione molto impastata..era fico lo stesso eh..però mi aspettavo qualcosa di diverso ecco.
Invece adesso è molto definito...con molta varietà di suoni! mi piace!
Mi dispiace quasi darlo via... :(
Adesso cambio quella resistenza che mi ha detto luix...(grazie della dritta)...mi faccio 2 conti per il bias e lo sistemo per bene! (I miei valori di anodica sono una 20na di volts più elevati...quindi debbo rifarmi un pò i conti!).
A presto con altre foto e clip!
ciaoo!
Andrea.
Re: Sunn Amp by Pentotal - clip audio (ma c'è un piccolo prob! :/ )
Eccomi di nuovo!
vi chiedo un ultimo aiutino per un problema che mi è sorto adesso:
praticamente da progetto, avevo messo un interruttore per togliere o inserire il feedback globale...così...giusto per vedere cosa e come cambiava.
Le prime volte che l'ho acceso, avevo notato che in una posizione (non sapevo ancora se l'interruttore fosse aperto o chiuso) avevo un oscillazione spaventosa....mentre nell'altra no.
Avevo dedotto che togliendo il feedback andava a briglie sciolte...e quindi ho pensato bene di togliere lo switch e lasciare i cavi collegati perennemente...
E invece è quando c'è il feedback inserito che ha quell'oscillazione!! Come mai?
Sembra oscillare xkè il feedback è positivo anzichè essere negativo...sbaglio?
Come posso fare per rimediare? e se invertissi i fili del primario del trasformatore di uscita? Solo che io lì ne ho 2 coppie (essendo ultralineare, ho il cavo che va alle placche e quello che va alle griglie)..quindi che faccio li inverto a coppie?
Ma con il feedback come dovrebbe suonare? più pulito..meno distorto...più basso volume?!
Cmq...sono riuscito a registrare un clip con il registratore vocale del mio cuginastro...(ovviamente con il feedback disinserito).
Non si sente un granchè...ma almeno rende l'idea! :)
http://www.snapdrive.net/qs/6eb68522bfe8
Registrato con la mia signorina (les paul Standard) su cassa Marshall jcm900 1960A.
Che ne pensate? :)
ci sentiamo gente!
Spero che qualcuno di voi possa aiutarmi!
grazie!
And.
vi chiedo un ultimo aiutino per un problema che mi è sorto adesso:
praticamente da progetto, avevo messo un interruttore per togliere o inserire il feedback globale...così...giusto per vedere cosa e come cambiava.
Le prime volte che l'ho acceso, avevo notato che in una posizione (non sapevo ancora se l'interruttore fosse aperto o chiuso) avevo un oscillazione spaventosa....mentre nell'altra no.
Avevo dedotto che togliendo il feedback andava a briglie sciolte...e quindi ho pensato bene di togliere lo switch e lasciare i cavi collegati perennemente...
E invece è quando c'è il feedback inserito che ha quell'oscillazione!! Come mai?
Sembra oscillare xkè il feedback è positivo anzichè essere negativo...sbaglio?
Come posso fare per rimediare? e se invertissi i fili del primario del trasformatore di uscita? Solo che io lì ne ho 2 coppie (essendo ultralineare, ho il cavo che va alle placche e quello che va alle griglie)..quindi che faccio li inverto a coppie?
Ma con il feedback come dovrebbe suonare? più pulito..meno distorto...più basso volume?!
Cmq...sono riuscito a registrare un clip con il registratore vocale del mio cuginastro...(ovviamente con il feedback disinserito).
Non si sente un granchè...ma almeno rende l'idea! :)
http://www.snapdrive.net/qs/6eb68522bfe8
Registrato con la mia signorina (les paul Standard) su cassa Marshall jcm900 1960A.
Che ne pensate? :)
ci sentiamo gente!
Spero che qualcuno di voi possa aiutarmi!
grazie!
And.



