DELUXE BLACKFACE.. ecco le pcb! [SONO ARRIVATI I TRASFORMATORI!]
- Nutshell
- Garzone di Roger Mayer
- Messaggi: 1062
- Iscritto il: 16/05/2006, 14:34
- Località: Bologna
- Contatta:
DELUXE BLACKFACE.. ecco le pcb! [SONO ARRIVATI I TRASFORMATORI!]
Dunque.. il mio progetto dell'ampli combo di piccole dimensioni, leggero e per suonare in casa e nei piccoli club (cono 10" alnico.. eh eh).
Per chi non lo ricordasse avevo deciso di usare come base di partenza il ciurcuito del fender deluxe blackface che è l'ampli col clean più bello che abbia mai provato (Ne ho provato uno anni 60 che se ci ripenso mi viene da piangere!). Poi un amico mi ha messo una pulce nell'orecchio: "Mettici anche un canale distorto no?!".. Considerando lo stile dell'ampli un distorto esagerato sarebbe stato fuori luogo, e considerando che il JCM800 2203 mi piace moltissimo ho pensato di fare l'esperimento e metterci l'intero preamp di quel marshall e usare uno switching con relay per passare da un preamp all'altro. Il concetto è simile all' ORANGE AD30 TWIN CHANNEL.. si tratta di due preamp separati che non sono necessariamente clean e crunch.. sono due monocanale separati del tutto con controlli separati (quindi anche doppi controlli di tono). La cosa non è stata complicata visto che è stato un semplice "copia->incolla", ma la cosa difficile è stata forse riuscire a far stare TUTTO QUANTO in un cabinet che misura (esternamente) 40cmx40cmx18cm.. La seconda cosa un pò seccante è stata trovare i componenti uno per uno, trovare le misure e ritrovare gli stessi componenti nella libreria di eagle. Ho fatto una partlist (che ora devo un pò correggere), un disegno vettoriale dello chassis, dei pannelli e i relativi cablaggi dei pot ecc, del cabinet, e con la disposizione dei trasformatori (delbini). Un bel lavoraccio! Qui comunque ci sta il preamp che ho appena finito di disgnare, ma devo ricontrollarlo. Suggerimenti? So che il layout è importante per quanto riguarda eventuali oscillazioni ma non ho esperienza in merito..
Per chi non lo ricordasse avevo deciso di usare come base di partenza il ciurcuito del fender deluxe blackface che è l'ampli col clean più bello che abbia mai provato (Ne ho provato uno anni 60 che se ci ripenso mi viene da piangere!). Poi un amico mi ha messo una pulce nell'orecchio: "Mettici anche un canale distorto no?!".. Considerando lo stile dell'ampli un distorto esagerato sarebbe stato fuori luogo, e considerando che il JCM800 2203 mi piace moltissimo ho pensato di fare l'esperimento e metterci l'intero preamp di quel marshall e usare uno switching con relay per passare da un preamp all'altro. Il concetto è simile all' ORANGE AD30 TWIN CHANNEL.. si tratta di due preamp separati che non sono necessariamente clean e crunch.. sono due monocanale separati del tutto con controlli separati (quindi anche doppi controlli di tono). La cosa non è stata complicata visto che è stato un semplice "copia->incolla", ma la cosa difficile è stata forse riuscire a far stare TUTTO QUANTO in un cabinet che misura (esternamente) 40cmx40cmx18cm.. La seconda cosa un pò seccante è stata trovare i componenti uno per uno, trovare le misure e ritrovare gli stessi componenti nella libreria di eagle. Ho fatto una partlist (che ora devo un pò correggere), un disegno vettoriale dello chassis, dei pannelli e i relativi cablaggi dei pot ecc, del cabinet, e con la disposizione dei trasformatori (delbini). Un bel lavoraccio! Qui comunque ci sta il preamp che ho appena finito di disgnare, ma devo ricontrollarlo. Suggerimenti? So che il layout è importante per quanto riguarda eventuali oscillazioni ma non ho esperienza in merito..
Ultima modifica di Nutshell il 12/07/2008, 22:27, modificato 1 volta in totale.
Scusate, non ho una firma..
www.nutshellelectronics.it
www.nutshellelectronics.it
- Nutshell
- Garzone di Roger Mayer
- Messaggi: 1062
- Iscritto il: 16/05/2006, 14:34
- Località: Bologna
- Contatta:
Re: DELUXE BLACKFACE.. ecco le pcb!
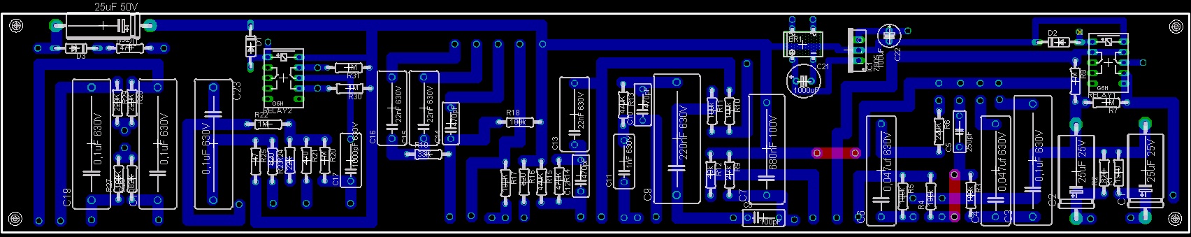
Ed ecco l'alimentazione!
Scusate, non ho una firma..
www.nutshellelectronics.it
www.nutshellelectronics.it
Re: DELUXE BLACKFACE.. ecco le pcb!
ammappiti! complimenti! davvero professional!!!
sembra molto pulito ed ordinato..
anche se di layout su pcb non me ne intendo molto...sorry!
Ho sempre fatto ptp :P
cmq un +1 non te lo toglie nessuno! capisco come è lungo il lavoro di layouting! prendere le misure di tutti i componenti...calcolare tutte le distanze...

And
sembra molto pulito ed ordinato..
anche se di layout su pcb non me ne intendo molto...sorry!
Ho sempre fatto ptp :P
cmq un +1 non te lo toglie nessuno! capisco come è lungo il lavoro di layouting! prendere le misure di tutti i componenti...calcolare tutte le distanze...


And
Re: DELUXE BLACKFACE.. ecco le pcb!
secondo me si può fare molto ma molto più piccolo...considera che io proprio oggi ho finito un 20W PP di EL84 a due canali (tipo fender e tipo SLO) e ci è stato benissimo TUTTO in 10x20cm di pbc (anche le valvole!)
Questa è la versione ancora da rifinire!
Questa è la versione ancora da rifinire!
- Allegati
-
- Wawebreaker.brd.pdf
- (531.88 KiB) Scaricato 352 volte
Re: DELUXE BLACKFACE.. ecco le pcb!

niente male Leo la PCB

fa piacere vedere che non sono l'unico che preferisce montare anche le valvole su PCB..mi sentivo isolato

cmq complimenti ad entrambi


Un esperto è un uomo che ha fatto tutti gli errori che si possono fare in un campo molto ristretto - Niels Bohr
- Nutshell
- Garzone di Roger Mayer
- Messaggi: 1062
- Iscritto il: 16/05/2006, 14:34
- Località: Bologna
- Contatta:
Re: DELUXE BLACKFACE.. ecco le pcb!
Sicuramente è pieno di spazi vuoti da riempire, ma tieni presente che questo ampli monta 7 valvole (4 di pre, 2 finali e una rettificatrice) e che l'ho sviluppato sulla larghezza per evitare di mettere dei cavetti molto lunghi. Non ho messo gli zoccoli su pcb perchè è un ampli "esperimento" e magari se ci sono modifiche da fare così è più semplice.. in più ho più possibilità di giocare con le misure sullo chassis una volta che ho finito il circuito e ho tutti i componenti.Leo ha scritto: secondo me si può fare molto ma molto più piccolo...considera che io proprio oggi ho finito un 20W PP di EL84 a due canali (tipo fender e tipo SLO) e ci è stato benissimo TUTTO in 10x20cm di pbc (anche le valvole!)
Questa è la versione ancora da rifinire!
Ora vorrei passare alla realizzazione, ma dipende tutto da quanti concerti farò questa estate, perchè comunque ho molte spese oltre alla musica..
Scusate, non ho una firma..
www.nutshellelectronics.it
www.nutshellelectronics.it
Re: DELUXE BLACKFACE.. ecco le pcb!
Ciao, hai lo schema elettrico complessivo del circuito?Leo ha scritto: secondo me si può fare molto ma molto più piccolo...considera che io proprio oggi ho finito un 20W PP di EL84 a due canali (tipo fender e tipo SLO) e ci è stato benissimo TUTTO in 10x20cm di pbc (anche le valvole!)
Questa è la versione ancora da rifinire!
Osservando il pcb noto uno strano collegamento delle finali: non capisco se è un errore sul pcb o se identifico male io lo schema.
Ottimo lavoro, comunque.
Ciao
Gio
- Nutshell
- Garzone di Roger Mayer
- Messaggi: 1062
- Iscritto il: 16/05/2006, 14:34
- Località: Bologna
- Contatta:
Re: DELUXE BLACKFACE.. ecco le pcb!
Lo schema del finale e del primo preamp sono quelli del fender deluxe (AB763) senza il secondo canale (vibrato/reverb). Può darci che ci sia un errore, non l'ho ancora riguardato sinceramente, ma dovrebbe essere ok.. Non è facile interpretare un layout pieno di connessioni esterne se non c'è scritto niente, tu come hai fatto? A occhio?
Scusate, non ho una firma..
www.nutshellelectronics.it
www.nutshellelectronics.it
Re: DELUXE BLACKFACE.. ecco le pcb!
davvero un bel lavoro con la pcb
complimentoni
non ci resta che aspettare per sentire questo leoncino come ruggisce
complimentoni
non ci resta che aspettare per sentire questo leoncino come ruggisce
Re: DELUXE BLACKFACE.. ecco le pcb!
Scusa, credo di aver postato male...Nutshell ha scritto: Lo schema del finale e del primo preamp sono quelli del fender deluxe (AB763) senza il secondo canale (vibrato/reverb). Può darci che ci sia un errore, non l'ho ancora riguardato sinceramente, ma dovrebbe essere ok.. Non è facile interpretare un layout pieno di connessioni esterne se non c'è scritto niente, tu come hai fatto? A occhio?
Mi riferivo al Wawebreaker di Leo.
Il tuo pcb mi sembra ok, ad occhio. Complimenti, un bel lavoro.
Ciao
Gio
- Nutshell
- Garzone di Roger Mayer
- Messaggi: 1062
- Iscritto il: 16/05/2006, 14:34
- Località: Bologna
- Contatta:
Re: DELUXE BLACKFACE.. ecco le pcb!
Circuito verificato e corretto!!!
Mi ero dimenticato di un condensatore e fatto qualche pasticcio con alcune piste, comunque ora è corretto.
Mi ero dimenticato di un condensatore e fatto qualche pasticcio con alcune piste, comunque ora è corretto.
Scusate, non ho una firma..
www.nutshellelectronics.it
www.nutshellelectronics.it
- Nutshell
- Garzone di Roger Mayer
- Messaggi: 1062
- Iscritto il: 16/05/2006, 14:34
- Località: Bologna
- Contatta:
Re: DELUXE BLACKFACE.. ecco le pcb!
Qua ci stanno i cablaggi del pannello frontale
Scusate, non ho una firma..
www.nutshellelectronics.it
www.nutshellelectronics.it
- Nutshell
- Garzone di Roger Mayer
- Messaggi: 1062
- Iscritto il: 16/05/2006, 14:34
- Località: Bologna
- Contatta:
Re: DELUXE BLACKFACE.. ecco le pcb!
Qua ci sta lo chassis (da piegare) con la disposizione dei trasformatori e speaker per riferimento.
Scusate, non ho una firma..
www.nutshellelectronics.it
www.nutshellelectronics.it
- Nutshell
- Garzone di Roger Mayer
- Messaggi: 1062
- Iscritto il: 16/05/2006, 14:34
- Località: Bologna
- Contatta:
Re: DELUXE BLACKFACE.. ecco le pcb!
E qua ci sta il cabinet con le parti che lo compongono..
Appena sono sicuro di tutti i paticolari posto il progetto completo con partlist e file vettoriali di tutto quanto.
Appena sono sicuro di tutti i paticolari posto il progetto completo con partlist e file vettoriali di tutto quanto.
Ultima modifica di Nutshell il 08/06/2008, 15:14, modificato 1 volta in totale.
Scusate, non ho una firma..
www.nutshellelectronics.it
www.nutshellelectronics.it
Re: DELUXE BLACKFACE.. ecco le pcb!
cavolo bel lavoro Nut 
ti volevo dire 2 cose:
metticelo sovrascritto o sottoscritto nelle immagini dei lavori che posti "nutshell" o "diyitalia.net"
almeno se viene citato da un altro forum il tuo lavoro si sa da chi viene e da dove
poi secondo me un pochino si riesce a compattare la pcb che hai postato tipo:
C23 potresti ruotarlo di 180 gradi e R22 potresti mettergliela di fianco parallela cosi da accorciare le piste
oppure R18 potresti metterla sotto R19 e ruotarla di 180 in modo da guadagnare un po di spazio
non volevo intromettermi ma sulle pcb sono paranoico ne faccio sempre 2-300 versioni prima di essere quasi soddisfatto

cmq

ti volevo dire 2 cose:
metticelo sovrascritto o sottoscritto nelle immagini dei lavori che posti "nutshell" o "diyitalia.net"
almeno se viene citato da un altro forum il tuo lavoro si sa da chi viene e da dove

poi secondo me un pochino si riesce a compattare la pcb che hai postato tipo:
C23 potresti ruotarlo di 180 gradi e R22 potresti mettergliela di fianco parallela cosi da accorciare le piste
oppure R18 potresti metterla sotto R19 e ruotarla di 180 in modo da guadagnare un po di spazio
non volevo intromettermi ma sulle pcb sono paranoico ne faccio sempre 2-300 versioni prima di essere quasi soddisfatto


cmq

Un esperto è un uomo che ha fatto tutti gli errori che si possono fare in un campo molto ristretto - Niels Bohr