Re: Un Soldano SP77 da 250W in meno di 4kg
Un Soldano SP77 da 250W in meno di 4kg
Giusto per essere meno criptici del titolo, vado a spiegare quanto fatto e quanto ancora ho da fare.
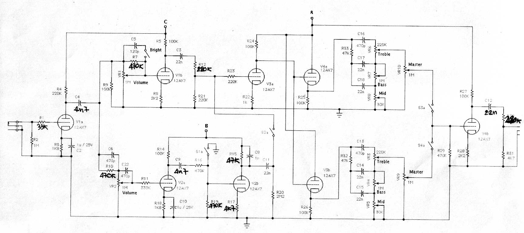
La base di partenza è stata un Soldano SP77, a cui ho marshallizzato la pasta del lead togliendo bassi nei primi stadi, tagliando molto meno alti negli stadi centrali e dando mediobassi negli ultimi stadi.
Lo schema base è quello allegato, escluse R7 e C5 che sono configurate come nel lead.
A questo ho fatto le seguenti modifiche:
- c2 e c10 film mkt
- c4 e c9 sono 6n8
- c6 a 1n
- r19 a 470k
- r17 a 15k
- c8 a 470p
- r32 a 39k
- c5 a 240p SM
- SRV mod sul clean
- r33 a 56k e c16 a 240p SM (per un vintage clean, anche se sto ancora lavorando sull'interazione fra scoop e eq del clean).
- disaccoppiamenti sostituiti con specifici per ogni stadio, originali usati in parallelo ai cap di alimentazione
- tutte JJ 803s eccetto X2 che è una NOS EI (si si, sul lead)
- manopole chicken-head porpora come il front.
- sull'ultimo stadio ho due idee: o lasciarlo tal quale e usarlo per il NFB o modificarlo come cathodine e darci di PP.
e sopra al case ho il finale da 250w completo di alimentatore (vedi allegato).. che insieme pesano una cosa come 4 etti.
Per le prime prove userò il pre senza NFB, poi penserò ad un feedback (magari in corrente, come mi ha suggerito Seba quando gli ho accennato la mia idea) con tanto di presence e depth.
La base di partenza è stata un Soldano SP77, a cui ho marshallizzato la pasta del lead togliendo bassi nei primi stadi, tagliando molto meno alti negli stadi centrali e dando mediobassi negli ultimi stadi.
Lo schema base è quello allegato, escluse R7 e C5 che sono configurate come nel lead.
A questo ho fatto le seguenti modifiche:
- c2 e c10 film mkt
- c4 e c9 sono 6n8
- c6 a 1n
- r19 a 470k
- r17 a 15k
- c8 a 470p
- r32 a 39k
- c5 a 240p SM
- SRV mod sul clean
- r33 a 56k e c16 a 240p SM (per un vintage clean, anche se sto ancora lavorando sull'interazione fra scoop e eq del clean).
- disaccoppiamenti sostituiti con specifici per ogni stadio, originali usati in parallelo ai cap di alimentazione
- tutte JJ 803s eccetto X2 che è una NOS EI (si si, sul lead)
- manopole chicken-head porpora come il front.
- sull'ultimo stadio ho due idee: o lasciarlo tal quale e usarlo per il NFB o modificarlo come cathodine e darci di PP.
e sopra al case ho il finale da 250w completo di alimentatore (vedi allegato).. che insieme pesano una cosa come 4 etti.
Per le prime prove userò il pre senza NFB, poi penserò ad un feedback (magari in corrente, come mi ha suggerito Seba quando gli ho accennato la mia idea) con tanto di presence e depth.
Adoro le donne con un passato, e gli uomini con un futuro.
Re: Un Soldano SP77 da 250W in meno di 4kg
Interessante, che finale è?
E' un finale in kit?
Come pensi di fare con gli alimentatori? Ne userai di separati per pre e finale?
E' un finale in kit?
Come pensi di fare con gli alimentatori? Ne userai di separati per pre e finale?
Re: Un Soldano SP77 da 250W in meno di 4kg
ottima soluzione, un buon finale a stato solido che rimanga lineare e trasparente fa un ottimo lavoro se accoppiato a un pre valvolare...
tienici aggiornati e pubblica qualche sample se puoi, sia pulito sia distorto...
tienici aggiornati e pubblica qualche sample se puoi, sia pulito sia distorto...
Re: Un Soldano SP77 da 250W in meno di 4kg
Aggiungo una ulteriore modifica al pre: il carico dell'ultimo stadio è passato da 100k a 470k con cap da 470n a 47n, così da non caricare troppo lo stadio e permettergli maggiore dinamica adattandolo al tempo stesso al finale (privato del pot del volume).
E' un finale in kit della tripath (che ho già provato per un ampli da basso con pre valvolare e finale in classe D molto simile), che ha un suo alimentatore apposito (quello sulla destra in foto) e che ha dei bassi velocissimi ed un'ottima estensione di banda, oltre che a saturare in modo davvero piacevole (sperimentato anche usando la testata da basso con chitarra). Diciamo che è un'evoluzione del vecchio t-amp. 250W di finale dissipano 20W in calore.trevize ha scritto: Interessante, che finale è? E' un finale in kit?
Come pensi di fare con gli alimentatori? Ne userai di separati per pre e finale?
Grazie! Spero nel fine settimana di riuscire a fare i sample sia di questa testata sia della Marsholdano, magari recandomi direttamente dal mio amico per registrare.massygt6 ha scritto: ottima soluzione, un buon finale a stato solido che rimanga lineare e trasparente fa un ottimo lavoro se accoppiato a un pre valvolare...
tienici aggiornati e pubblica qualche sample se puoi, sia pulito sia distorto...
Adoro le donne con un passato, e gli uomini con un futuro.
Re: Un Soldano SP77 da 250W in meno di 4kg
dove si trova?
Ho un T-amp a casa (il fenice) e suona benissimo su due casse con fullrange da 4' che ho costruito.
Ultimamente a scuola ho provato anche il crate powerblock che suppongo fatto con un chip tripath e suona da paura, una vera figata!
Il kit che hai preso dove si trova?
Ho un T-amp a casa (il fenice) e suona benissimo su due casse con fullrange da 4' che ho costruito.
Ultimamente a scuola ho provato anche il crate powerblock che suppongo fatto con un chip tripath e suona da paura, una vera figata!
Il kit che hai preso dove si trova?
Re: Un Soldano SP77 da 250W in meno di 4kg
Vi sono vari distributori che ho provato.
I kit da montare sono su www.41hz.com , questo modulo l'ho preso da www.s3shop.it sebbene non sia ancora sul sito è il fenice 200 col suo alimentatore grizzly (ma puoi sempre prendere il fenice 100 ed usare il finale stereo per gli effetti). Tieni anche presente www.coldamp.com per potenze superiori, e molti altri.
Fatta questa prova col Soldano proverò a fare un finalino da triamping con un finale alltube SE da 10W ed un fenice100 per gli effetti.
I kit da montare sono su www.41hz.com , questo modulo l'ho preso da www.s3shop.it sebbene non sia ancora sul sito è il fenice 200 col suo alimentatore grizzly (ma puoi sempre prendere il fenice 100 ed usare il finale stereo per gli effetti). Tieni anche presente www.coldamp.com per potenze superiori, e molti altri.
Fatta questa prova col Soldano proverò a fare un finalino da triamping con un finale alltube SE da 10W ed un fenice100 per gli effetti.
Adoro le donne con un passato, e gli uomini con un futuro.
Re: Un Soldano SP77 da 250W in meno di 4kg
cavolo interessante la soluzione del cathode follower non ci avevo mai pensato..in quel modo si risparmia un triodo 
Un esperto è un uomo che ha fatto tutti gli errori che si possono fare in un campo molto ristretto - Niels Bohr
Re: Un Soldano SP77 da 250W in meno di 4kg
Intendi di usare l'ultimo stadio come cathodine?
Adoro le donne con un passato, e gli uomini con un futuro.
Re: Un Soldano SP77 da 250W in meno di 4kg
la configurazione cathodine mi sfigge al momento...sarà colpa del caldo che mi brucia i neuroni...
intendo v4a e v3b che sono dei cathode follower dello stesso v3a
a meno che non ci sia un errore nello schema
intendo v4a e v3b che sono dei cathode follower dello stesso v3a
a meno che non ci sia un errore nello schema
Ultima modifica di kruka il 26/06/2008, 15:42, modificato 1 volta in totale.
Un esperto è un uomo che ha fatto tutti gli errori che si possono fare in un campo molto ristretto - Niels Bohr
Re: Un Soldano SP77 da 250W in meno di 4kg
Sì, hai due CF dallo stesso stadio che son comodi per le due eq, anche se io sono per il minimalismo: singola eq con compensazione interna dei medi, zero switch, depth fisso e pedalare.
La cathodine è una phase inverter fatta con un solo triodo (mezza 12ax7) in cui Rk e Rp sono uguali.
La cathodine è una phase inverter fatta con un solo triodo (mezza 12ax7) in cui Rk e Rp sono uguali.
Adoro le donne con un passato, e gli uomini con un futuro.
Re: Un Soldano SP77 da 250W in meno di 4kg
Aggiornamento con il datasheet del finale:
http://www.xolab.net/shop/pdf/TA2022.pdf
Sono 250W su 8ohm @ 10% THD e 150W su 16ohm.
http://www.xolab.net/shop/pdf/TA2022.pdf
Sono 250W su 8ohm @ 10% THD e 150W su 16ohm.
Adoro le donne con un passato, e gli uomini con un futuro.
Re: Un Soldano SP77 da 250W in meno di 4kg
allora mi sa che ci hanno fatto il crate powerblock con quel coso.
L'ho provato alla scuola di musica la settimana scorsa pe tre volte suonando con gruppo intero e batterista con mano pesante.
La cassa usata era una 1x12 brunetti (molto scura e poco bella di suo) e il powerblock tirava fuori un gran suono da lì.
Non ho ben capito se si può utilizzare in mono bridged o se funziona solo come finale stereo...
L'ho provato alla scuola di musica la settimana scorsa pe tre volte suonando con gruppo intero e batterista con mano pesante.
La cassa usata era una 1x12 brunetti (molto scura e poco bella di suo) e il powerblock tirava fuori un gran suono da lì.
Non ho ben capito se si può utilizzare in mono bridged o se funziona solo come finale stereo...
Re: Un Soldano SP77 da 250W in meno di 4kg
In effetti sentendo questo video ( http://www.youtube.com/watch?v=z7uO9oO6pOI ) non sembra malaccio.
Sia che tu ti riferisca al powerblock, sia tu ti riferisca al finale che ho preso, entrambi possono funzionare mono o stereo.
Sia che tu ti riferisca al powerblock, sia tu ti riferisca al finale che ho preso, entrambi possono funzionare mono o stereo.
Adoro le donne con un passato, e gli uomini con un futuro.
Re:Un Soldano SP77 da 250W in meno di 4kg
..ho ricomprato un altro sp77.. e vai di nuove modifiche.
se per natale mi compro un altro finale in classe D, sarà la fine dei buoni rapporti di vicinato!
se per natale mi compro un altro finale in classe D, sarà la fine dei buoni rapporti di vicinato!
Adoro le donne con un passato, e gli uomini con un futuro.
Re:Un Soldano SP77 da 250W in meno di 4kg
Primo step: modernizzazione del suono, più compatto e definito nel lead, più vivace sui puliti.
Adoro le donne con un passato, e gli uomini con un futuro.



