Sostieni il forum con una donazione! Il tuo contributo ci aiuterà a rimanere online!
Immagine

Cathode bias con 6L6GC

Discussioni di carattere generale sugli amplificatori valvolari...
Rispondi
Avatar utente
Hades
Roger Mayer Jr.
Roger Mayer Jr.
Messaggi: 2615
Iscritto il: 10/09/2008, 11:56
Località: Carpi (MO)

Cathode bias con 6L6GC

Messaggio da Hades » 27/12/2008, 23:45

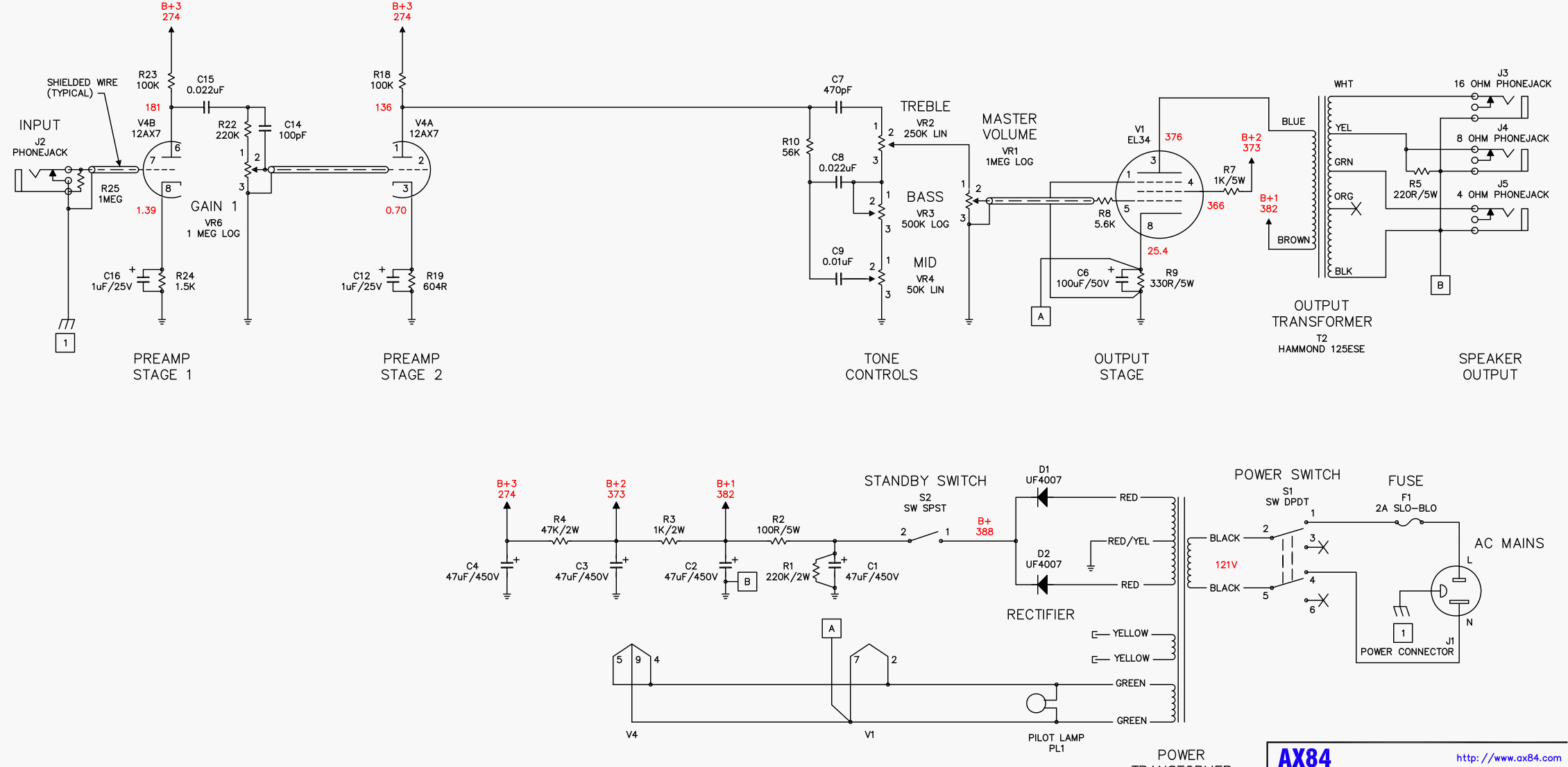
Sto costruendo per un amico un P1-eXtreme, di ax84.com.
Il fatto e' che lo schema di base prevede una EL34, e un voltaggio all'anodo di 376VDC (stando alle letture dello schema).
Io ho utilizzato un trafo con un voltaggio leggermente inferiore (260VAC contro i 275VAC del progetto) e mi ritrovo con una tensione di circa 350VDC all'anodo.
Vorrei mantenere pero' il Cathode Bias come da schema, poiche' il mio amico non prevede di utilizzare altri tubi a parte la 6L6GC.
Cosa dovrei cambiare e con che valori (circa) per mantenere la stessa configurazione ma con una 6L6 invece che una EL34?

Allego lo schema per maggiore chiarezza!
Allegati
P1-eXtreme_schem.gif
Live another day, climb a little higher, find another reason to stay...

Avatar utente
Hades
Roger Mayer Jr.
Roger Mayer Jr.
Messaggi: 2615
Iscritto il: 10/09/2008, 11:56
Località: Carpi (MO)

Re:Cathode bias con 6L6GC

Messaggio da Hades » 28/12/2008, 0:52

Ho provato ad accendere il piccolo ampli... Nessun suono, a parte il rumore dell'hum se do' su al volume del finale.
Noto inoltre che quando accendo lo standby la 6L6GC ha una leggerissima illuminazione blu-violetta proprio vicino a quei "coperchi" rotondi posti in basso e in alto (non so che componente sia della valvola  :lol1:).
E' sintomo di qualcosa o e' abbastanza normale? In ampli commerciali non ho mai fatto caso a questo strano effetto...
Live another day, climb a little higher, find another reason to stay...

Avatar utente
robi
Amministratore
Amministratore
Messaggi: 9738
Iscritto il: 17/12/2006, 13:57
Località: Alba

Re:Cathode bias con 6L6GC

Messaggio da robi » 28/12/2008, 1:13

Vanno bene sia 270 sia 330. Il blu è normale sulle 6L6. Occhio che non diventi rosso.  :bye1:
Adoro le donne con un passato, e gli uomini con un futuro.

Avatar utente
Hades
Roger Mayer Jr.
Roger Mayer Jr.
Messaggi: 2615
Iscritto il: 10/09/2008, 11:56
Località: Carpi (MO)

Re:Cathode bias con 6L6GC

Messaggio da Hades » 28/12/2008, 2:09

Rosso non ci diventa, perche' c'e' qualcosa nella sezione di preamp che non va  :arf2:!!!
A parte quello, che spero di risolvere, e' piu caldo con 270 che con 330 giusto? Se metto 300, che e' una via di mezzo, va bene uguale?
Live another day, climb a little higher, find another reason to stay...

Avatar utente
robi
Amministratore
Amministratore
Messaggi: 9738
Iscritto il: 17/12/2006, 13:57
Località: Alba

Re:Cathode bias con 6L6GC

Messaggio da robi » 28/12/2008, 13:25

Con 350V di anodica 300ohm di Rk sono l'ideale.
Adoro le donne con un passato, e gli uomini con un futuro.

Avatar utente
Pentotal
Diyer Esperto
Diyer Esperto
Messaggi: 313
Iscritto il: 05/02/2007, 19:24

Re:Cathode bias con 6L6GC

Messaggio da Pentotal » 28/12/2008, 13:53

Metti in serie alla resistenza di catodo una res da 1 ohm. Per la resistenza anodica, usa un trimmer a filo da 2K/2W. Ai capi della res da 1ohm, leggerai i mV, ma poichè è di 1ohm (all'1%), stai leggendo esattamente i mA! (I=V/R)
Poi, fatti questo conto, sapendo che P(Watt)=V*I:

(Pmax(W)*0,8)/Va = Ia

dove:
-Pmax è la massima dissipazione della placca, che per una 6L6GC è 30W; in questo modo ho messo la dissipazione massima della valvola all'80%(0,8). Se vuoi puoi aumentare o diminuire la sua dissipazione e quindi la corrente che le scorre dentro...però sappi che se la metti al max (30W) la valvola ti dura poco;
-Va è la tensione anodica (la misuri sul suo piedino riferito a massa);
-Ia= è la corrente anodica che dovrai leggere ai capi della resistenza da 1ohm.

Regolando il trimmer, otterrai il valore di corrente anodica che ti sei calcolato per quella dissipazione! facile no?
Fai queste misure e regolazioni con l'ampli acceso e senza lo stand-by! Deve essere tutto acceso insomma...ma i volumi e i gain devono essere a zero.
Occhio alle alte tensioni mi raccomando!

Buone feste!
ciaoooo

Andrea.

Avatar utente
Hades
Roger Mayer Jr.
Roger Mayer Jr.
Messaggi: 2615
Iscritto il: 10/09/2008, 11:56
Località: Carpi (MO)

Re:Cathode bias con 6L6GC

Messaggio da Hades » 28/12/2008, 16:59

Soluzione validissima...Ma poi l'ampli non e' piu' cathode biased, ma fixed biased!  :dance_1:
Su un ampli tanto piccolo, con una sola finale, vorrei evitarlo.
Comunque ho messo una res da 300ohm/5W, sistemato il pre (avevo dimenticato di portare  corrente al tonestack, 1 miserissimo filo  :arf2:) e provato... Molto bello, corposo e morbido!!! :cool1:

Appena posso gli faccio una foto, perche' l'ho messo in un box di alluminio ed e' grosso circa come il Brutus della Cicognani  :lol1:
Live another day, climb a little higher, find another reason to stay...

Avatar utente
Pentotal
Diyer Esperto
Diyer Esperto
Messaggi: 313
Iscritto il: 05/02/2007, 19:24

Re:Cathode bias con 6L6GC

Messaggio da Pentotal » 28/12/2008, 18:26

Hades ha scritto: Soluzione validissima...Ma poi l'ampli non e' piu' cathode biased, ma fixed biased!  :dance_1:
Ti sbagli!
Il bias sarà ancora di tipo cathode! Xkè tu vari la resistenza sul catodo della valvola!
Il cathode bias, regola la giusta corrente di polarizzazione tramite una resistenza sul catodo della finale...in questo caso tu metti un trimmer per non cambiare 10000 resistenze!!!
Il Fixed bias, al contrario del suo nome, è regolabile...ma di fisso ha il fatto che arriva una tensione negativa alla prima griglia della finale, con un piccolo circuito di alimentazione ricavato da un secondario del TA.
:seetest:  http://www.aikenamps.com/WhatIsBiasing.htm

ciaoo
A.

Avatar utente
Hades
Roger Mayer Jr.
Roger Mayer Jr.
Messaggi: 2615
Iscritto il: 10/09/2008, 11:56
Località: Carpi (MO)

Re:Cathode bias con 6L6GC

Messaggio da Hades » 28/12/2008, 18:37

Pentotal ha scritto: Il Fixed bias, al contrario del suo nome, è regolabile...
:seetest:  http://www.aikenamps.com/WhatIsBiasing.htm

ciaoo
A.
Avevo letto male e in fretta, e la presenza del trimmer a filo mi aveva indotto a pensare che mi stessi proponendo di utilizzare il fixed bias (proprio per il fatto che a dispetto del nome non e' fisso  :arf2:)

In effetti e' una soluzione molto valida, ma fortunatamente ho trovato una buona soluzione con la res da 300ohm, sia in termini di comodita' (nessun trimmer da regolare, cambio valvola plug&play) che come suono. La terro' a mente per i prossimi ampli che costruiro', sempre che non mi venga voglia di mettere il fixed bias e buonanotte!  :lol1:
Live another day, climb a little higher, find another reason to stay...

Avatar utente
Pentotal
Diyer Esperto
Diyer Esperto
Messaggi: 313
Iscritto il: 05/02/2007, 19:24

Re:Cathode bias con 6L6GC

Messaggio da Pentotal » 28/12/2008, 18:46

Di niente!
Sono curioso di vedere una foto e di ascoltare un mp3 di questo amplificatore! ;)
ciaoo

Avatar utente
Hades
Roger Mayer Jr.
Roger Mayer Jr.
Messaggi: 2615
Iscritto il: 10/09/2008, 11:56
Località: Carpi (MO)

Re:Cathode bias con 6L6GC

Messaggio da Hades » 29/12/2008, 16:20

Appena ho finito il case di legno per tutti e 2 (ebbene si... Una testata e un combo!!!) posto delle foto e dei sample in galleria!
Live another day, climb a little higher, find another reason to stay...

Rispondi