Sostieni il forum con una donazione! Il tuo contributo ci aiuterà a rimanere online!
Immagine

Mesa Boogie Mark IIC+

Discussioni di carattere generale sugli amplificatori valvolari...
Avatar utente
Hades
Roger Mayer Jr.
Roger Mayer Jr.
Messaggi: 2615
Iscritto il: 10/09/2008, 11:56
Località: Carpi (MO)

Mesa Boogie Mark IIC+

Messaggio da Hades » 13/01/2009, 22:46

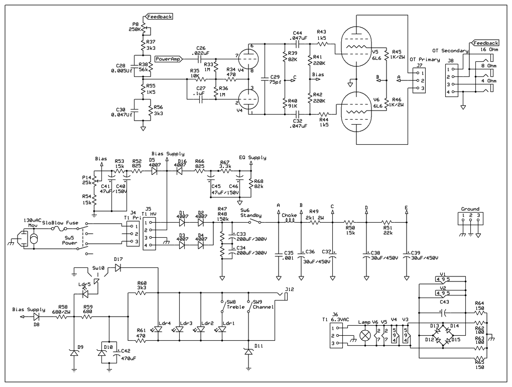
Ho trovato su SloClone lo schema rivisto e corretto del mitico Mesa Boogie Mark IIC+.
Come si sa la Mesa e' solita mettere in giro schemi con un sacco di castronerie e errori nei valori... Questo schema e' stato corretto grazie a diversi possessori della bestia in questione, quindi e' esatto al 100%. :fonz:

Avevo in progetto di costruire il preamp, completo di switching, da abbinare ad un finale con due EL84 in push pull, ma sono una frana con layout e pcb, quindi chiedo:
c'e' qualcuno che ha voglia/tempo di fare la pcb del preamp comprensivo di switching? :arf2:
Live another day, climb a little higher, find another reason to stay...

Avatar utente
Hades
Roger Mayer Jr.
Roger Mayer Jr.
Messaggi: 2615
Iscritto il: 10/09/2008, 11:56
Località: Carpi (MO)

Re:Mesa Boogie Mark IIC+

Messaggio da Hades » 15/01/2009, 1:45

Certo che sono un cretino, non ho postato lo schema... E senza si fa un po' fatica a fare la PCB!
Allegati
Mesa_MK2C+_SLOCLONE_101.pdf
(105.94 KiB) Scaricato 4105 volte
Live another day, climb a little higher, find another reason to stay...

Avatar utente
Hades
Roger Mayer Jr.
Roger Mayer Jr.
Messaggi: 2615
Iscritto il: 10/09/2008, 11:56
Località: Carpi (MO)

Re:Mesa Boogie Mark IIC+

Messaggio da Hades » 15/01/2009, 22:36

Dai... 53 visite e 17 download, e nessun volenteroso che si incarica di fare una PCB?  :arf2: :arf2: :arf2:
UP!  :fonz:

PS: scherzo, una pcb di un ampli non si fa in 2 giorni  :seetest:
Live another day, climb a little higher, find another reason to stay...

Avatar utente
Tornado78
Diyer Aiutante
Diyer Aiutante
Messaggi: 58
Iscritto il: 17/02/2008, 14:05

Re:Mesa Boogie Mark IIC+

Messaggio da Tornado78 » 18/01/2009, 15:08

ciao, io lo stò facendo...stò usando questo schema per il pre e il finale del 20 watt dynawatt della mesa...se hai pazienza prestò posto un pò tutto...ciauzz :yrock:

Avatar utente
Hades
Roger Mayer Jr.
Roger Mayer Jr.
Messaggi: 2615
Iscritto il: 10/09/2008, 11:56
Località: Carpi (MO)

Re:Mesa Boogie Mark IIC+

Messaggio da Hades » 19/01/2009, 6:22

Di pazienza ne ho da vendere... Appena hai la pcb postala!  :arf2:
Live another day, climb a little higher, find another reason to stay...

Avatar utente
Hades
Roger Mayer Jr.
Roger Mayer Jr.
Messaggi: 2615
Iscritto il: 10/09/2008, 11:56
Località: Carpi (MO)

Re:Mesa Boogie Mark IIC+

Messaggio da Hades » 16/02/2009, 22:33

Riesumo questo vecchio post per UPPARE ( :lol1: ) chiunque voglia fare la pcb del preamp di questo mostro...
Live another day, climb a little higher, find another reason to stay...

Avatar utente
kirk 78
Diyer
Diyer
Messaggi: 128
Iscritto il: 09/05/2006, 21:52

Re:Mesa Boogie Mark IIC+

Messaggio da kirk 78 » 16/02/2009, 23:19

Appena ho un attimo di tempo ci metto mano anche io, tanto avevo idea di farlo separato sul mio progetto della testata...

un altra cosa secondo te il trasformatore che vendono qui per il Mark IIc+ è simul-class?

http://www.mercurymagnetics.com/pages/mainframe.htm


:yrock:

Avatar utente
Hades
Roger Mayer Jr.
Roger Mayer Jr.
Messaggi: 2615
Iscritto il: 10/09/2008, 11:56
Località: Carpi (MO)

Re:Mesa Boogie Mark IIC+

Messaggio da Hades » 17/02/2009, 20:12

I simul-class se non erro e' o 85W o 160W (nella versione Coliseum), il 100W e' un normale push pull (direi). Mandagli comunque una mail per assicurartene...
Live another day, climb a little higher, find another reason to stay...

Avatar utente
freak82
Diyer
Diyer
Messaggi: 182
Iscritto il: 11/11/2007, 14:00
Contatta:

Re:Mesa Boogie Mark IIC+

Messaggio da freak82 » 06/04/2009, 23:40

Mentre Tornado e Kirk sviluppano la pcb del pre completo, a me è venuto in mente che sarebbe bello avere il lead di questa testata in un pedale.
Però ho pensato che avere un pedale alimentato in alta tensione (quindi con uno o 2 trafi dentro) e 3 valvole fosse troppo grosso, quindi l'idea sarebbe di prelevare l'output dall'uscita dello stadio di Lead, evitando il loop effetti e semplicemente attenuando il Lead Output con un partitore fino ad avere un livello normale.
Ad occhio, vedendo che oltre al send & return stavo anche evitando l'ultimo stadio di guadagno temevo di avere una risposta in frequenza radicalmente diversa, meno presente sui bassi in quanto C15 (vedi schema corretto da sloclone) è ben + grosso di C17 e C22 e pensavo che riempisse con un boost una eventuale perdita di bassi nel Lead. Invece dopo aver controllato, salvo qualche dB di guardagno in meno, la risposta è molto simile. Quindi sottopongo la cosa a chi ne sa più di me, cosa ne pensate?

Schema:  Immagine

Uscita e risposte in frequenza:  Immagine    Immagine    Immagine

Avatar utente
Hades
Roger Mayer Jr.
Roger Mayer Jr.
Messaggi: 2615
Iscritto il: 10/09/2008, 11:56
Località: Carpi (MO)

Re:Mesa Boogie Mark IIC+

Messaggio da Hades » 07/04/2009, 0:07

L'ultimo stadio secondo me e' uno stadio che serve per "rimescolare" il suono di ritorno dal return con la pasta dell'ampli...
Live another day, climb a little higher, find another reason to stay...

Avatar utente
freak82
Diyer
Diyer
Messaggi: 182
Iscritto il: 11/11/2007, 14:00
Contatta:

Re:Mesa Boogie Mark IIC+

Messaggio da freak82 » 07/04/2009, 0:21

Si, sicuramente è uno stadio per riprendere l'attenuazione del loop effetti (che non mi interessa mettere nel pedale), ma visto che si riportava il condensatore di bypass al valore più "canonico" di 15u pensavo ad occhio ( che, almeno a me,  spesso inganna  :idiot:) che desse anche più bassi dopo il treble boost del lead. Infatti poi ho verificato, e ho ammesso con piacere di essermi sbagliato  :yes:.
Sicuramente quello stadio in più contribuirà con un po' di calore valvolare al suono, ma in sostanza penso che per gli scopi di un pedale pre/distorsore non sia strettamente necessario, anche perchè l'utilizzo più probabile sarebbe nel clean di un ampli, quindi il risultato finale non dovrebbe discostarsi troppo dal pre originale.

Avatar utente
Hades
Roger Mayer Jr.
Roger Mayer Jr.
Messaggi: 2615
Iscritto il: 10/09/2008, 11:56
Località: Carpi (MO)

Re:Mesa Boogie Mark IIC+

Messaggio da Hades » 07/04/2009, 0:45

Ricorda comunque che un pre dentro un altro pre suona svuotato...
Sinceramente non so se ci sia una maniera di poter utilizzare proficuamente questa configurazione, tipo un buffer o roba simile...
Live another day, climb a little higher, find another reason to stay...

Avatar utente
robi
Amministratore
Amministratore
Messaggi: 9796
Iscritto il: 17/12/2006, 13:57
Località: Alba

Re:Mesa Boogie Mark IIC+

Messaggio da robi » 07/04/2009, 1:59

mettere il secondo eq in flat spesso aiuta: bassi e alti a 0, medi a 10.

Avatar utente
kirk 78
Diyer
Diyer
Messaggi: 128
Iscritto il: 09/05/2006, 21:52

Re:Mesa Boogie Mark IIC+

Messaggio da kirk 78 » 12/04/2009, 21:37

scusami sono stato un pò impegnato e ho dovuto tralasciare un attimo..
Per avere qualche idea dai un occhiata anche agli schemi del triaxis, che fondamentalmente è il mark II c+, con delle varianti aggiuntive, ma pensato come solo pre quindi, per l'idea pedale può essere meglio.

Sto riprendendo il lavoro sulla testata.

Un Saluto

Avatar utente
Hades
Roger Mayer Jr.
Roger Mayer Jr.
Messaggi: 2615
Iscritto il: 10/09/2008, 11:56
Località: Carpi (MO)

Re:Mesa Boogie Mark IIC+

Messaggio da Hades » 21/04/2009, 23:02

Ho trovato questa pcb su sloclone in attesa di verifica, e' dell'ampli completo.
Qualcuno potrebbe verificare se e' corretta con lo schema?
Se mi confermate parto col lavoro di estrapolazione della parte del preamp...
Allegati
markiisch2.gif
markiisch1.gif
markIICplusPCB.gif
markIICplusLayout.gif
Live another day, climb a little higher, find another reason to stay...

Rispondi