Ciao a tutti,
sono alle prese con la mia nuova creatura e avevo bisogno di un consiglio...
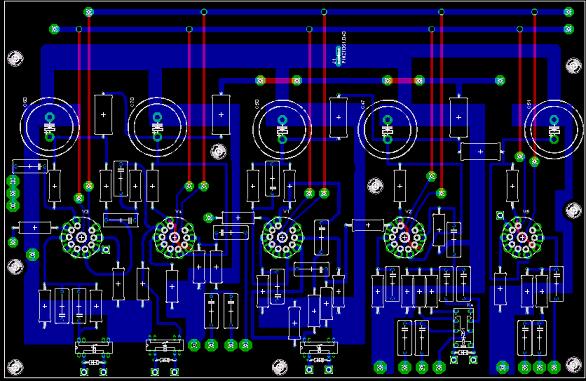
È il primo ampli su PCB che realizzo (di solito ero per il PTP).
Sono partito dallo schema OD3 di sloclone...e ho applicato qualche mod (es mid scoop).
Volevo avere vostri consigli per il layout su pcb
Per ora quello che ho prodotto è questo che allego.
Le masse le ho connesse tutte con un bus che poi andrà verso star ground (e ogni sezione pre è richiusa sul proprio condensatore di filtro prima di andare al bus).
Purtroppo i requisiti sono (dimensione max della board A4 per questione bromografo DIY e singola faccia).
Vi pare che ci sia qualcosa da spostare/ripensare?
Avevo visto un bel topic sul layout...magari si potrebbe riprendere il discorso...
Fatemi sapere e grazie.
Krusty

