Dopo aver letto centinaia di discussioni su qst stupendo forum
1- Primo punto...io AMO il suono di Brian May
2- L'ampli dovrò suonarlo in casa e all'occorrenza a qualche jam con gli amici (nonostante questo ho abbandonato l'idea dei SE in quanto vorrei un ampli il più possibile "definitivo"...)
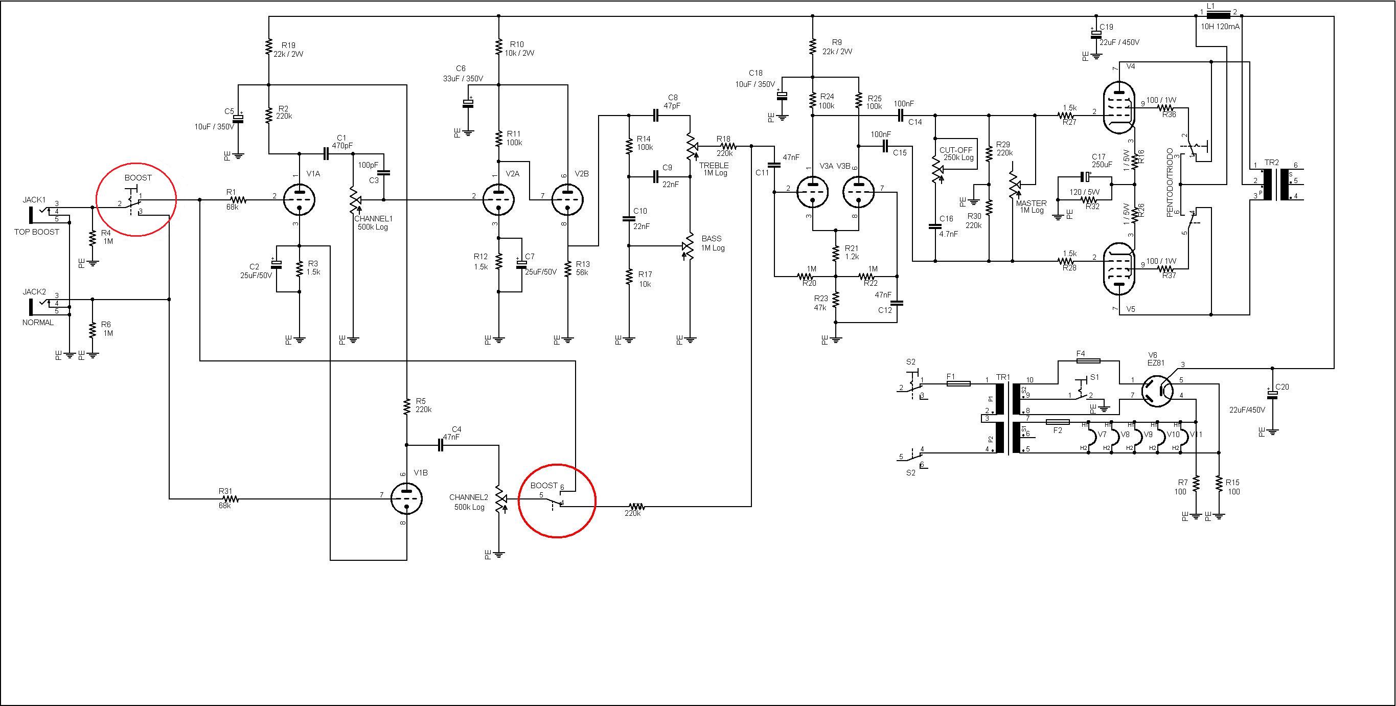
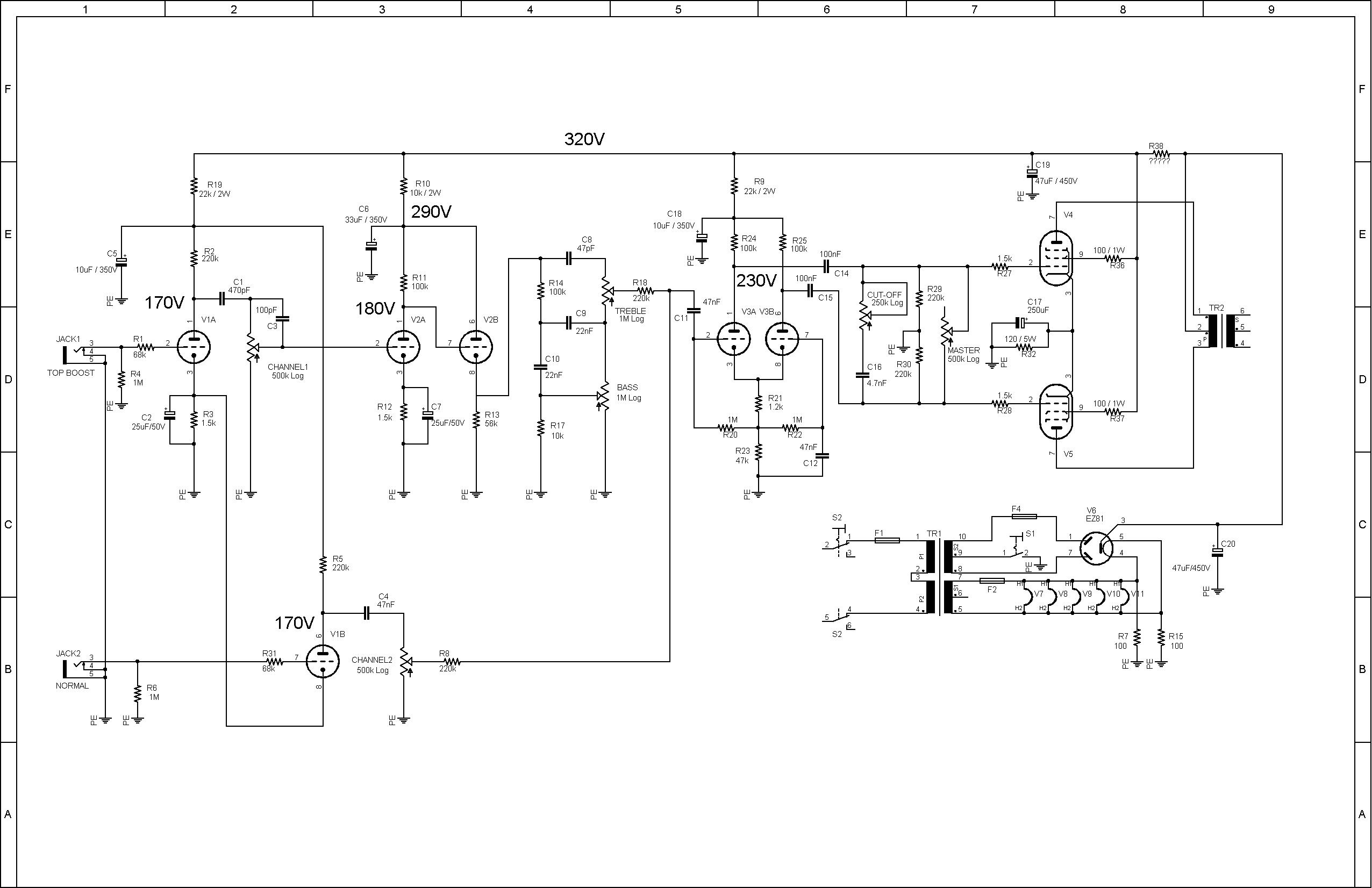
3- Spulciando i vari schemi del Vox AC15 ho visto che in quelli degli anni '60 la prima valvola è una EF86 che, secondo quanto ho letto, da non pochi problemi a livello microfonico e di disturbo...si potrebbe utilizzare un pre classico con le 12Ax7???
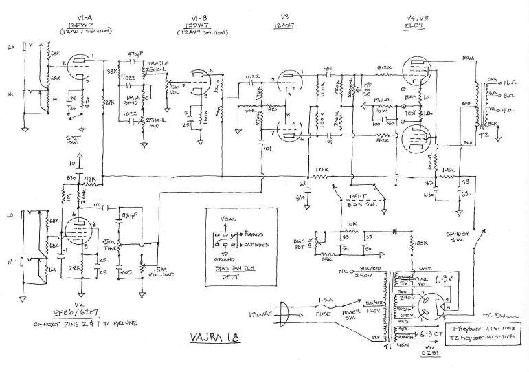
4- Siccome sono rimasto molto intrigato dal suono del 18W, ho visto qualche schemino sul sito e c'è un amp detto Vajra [img]http://D:\Documenti\Immagini\vajra.jpg[/img](schema in allegato) che sembra abbia un canale simil-18W ed uno simil-Vox...che ne dite???
Urgono consigli
Ciauz


.........il mio dubbio riguarda ora il livello del segnale in ingresso ai triodi....nn vorrei fosse troppo amplificato e distrugesse qlkosa.....please help me!!!!!