Sostieni il forum con una donazione! Il tuo contributo ci aiuterà a rimanere online!
Immagine

Finale + Pre separati.

Discussioni di carattere generale sugli amplificatori valvolari...
Peppazzz91

Finale + Pre separati.

Messaggio da Peppazzz91 » 24/08/2009, 11:02

salve a tutti.
in questi giorni (appena ho tempo) comincerò a costruirmi l'ampli, ma dopo aver provato (per puro caso) la soluzione pre + finale, mi son reso conto che è + versatile del classico testone(cioè, se volgio suonare in casa ci metto un finale, se devo suonar fuori ne metto un'altro, se devo cambiar suono cambio pre...) quindi ho iniziato a documentarmi su come vengono progettati, ma non ho trovato praticamente nulla.
il dubbio sono i livelli di ingresso e di uscita, su questi proprio non ho trovato nulla, quindi chiedo a voi:
per avere un preamp compatibile con tutti i finali (e viceversa, un finale che suoni con qualsiasi pre) che valori di Vin e Vout devo usare in progettazione?
sull'in del pre ho visto che in alcuni schemi (i pochi che lo specificano) c'è da 100 a 150mVpp, ma sull'uscita del pre e sull'ingresso del finale non ho trovato nulla...

:Gra_1: a chiunque avrà la pazienza di rispondermi

Avatar utente
Zanna
Garzone di Roger Mayer
Garzone di Roger Mayer
Messaggi: 1262
Iscritto il: 27/03/2007, 18:15
Località: Ravenna

Re:Finale + Pre separati.

Messaggio da Zanna » 24/08/2009, 11:50

Ciao, per Vin e Vout non ti so dire di preciso, ma ti avviso che un pre+finale suona diverso da una testata per via di come vengono alimentati i due circuiti.
In uno hai l'alimentazione in comune mentre nell'altro le hai separate.
Non dico che uno suona bene e uno suona male, però possono avere sfumature diverse.

:ciao:

Avatar utente
robi
Amministratore
Amministratore
Messaggi: 9757
Iscritto il: 17/12/2006, 13:57
Località: Alba

Re:Finale + Pre separati.

Messaggio da robi » 24/08/2009, 13:10

Indicativamente nella decade da 180mVrms a 1.8Vrms. Tieni conto che i finali hanno sempre uno stadio in più proprio per prevenire il fatto che un pre abbia un'uscita bassa, idem i pre in caso i finali richiedessero un'elevato ingresso.. Finisce che usi entrambi i master bassi e perdi molta botta.
Adoro le donne con un passato, e gli uomini con un futuro.

Peppazzz91

Re:Finale + Pre separati.

Messaggio da Peppazzz91 » 24/08/2009, 13:26

quindi mi converrebbe fare un doppio ingresso per il finale e una doppia uscita per il pre, uno a 0.180 e uno a 1.8?

Avatar utente
robi
Amministratore
Amministratore
Messaggi: 9757
Iscritto il: 17/12/2006, 13:57
Località: Alba

Re:Finale + Pre separati.

Messaggio da robi » 24/08/2009, 15:47

Ma no, figurati! Vieni matto per nulla. Tieni conto che hai un master d'uscita sul pre. Tieni un valore leggermente superiore, e fai in modo di tenere il master del finale sempre a cannone, lavorando col master del pre. Suona generalmente più dinamico ed aperto.
Adoro le donne con un passato, e gli uomini con un futuro.

Peppazzz91

Re:Finale + Pre separati.

Messaggio da Peppazzz91 » 24/08/2009, 16:10

capito.
allora comincio a buttar giù qualcosa.
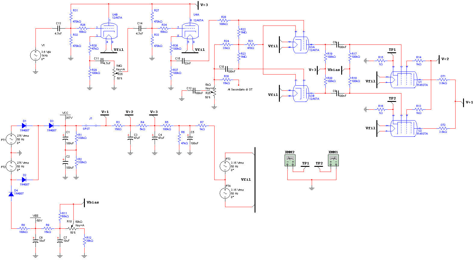
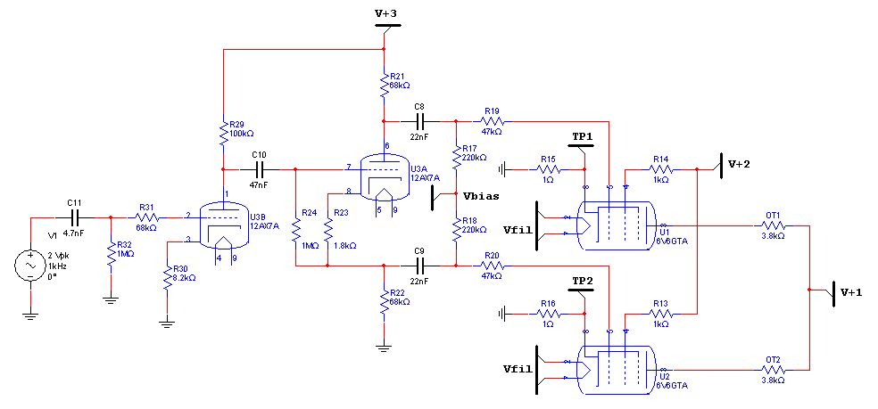
come finale credo che sarà un PP di 6v6, al 90% sarà questo (ovviamente modificato)

Peppazzz91

Re:Finale + Pre separati.

Messaggio da Peppazzz91 » 24/08/2009, 19:06

fattoooo(come diceva il tipo di art attack :lol1: )
non è che l'abbia modificato molto, anzi ho dovuto abbassare il segnale in ingresso, prima con 3Vpk saturava (non le finali, il PI  :lol1:) , adesso col master all'90% e 3.6Vpk in ingresso (quindi 1.8Vpp) rimane pulito, oltre satura.

ora tocca al pre, credo che farò 2 canali, un clean/crunch (io per crunch intendo quello che è proprio al limite del clean) e un lead, con gain, master e toni separati. secondo voi ce la faccio con 4 triodi + una piccola parte solid state(buffer in/out e magari un piccolo clean boost da mettere prima del clean per ottenere il crunch)?


PS: nel caso non si capisse, le linee nere + grosse (esempio V+1, V+2 ecc...) sono bus, almeno sullo schema evito di incasinarmi...
Allegati
Finale.jpg
Ultima modifica di Peppazzz91 il 24/08/2009, 19:15, modificato 1 volta in totale.

Avatar utente
robi
Amministratore
Amministratore
Messaggi: 9757
Iscritto il: 17/12/2006, 13:57
Località: Alba

Re:Finale + Pre separati.

Messaggio da robi » 24/08/2009, 21:17

Te lo dico per la terza volta, copia un finale già fatto e poi cerca di capire cosa puoi modificare.
Lo dico per il tuo bene, con questo non vai da nessuna parte.  :face_green:
Adoro le donne con un passato, e gli uomini con un futuro.

Peppazzz91

Re:Finale + Pre separati.

Messaggio da Peppazzz91 » 24/08/2009, 21:31

e non è copiato :????:
ho cambiato 2 resistenze e ho messo 2 buffer in ingresso, non mi pare stà gran modifica...
poi copiando non è che s'impari molto, lo dimostrano i bimbiminkia che pigliano lo schema, lo copiano, fanno i "fighi" con gli amici, poi gli si sfascia tutto e non sanno dove mette mano...

Avatar utente
robi
Amministratore
Amministratore
Messaggi: 9757
Iscritto il: 17/12/2006, 13:57
Località: Alba

Re:Finale + Pre separati.

Messaggio da robi » 24/08/2009, 23:03

Sì, ma a loro quando lo accendono funziona. Sono proprio le modifiche che hai fatto che non vanno.
Cosa te ne fai di due buffer (mal collegati) in ingresso?
Adoro le donne con un passato, e gli uomini con un futuro.

Avatar utente
robi
Amministratore
Amministratore
Messaggi: 9757
Iscritto il: 17/12/2006, 13:57
Località: Alba

Re:Finale + Pre separati.

Messaggio da robi » 24/08/2009, 23:34

Vediamo di darti una mano, così che questo thread sia propositivo.
- Elimina i due buffer in ingresso. Oltre ad essere pericolosi, sono mal polarizzati e quindi suonanti.
- Bilancia la PI col la coppia 82k 100k.
- Abbassa i condensatori di disaccoppiamento PI
- Usa un triodo amplificatore per il finale se vuoi usarlo con altri preamp, anche non bypassato.
- In alternativa usa una 12ax7 sola ed un PI alla Peavey Classic 30
Adoro le donne con un passato, e gli uomini con un futuro.

Peppazzz91

Re:Finale + Pre separati.

Messaggio da Peppazzz91 » 25/08/2009, 1:20

onestamente preferisco un ampli che non suona alla prima, ma fatto da me, che un ampli che funziona ma di cui non capisco il funzionamento.
cioè non avrebbe senso, a sto punto farei prima a comprarlo già fatto...
per il PI non l'ho cambiata apposta quella resistenza(non sono così tonto, lo so che da una parte perde segnale), proprio per evitare di modificare quella parte di schema (anche se poi l'ho modificata senza accorgermene...).
per i buffer...suppongo siano le resistenze catodiche sbagliate(il resto è copiato), giusto?
le ho messe così per perdere segnale, perchè altrimenti satura troppo preso il finale.
poi ovvio, non pretendo di far tutto guiso al primo colpo, ci mancherebbe, ma non voglio nemmeno copiare senza capire cosa stò facendo.
detto questo, i consiglio son bene accetti (altrimenti non li avrei chiesti), ma son quì per imparare, oltre che per scassar l'anima a tutti :lol1:, quindi preferirei saperequello che stò facendo.
ok, cancelliamo tutto, e ricominciamo:
tralasciando i buffer (al limite ci meto un buffer nel vero senso della parola, anche solid state, tanto un buffer come si deve non dovrebbe modificare in nessun modo il suono per quanto ne so) per favore correggimi se dico ca**ate:
-la resistenza da 82k va su U3B , giusto? serve per recuperare segnale, giusto?
-i condensatori per evitare troppi bassi, 22n non è troppo drastico vero?
-sul triodo nulla da dire, se mi sbaglio pure quello mi do all'ippica...
:Gra_1: per la pazienza. lo so che son pesante da sopportare ma...son fatto così, non mi accontento di una cosa funzionante, se non so COME funziona.
pultroppo quando cerco documentazione o trovo roba hifi o non trovo nulla......

PS: mi sono accorto di una cosa...nel vecchio schema non eran le finali a distorcere, era il pi...
Ultima modifica di Peppazzz91 il 25/08/2009, 1:32, modificato 1 volta in totale.

Peppazzz91

Re:Finale + Pre separati.

Messaggio da Peppazzz91 » 25/08/2009, 2:21

tanto per evitare di fare altre cacate...
per ora ho rifatto fino al pre, ma non ho messo master o altri controlli.
V+1 = 387V
V+2 = 385V
V+3 = 370V
Vbias = -32V (25.5mV sulle R da 1 ohm, quindi 9.8W per valvola a riposo. il datasheet ne da 14 come massimo, io ho calcolato il 70%)
per la Rk di U3B, polarizzando il triodo a -2V avrei dovuto mettere 1.8k, ma avrei avuto troppo gain, quindi l'ho alzata a 8.2 per ridurlo un po.
Su C10 ho un dubbio. sul classic 30 c'è un c da 100n, ma mi sembrava troppo grosso(sempre per i bassi). va bene così o scendo ancora?

fin quì è giusto o ho fatto altre cazzate :????:

(domanda a parte: vorrei far stare il finale in un rack, possibilmente da 1 unità (come il marshall da 20W). esistono trasformatiri d'uscita così bassi ( per l'HT basterebbe un toroidale) ? o è un toroidale anche quello?)
Allegati
Finale.jpg
Ultima modifica di Peppazzz91 il 25/08/2009, 2:52, modificato 1 volta in totale.

Avatar utente
robi
Amministratore
Amministratore
Messaggi: 9757
Iscritto il: 17/12/2006, 13:57
Località: Alba

Re:Finale + Pre separati.

Messaggio da robi » 25/08/2009, 11:23

Bravo Pepp, molto meglio.
partiamo dall'inizio:
- togli C11, non serve.
- R31 a 33k per avere un finale più trasparente
- R30 a 1k5 per avere un suono più "storico"
- C10 a 22n, non servono troppi bassi lì
- R23 a 1k5, suona più "storica"
- R19 e R20 prova i valori (uguali per entrambe) 1k e 1k5 in base a quanto vuoi scuro il finale, così è decisamente troppo scuro!!
- R21 e R22 prova i valori (uguali per entrambe) 33k 47k e 68k

Come pensi di alimentare il tutto?
Adoro le donne con un passato, e gli uomini con un futuro.

Peppazzz91

Re:Finale + Pre separati.

Messaggio da Peppazzz91 » 25/08/2009, 13:26

tunks
se tolgo c11 come lo metto il master?
su gli altri valori nulla da dire, ma pensavo...visto che finali IDENTICHE è difficile trovarne sarebbe pensabile mettere un doppio bias?
cioè un bias separato per ogni ramo...mi pare di aver visto una cosa del genere su qualche finale, ma non sono sicuro...

per l'alimentazione
(allegato)
è + o meno lo stesso di ax84.com, solo senza la parte che alimenta il pre (il finale di ax84 credo sia semplicemente un ampli diviso in 2 schemi, perchè nell'alimentatore ci sono i filamenti di altri 6 triodi, quindi con meno caduta...

partendo dai 275Vac, dopo la rettifica ho 387VDC, c1,c2,r1 e r2 li ho messi così per non rischiare di raggiungere il limite dei condensatori (se metto condensatori da 300V, considerando la tolleranza, come minimo dovrebbero reggere 480V. un solo condensatore da 400 a seconda di come capita può reggerne anche solo 320 con le tolleranze). R3 provoca una caduta di 2V (quindi 385V) , su C3 non so se mettere 2 condensatori in serie o lasciar così, ma mi fiderei + con 2 in serie. poi la r da 5k (corretto dopo, è da 4k7) fa scender tutto a 370V.poi ci son i filamenti elevati a 80V.
il trasformatore originale sarebbe da 150mA, ma quello deve alimentare anche altri 6 triodi, quindi credo di poter scendere anche a 120mA.
Allegati
Alimentatore.jpg

Rispondi