Sostieni il forum con una donazione! Il tuo contributo ci aiuterà a rimanere online!
Immagine

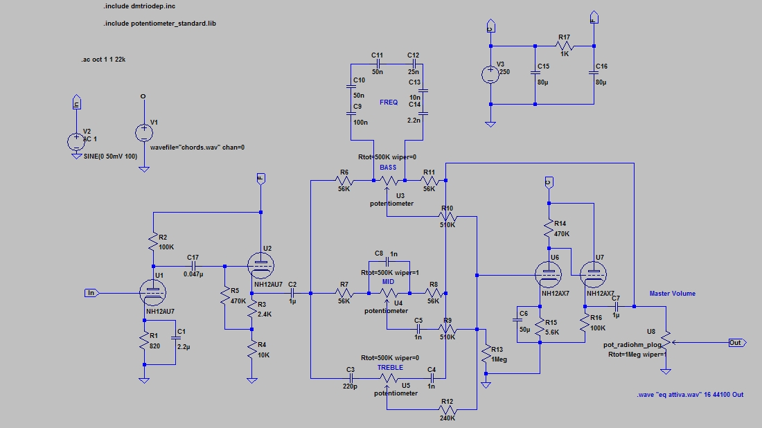
Equalizzazione attiva a 3 bande (full tube)!

Discussioni di carattere generale sugli amplificatori valvolari...
Avatar utente
Pentotal
Diyer Esperto
Diyer Esperto
Messaggi: 313
Iscritto il: 05/02/2007, 19:24

Equalizzazione attiva a 3 bande (full tube)!

Messaggio da Pentotal » 27/01/2010, 16:40

Salve a tutti!
Eccomi di ritorno finalmente...molto più libero ora che ho preso questa maledetta laurea!!!
Anno nuovo, progetto nuovo!
Vi scrivo per chiedervi un parere su come possa suonare/funzionare questa equalizzazione attiva a 3 bande che ho progettato!

La voglio mettere dentro un nuovo Sunn Model T, questa volta però ridotto di metà potenza (70W).
Ho fatto l'emulazione con LTSpice...da sola funge bene...e varia parecchio la banda passante se vario i pot (AC Analysis)..
Ma all'interno dell'ampli mi sembra vari di poco...non capisco perché!!! E' una questione di carico che gli viene dato? (a monte o a valle dell'eq)...oppure perché nel complesso di tutto il pre, le variazioni sono troppo scarne??

Ho introdotto poi, come potete vedere sul pot dei bassi, un selettore per scegliere vari cap...questo servirebbe a spostare lo slope dei medi in avanti e indietro!! Come è visibile dall'emulazione, questa cosa la fa! Ma la variazione non sò di quanto sia apprezzabile! Si che la scala è logaritmica...però...quanto è apprezzabile a livello sonoro? cioè...come sona secondo voi!? :D
C'è un altro modo per spostare lo slope? non mi viene in mente altro...ho provato un pò tutto...
Sono curioso di sapere cosa ne pensate! ^^

grazie mille in anticipo per i suggerimenti!
And.

PS: vi allego i files dello schema e dell'emulazione con le varie configurazioni del selettore FREQ (i pot dell'eq sono in tutti i casi posizionati a formare il max slope sui medi, ovvero: Bass=1; Med=0; Treble=1)
Allegati
collage risposte in freq - eq attiva.jpg
schema eq attiva a 3 bande - full tubes.jpg

Avatar utente
robi
Amministratore
Amministratore
Messaggi: 9738
Iscritto il: 17/12/2006, 13:57
Località: Alba

Re:Equalizzazione attiva a 3 bande (full tube)!

Messaggio da robi » 27/01/2010, 17:31

Fondamentalmente non ha effetto perchè ha il taglio settato troppo in basso.
Sia che tu lo usi con un basso, peggio ancora con una chitarra,
5Hz è un taglio che non puoi sentire a meno che tu non sia un elefante.

Tieni conto che la nota più bassa di una chitarra in E è 82Hz, per un basso sono 41Hz.
Regolare i bassi sotto questa frequenza non ha senso, anzi conviene regolare i bassi sopra alla fondamentale, così da gestire mediobassi e bassi.
Hai pensato ad un semplice baxandall, magari in retroazione su uno stadio, tipo depth/presence?
Adoro le donne con un passato, e gli uomini con un futuro.

Avatar utente
Pentotal
Diyer Esperto
Diyer Esperto
Messaggi: 313
Iscritto il: 05/02/2007, 19:24

Re:Equalizzazione attiva a 3 bande (full tube)!

Messaggio da Pentotal » 27/01/2010, 18:19

Uhmm..bhè si in effetti la curva parte praticamente oltre lo zero...non ci avevo pensato...  :mart:

Comunque...cambiando C2 con un cap da 200n potrei risolvere...no? (forse sarebbe meglio 100n)
che dici??

Si ci avevo pensato ad un baxandall...l'ho anche fatto lo schema...compreso di selettore per i cap, se vuoi lo posto!
però mi piaceva l'idea di avere anche il pot dei medi....bhò penso sia più versatile!

Cmq faccio una prova e vedo.
Ma secondo te, ha senso mettere quel selettore con i cap? E' percepibile poi la variazione? o sono solo mie pippe mentali?

grazie della risposta! ;)

And.

Avatar utente
kruka
Braccio destro di Roger Mayer
Braccio destro di Roger Mayer
Messaggi: 1895
Iscritto il: 10/05/2006, 16:20
Località: Ancona

Re:Equalizzazione attiva a 3 bande (full tube)!

Messaggio da kruka » 27/01/2010, 19:58

se non ricordo male la Peavy utilizza in un suo ampli a valvole per chitarra proprio una cofigurazione molto simile alla tua
purtroppo non ricordo il modello...
Un esperto è un uomo che ha fatto tutti gli errori che si possono fare in un campo molto ristretto - Niels Bohr

Avatar utente
Pentotal
Diyer Esperto
Diyer Esperto
Messaggi: 313
Iscritto il: 05/02/2007, 19:24

Re:Equalizzazione attiva a 3 bande (full tube)!

Messaggio da Pentotal » 27/01/2010, 20:42

@kruka: ah si?? interessante...mi metterò su schematicheaven e me li spulcio tutti!!! :D

Ho cambiato il cap C2 con uno da 47n..la cosa sembra esser migliorata di molto..ora il picco dei bassi parte dai 30Hz...

Però il selettore dei cap adesso, funziona solo come attenuatore delle freq basse...sposta di pochissimo lo slope! :/
E poi il range dei medi adesso è troppo ampio! va da dai medi bassi (~200Hz) fino ai medi alti (~3KHz)...non riesco a capire come posso restringere la banda..uhmm

ma come diavolo saranno fatti quegli ampli che hanno alti, medi e bassi attivi, con un selettore per lo slope!? bhà...
ci smadonno un altro pò...poi se mi rompo torno ad una equalizzazione standard! :D o forse al Baxandall!!

Voi nel frattempo, se avete consigli non esitate!!! Sono qui per imparare! ;)
che questa cosa mi piacerebbe davvero implementarla!
a dop!
And.

Avatar utente
robi
Amministratore
Amministratore
Messaggi: 9738
Iscritto il: 17/12/2006, 13:57
Località: Alba

Re:Equalizzazione attiva a 3 bande (full tube)!

Messaggio da robi » 27/01/2010, 21:03

Ho alcune domande extra eq:
come mai piloti l'eq a bassa impedenza? come mai una 12au7?
Non differisce molto da un baxandall, e si pilotano benissimo ad alta impedenza (anodo).

perchè una polarizzazione così fredda per la 12ax7 dopo l'eq?

Usa pspice per modellare la meglio le frequenze.

una modifica semplice per il baxandall per aggiungere un controllo dei medi è usare un pot log da 1M al posto dello switch in figura:
Immagine

È una mia vecchia modifica che consigliai tempo fa su Amp Garage e fu molto apprezzata.
Adoro le donne con un passato, e gli uomini con un futuro.

Avatar utente
Pentotal
Diyer Esperto
Diyer Esperto
Messaggi: 313
Iscritto il: 05/02/2007, 19:24

Re:Equalizzazione attiva a 3 bande (full tube)!

Messaggio da Pentotal » 27/01/2010, 23:13

Uh hu! Grazie Robi!
Come suona quell'eq con quel pot? sono curioso...lo emulo con LTSpice e ti faccio sapere!
Per le domande che mi hai fatto, ti rispondo con le supposizioni che mi ero prefissato all'inizio...però non sò se sono giuste eh!
comunque sia:

1) ho usato il cathode follower in quella configurazione perché prima di quella valvola, ci sono altri stadi ad alta impedenza..quindi in questo modo non sottoalimento lo stadio precedente,
2) grazie alla sua bassa impedenza di uscita posso pilotare al meglio l'eq con una bassissima perdita di segnale..anche se c'è un debole segnale in ingresso..è un ottimo buffer insomma,
3) quella configurazione di cathode follower è di solito usato come stadio molto "trasparente" e poco influente sul tono...proprio per adattare l'impedenza (isola il circuito precedente da quello successivo)
4) in questo modo ho più dinamica del suono
5) ah poi, nello schema originale del Sunn...prima dell'eq c'era una configurazione simile...ma era un DC-cathode follower. Ho usato l'AC-cathode follower proprio xkè è più trasparente..da quello che ho letto in giro poi eh...non che sia un super esperto in materia...l'ho usato per curiosità ecco...per vedere come suona!

ho usato una ECC82 perché è particolarmente adeguata per questo tipo di applicazioni:
1) in questo stadio non c'è bisogno di un elevatissimo gain
2) polarizzandola, si vede che riesce ad erogare molta corrente!! quindi penso che piloti meglio no? (meglio pilotare in corrente...dà più dinamica...o sbaglio?)
3) poi è in grado di mantenere un buono swing di segnale su bassi carichi di impedenza..

Per la 12ax7...si forse avrei potuto polarizzarla un pò più calda...di certo ci avrei guadagnato!

che dire..se mi aspetti, emulo quello schema che mi hai suggerito e ti fò sapere se mi soddisfa! :D
a dop!

Andrea.

Avatar utente
luix
Amministratore
Amministratore
Messaggi: 3422
Iscritto il: 06/05/2006, 14:26

Re:Equalizzazione attiva a 3 bande (full tube)!

Messaggio da luix » 27/01/2010, 23:41

Che ne pensi dello schema che ti allego?

Puoi usare anche solo tre bande, col simulatore ti ricalcoli le induttanze e i condensatori.... ovviamente ricordati di mettere una resistenza in serie all'induttanza perchè in realtà c'è  :numb1:
MEMENTO trimmer Humdinger :lol1:

Avatar utente
luix
Amministratore
Amministratore
Messaggi: 3422
Iscritto il: 06/05/2006, 14:26

Re:Equalizzazione attiva a 3 bande (full tube)!

Messaggio da luix » 27/01/2010, 23:41

Ehm.....  :rockon:
Allegati
strev180sf.gif
MEMENTO trimmer Humdinger :lol1:

Avatar utente
Pentotal
Diyer Esperto
Diyer Esperto
Messaggi: 313
Iscritto il: 05/02/2007, 19:24

Re:Equalizzazione attiva a 3 bande (full tube)!

Messaggio da Pentotal » 28/01/2010, 0:03

Azz figat!
Avevo pensato anche io di fare l'eq con le induttanze...il problema è che è sempre molto difficile trovarle! potrei anche avvolgerle a dire il vero..ma non l'ho mai fatto...non sò se devo avvolgerle in aria o con un nucleo...e soprattutto: non ho un induttanzimetro per poi controllare poi se il valore che ho ottenuto è corretto o meno! :/
Esistono anche i girator per simulare le induttanze...lo sò...ma volevo farlo a valvole! e fare i girator a valvole significa avere una tensione anodica di..chessò 150V e una negativa al catodo di -150...un pò uno sbattimento...per sole 3 bande poi!
Quindi avevo pensato di rimediare come stavo facendo...che cmq è attiva! in quel modo boosto e taglio una certa banda di freq da 0 a 30dB! voglio dire..notevole no?
poi per rendere il tutto più versatile (dato che le bande amplificate non sono strettissime), volevo fare in modo di spostare lo slope!...ma non mi è riuscito! :/
Anzi se sai consigliarmi qualcosa a riguardo...
Cmq dai! adesso stò provando ad emulare lo schema di Robi e vedo come va (lo devo rendere attivo però)

In tal caso prendo in considerazione il tuo schema (schemone!! è enorme!!) e mi calcolo il valore delle induttanze e vedo se si trovano in giro!
grazie per l'interessamento e del suggerimento!! ^^

:salu:

Avatar utente
kruka
Braccio destro di Roger Mayer
Braccio destro di Roger Mayer
Messaggi: 1895
Iscritto il: 10/05/2006, 16:20
Località: Ancona

Re:Equalizzazione attiva a 3 bande (full tube)!

Messaggio da kruka » 28/01/2010, 0:30

http://www.schematicheaven.com/newamps/ ... preamp.pdf

quello a cui mi riferivo è questo se non ho letto male lo schema...

@luix quel circuito fender proprio non lo conoscevo, davvero interessante :gui1:
Un esperto è un uomo che ha fatto tutti gli errori che si possono fare in un campo molto ristretto - Niels Bohr

Avatar utente
robi
Amministratore
Amministratore
Messaggi: 9738
Iscritto il: 17/12/2006, 13:57
Località: Alba

Re:Equalizzazione attiva a 3 bande (full tube)!

Messaggio da robi » 28/01/2010, 2:04

..il problema è trovare i pot adatti, non sono i classici a 3 pin.

per le induttanze ho risolto qui:
http://www.diyitalia.eu/forum/index.php ... l#msg59091
Adoro le donne con un passato, e gli uomini con un futuro.

Avatar utente
Pentotal
Diyer Esperto
Diyer Esperto
Messaggi: 313
Iscritto il: 05/02/2007, 19:24

Re:Equalizzazione attiva a 3 bande (full tube)!

Messaggio da Pentotal » 28/01/2010, 3:05

Arieccomi!
@robi
Allora...a funzionare funziona! ma l'escursione dei medi è davvero impercettibile!
passa da 600 a 800Hz...non sò quanto possa essere udibile come escursione! forse come modifica andava meglio lo switch!

Cmq sicuramente influenza il fatto che ho dovuto mettere un pò di controreazioni locali...però oh! che dovevo fare...mi clippava in alto l'onda! ho dovuto fare per forza così!
Cacchio però adesso ho 15V di picco-picco senza distorsione...e la bellezza di 54dB! :D ahahahaa un mostro!! però penso che sia andata a svantaggio della banda passante che si è appiattita un pò ecco!
Non sò..dimmi tu se ho sbagliato qualcosa...avresti fatto diversamente?
posto lo schema..se puoi dare un'occhio te ne sarei grato! ;)
Poi..il link che mi hai postato..mi rimanda alla home page del forum..non sò perché! dipende dal mio browser??
Grazie tantissimo cmq per le dritte che mi stai dando! ;)

@kruka: grazie per lo schema!! :D mi sarà utile!! prenderò di certo spunto...e pensare che prima l'avevo aperto quello schema! mi era proprio sfuggita quella parte ahahaha (ti riferisci cmq ai pot Bottom, Body ed Edge vero??)

Continuo cmq a smanettarci un pò sù...vediamo che ne esce fuori!!!
grazie per i suggerimenti ragazzi! ;)
:ciao:
Allegati
escursione mid pot su baxandall attivo.jpg
schema baxandall attivo con mid pot.jpg

Avatar utente
robi
Amministratore
Amministratore
Messaggi: 9738
Iscritto il: 17/12/2006, 13:57
Località: Alba

Re:Equalizzazione attiva a 3 bande (full tube)!

Messaggio da robi » 28/01/2010, 3:50

Ciao,
elimina R3 e la coppia R8 R9. La prima è inutile, le seconde due sono nocive.
:bye1:
Adoro le donne con un passato, e gli uomini con un futuro.

Avatar utente
kruka
Braccio destro di Roger Mayer
Braccio destro di Roger Mayer
Messaggi: 1895
Iscritto il: 10/05/2006, 16:20
Località: Ancona

Re:Equalizzazione attiva a 3 bande (full tube)!

Messaggio da kruka » 28/01/2010, 4:25

io metterei pure un cap sull'anodica del secondo triodo
Un esperto è un uomo che ha fatto tutti gli errori che si possono fare in un campo molto ristretto - Niels Bohr

Rispondi