Sostieni il forum con una donazione! Il tuo contributo ci aiuterà a rimanere online!
Immagine

A cosa serve questo condensatore?

Discussioni di carattere generale sugli amplificatori valvolari...
Rispondi
Avatar utente
Zanna
Garzone di Roger Mayer
Garzone di Roger Mayer
Messaggi: 1262
Iscritto il: 27/03/2007, 18:15
Località: Ravenna

A cosa serve questo condensatore?

Messaggio da Zanna » 18/02/2010, 18:05

Ciao a tutti,
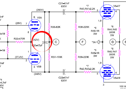
studiando qualche schema ho notato che in molti finali le due uscite della P.I. sono collegate tra loro da questo cap da 47pF (vedi immagine - cerchio rosso).

Qual'è la sua funzione?

Grazie.  :Gra_1:
Allegati
finale SLO.jpg

Avatar utente
robi
Amministratore
Amministratore
Messaggi: 9762
Iscritto il: 17/12/2006, 13:57
Località: Alba

Re:A cosa serve questo condensatore?

Messaggio da robi » 18/02/2010, 20:39

Previene oscillazioni quando alzi molto il master, e taglia le frequenze alte.
47p lo fa poco, 100p è già più avvertibile.

Avatar utente
Zanna
Garzone di Roger Mayer
Garzone di Roger Mayer
Messaggi: 1262
Iscritto il: 27/03/2007, 18:15
Località: Ravenna

Re:A cosa serve questo condensatore?

Messaggio da Zanna » 19/02/2010, 0:24

Ottimo.

Grazie!    :numb1:

Rispondi