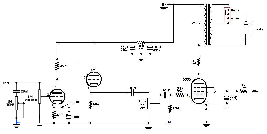
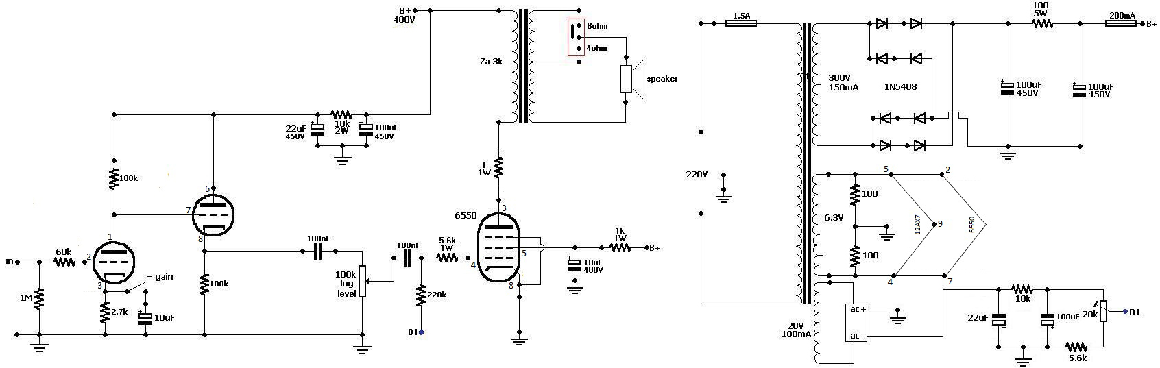
, sono arrivato ad avere questo schema, che consiste di utilizzare una 6550 per il finale e una 12AX7 per il pre. Visto che è il mio primo progetto in cui parto praticamente da zero, vorrei delle sicurezze.
Secondo voi come suonerà? cioè sarà migliore di un kit di novarria(per esempio il 10W) o madamp(g2)?La mia preoccupazione è che il gioco non valga la candela
Inoltre ci sono possibili migliorie da fare? (sicuramente si
Vi allego lo schema e il piano di costruzione che ho progettato utilizzando una turret board. Secondo voi ho fatto tutto bene oppure ho sbagliato qualcosa? Le pedinature delle valvole sono collegate tutte bene?
Ringrazio tutti in anticipo per l' aiuto.


