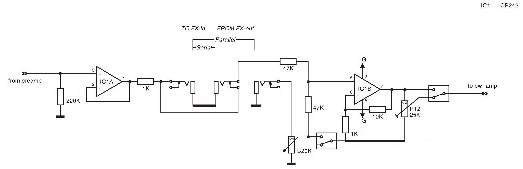
Ho trovato lo schema di un Fx Loop Seriale / Parallelo
di sicuro collaudato, è derivato da un famoso marchio
Il mio problema è che non so usare eagle o altri programmi del genere
C'è un'anima pia che possa disegnare una PBC (basta il disegno) per questo piccolo "accessorio" che potrebbe essere usato su molti ampli ?
Penso sarebbe una cosa che possa interessare a molti
Naturalmente serve solo la PCB del loop effetti (che così risulterà piuttosto piccola), per l'alimentatore ci si arrangia, ho allegato lo schema per completezza d'informazione
Kagliostro
P.S.: so di chiedere molto, magari ci si può accordare sul come mi posso sdebitare
Schema FX Loop Seriale/Parallelo - cerco aiuto per PCB
- Kagliostro
- Amministratore

- Messaggi: 9960
- Iscritto il: 03/12/2007, 0:16
- Località: Prov. di Treviso
- jimmy_ver2.0
- Diyer Eroe

- Messaggi: 527
- Iscritto il: 16/12/2010, 13:09
- Località: Perugia
Re: Schema FX Loop Seriale/Parallelo - cerco aiuto per PCB
Allora, il circuito è così semplice che si potrebbe realizzare in una millefori, cmq volendo, un pcb si può fare..
Però devo farti un paio di appunti:
1) lo stadio di "recovery" ha un guadagno di 10 mentre non c'è nessuna attenuazione prima del send, non va bene..
2) sembra che ci siano due jack di return, uno per il seriale ed uno per il parallelo. Poi vedo un relè al quale non riesco ad attribuire una funzione che non sia quella di abbassare drasticamente il segnale proveniente dal return seriale.. non mi sono chiare olte cose..
Poi c'è il fatto che io (parlo di me) odio il loop parallelo.
Se vogliamo copiare un loop fatto con operazionali vedo molto più senso nel copiare quello del Marshall 1987X che è seriale ed ha le possibilità di:
- bypass
- switch tra +4dB e -10 dB
Però devo farti un paio di appunti:
1) lo stadio di "recovery" ha un guadagno di 10 mentre non c'è nessuna attenuazione prima del send, non va bene..
2) sembra che ci siano due jack di return, uno per il seriale ed uno per il parallelo. Poi vedo un relè al quale non riesco ad attribuire una funzione che non sia quella di abbassare drasticamente il segnale proveniente dal return seriale.. non mi sono chiare olte cose..
Poi c'è il fatto che io (parlo di me) odio il loop parallelo.
Se vogliamo copiare un loop fatto con operazionali vedo molto più senso nel copiare quello del Marshall 1987X che è seriale ed ha le possibilità di:
- bypass
- switch tra +4dB e -10 dB
- Kagliostro
- Amministratore

- Messaggi: 9960
- Iscritto il: 03/12/2007, 0:16
- Località: Prov. di Treviso
Re: Schema FX Loop Seriale/Parallelo - cerco aiuto per PCB
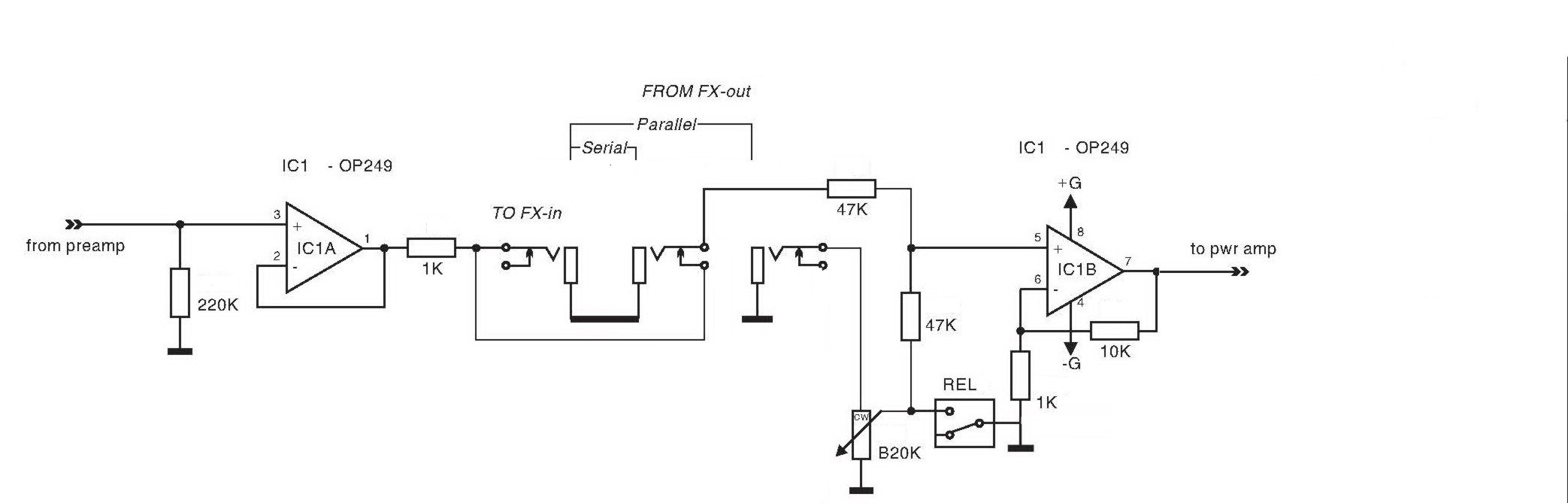
In effetti questo schema è solo una parte di uno un po' più complesso
quando un jack è inserito sul ritorno parallelo, vine escluso il collegamento al riverbero (circuito riverbero con operazionali TL071 + TL061 + BD136 + BD 135, eliminato nella copia postata)
quindi se azionato in presenza di un segnale sull'ingresso parallelo, dovrebbe metterlo a massa e lasciare solo il segnale diretto, proveniente dal pre
c'era poi un secondo potenziometro tra l'uscita e massa con il wiper (mannaggia a legere sempre in inglese), il cursore, insomma, collegato ad un altro relè che faceva in modo di prelevare il segnale o direttamente o dal cursore del potenmziometro, così da fare da "preset" del volume
questa seconda funzione ho pensato di escluderla dal circuitino (magari non dall'ampli in cui viene integrato il circuito)
mentre la funzione di inserire o escludere il segnale in arrivo dall'effetto esterno (tramite un footswitch), lasciando solo il segnale originale, mi pareva più utile e per questo l'ho lasciata
Per quanto riguarda solo seriale o seriele e parallelo, lo so, è una questione di gusto personale, ma avendo tre prese, casomai, basta spostare il jack nella presa seriale se proprio il parallelo non interessa, se invece è gradito, basta usare l'altra presa, se la presa parallela non ci fosse ..... niente da fare
Intanto grazie per l'interessamento
Kagliostro
DIMENTICAVO: il pre dell'ampli in questione ha due canali, il segnale di uno dei due canali prima di arrivare al circuitino loop, è prelavato dal centro di un partitore resistivo, mentre per l'altro canale è prelevato dal cursore di un potenziometro ad uso volume (nel caso specifico un pot 200K Audio) - forse il pot in parallelo all'uscita, da 25K nello schema originale, si potrebbe lasciare ed usarlo per regolare il livello dell'uscita (??)
quando un jack è inserito sul ritorno parallelo, vine escluso il collegamento al riverbero (circuito riverbero con operazionali TL071 + TL061 + BD136 + BD 135, eliminato nella copia postata)
quindi se azionato in presenza di un segnale sull'ingresso parallelo, dovrebbe metterlo a massa e lasciare solo il segnale diretto, proveniente dal pre
c'era poi un secondo potenziometro tra l'uscita e massa con il wiper (mannaggia a legere sempre in inglese), il cursore, insomma, collegato ad un altro relè che faceva in modo di prelevare il segnale o direttamente o dal cursore del potenmziometro, così da fare da "preset" del volume
questa seconda funzione ho pensato di escluderla dal circuitino (magari non dall'ampli in cui viene integrato il circuito)
mentre la funzione di inserire o escludere il segnale in arrivo dall'effetto esterno (tramite un footswitch), lasciando solo il segnale originale, mi pareva più utile e per questo l'ho lasciata
Per quanto riguarda solo seriale o seriele e parallelo, lo so, è una questione di gusto personale, ma avendo tre prese, casomai, basta spostare il jack nella presa seriale se proprio il parallelo non interessa, se invece è gradito, basta usare l'altra presa, se la presa parallela non ci fosse ..... niente da fare
Intanto grazie per l'interessamento
Kagliostro
- Kagliostro
- Amministratore

- Messaggi: 9960
- Iscritto il: 03/12/2007, 0:16
- Località: Prov. di Treviso
Re: Schema FX Loop Seriale/Parallelo - cerco aiuto per PCB
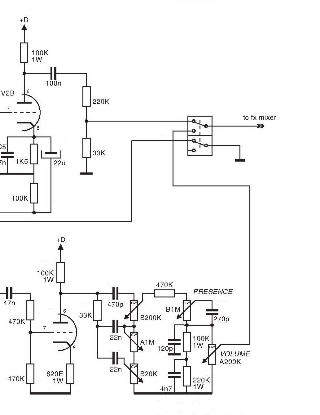
Un "estratto" di ciò che precede l'FX Loop
Kagliostro
Kagliostro
- jimmy_ver2.0
- Diyer Eroe

- Messaggi: 527
- Iscritto il: 16/12/2010, 13:09
- Località: Perugia
Re: Schema FX Loop Seriale/Parallelo - cerco aiuto per PCB
Allora vediamo un po', il progetto potrebbe essere di interesse. Anche io potrei "ficcare" la schedina nel mio Peavey Windsor che non ha un vero e proprio fx-loop, ma solo un buffer.
Ad ogni modo definiamo come deve funzionare e poi decidiamo come realizzarlo.
Io sono per le soluzioni "general purpose", deve valere per tutti gli ampli:
- con/senza mastervolume
- uno o più canali
l'unico requisito dell'ampli è avere a disposizione una tensione "bassa" per poter alimentare gli operazionali.
Definiamo le specifiche:
- serie, parallelo o entrambi?
- bypass?
- switch -10/+4dBm?
- potenziometri di livelli send/return?
Io come già sai, sono per il loop seriale, con possibilità di bypass e switch livelli. Il resto lo vedo inutile.
Io posso progettare il PCB.
Aspetto opinioni dai vari utenti.
Ad ogni modo definiamo come deve funzionare e poi decidiamo come realizzarlo.
Io sono per le soluzioni "general purpose", deve valere per tutti gli ampli:
- con/senza mastervolume
- uno o più canali
l'unico requisito dell'ampli è avere a disposizione una tensione "bassa" per poter alimentare gli operazionali.
Definiamo le specifiche:
- serie, parallelo o entrambi?
- bypass?
- switch -10/+4dBm?
- potenziometri di livelli send/return?
Io come già sai, sono per il loop seriale, con possibilità di bypass e switch livelli. Il resto lo vedo inutile.
Io posso progettare il PCB.
Aspetto opinioni dai vari utenti.
- Kagliostro
- Amministratore

- Messaggi: 9960
- Iscritto il: 03/12/2007, 0:16
- Località: Prov. di Treviso
Re: Schema FX Loop Seriale/Parallelo - cerco aiuto per PCB
Beh, io sono per il seriale con parallelo fatti con prese separate
concordo per l'utilità del livello sul send (prima o dopo l'OPAMP ??), magari un trimmer azionabile dall'esterno o, forse, anche un potenziometro a scatti, per ricordare la posizione corretta ma avere la possibilità di variarla con comodità, se desiderato
nella versione completa dello schema la regolazione dell'uscita c'è (vedi schema sotto), è switchabile con un relè, in pratica c'è un trimmer azionabile dall'esterno dell'ampli, inseribile e disinseribile a piacere
nel fratempo ho trovato un'interessante articolo
http://www.runoffgroove.com/splitter-blend.html
http://www.runoffgroove.com/sb2pcb.pdf
in pratica si trata di un doppio FX Loop con possibilità di blend del segnale che va verso il finale, dando quindi la possibilità di avere un seriale, un parallelo e ........ un doppio seriale con possibilità di essere messo in parallelo, quindi possibilità di inserire nelle due uscite due diversi effetti e poi fare il mix del segnale da mandare al finale, numero componenti contenuto, pcb già disegnata, secondo me, insoddisfacente, inutilmente ingombrante e con utilizzo di prese jack e potenziometro non per PCB, come invece sarebbe auspicabile fare.
naturalmente o si inseriscono dei bypass disinseribili con switch, oppure, come a me pare più elegante e soprattutto comodo, si utilizzano più prese jack e gli switch incorporati nelle stesse
Kagliostro
concordo per l'utilità del livello sul send (prima o dopo l'OPAMP ??), magari un trimmer azionabile dall'esterno o, forse, anche un potenziometro a scatti, per ricordare la posizione corretta ma avere la possibilità di variarla con comodità, se desiderato
nella versione completa dello schema la regolazione dell'uscita c'è (vedi schema sotto), è switchabile con un relè, in pratica c'è un trimmer azionabile dall'esterno dell'ampli, inseribile e disinseribile a piacere
nel fratempo ho trovato un'interessante articolo
http://www.runoffgroove.com/splitter-blend.html
http://www.runoffgroove.com/sb2pcb.pdf
in pratica si trata di un doppio FX Loop con possibilità di blend del segnale che va verso il finale, dando quindi la possibilità di avere un seriale, un parallelo e ........ un doppio seriale con possibilità di essere messo in parallelo, quindi possibilità di inserire nelle due uscite due diversi effetti e poi fare il mix del segnale da mandare al finale, numero componenti contenuto, pcb già disegnata, secondo me, insoddisfacente, inutilmente ingombrante e con utilizzo di prese jack e potenziometro non per PCB, come invece sarebbe auspicabile fare.
naturalmente o si inseriscono dei bypass disinseribili con switch, oppure, come a me pare più elegante e soprattutto comodo, si utilizzano più prese jack e gli switch incorporati nelle stesse
Kagliostro
