E lo switching?
E lo switching?
Ho appena ultimato lo schema di un preamplificatore 3 canali indipendenti, switchati tramite relay.
Ora il mio problema e' abbinare a questi relay un sistema di switching efficace. Quindi non vorrei assolutamente usare il trucco " clean / crunch -> crunch / lead ", ma un sistema di switching a mutua esclusione.
Mi e' saltato all'occhio lo switching dell X88R trovato sullo schema di SLOClone, per semplicita' e compattezza.
In questo modo ogni canale avrebbe il suo pulsante, e il footswitch sarebbe ridotto a 3 pulsanti momentanei.
Ho 2 questioni:
A) dove trovo i due integrati (CD4044 e 4081)? Da Musikding (dove volevo fare l'ordine) non li hanno... Eventualmente con cosa li posso sostituire?
B) il sistema e' meglio tenerlo nel footswitch o posso integrarlo direttamente nel preamp senza problemi?
Ora il mio problema e' abbinare a questi relay un sistema di switching efficace. Quindi non vorrei assolutamente usare il trucco " clean / crunch -> crunch / lead ", ma un sistema di switching a mutua esclusione.
Mi e' saltato all'occhio lo switching dell X88R trovato sullo schema di SLOClone, per semplicita' e compattezza.
In questo modo ogni canale avrebbe il suo pulsante, e il footswitch sarebbe ridotto a 3 pulsanti momentanei.
Ho 2 questioni:
A) dove trovo i due integrati (CD4044 e 4081)? Da Musikding (dove volevo fare l'ordine) non li hanno... Eventualmente con cosa li posso sostituire?
B) il sistema e' meglio tenerlo nel footswitch o posso integrarlo direttamente nel preamp senza problemi?
Live another day, climb a little higher, find another reason to stay...
- mario.ferroni
- Diyer Esperto

- Messaggi: 385
- Iscritto il: 14/08/2008, 19:42
Re: E lo switching?
Mi accodo al thread perchè fra poco servirà anche a me... 
Re: E lo switching?
se attendi qualche giorno... il tempo di tornare a casa ti posto uno schema (e PCB e foto) per un controllo canali semplicissimo e piccolo da infilare nella pedaliera
ne ho un paio anche integrabili nella testata
ne ho un paio anche integrabili nella testata
Re: E lo switching?
A me servirebbe proprio integrarlo nel preamp che sto facendo, dato che lo usero' con uno switcher midi esterno...
Kruka ti ringrazio!
Kruka ti ringrazio!
Live another day, climb a little higher, find another reason to stay...
Re: E lo switching?
fammi capire bene quello di cui hai bisogno...Hades ha scritto:A me servirebbe proprio integrarlo nel preamp che sto facendo, dato che lo usero' con uno switcher midi esterno...
Kruka ti ringrazio!
- l'ampli lo controllerai da un switcher midi... tipo il "S720 MIDI SWITCHER" dell'advance??
In questo caso potresti non aver bisogno di alcun circuto di switching.
- ti servono i controlli di cambio canale sull'ampli quando non usi uno switcher esterno?
- ti serve una pedaliera a 3 canali quando non usi uno switcher midi??
in base a quello che ti serve il circuito di swhitching sarà piu o meno semplice. Ad esempio mettere il circuito di sw nella pedaliera
o nell'ampli significa anche usare 2 circuiti differenti. cmq adesso non ti voglio stare a complicare le cose
ti dico solo che le seluzioni ci sono e sono piuttosto semplici. il circutio dell'X88r si può modificare senza usare il cd4081
o si puo' usare un circuito ancora più seplice con un cd 4042
ciao
Re: E lo switching?
Quello che vorrei realizzare io in pratica e' uno switching integrato nel preamp, poiche' mi serve poter cambiare canale anche senza switcher... E no, la pedaliera non la userei mai: o a mano dal pannello frontale o con lo switcher.
Lo switcher l'ho realizzato io con l'arduino, ma funziona proprio come l'S720.
Quindi riepilogando in parole povere, 3 pulsanti sul pannello frontale, uno per canale, che funzionino con la logica della mutua esclusione perche' non voglio passare al crunch per passare al lead, ma poter passare da clean a lead saltando il crunch direttamente, nessuna pedaliera esterna e non ci sono problemi se le interfacce dei canali vanno comandate con impulsi momentanei o permanenti, lo switcher puo' gestirli entrambi.
Stavo anche pensando di integrargli uno switching midi direttamente... In fondo ho gia' realizzato uno switcher midi...
Non e' che mi conviene questa soluzione?
Lo switcher l'ho realizzato io con l'arduino, ma funziona proprio come l'S720.
Quindi riepilogando in parole povere, 3 pulsanti sul pannello frontale, uno per canale, che funzionino con la logica della mutua esclusione perche' non voglio passare al crunch per passare al lead, ma poter passare da clean a lead saltando il crunch direttamente, nessuna pedaliera esterna e non ci sono problemi se le interfacce dei canali vanno comandate con impulsi momentanei o permanenti, lo switcher puo' gestirli entrambi.
Stavo anche pensando di integrargli uno switching midi direttamente... In fondo ho gia' realizzato uno switcher midi...
Non e' che mi conviene questa soluzione?
Live another day, climb a little higher, find another reason to stay...
Re: E lo switching?
non so dirti se ti conviene farti un altro midi da mettere nell'ampli.
cmq ti posto qualche soluzione poi vedi tu....
per quanto riguarda lo switching mi ero dimenticato ma era già stato affrontato l'argomento.
http://www.diyitalia.eu/forum/viewtopic.php?f=33&t=5850
avevo postato 2 soluzioni con cd4013 e con cd4042 (in alternativa esiste il cd0174 ma la piedinatura è diversa), sono tutti e due semplici circuiti e ti permettono
di usare switch momentanei (puoi usare "N" switch in parallelo per lo stesso canale da mettere a pannello a pedaliera etc etc..)
ti metto 2 foto del circuito che ho usato io (cd4042, 4 chanali, 2 modi di funzionamento, encoder per uscire con 2 cavi solo etc) ed è venuto piccolissimo...
ti ridisegno come servirebbe a te con 3 canali per farti vedere quanto è semplice...
cmq ti posto qualche soluzione poi vedi tu....
per quanto riguarda lo switching mi ero dimenticato ma era già stato affrontato l'argomento.
http://www.diyitalia.eu/forum/viewtopic.php?f=33&t=5850
avevo postato 2 soluzioni con cd4013 e con cd4042 (in alternativa esiste il cd0174 ma la piedinatura è diversa), sono tutti e due semplici circuiti e ti permettono
di usare switch momentanei (puoi usare "N" switch in parallelo per lo stesso canale da mettere a pannello a pedaliera etc etc..)
ti metto 2 foto del circuito che ho usato io (cd4042, 4 chanali, 2 modi di funzionamento, encoder per uscire con 2 cavi solo etc) ed è venuto piccolissimo...
ti ridisegno come servirebbe a te con 3 canali per farti vedere quanto è semplice...
Re: E lo switching?
te l'ho ridisegnato al volo spero che si capisca... dubito che usi expressPCB altrimenti ti passo pure il file
L2 L3 L4 sarebbero i led per i canali ma con lo stesso mosfet puoi pilotare anche i relè
gli switch stanno sulla sinistra una uscita per canale da mandare a terra per attivare il cambio canale
ovviamente dall'uscita per ogni singolo canale puoi collegare tutti i pulsanti che vuoi compreso lo switch del midi switcher
L2 L3 L4 sarebbero i led per i canali ma con lo stesso mosfet puoi pilotare anche i relè
gli switch stanno sulla sinistra una uscita per canale da mandare a terra per attivare il cambio canale
ovviamente dall'uscita per ogni singolo canale puoi collegare tutti i pulsanti che vuoi compreso lo switch del midi switcher
Re: E lo switching?
ho messo un video del funzionamento del footswitch sono 46mb non mi andava di starlo a compattare
http://file.webalice.it
username marcotise
password 123456
http://file.webalice.it
username marcotise
password 123456
Re: E lo switching?
Un applauso a kruka, per aver reso in modo semplice e preciso un progetto utile a molti utenti del forum!
Re: E lo switching?
Gia', veramente utile!!! Grazie mille!!!
Kruka ti scoccia metterlo in galleria o c'e' qualche sorta ti copyright applicato al progetto?
Kruka ti scoccia metterlo in galleria o c'e' qualche sorta ti copyright applicato al progetto?
Live another day, climb a little higher, find another reason to stay...
Re: E lo switching?
non mi scoccia metterlo in galleria... solo fammi ridare una sistemata alla PCB che altrimenti al di fuori del contesto è illeggibile...
Re: E lo switching?
Ci mancherebbe!!!
Appena hai pronto quel che manca, scrivi pure qui che vedo di buttare su tutto.
Appena hai pronto quel che manca, scrivi pure qui che vedo di buttare su tutto.
Live another day, climb a little higher, find another reason to stay...
Re: E lo switching?
scusate se posto il materiale a singhiozzo ma qua il lavoro mi occupa pure il tempo "libero"
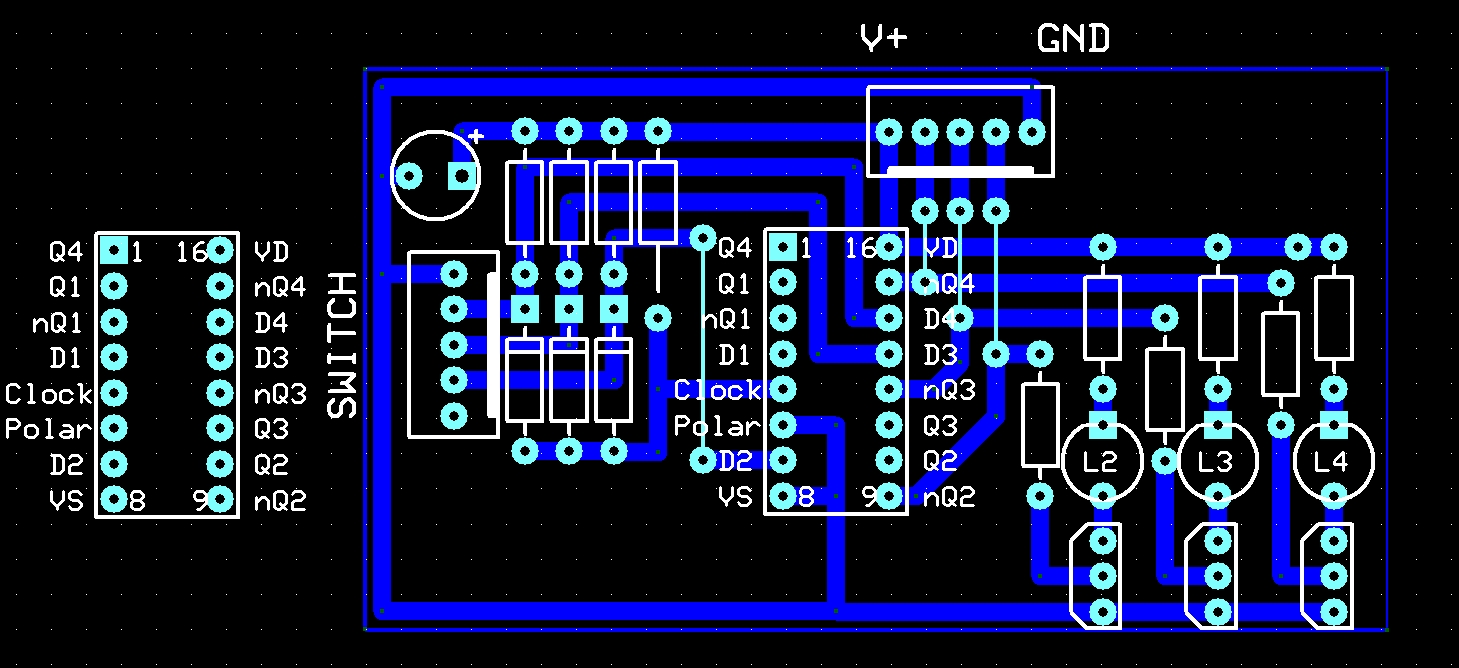
vi posto 2 PCB per il controllo di 4 canali indipendenti, da infilare nella pedaliera, quindi ho cercato di mantenere le dimesioni più piccole possibili
manca la PCB per i relè che non ho fatto perchè dipende da come è organizzato l'ampli quindi è da creare personalizzata
una PCB prevede 7 connessioni da portare all'ampli (V+, Ch1, Ch2, Ch3, Ch4, loop, GND ). il circuito è organizzato in modo
che a canale attivo si accende il led ed in uscita da un segnale 1 (viceversa a canale spento il segnale è zero); idem per il loop.
il segnale serve a pilotare un mosfet (o un npn) per accendere relè e led) all'interno dell'ampli; ovviamente serve un piccolo circuito accesorio
dato che i connettori din con più di 5 poli sono difficili da reperire (molto più facile da trovare sono quelli a 5 pin) ho previsto una
seconda PCB con un sistema di encoder basato su porte logiche OR (CD4071). il controllo per i 4 canali utilizza in questo caso 2 uscite
e la codifica per i canali è questa:
Ch1 = 0,0
Ch2 = 0,1
Ch3 = 1,0
Ch4 = 1,1
in questo caso nell'ampli serve un circuito di decodifica facile da fare usando un CD4555
non dovrei aver dimenticato niente
PS
i 2 circuiti possono essere inseriti anche nell'ampli il problema è che in questo caso non è possibile avere i led sulla pedaliera.
Si può risolvere modificando il circuito con alcuni componenti: non ho una PCB pronta per questo caso ma ho un circuito
che dalle simulazioni sembra funzionare, se qualcuno fosse interessato a testarlo dal vivo o con un simulatore un po'
più accurato del EW512 lo posto volentieri
vi posto 2 PCB per il controllo di 4 canali indipendenti, da infilare nella pedaliera, quindi ho cercato di mantenere le dimesioni più piccole possibili
manca la PCB per i relè che non ho fatto perchè dipende da come è organizzato l'ampli quindi è da creare personalizzata
una PCB prevede 7 connessioni da portare all'ampli (V+, Ch1, Ch2, Ch3, Ch4, loop, GND ). il circuito è organizzato in modo
che a canale attivo si accende il led ed in uscita da un segnale 1 (viceversa a canale spento il segnale è zero); idem per il loop.
il segnale serve a pilotare un mosfet (o un npn) per accendere relè e led) all'interno dell'ampli; ovviamente serve un piccolo circuito accesorio
dato che i connettori din con più di 5 poli sono difficili da reperire (molto più facile da trovare sono quelli a 5 pin) ho previsto una
seconda PCB con un sistema di encoder basato su porte logiche OR (CD4071). il controllo per i 4 canali utilizza in questo caso 2 uscite
e la codifica per i canali è questa:
Ch1 = 0,0
Ch2 = 0,1
Ch3 = 1,0
Ch4 = 1,1
in questo caso nell'ampli serve un circuito di decodifica facile da fare usando un CD4555
non dovrei aver dimenticato niente
PS
i 2 circuiti possono essere inseriti anche nell'ampli il problema è che in questo caso non è possibile avere i led sulla pedaliera.
Si può risolvere modificando il circuito con alcuni componenti: non ho una PCB pronta per questo caso ma ho un circuito
che dalle simulazioni sembra funzionare, se qualcuno fosse interessato a testarlo dal vivo o con un simulatore un po'
più accurato del EW512 lo posto volentieri
Re: E lo switching?
Allora, report di costruzione:
Questa e' la mia versione dello switching di Kruka, ha soltanto 3 canali (quelli mi servono), il controllo del loop andra' invece a controllare un relay di mute.
VIDEO DEMO SWITCHING
Mi raccomando, non cliccateci sopra direttamente ma fate click col tasto DX -> salva documento collegato (con nome),
altrimenti vi aprite nel browser 22 MB di video!!!
Questa e' la mia versione dello switching di Kruka, ha soltanto 3 canali (quelli mi servono), il controllo del loop andra' invece a controllare un relay di mute.
VIDEO DEMO SWITCHING
Mi raccomando, non cliccateci sopra direttamente ma fate click col tasto DX -> salva documento collegato (con nome),
altrimenti vi aprite nel browser 22 MB di video!!!
Live another day, climb a little higher, find another reason to stay...

