Impedenza primario trasformatore per pushpull 4 valvole 6v6
Impedenza primario trasformatore per pushpull 4 valvole 6v6
ragazzi da quanto deve essere l'impedenza del primario di un trasformatore per un push pull da 4 6v6 http://hvid.it/datasheets/6V6GT%20GE.pdf
in teoria 4kohm, i valori più vicini che trovo tra i trafi hammond di tubetown sono 3,400k e 4,300k.
Mi è sembrato di notare che la gran parte degli ampli per chitarra monti un OT di impedenza di carico leggermente superiore a quella riportata dal datasheet e quindi avevo optato per l'opzione 4300k però in uno schema di un orange rockerverb con finale di 4 6v6 il trasformatore di uscita era da 3,800k (e quindi meno...) ragazzi non so come orientarmi
in teoria 4kohm, i valori più vicini che trovo tra i trafi hammond di tubetown sono 3,400k e 4,300k.
Mi è sembrato di notare che la gran parte degli ampli per chitarra monti un OT di impedenza di carico leggermente superiore a quella riportata dal datasheet e quindi avevo optato per l'opzione 4300k però in uno schema di un orange rockerverb con finale di 4 6v6 il trasformatore di uscita era da 3,800k (e quindi meno...) ragazzi non so come orientarmi
- Kagliostro
- Amministratore

- Messaggi: 9955
- Iscritto il: 03/12/2007, 0:16
- Località: Prov. di Treviso
Re: Impedenza primario trasformatore per pushpull 4 valvole
Potresti considerare un Hammond
1760J (4000ohm / 4-8-16ohm) che è la versione con più uscite del 1750J (4000ohm / 4ohm)
tutti e due 35W
dovrebbero essere disponibili, tutti e due, da Vintage HiFi (http://www.tubes.it)
http://www.ebay.it/itm/Hammond-1760J-ou ... 3cbfac4084
Ciao
Kagliostro
1760J (4000ohm / 4-8-16ohm) che è la versione con più uscite del 1750J (4000ohm / 4ohm)
tutti e due 35W
dovrebbero essere disponibili, tutti e due, da Vintage HiFi (http://www.tubes.it)
http://www.ebay.it/itm/Hammond-1760J-ou ... 3cbfac4084
Ciao
Kagliostro
Ultima modifica di Kagliostro il 13/12/2011, 19:02, modificato 1 volta in totale.
Re: Impedenza primario trasformatore per pushpull 4 valvole
troppo poco potenti
- Kagliostro
- Amministratore

- Messaggi: 9955
- Iscritto il: 03/12/2007, 0:16
- Località: Prov. di Treviso
Re: Impedenza primario trasformatore per pushpull 4 valvole
Scusa Tucos ma quanto speri di tirar fuori da 4 x 6v6 ??troppo poco potenti
non è che, per caso, volevi scrivere 6L6 ?
eventualmente ci sarebbe: Hammond 1750G (3800ohm / 4-8-16ohm 50W)
Kagliostro
Re: Impedenza primario trasformatore per pushpull 4 valvole
so che 40W (10W min per valvola x 4 = 40W... in teoria si arriva pure a 60W ) ci escono ma con quel trafi ne sopporti max 30W e non voglio un trafi che fonda dopo il primo concerto.
ho appena trovato il 1750G
solo che cavolo, costa di brutto http://www.tube-town.net/ttstore/produc ... aynor.html
ho appena trovato il 1750G
solo che cavolo, costa di brutto http://www.tube-town.net/ttstore/produc ... aynor.html
Re: Impedenza primario trasformatore per pushpull 4 valvole
aspetta, forse questo può andare bene http://www.tube-town.net/ttstore/produc ... ssman.html
- Kagliostro
- Amministratore

- Messaggi: 9955
- Iscritto il: 03/12/2007, 0:16
- Località: Prov. di Treviso
Re: Impedenza primario trasformatore per pushpull 4 valvole
Se guardi nel datasheet delle 6v6 che hai postato
classe AB1 con 2 tubi, 8000ohm di carico 285v placca e griglia (-19v su g1) = 14W
che moltiplicato per 2 = 28W (con 4 tubi in pratica sei attorno ai 30W circa)
ora, non so come le vuoi strapazzare ste valvole, ma il 1760J sopporta 35W
cmq a te la scelta di quanto tirarle
Kagliostro
classe AB1 con 2 tubi, 8000ohm di carico 285v placca e griglia (-19v su g1) = 14W
che moltiplicato per 2 = 28W (con 4 tubi in pratica sei attorno ai 30W circa)
ora, non so come le vuoi strapazzare ste valvole, ma il 1760J sopporta 35W
cmq a te la scelta di quanto tirarle
Kagliostro
Ultima modifica di Kagliostro il 13/12/2011, 19:53, modificato 2 volte in totale.
Re: Impedenza primario trasformatore per pushpull 4 valvole
hai ragione, dimenticavo che i 15W erano già per 2 valvole... mmm forse 30W sono un po pochetti.
Che altre valvole prenderesti in considerazione?
Che altre valvole prenderesti in considerazione?
- Kagliostro
- Amministratore

- Messaggi: 9955
- Iscritto il: 03/12/2007, 0:16
- Località: Prov. di Treviso
Re: Impedenza primario trasformatore per pushpull 4 valvole
El34, con 2 arrivi a un 50W
Re: Impedenza primario trasformatore per pushpull 4 valvole
da un punto di vista sonoro quali sono le principali differenze?
Re: Impedenza primario trasformatore per pushpull 4 valvole
dai vada per el34... in futuro mi farò un finalino con 6v6 per togliermi lo sfizio...
- Kagliostro
- Amministratore

- Messaggi: 9955
- Iscritto il: 03/12/2007, 0:16
- Località: Prov. di Treviso
Re: Impedenza primario trasformatore per pushpull 4 valvole
Hai postato prima che riuscissi a trovare quello che volevo usare nella mia risposta
Chiariamo che non sono un musicista (il musicista è mio figlio)
le 6V6 e le 6L6 hanno un suono "americano"
mentre
le el84 e le el34 hanno un suono "all'inglese"
una valvola che da molti viene apprezzata è la 5881 in pratica un'equivalente della 6L6WGB
se poi vuoi andare sull'economico ma avere potenza
http://valvole-audio.com/product_info_gu-50-fu-50.html
dallo stesso venditore trovi anche gli zoccoli (ATTENZIONE non c'è chiave di inserimento e devi GUARDARE bene lo zoccolo quando inserisci la valvola, per non fondere tutto, in realtà quelle valvole avrebbero uno zoccolo molto complicato che prevede la chiave di inserimento, ma li trovi solo su e-bay e costicchiano)
per le caratteristiche delle GU50
http://www.jogis-roehrenbude.de/Russian/GU50.htm
ma ti puoi attenere a quelle della Telefunken EL152 che è la copia per uso civile della LS50 per uso militare e la GU50 è la copia russa della LS50 tedesca - se vai a leggere un po' di informazioni ti accorgi che è proprio un "carro armato" è una valvola robustissima costruita per usi militari bellici in campo aviazione
vedi qui http://www.jacmusic.com/KT88/kt88.htm
allego la pagina di un datasheet delle EL152 (tradotta da un amico, era in tedesco)
90W con 2 valvole (600v anodica trasformatore da 5000ohm) che costano meno di € 10,00 l'una .............
Kagliostro
Chiariamo che non sono un musicista (il musicista è mio figlio)
le 6V6 e le 6L6 hanno un suono "americano"
mentre
le el84 e le el34 hanno un suono "all'inglese"
una valvola che da molti viene apprezzata è la 5881 in pratica un'equivalente della 6L6WGB
se poi vuoi andare sull'economico ma avere potenza
http://valvole-audio.com/product_info_gu-50-fu-50.html
dallo stesso venditore trovi anche gli zoccoli (ATTENZIONE non c'è chiave di inserimento e devi GUARDARE bene lo zoccolo quando inserisci la valvola, per non fondere tutto, in realtà quelle valvole avrebbero uno zoccolo molto complicato che prevede la chiave di inserimento, ma li trovi solo su e-bay e costicchiano)
per le caratteristiche delle GU50
http://www.jogis-roehrenbude.de/Russian/GU50.htm
ma ti puoi attenere a quelle della Telefunken EL152 che è la copia per uso civile della LS50 per uso militare e la GU50 è la copia russa della LS50 tedesca - se vai a leggere un po' di informazioni ti accorgi che è proprio un "carro armato" è una valvola robustissima costruita per usi militari bellici in campo aviazione
vedi qui http://www.jacmusic.com/KT88/kt88.htm
allego la pagina di un datasheet delle EL152 (tradotta da un amico, era in tedesco)
90W con 2 valvole (600v anodica trasformatore da 5000ohm) che costano meno di € 10,00 l'una .............
Kagliostro
Ultima modifica di Kagliostro il 13/12/2011, 20:41, modificato 1 volta in totale.
Re: Impedenza primario trasformatore per pushpull 4 valvole
wow, davero interessante la gu-50 aolo che ho paura ad utilizzarla in un ampli come l'od3 che ha già tante incognite (di suono e di funzionamento) di per sé. Però potrebbero essere una buona soluzione per fare un bel finale al mio bassista, dici che possono andare bene?
- Kagliostro
- Amministratore

- Messaggi: 9955
- Iscritto il: 03/12/2007, 0:16
- Località: Prov. di Treviso
Re: Impedenza primario trasformatore per pushpull 4 valvole
Non ci ho ancora fatto niente, ma me le sono procurate ...............
non so quando ma visto che le ho, di sicuro ci faccio qualcosa e quasi sicuramente sarà per basso
è una valvola definita "molto lineare" quindi, in teoria, per basso dovrebbe andar bene
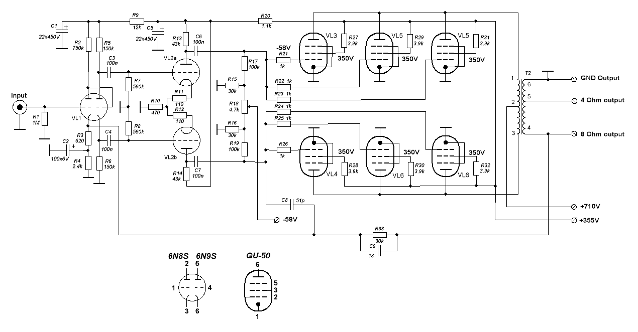
comunque qualcuno ci ha fatto questo:
http://www.vegalab.ru/forum/showthread. ... ры-на-ГУ50
http://www.youtube.com/watch?v=pNYbvfbIAPY
il chitarrista non sarà Jimi Hendrix, comunque l'ampli si può fare
EDIT: aggiunto schema (io mi terrei un po' più basso con le griglie .......)
Kagliostro
non so quando ma visto che le ho, di sicuro ci faccio qualcosa e quasi sicuramente sarà per basso
è una valvola definita "molto lineare" quindi, in teoria, per basso dovrebbe andar bene
comunque qualcuno ci ha fatto questo:
http://www.vegalab.ru/forum/showthread. ... ры-на-ГУ50
http://www.youtube.com/watch?v=pNYbvfbIAPY
il chitarrista non sarà Jimi Hendrix, comunque l'ampli si può fare
EDIT: aggiunto schema (io mi terrei un po' più basso con le griglie .......)
Kagliostro
Re: Impedenza primario trasformatore per pushpull 4 valvole
710V... mi sto eccitando.

